Перейти к:
Инсулинорезистентность как системный фактор патогенеза заболеваний почек
https://doi.org/10.14341/DM2014147-56
Аннотация
Ключевые слова
Для цитирования:
Тюзиков И.А. Инсулинорезистентность как системный фактор патогенеза заболеваний почек. Сахарный диабет. 2014;17(1):47-56. https://doi.org/10.14341/DM2014147-56
For citation:
Tyuzikov I.A. Insulin resistance as a systemic player in renal pathology: a review. Diabetes mellitus. 2014;17(1):47-56. (In Russ.) https://doi.org/10.14341/DM2014147-56
В настоящее время ни у кого не вызывает сомнений, что сахарный диабет 2 типа (СД2) является одним из самых актуальных медико-социальных заболеваний человека, рост заболеваемости которым позволяет многим исследователям и клиницистам относить его к так называемым «неинфекционным эпидемиям XXI века», так как каждые 10–15 лет количество больных удваивается, а многие ранние осложнения заболевания долгое время протекают без клинических симптомов, что существенно затрудняет их своевременную диагностику и отодвигает сроки назначения патогенетической терапии больным [1–3]. Почки являются одними из наиболее часто поражаемых органов-мишеней при СД2. Диабетическая нефропатия впервые описана американскими патологоанатомами Киммельстилем и Вилсоном в 1936 г., которые обнаружили специфические изменения почечной ткани при аутопсии больных инсулин-независимым сахарным диабетом, подтвержденные затем другими исследователями [4–6].
Наиболее патогномоничный признак диабетического поражения почек – узелковый гломерулосклероз, для которого характерно наличие эозинофильных узелков Киммельстила–Вилсона по периферии клубочков, однако оно выявляется только у 10–20% пациентов с диабетическим поражением почек [7, 8]. Диабетическая нефропатия – одно из наиболее грозных осложнений уже имеющегося СД2, влекущее за собой раннюю инвалидизацию больных и их гибель от терминальной почечной недостаточности (ТПН) [9, 10, 11]. Ее наиболее детальная классификация была разработана C.E. Mogensen (1983) и затем официально признана Всемирной Организацией Здравоохранения в качестве базовой [11].
Однако к настоящему времени накоплен огромный научно-экспериментальный и клинический материал, свидетельствующий о том, что уже на ранних (доклинических) стадиях нарушения углеводного обмена (до постановки диагноза СД2) происходит существенная сначала функциональная, а затем и структурная перестройка всех элементов почек (тубулярный и канальцевый аппарат, интерстициальная ткань почки, сосуды, нервные окончания), которая исподволь, постепенно, но неуклонно ведет к формированию ее заболеваний [2–16]. Сегодня наибольший практический интерес вызывают ранние доклинические нарушения углеводного обмена – инсулинорезистентность (ИР), рассматриваемая не просто как изолированный метаболический феномен, но как ключевой компонент метаболического синдрома (МС), частота и выраженность которого в популяции людей уже приобрели характер «мировой эпидемии XXI века» [12–16].
Углубленное изучение патофизиологических эффектов инсулина в последние годы привело к более широкому и комплексному пониманию его роли не только в патогенезе МС, но и в патогенезе заболеваний почек, поэтому выявление и коррекция ИР являются сегодня не только таргетной задачей эндокринологов, но и вовлекают в лечебно-диагностический процесс врачей смежных специальностей, которые прямо или косвенно связаны с проблемами диагностики и лечения заболеваний почек: терапевтов, нефрологов, урологов, трансплантологов. С учетом профилактической направленности медицины XXI века только междисциплинарный подход позволяет планировать и осуществлять профилактические и лечебные мероприятия при заболеваниях почек у больных при наличии доклинических или манифестированных нарушений углеводного обмена на качественно новом методологическом и научно-практическом уровне.
Патофизиологические механизмы инсулинорезистентности в патогенезе заболеваний почек
Основная физиологическая функция инсулина сводится к поддержанию важной гомеостатической константы метаболизма человека – обеспечению нормального уровня глюкозы в крови и поддержанию адекватного обмена глюкозы как основного источника энергии внутри клетки [6, 17, 18]. ИР/гиперинсулинемия, являясь ключевым патогенетическим фактором МС, есть комплекс компенсаторно-приспособительных реакций, развивающихся на фоне ожирения, часто ассоциированного с андрогенным дефицитом у мужчин [19, 20–24]. При развитии и прогрессировании ожирения резко снижается экспрессия гена рецептора инсулина, что ведет к уменьшению плотности рецепторов на поверхности клеток и возникновению резистентности к инсулину, а одновременное повышение уровня основного гормона жировой ткани – лептина – разрушает функциональную связь между гипофизом и гонадами, что является патогенетической основой формирования и прогрессирования андрогенного дефицита у мужчин одновременно с прогрессированием ожирения и ИР [20–24]. Развивающаяся ИР сопровождается гиперинсулинемией, которая в данном случае обеспечивает поддержание эффективности углеводного обмена и обеспечение адекватной митогенной активности жизнеспособности и деления клеток [20, 21]. Однако ИР имеет не только эндокринологический аспект как ранняя обратимая стадия СД2. Развитие ИР приводит к целому ряду негативных патофизиологических системных реакций, которые способны инициировать механизмы дестабилизации клеток и тканей внутренних органов, включая почки, вызывая в них анатомо-функциональные нарушения.
Согласно литературным данным последних лет, повреждающее действие гиперинсулинемии на почечную паренхиму на фоне снижения чувствительности тканей к инсулину вследствие снижения плотности или дефектов строения инсулиновых рецепторов может быть обусловлено несколькими механизмами.
ИР приводит к нарушению структуры и функции нервной ткани, при этом первоначальные повреждения отмечаются в самых мелких периферических нервных окончаниях внутренних органов (слюнные железы, почки, половой член, предстательная железа), т.е., ИР индуцирует нейропатию, в основе которой лежит внутренняя симпатическая гиперактивность как результат гиперактивации сначала центральных α-адренорецепторов паравентрикулярных гипоталамических ядер, а затем и органного (тканевого) адренергического нейрорецепторного аппарата [25–28].
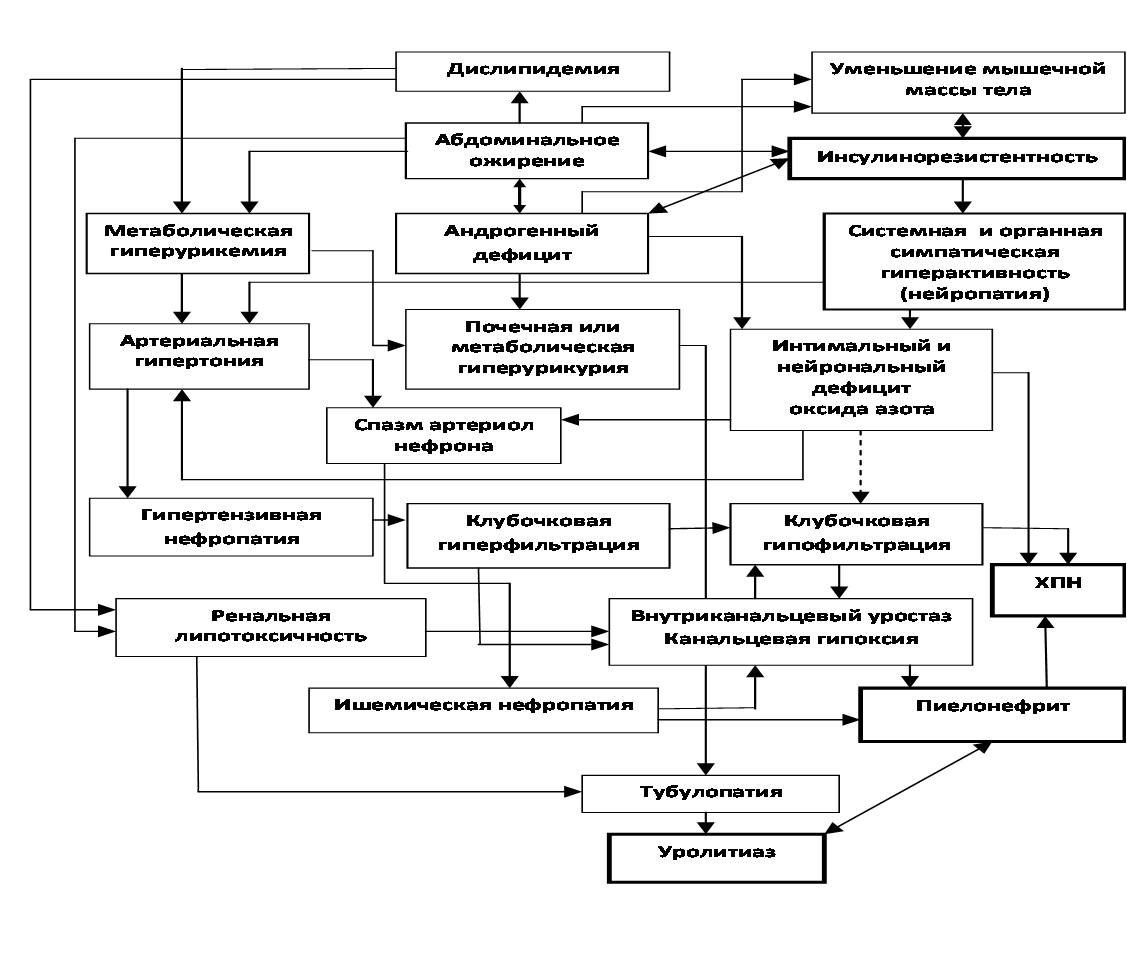
Индуцируемая ИР нейропатия приводит к развитию системных и местных (органных и тканевых) вазоконстрикторных реакций) и заканчивается развитием эндотелиальной дисфункции, приводящей к дефициту основного вазодилататора – оксида азота NO (т.к. 90% синтеза оксида азота происходит не в эндотелии, а в терминалях нервных окончаний сосудов) [29–31]. Это усугубляет нарушения местного ренального кровообращения в результате нарушения динамического равновесия между ведущими вазомодуляторами – оксидом азота (NO) и эндотелином-1 (ET-1) с преобладанием эффектов последнего [31, 32] (рис. 1.).
Для почек это означает спазмы артериол клубочков, нарушения трофики почки, почечного кровотока, микроциркуляции и клубочковой фильтрации, гипоксию и ишемию почечной паренхимы [33]. Ренальная висцеральная нейропатия, длительное время протекающая бессимптомно или с минимальными клиническими проявлениями со стороны почек, обычно не диагностируется, так как доступных методов нейрофизиологического исследования почек в урологической практике в настоящее время просто нет. Однако именно она вызывает начальные нарушения тонуса верхних мочевых путей и почек, которые впоследствии могут оказаться важными причинами развития уростаза и формирования почечных камней [34–36].
Ишемия и гипоксия ткани почек вследствие недиагностированной и не корректируемой ИР запускает компенсаторный каскад активации системы «ренин-ангиотензин-альдостерон», которая вносит свой дальнейший вклад в прогрессирование функциональных и микроциркуляторных нарушений в почках [37].
Нейропатические механизмы практически всегда ассоциируются с активацией системы перекисного окисления липидов – системным оксидативным стрессом, который является мощным фактором, повреждающим клетки канальцевого эпителия и гломерулярного аппарата почек, способствуя нарушению их функций фильтрации, секреции, экскреции и реабсорбции [38]. Механизм, посредством которого ИР и гипергликемия вызывают избыточное образование свободных радикалов, очень сложный [38, 39]. Повышенное содержание глюкозы в крови или нарушение к ней чувствительности клеток способствует гликозилированию клеточных белков и может инициировать серию аутоокислительных реакций, которые завершаются образованием и накоплением конечных продуктов гликозилирования в паренхиме почек [39]. Эти механизмы участвуют как в процессах почечного камнеобразования, так и в развитии и поддержании воспалительных заболеваний почек, во много раз усиливая нефротоксические эффекты микроорганизмов, вызывающих пиелонефрит, и нефротоксические эффекты некоторых антибактериальных препаратов [40–44]. Поэтому острые инфекционно-воспалительные заболевания почек у больных с нарушениями углеводного обмена склонны протекать достаточно бурно, с тенденцией к переходу из серозной стадии в гнойную [45]. При этом нередко бурное течение уросепсиса не сопровождается выраженным болевым синдромом в поясничной области, что может свидетельствовать о наличии висцеральной автономной нейропатии органов мочевой системы [46, 47]. Нарушения иннервации почек вследствие висцеральной ренальной нейропатии могут оказаться дополнительным патогенетическим фактором кистозно-ретенционных изменений в них. По данным некоторых авторов, ИР и СД2 часто ассоциируются с кистозной болезнью почек, частота которой достигает 58,8%, при этом в 29,4% случаев кистозной болезни почек у пациентов одновременно наблюдались ожирение и ИР [47].
Уровень инсулина в крови у мужчин достоверно обратно пропорционально связан с уровнем мужских половых гормонов, что доказано многочисленными исследованиями [13, 19, 22, 23, 48]. Работы по изучению роли андрогенного дефицита в патогенезе заболеваний почек у мужчин достоверно продемонстрировали его патофизиологическую роль в инициации и прогрессировании большинства уронефрологических заболеваний [22, 23, 48]. Кроме того, показано, что андрогенный дефицит у мужчин усугубляет клиническое течение ИР, способен нарушать клубочковую фильтрацию, физико-химические свойства мочи, выступая как литогенный фактор, а также влиять посредством функции андрогеновых рецепторов мышечных элементов почек и верхних мочевых путей на уродинамику верхних мочевых путей, т.е., по сути дела, на все элементы современного патогенеза уролитиаза [49–55].
Тесная патогенетическая связь ожирения, ИР, системного хронического воспаления свидетельствуют о существенной роли ИР в реализации еще одного мало известного широкому кругу врачей феномена негативного влияния на анатомо-функциональное состояние почек – ренальной липотоксичности. Избыток жирных кислот в условиях накопления триглицеридов в паренхиматозных клетках целого ряда тканей, включая скелетные мышцы, миоциты сердца, гепатоциты, β-клетки поджелудочной железы, ренальный эпителий приводит к хронической дисфункции клеток вследствие их повреждения [56, 57]. Применительно к почечной ткани можно говорить о ренальной липотоксичности [13, 56, 57]. Большинство последних данных показывает, что триглицериды обладают токсичностью, обусловленной неэстерифицированными жирными кислотами с длинной цепью и их продуктами, такими, как керамиды и диацилглицеролы [56]. В почках эти метаболиты способны вызывать и усугублять повреждения гломерулярного и канальцевого аппарата, что ведет к развитию протеинурии как результату функциональной перегрузки мембран нефронов липидами, возникновению и прогрессированию нефропатии [57]. Индуцированная неэстерифицированными жирными кислотами с длинной цепью митохондриальная дисфункция почечных клеток является основным механизмом нарушений структуры и функции почек, приводя к развитию их заболеваний [58–60].
Инсулин является не просто важнейшим регулятором обмена глюкозы в организме, но и одним из наиболее активных жирозапасающих гормонов, наряду с кортизолом и пролактином, что объясняет патогенетическую связь ожирения и ИР у больных МС [17, 18]. Наряду с этим, у инсулина и его физиологических посредников (в частности, инсулиноподобных факторов роста ИФР-1 и ИФР-3) имеется выраженный промитогенный эффект, который позволяет сегодня рассматривать патогенетическую связь между ожирением, ИР и онкологическими заболеваниями, как достоверно доказанную [61–63]. Исторически нарушения углеводного обмена (СД2 и ИР) давно привлекали внимание онкологов [61]. Лица, страдающие СД2, в большей степени, чем здоровые, подвержены развитию злокачественных опухолей [61, 63]. По статистике, более чем в 60% случаев злокачественное новообразование выявляется после установления диагноза СД2 [61]. По мнению ряда исследователей, возможные механизмы, связанные с действием инсулина, вовлечены во все стадии онкогенеза: пролиферация, неоангиогенез, патологическая гиперваскуляризация, что предопределяет доказанную роль ожирения и ИР в индукции менее 12 локализаций злокачественных опухолей человека, включая рак почки и предстательной железы [64, 65] (рис. 2).
Таким образом, эти и еще ряд менее изученных метаболических эффектов инсулина на анатомо-функциональное состояние почечной паренхимы делают его весьма привлекательным и перспективным объектом исследований не только в эндокринологии и нефрологии, но также в урологии, онкологии и трансплантологии.
Инсулинорезистентность и хронические заболевания почек (ХЗП)
Патогенетическая связь СД2 и ХЗП, классическим примером которых является диабетическая нефропатия, давно и достоверно установлена, а многие из проведенных исследований стали классикой доказательной медицины [4–11]. В последнее время интерес исследователей и клиницистов направлен на выяснение и уточнение роли ИР в патогенезе ХЗП, поскольку диагностика нарушений углеводного обмена на стадии ИР, по их мнению, позволяет сделать революционный прорыв не только в ранней диагностике СД2, но и диагностике, лечении и, самое главное, в профилактике заболеваний почек, ассоциированных с СД2, которые характеризуются длительным бессимптомным течением и нередкой манифестацией уже на стадии протеинурии, когда говорить об их профилактике и даже активном патогенетическом лечении уже поздно [58, 59].
Так, по мнению Niemczyk S. и соавт. (2012), в настоящее время следует больше обращать внимания на эндокринологические аспекты ХЗП [58]. Проведенное авторами исследование показало, что наиболее частыми базовыми эндокринологическими нарушениями, ассоциированными с заболеваниями почек, являются вторичный гиперпаратиреоидизм, ИР, нарушения синтеза гормона роста и гиперпролактинемия. Гипоталамо-гипофизарная система как основной вегетативный регуляторный центр пока не подвергалась комплексному исследованию при данной патологии, но клиническая практика, по мнению авторов, этого уже требует [58].
Pham H. и соавт. (2011) считают, что ИР является известным проявлением нарушений углеводного обмена и может развиваться уже на самых начальных стадиях СД2, протекающих бессимптомно [59]. Это независимый фактор риска кардиоваскулярных заболеваний, поэтому является важной терапевтической целью лечения многих сердечно-сосудистых заболеваний. ИР при заболеваниях почек развивается вследствие ожирения и МС [59]. Установлено, что уровень инсулина крови может неадекватно отражать степень ИР, так как нарушения функции печени и почек способны влиять на метаболизм инсулина. Проведенные исследования показывают, что ИР может быть важной терапевтической целью при ХЗП [59].
Ensling M. и соавт. (2011) на основании проведенного ими анализа баз данных PubMed (1961–2010) утверждают, что почки могут быть непосредственной мишенью для повреждающего воздействия всех компонентов МС, включая ИР [66]. При этом достаточно часто одновременно повреждаются и кардиомиоциты, поэтому авторы склонны говорить о так называемом кардио-ренальном синдроме [66].
Инсулинорезистентность и уролитиаз
Современные эпидемиологические данные свидетельствуют о существенном росте заболеваемости уролитиазом в общей популяции [67–70]. Эта общемировая тенденция идет параллельно с ростом частоты ожирения и МС как у мужчин, так и у женщин, что является неоспоримым доказательством патогенетического единства уролитиаза и МС [67, 68]. Наибольшее практическое значение имеет факт высокой частоты встречаемости уролитиаза у лиц среднего, самого трудоспособного возраста (20–55 лет), что обусловливает определенные финансовые потери общества в связи с временной утратой трудоспособности по поводу лечения различных клинических вариантов мочекаменной болезни [69].
Патогенетическая связь ожирения, дислипидемии, артериальной гипертонии с уролитиазом доказана многочисленными исследованиями [71–73]. Недавнее перекрестное исследование из Италии продемонстрировало, что мужчины с MС имеют увеличенный вдвое риск развития ультразвуковых признаков почечных конкрементов [71]. Используя данные NHANES III (Третье Национальное Здоровье и Обзор Экспертизы Пищи), West и соавт. (2008) также показали, что при МС риск спонтанно образующихся почечных камней в два раза выше, чем без него [72]. Они продемонстрировали, что при повышении числа компонентов МС пропорционально увеличивается риск камнеобразования: у 3% больных камни образовывались без МС, при наличии 3 компонентов МС частота выявления камней составила 7,5%, и в 9,8% камни выявлены у больных с 5 компонентами МС [87]. Окружность талии, высокий индекс массы тела (ИМТ), СД2 и артериальная гипертония также коррелировали с высоким риском уролитиаза [72]. MС может способствовать реализации гендерных особенностей формирования камней в мочевых путях [72].
Scales C.D. и соавт. (2007) сообщили об уменьшении соотношения «мужчины/женщины» среди больных уролитиазом [73]. Для почечных камней оно изменилось с 1,7:1 в 1997 г. к 1,3:1 в 2002 г. Авторы выдвинули рабочую гипотезу, что непропорциональное увеличение избытка массы тела и ожирения у женщин по сравнению с мужчинами могло бы объяснять это явление [73]. Кроме того, относительно ИМТ, женщины имеют более высокий процент жира от массы тела, чем мужчины, что влияет на риск образования камней [73].
Роль ИР в патогенезе различных форм уролитиаза изучена не достаточно. В последних исследованиях показано, что связь между факторами патогенеза МС и уролитиаза может осуществляться через уменьшение pH мочи, а ИР может выступать в роли фактора ее ацидофикации [74]. В своих исследованиях Abate N. и соавт. (2004) показали, что увеличение ИР, определяемой на основании суточного эугликемического клэмп-теста, связано с более кислой реакцией мочи [75]. Maalouf N.M. и соавт. (2004, 2007) показали те же самые отношения, но использовали лабораторную модель ИР [76, 77]. Кроме того, они же показали, что при увеличении числа компонентов МС экскреция аммония нарушается в большей степени. Одним из объяснений может быть ИР, которая, очевидно, уменьшает экскрецию аммония [77].
Инсулин показал себя как стимулятор почечного аммониогенеза в почках у крыс, собак и опоссумов [78, 79]. Дополнительно к этому, Klisic J. и соавт. (2002) показали, что инсулин стимулирует Na+/H+ обменник 3-го типа (NHE3) в почечных клетках опоссумов [80]. Это позволяет тубулярному аммиаку быть преобразованным в аммоний, таким образом, заманивая в ловушку молекулу, которая под низким pH мочи создает условия в пределах почечных канальцев, что может являться преобладающим механизмом экскреции аммиака [80]. Когда были выявлены эти эффекты инсулина в почках, возникла мысль, что ИР может нарушать как аммониогенез, так и экскрецию аммония в почках [80]. Schwille О.Р. и соавт. (1997) сравнили мужчин с идиопатической гиперкальциурией (n=30) с группой контроля (n=8) и отметили, что первая группа демонстрировала постпрандиальную гиперинсулинемиию и ИР без гипергликемии [79]. Worcester E.М. и соавт. (2007) установили, что пациенты с идиопатической постпрандиальной экскрецией кальция выделяли большее количество кальция (по сравнению с контрольной группой) вследствие уменьшения тубулярной резорбции кальция без увеличения фильтрационной способности [81]. Возможно, ИР – причина этого уменьшенного всасывания, заканчивающегося гиперкальциурией [81]. Поскольку ИР является компонентом MС, возможно, что это могло бы объяснять гиперкальциурию у больных с артериальной гипертонией [81]. Lemann J.Jr. и соавт. (1996) нашли положительную корреляцию между уровнем оксалатов и массой тела, оцененной по экскреции креатинина [82]. Одной из причин гипероксалурии у больных МС может быть увеличение эндогенного синтеза оксалатов из эндогенных гликогенных аминокислот. ИР может гипотетически увеличивать пул глюкозы, а метаболизм глюкозы тесно связан с эндогенным синтезом оксалатов, маркером обмена которых и может являться гликемический профиль [82]. Поэтому углеводный профиль Kabeya Y. и соавт. (2012) рассматривают как независимый фактор развития мочекаменной болезни [83] (рис. 3).
Инсулинорезистентность и рак почки
Рак почки составляет около 3% среди всех раковых заболеваний у взрослых, среди злокачественных новообразований мочеполовой системы занимает третье место после рака предстательной железы и мочевого пузыря, а по смертности выходит на первое место [84]. В современных условиях в России и в развитых странах мира выявляется четкая тенденция к росту заболеваемости с темпом прироста 4,5% ежегодно, что так же, как и в случае с уролитиазом, происходит в условиях эпидемического роста заболеваемости ожирением, МС и СД2 [84, 85]. Рак почки является полиэтиологическим заболеванием, и существует целый ряд доказанных факторов риска его развития, в частности: пол и возраст (мужчины заболевают чаще женщин с максимумом в возрасте 70 лет); курение (особенно длительное (более 30 лет) и начатое в молодом возрасте (до 24 лет); избыточная масса тела (особенно у женщин); артериальная гипертония; применение определенных лекарственных препаратов; заболевания почек; СД2; репродуктивные и гормональные факторы; особенности питания (употребление пиролизных аминов, образующихся при высокой температурной обработке мяса, жирной и углеводной пищи); профессиональные вредности; пролонгированное низкодозовое ионизирующее излучение [84]. Гормонально-метаболические факторы патогенеза рака почки, в частности, роль ИР, изучены недостаточно. Однако митогенные эффекты инсулина и механизмы его реализации (ИФР) продолжают активно изучаться, и в настоящее время произошел определенный прорыв в понимании роли ИР и МС в онкогенезе рака почки, что связано, в частности, с открытием роли тирозин-киназы и аденозинмонофосфат-киназы (АМФ-киназы) в функционировании инсулиновых рецепторов здоровых клеток и клеток со злокачественным потенциалом развития [86–88].
Так, Belfiore A. и соавт. (2011) показали, что повышенная экспрессия инсулиновых рецепторов в опухолевой ткани может объяснять их повышенную чувствительность к гиперинсулинемии. Более того, изоформа А инсулиновых рецепторов вместе с аутокринной продукцией лиганда ИФР-2 является важным фактором роста как нормальных, так и опухолевых клеток [86]. Авторы считают, что выявление и коррекция ИР могут иметь большее значение при проведении противоопухолевой терапии, чем предполагалось ранее. Любая противораковая терапия, по их мнению, может стимулировать формирование или усугублять уже имеющуюся ИР, что ведет к снижению эффективности противоопухолевой терапии [86]. Поэтому будущее противоопухолевой терапии видится в создании таргетного препарата к инсулиновым рецепторам с целью устранения и предотвращения усугубления ИР, которая ведет как к прогрессированию опухоли, так и к снижению ее чувствительности к химиопрепаратам [86].
Tanaka S. и соавт. (2011) выявили, что ИФР-1 и ИР инициируют фосфорилирование тирозина в рецепторах инсулина: этот механизм может быть компенсаторным при защите клеток от апоптоза, но может присутствовать при любой карциноме, в том числе, и при раке почки [87]. По мнению ряда авторов, современная терапия метастатического рака почки с использованием ингибиторов тирозинкиназы, кажущаяся эффективной, имеет и другую сторону медали: ингибирование тирозинкиназы при этом происходит как в опухолевой клетке, так и здоровой клетке. Если учесть, что тирозинкиназный механизм является одним из важнейших путей реализации эффектов инсулиновых рецепторов, то становится очевидным, что замедление прогрессирования злокачественной опухоли почки сопровождается возникновением и прогрессированием ИР [87].
Frasca F. и соавт. (2007) утверждают, что рецепторы АМФ-тирозинкиназы играют ключевую роль в развитии и прогрессировании рака человека, так как наличие рецепторов к инсулину и тирозинкиназовых рецепторов к ИФР-1 и ИФР-2 в опухолевой клетке четко документировано [88]. По их мнению, гиперинсулинемия и нарушения функции тирозинкиназового рецептора, обуславливающие развитие ИР, играют важнейшую роль в биологии рака человека [88].
Результаты этих исследований роли ИР в онкогенезе позволяют выявить основные моменты уместности борьбы с ожирением с точки зрения профилактики рака. Несколько взаимодействующих метаболических и гормональных путей лежат в основе ассоциации между ожирением, ИР и раком, при этом ИР играет центральную роль [86–88].
Многочисленные современные эпидемиологические исследования подтверждают, что распространенность ожирения и метаболического кардио-ренального синдрома чрезвычайно высока, что особенно резко проявилось за последние три десятилетия. По мнению Forte V. и соавт. (2012), эпидемиологические данные показывают, что ожирение, МС и СД2 неразрывно связаны как между собой, так и с увеличением онкологической заболеваемости [89]. Механизмы ИР в онкогенезе рака почки только начинают изучаться, но патофизиологические эффекты ИР на процессы онкогенеза в почках и ряде других органов уже не вызывают сомнений [89].
Новейшие исследования показали, что управление ИР и канцерогенными эффектами инсулина является перспективным направлением противораковой терапии и профилактики рака человека в современных неблагоприятных экологических и метаболических условиях его существования [64, 65, 87–90].
Заключение
Полученные в последние годы результаты многочисленных клинико-экспериментальных и эпидемиологических исследований свидетельствуют о все более возрастающей роли системных гормонально-метаболических факторов в патогенезе большинства заболеваний человека, включая заболевания почек. Нарушения метаболического гомеостаза способны приводить к разнообразным анатомо-функциональным нарушениям на клеточном и органном уровнях, создавая своеобразный биохимический и патофизиологический базис для развития патологического процесса в органе, приводящий к клиническому проявлению, а затем и прогрессированию почечного заболевания.
Перспективным направлением патогенетической профилактики и лечения заболеваний почек является междисциплинарный подход, в рамках которого особый интерес представляет один из ключевых компонентов МС – ИР, оказывающая разносторонние патофизиологические эффекты, способные приводить к развитию и прогрессированию многих заболеваний почек, включая онкологические. Таким образом, ИР может рассматриваться как независимый предиктор почечных заболеваний. Поэтому совершенно очевидно, что раннее выявление и коррекция ИР у больных с метаболическими нарушениями будет способствовать как ранней профилактике, так и оптимизации результатов современного лечения заболеваний почек, стандартные схемы диагностики и лечения которых пока не содержат требований оценки углеводного статуса у каждого пациента при наличии хотя бы одного из компонентов МС. Эффективное управление углеводным обменом позволит успешно решать задачи профилактической и патогенетической медицины XXI века в отношении заболеваний почек, что возможно только на принципах междисциплинарного подхода в рамках доказательной медицины.
Авторы декларируют отсутствие конфликта интересов при создании данной рукописи.
Список литературы
1. Mokdad AH, Ford ES, Bowman BA, Nelson DE, Engelgau MM, Vinicor F, et al. Diabetes trends in the U.S.: 1990-1998. Diabetes Care 2000 Sep;23(9):1278-1283. Available from: http://care.diabetesjournals.org/cgi/doi/10.2337/diacare.23.9.1278 PubMed PMID: 10977060. doi: 10.2337/diacare.23.9.1278.
2. Geiss LS, Pan L, Cadwell B, Gregg EW, Benjamin SM, Engelgau MM. Changes in Incidence of Diabetes in U.S. Adults, 1997–2003. American Journal of Preventive Medicine 2006;30(5):371-377. Available from: http://linkinghub.elsevier.com/retrieve/pii/S0749379706000511 PubMed PMID: 16627124. doi: 10.1016/j.amepre.2005.12.009.
3. Golden SH, Robinson KA, Saldanha I, Anton B, Ladenson PW. Prevalence and Incidence of Endocrine and Metabolic Disorders in the United States: A Comprehensive Review. The Journal of Clinical Endocrinology & Metabolism 2009;94(6):1853-1878. Available from: http://press.endocrine.org/doi/abs/10.1210/jc.2008-2291 doi: 10.1210/jc.2008-2291.
4. Геллер ЛИ. Патология внутренних органов при сахарном диабете. М: Медицина; 1975. С.132. [ Geller LE. Visceral pathology in diabetes. Moscow: Medicine; 1975. p.132. ]
5. Дедов ИИ, Шестакова МВ. Диабетическая нефропатия. М: Универсум паблишинг; 2000. [ Dedov II, Shestakova MV. Diabetic nephropathy. Moscow: The Universe Publishing; 2000. ]
6. Дедов ИИ, Шестакова МВ. Сахарный диабет. М; Медицина; 2003. [ Dedov II, Shestakova MV. Diabetes mellitus. Moscow: Medicine; 2003. ]
7. Groop L, Forsblom C, Lehtovirta M. Characterization of the Prediabetic State. American Journal of Hypertension. 1997;10(S6):172S-180S. DOI: http://dx.doi.org/10.1016/s0895-7061(97)00149-0
8. Jeffry R. Diabetic nephropathy. In: Nephrology Secrets. Philadelphia. Translated from English. Ed. by Natochina Yu.V. Moscow - St. Petersburg; 2001. Pp. 115-119.
9. Шулутко БИ. Вторичные нефропатии: клинико-морфологическое исследование. - Л.: Медицина, 1987. - 208 с. [Shulutko BI. Secondary nephropathy: Сlinical and morphological study. Leningrad: Medicine; 1987. P. 208.]
10. Adler SG. Secondary glomerular diseases. In: The Kidney (5-th ed). Ed by Brenner B.M. Saunders; 1996.
11. Mogensen CE, Christensen CK, Vittinghus E. The Stages in Diabetic Renal Disease: With Emphasis on the Stage of Incipient Diabetic Nephropathy. Diabetes 1983 Jun;32(Supplement_2):64-78. Available from: http://diabetes.diabetesjournals.org/cgi/doi/10.2337/diab.32.2.S64 PubMed PMID: 6400670. doi: 10.2337/diab.32.2.S64.
12. Alberti G. Introduction to the metabolic syndrome. European Heart Journal Supplements. 2005;7(suppl D):D3-D5. Available from: http://eurheartjsupp.oxfordjournals.org/content/7/suppl_D/D3 doi: 10.1093/eurheartj/sui021.
13. Gorbachinsky I, Akpinar H, Assimos DG. Metabolic Syndrome and Urological Deseases. Reviews in Urology. 2010;12(4): 157-180.
14. Grundy SM. Diagnosis and Management of the Metabolic Syndrome: An American Heart Association/National Heart, Lung, and Blood Institute Scientific Statement. Circulation 2005 Oct;112(17):2735-2752. Available from: http://circ.ahajournals.org/cgi/doi/10.1161/CIRCULATIONAHA.105.169404 PubMed PMID: 16157765. doi: 10.1161/CIRCULATIONAHA.105.169404.
15. Huang PL. A comprehensive definition for metabolic syndrome. Disease Models & Mechanisms 2009;2(5-6):231-237. Available from: http://dmm.biologists.org/cgi/doi/10.1242/dmm.001180 doi: 10.1242/dmm.001180.
16. Бутрова СА. Синдром инсулинорезистентности при абдоминальном ожирении. Лечащий врач. 1999; (7): 26-29. [Butrova CA. Insulinresistance syndrome with abdominal obesity. The attending physician. 1999; (7): 26-29.]
17. Балаболкин МИ. Эндокринология. М: Универсум паблишинг; 1998. 582 с. [Balabolkin MI. Endocrinology. Moscow: The Universum Publishing; 1998. 582 p.]
18. Дедов ИИ, Мельниченко ГА, Фадеев ВВ. Эндокринология. М: Медицина; 2000. 631 с. [Dedov II, Melnichenko GA, Fadeev VV. Endocrinology. Moscow: Medicine; 2000. 631 p.]
19. Landsberg L. Diet, obesity and hypertension: an hypothesis involving insulin, the sympathetic nervous system, and adaptive thermogenesis. Q J Med 1986;61(236):1081-1090. Available from: http://ClinicalTrials.gov/search/term=3310065%20%5BPUBMED-IDS%5D PubMed PMID: 3310065.
20. Rustenbeck I. Desensitization of insulin secretion. Biochemical Pharmacology 2002;63(11):1921-1935. Available from: http://linkinghub.elsevier.com/retrieve/pii/S0006295202009966 PubMed PMID: 12093468. doi: 10.1016/S0006-2952(02)00996-6.
21. Knowler WC, Barrett-Connor E, Fowler SE, Hamman RF, Lachin JM, Walker EA, et al. Reduction in the Incidence of Type 2 Diabetes with Lifestyle Intervention or Metformin. N Engl J Med 2002 Feb;346(6):393-403. Available from: http://www.nejm.org/doi/abs/10.1056/NEJMoa012512 PubMed PMID: 11832527. doi: 10.1056/NEJMoa012512.
22. Srikanthan P, Karlamangla AS. Relative Muscle Mass Is Inversely Associated with Insulin Resistance and Prediabetes. Findings from The Third National Health and Nutrition Examination Survey. The Journal of Clinical Endocrinology & Metabolism 2011;96(9):2898-2903. Available from: http://press.endocrine.org/doi/abs/10.1210/jc.2011-0435 PubMed PMID: 21778224. doi: 10.1210/jc.2011-0435.
23. Traish AM, Saad F, Guay A. The Dark Side of Testosterone Deficiency: II. Type 2 Diabetes and Insulin Resistance. Journal of Andrology 2008 Aug;30(1):23-32. Available from: http://doi.wiley.com/10.2164/jandrol.108.005751 PubMed PMID: 18772488. doi: 10.2164/jandrol.108.005751.
24. Калинченко СЮ, Тюзиков ИА. Практическая андрология. М: Практическая медицина; 2009. 400 с. [Kalinchenko SYu, Tyuzikov IA. Practical andrology. Moscow: Practical Medicine; 2009. 400 p.]
25. Lee M, Fried SK. Integration of hormonal and nutrient signals that regulate leptin synthesis and secretion. Am J Physiol Endocrinol Metab 2009 Mar;296(6). Available from: http://ajpendo.physiology.org/cgi/pmidlookup?view=long&pmid=19318513 PubMed PMID: 19318513. doi: 10.1152/ajpendo.90927.2008.
26. Leibson CL, O' Brien PC, Atkinson E, Palumbo PJ, Melton 3rd, L.J. . Relative Contributions of Incidence and Survival to Increasing Prevalence of Adult-Onset Diabetes Mellitus: A Population-based Study. American Journal of Epidemiology 1997 Jul;146(1):12-22. Available from: http://aje.oxfordjournals.org/cgi/doi/10.1093/oxfordjournals.aje.a009187 PubMed PMID: 9215219. doi: 10.1093/oxfordjournals.aje.a009187.
27. McVARY KT, Rademaker A, Lloyd GL, Gann P. AUTONOMIC NERVOUS SYSTEM OVERACTIVITY IN MEN WITH LOWER URINARY TRACT SYMPTOMS SECONDARY TO BENIGN PROSTATIC HYPERPLASIA. The Journal of Urology 2005;174(4):1327-1333. Available from: http://linkinghub.elsevier.com/retrieve/pii/S002253470168618X doi: 10.1097/01.ju.0000173072.73702.64.
28. Vinik AI, Maser RE, Mitchell BD, Freeman R. Diabetic Autonomic Neuropathy. Diabetes Care 2003 May;26(5):1553-1579. Available from: http://care.diabetesjournals.org/cgi/doi/10.2337/diacare.26.5.1553 PubMed PMID: 12716821. doi: 10.2337/diacare.26.5.1553.
29. Шестакова МВ. Дисфункция эндотелия – причина или следствие метаболического синдрома? Русский Медицинский Журнал. 2001;9(2):88-101. [Shestakova MV. Endothelial dysfunction - a cause or consequence of metabolic syndrome? Russian Medical Journal. 2001, 9 (2): 88-101.]
30. Baron AD. Insulin resistance and vascular function. Journal of Diabetes and its Complications 2002;16(1):92-102. Available from: http://linkinghub.elsevier.com/retrieve/pii/S1056872701002094 PubMed PMID: 11872375. doi: 10.1016/S1056-8727(01)00209-4.
31. Yassin AA, Saad F, Gooren LJ. Metabolic syndrome, testosterone deficiency and erectile dysfunction never come alone. Andrologia 2008;40(4):259-264. Available from: http://doi.wiley.com/10.1111/j.1439-0272.2008.00851.x PubMed PMID: 18727737. doi: 10.1111/j.1439-0272.2008.00851.x.
32. Krentz AJ. Insulin Resistance. Oxford, UK: Blackwell Science Ltd; 2002. Available from: http://doi.wiley.com/10.1002/9780470698921 doi: 10.1002/9780470698921.
33. Mravec B. Role of catecholamine-induced activation of vagal afferent pathways in regulation of sympathoadrenal system activity: negative feedback loop of stress response.. Endocr Regul 2011;45(1):37-41. Available from: http://toxnet.nlm.nih.gov/cgi-bin/sis/search/r?dbs+hsdb:@term+@rn+51-43-4 PubMed PMID: 21314209.
34. Blaak E. Gender differences in fat metabolism. Current Opinion in Clinical Nutrition and Metabolic Care 2001;4(6):499-502. Available from: http://content.wkhealth.com/linkback/openurl?sid=WKPTLP:landingpage&an=00075197-200111000-00006 PubMed PMID: 11706283. doi: 10.1097/00075197-200111000-00006.
35. Rendina D, Mossetti G, De Filippo G, Benvenuto D, Vivona CL, Imbroinise A, et al. Association between metabolic syndrome and nephrolithiasis in an inpatient population in southern Italy: role of gender, hypertension and abdominal obesity. Nephrology Dialysis Transplantation 2008 Oct;24(3):900-906. Available from: http://ndt.oxfordjournals.org/cgi/doi/10.1093/ndt/gfn548 doi: 10.1093/ndt/gfn548.
36. Sakhaee K. Nephrolithiasis as a systemic disorder. Curr Opin Nephrol Hypertens 2008;17(3):304-309. Available from: http://www.nlm.nih.gov/medlineplus/kidneystones.html PubMed PMID: 18408483. doi: 10.1097/MNH.0b013e3282f8b34d.
37. Garrido AM, Griendling KK. NADPH oxidases and angiotensin II receptor signaling. Molecular and Cellular Endocrinology 2009;302(2):148-158. Available from: http://linkinghub.elsevier.com/retrieve/pii/S0303720708005212 PubMed PMID: 19059306. doi: 10.1016/j.mce.2008.11.003.
38. Reddi AS, Bollineni JS. Selenium-deficient diet induces renal oxidative stress and injury via TGF-beta1 in normal and diabetic rats. Kidney Int 2001;59(4):1342-1353. Available from: http://www.nature.com/doifinder/10.1046/j.1523-1755.2001.0590041342.x doi: 10.1046/j.1523-1755.2001.0590041342.x.
39. Mansouri E, Panahi M, Ghaffari MA, Ghorbani A. Effects of grape seed proanthocyanidin extract on oxidative stress induced by diabetes in rat kidney.. Iran Biomed J 2011;15(3):100-106. Available from: http://europepmc.org/abstract/MED/21987116 PubMed PMID: 21987116.
40. Maniu A, Perde-Schrepler M, Cosgarea M. Protective effect of L-N-acetylcysteine against gentamycin ototoxicity in the organ cultures of the rat cochlea. Rom J Morphol Embryol 2011;52(1):159-164. Available from: http://www.rjme.ro/RJME/resources/files/520111159164.pdf PubMed PMID: 21424048.
41. Rodrigo R, Rivera G. Renal damage mediated by oxidative stress: a hypothesis of protective effects of red wine. Free Radical Biology and Medicine 2002;33(3):409-422. Available from: http://linkinghub.elsevier.com/retrieve/pii/S0891584902009085 PubMed PMID: 12126763. doi: 10.1016/S0891-5849(02)00908-5.
42. Тюзиков ИА. Роль профилактических осмотров в выявлении инфекции мочеполовой системы у мужчин с сахарным диабетом. Сборник материалов V Межрегиональной научно-практ. конференции «Инфекции мочевых путей у взрослых и детей». Ярославль: 2010. С. 43-44. [Tyuzikov IA. The role of preventive examinations in detecting infections of the genitourinary system in men with diabetes. Proceedings of V Interregional Scientific and Practical Conference "Urinary tract infections in adults and children". Yaroslavl: 2010. p. 43-44.]
43. Тюзиков ИА, Иванов АП. Новые патогенетические механизмы заболеваний единственной почки (пилотное исследование). Фундаментальные исследования. 2011; 11 (2): 366-368. [Tyuzikov IA, Ivanov AP. New pathogenetic mechanisms of single kidney disease (pilot study). Fundamental research 2011;11(2):366-368.]
44. Калинченко СЮ, Тюзиков ИА. Метаболический синдром и уролитиаз (литературный обзор). Медицинский алфавит. Больница. 2011; 3(6): 33-40. [Kalinchenko SYu, Tyuzikov IA. Metabolic Syndrome and urolithiasis (review). Meditsinskiy alfavit. Bol'nitsa. 2011; 3(6): 33-40.]
45. Иванов АП, Тюзиков ИА. Влияние заболеваний единственной почки на ее функциональное состояние в отдаленном периоде после нефрэктомии. Российский медицинский журнал. 2012; (1): 24-26. 33. [Ivanov AP, Tyuzikov IA. Impact of diseases of a solitary kidney on its functional status in the late period of nephrectomy. Russian medical journal. 2012;(1): 24-26.]
46. Тюзиков ИА, Иванов АП, Калинченко СЮ. Клинико-экспериментальное обоснование патогенеза заболеваний единственной почки как междисциплинарной проблемы. Вестник Российского научного Центра рентгенорадиологии (электронный журнал). 2012; 2(12). URL: http://vestnik.rncrr.ru/vestnik/v12/papers/tuzikov_v12.htm (дата обращения 29.06.2012). [Tyuzikov IA, Ivanov AP, Kalinchenko SYu. Clinical and Experimental Substantiation of Solitary Kidney’ Diseases Pathogenesis as Interdisciplinary Problem. Russian Scientific Center of Roentgen Radiology. 2012; 2(12). Available from: http://vestnik.rncrr.ru/vestnik/v12/papers/tuzikov_v12.htm]
47. Тюзиков ИА, Мартов АГ. Системные метаболические факторы патогенеза заболеваний единственной почки у мужчин (пилотное исследование). Урология. 2012; (3): 11-14. [Tyuzikov IA, Martov AG. Systemic metabolic pathogenetic factors of affection of the solitary kidney in males (a pilot trial). Urologiya. 2012;(3):11-14.]
48. Svartberg J, von Mühlen D, Schirmer H, Barrett-Connor E, Sundfjord J, Jorde R. Association of endogenous testosterone with blood pressure and left ventricular mass in men. The Tromso Study. European Journal of Endocrinology 2004 Jan;150(1):65-71. Available from: http://www.eje-online.org/cgi/doi/10.1530/eje.0.1500065 PubMed PMID: 14713281. doi: 10.1530/eje.0.1500065.
49. Печерский АВ, Домбровская ЮА, Печерская ОВ, Мороз БТ. Половые гормоны и регуляция экспрессии инсулиновых рецепторов. Материалы VI Российского Конгресса «Мужское здоровье» с международным участием. Москва; 2010. С. 308-310. [Pecherskiy AV, Dombrovskaya YuA, Pecherskaya OV, Moroz BT. Sex hormones and the regulation of expression of insulin receptors. Proceedings of the VI Congress of the Russian "Men's Health" with international participation. Moscow, 2010. Pp. 308-310.]
50. Печерский АВ, Домбровская ЮА, Печерская ОВ, Мороз БТ. Роль частичного возрастного андрогенного дефицита в развитии инсулинорезистентности и нарушений микроциркуляции. Материалы Международного Конгресса по андрологии. Сочи, Дагомыс; 2009. С. 132. [Pecherskiy AV, Dombrovskaya YuA, Pecherskaya OV, Moroz BT. The role of partial androgen deficiency of age in the development of insulin resistance and microcirculatory disorders. Proceedings of the International Congress of Andrology. Sochi, Dagomys; 2009. P. 132.]
51. Тюзиков ИА, Борисов НВ. Гормонально-метаболические аспекты нарушения функции единственной почки у мужчин. Материалы IX Форума и медицинской выставки «Мужское здоровье и долголетие». Москва; 2011. С. 65-66. [Tyuzikov IA, Borisov NV. Hormonal and metabolic aspects of single renal dysfunction in men. Proceedings of IX Forum and medical exhibition "Men's health and longevity." Moscow; 2011. Pp. 65-66].
52. Шустер ПИ. Возрастной андрогенный дефицит – один из ведущих этиологических факторов уролитиаза у мужчин. Материалы IV Всероссийского Конгресса «Мужское здоровье». Москва; 2008. С. 37-38. [Shuster PI. Age androgen deficiency - one of the leading etiological factors of urolithiasis in men. Proceedings of the IV Russian Congress of "Men's Health". Moscow; 2008. Pp. 37-38].
53. Назаров ТН, Александров ВП, Михайличенко ВВ. Физико-химические свойства мочи и крови при уролитиазе с сопутствующим возрастным андрогенным дефицитом. Материалы IV Всероссийского Конгресса «Мужское здоровье». Москва; 2008. С. 34-35. [Nazarov VT, Aleksandrov VP, Mikhaylichenko VV. Physico-chemical properties of urine and blood urolithiasis with concomitant androgen deficiency. Proceedings of the IV Russian Congress of "Men's Health". Moscow; 2008. Pp. 34-35].
54. Назаров ТН, Трубникова КЕ. Изменения показателей почечного кровотока до и после тестостерон заместительной терапии при уролитиазе с сопутствующим возрастным андрогенным дефицитом. Материалы IV Всероссийского Конгресса «Мужское здоровье». Москва; 2008. С. 280-281.[ Nazarov VT, Trubnikova KE. Changes in renal blood flow before and after therapy testosteron replacement therapy in urolithiasis with concomitant androgen deficiency. Proceedings of the IV Russian Congress of "Men's Health". Moscow; 2008. Pp. 280-281].
55. Новикова МС, Шилов ЕМ, Калинченко СЮ, Борисов ВВ, Тишова ЮА. Влияние гипогонадизма и его коррекции на скорость клубочковой фильтрации у мужчин с метаболическим синдромом. Материалы IV Всероссийского Конгресса «Мужское здоровье». Москва; 2008. С. 35-36. [Novikova MS, Shilov EM, Kalinchenko SYu, Borisov VV, Tishova YuA. Effect of hypogonadism and correction glomerular filtration rate in men with metabolic syndrome. Proceedings of the IV Russian Congress of "Men's Health". Moscow; 2008. Pp. 35-36].
56. Weinberg JM. Lipotoxicity. Kidney Int 2006;70(9):1560-1566. Available from: http://www.nature.com/doifinder/10.1038/sj.ki.5001834 PubMed PMID: 16955100. doi: 10.1038/sj.ki.5001834.
57. Schaffer JE. Lipotoxicity: when tissues overeat. Current Opinion in Lipidology 2003;14(3):281-287. Available from: http://content.wkhealth.com/linkback/openurl?sid=WKPTLP:landingpage&an=00041433-200306000-00008 PubMed PMID: 12840659. doi: 10.1097/00041433-200306000-00008.
58. Niemczyk S, Niemczyk L, Romejko-Ciepielewska K. Basic endocrinological disorders in chronic renal failure. Endokrynol Pol 2012;63(3):250-257. Available from: http://toxnet.nlm.nih.gov/cgi-bin/sis/search/r?dbs+hsdb:@term+@rn+50-23-7 PubMed PMID: 22744632.
59. Pham H, Utzschneider KM, de Boer IH. Measurement of insulin resistance in chronic kidney disease. Current Opinion in Nephrology and Hypertension 2011;20(6):640-646. Available from: http://content.wkhealth.com/linkback/openurl?sid=WKPTLP:landingpage&an=00041552-201111000-00012 PubMed PMID: 21885970. doi: 10.1097/MNH.0b013e32834b23c1.
60. Cheng H, Huang J, Chiang C, Yen C, Hung K, Wu K. Metabolic Syndrome and Insulin Resistance as Risk Factors for Development of Chronic Kidney Disease and Rapid Decline in Renal Function in Elderly. The Journal of Clinical Endocrinology & Metabolism 2012;97(4):1268-1276. Available from: http://press.endocrine.org/doi/abs/10.1210/jc.2011-2658 PubMed PMID: 22337909. doi: 10.1210/jc.2011-2658.
61. Бернштейн ЛМ. Метформин и онкологическая заболеваемость. Сахарный диабет. 2010: (3): 66-70. [Bershteyn LM. Metformin and cancer mortality. Diabetes mellitus 2010 Sep; (3):66-70.] Available from: http://endojournals.ru/index.php/dia/article/view/5491 doi: 10.14341/2072-0351-5491.
62. Васильев ДА, Семенова НВ, Берштейн ЛМ. Сахарный диабет, нарушение толерантности к глюкозе и злокачественные новообразования: степень риска и меры воздействия. Российсий онкологический журнал. 2008;(3):49-54. [Vasil'ev DA, Semenova NV, Bershteyn LM. Diabetes mellitus, glucose intolerance, and malignancies: the degree of a risk and interventional measures. Russian Journal of Oncology. 2008; (3):49-54].
63. Метаболический синдром. Под ред. Ройтберга ГЕ. М: МЕД-пресс-информ; 2007. 224 с. [Metabolic syndrome. Ed. by Roitberg GE. Moscow: MED-press-inform; 2007. 224 p.]
64. Sánchez-Lara K, Morales-Graf L, Green D, Sosa-Sánchez R, Méndez-Sánchez N. [Cancer and obesity]. Gac Med Mex 2010;146(5):326-331. Available from: http://www.nlm.nih.gov/medlineplus/cancer.html PubMed PMID: 21348288.
65. Wu Q, Wu Q, Zhang A. [Metabolic disturbance and insulin resistance in patients with colorectal cancer].. Zhonghua Wei Chang Wai Ke Za Zhi 2011;14(4):261-263. Available from: http://www.nlm.nih.gov/medlineplus/colorectalcancer.html PubMed PMID: 21538267.
66. Ensling M, Steinmann W, Whaley-Connell A. Hypoglycemia: A Possible Link between Insulin Resistance, Metabolic Dyslipidemia, and Heart and Kidney Disease (the Cardiorenal Syndrome. Cardiorenal Med 2011;1(1):67-74. Available from: http://www.karger.com/doi/10.1159/000322886 PubMed PMID: 22258467. doi: 10.1159/000322886.
67. Duffey BG, Pedro RN, Kriedberg C, Weiland D, Melquist J, Ikramuddin S, et al. Lithogenic Risk Factors in the Morbidly Obese Population. The Journal of Urology 2008;179(4):1401-1406. Available from: http://linkinghub.elsevier.com/retrieve/pii/S0022534707031114 PubMed PMID: 18289566. doi: 10.1016/j.juro.2007.11.072.
68. Ekeruo WO, Tan YH, Young MD, Dahm P, Maloney ME, Mathias BJ, et al. Metabolic risk factors and the impact of medical therapy on the management of nephrolithiasis in obese patients. The Journal of urology 2004;172(1):159-163. Available from: http://www.scholaruniverse.com/ncbi-linkout?id=15201761 PubMed PMID: 15201761. doi: 10.1097/01.ju.0000128574.50588.97.
69. Аполихин ОИ, Сивков АВ, Бешлиев ДА, Солнцева ТВ, Комарова ВА. Анализ уронефрологической заболеваемости в Российской Федерации по данным официальной статистики. Экспериментальная и клиническая урология. 2010;(1):4-11. [Apolihin OI, Sivkov AV, Moskaleva NG, Solntseva TV, Komarova VA.]Analysis of uronephrological incidence in children in the Russian Federation according to official statistics. Eksperimentalʹnaia i klinicheskaia urologiia 2010; (1):4-11].
70. Голованов СА, Сивков АВ, Дзеранов НК, Яненко ЭК, Дрожжева ВВ. Распространенность метаболических типов мочекаменной болезни в московском регионе: сравнительный анализ за период с 1990 по 2000 годы. Экспериментальная и клиническая урология. 2010;(3):27-32. [Golovanov SA, Sivkov AV, Dzeranov NK, Yanenko EK, Drojjeva VV. Moscow region metabolic types of urolithiasis occurrence: сomparative analysis for 1990-2000 period. Eksperimentalʹnaia i klinicheskaia urologiia 2010;(3):27-32]
71. Rendina D, Mossetti G, De Filippo G, Benvenuto D, Vivona CL, Imbroinise A, et al. Association between metabolic syndrome and nephrolithiasis in an inpatient population in southern Italy: role of gender, hypertension and abdominal obesity. Nephrology Dialysis Transplantation 2008 Oct;24(3):900-906. Available from: http://ndt.oxfordjournals.org/cgi/doi/10.1093/ndt/gfn548 doi: 10.1093/ndt/gfn548.
72. West B, Luke A, Durazo-Arvizu RA, Cao G, Shoham D, Kramer H. Metabolic Syndrome and Self-Reported History of Kidney Stones: The National Health and Nutrition Examination Survey (NHANES III) 1988-1994. American Journal of Kidney Diseases 2008;51(5):741-747. Available from: http://linkinghub.elsevier.com/retrieve/pii/S0272638608000620 PubMed PMID: 18436084. doi: 10.1053/j.ajkd.2007.12.030.
73. Scales Jr CD, Curtis LH, Norris RD, Springhart WP, Sur RL, Schulman KA, et al. Changing Gender Prevalence of Stone Disease. The Journal of Urology 2007;177(3):979-982. Available from: http://linkinghub.elsevier.com/retrieve/pii/S0022534706027315 PubMed PMID: 17296391. doi: 10.1016/j.juro.2006.10.069.
74. Hamm LL, Hering-Smith KS. Pathophysiology of hypocitraturic nephrolithiasis. Endocrinology and Metabolism Clinics of North America 2002;31(4):885-893. Available from: http://linkinghub.elsevier.com/retrieve/pii/S0889852902000312 doi: 10.1016/S0889-8529(02)00031-2.
75. Abate N, Chandalia M, Cabo-Chan AV, Moe OW, Sakhaee K. The metabolic syndrome and uric acid nephrolithiasis: Novel features of renal manifestation of insulin resistance. Kidney Int 2004;65(2):386-392. Available from: http://www.nature.com/doifinder/10.1111/j.1523-1755.2004.00386.x PubMed PMID: 14717908. doi: 10.1111/j.1523-1755.2004.00386.x.
76. Maalouf NM, Cameron MA, Moe OW, Adams-Huet B, Sakhaee K. Low Urine pH: A Novel Feature of the Metabolic Syndrome. Clinical Journal of the American Society of Nephrology 2007;2(5):883-888. Available from: http://cjasn.asnjournals.org/cgi/pmidlookup?view=long&pmid=17702734 PubMed PMID: 17702734. doi: 10.2215/cjn.0067020.
77. Maalouf NM, Cameron MA, Moe OW, Sakhaee K. Novel insights into the pathogenesis of uric acid nephrolithiasis. Current Opinion in Nephrology and Hypertension 2004;13(2):181-189. Available from: http://content.wkhealth.com/linkback/openurl?sid=WKPTLP:landingpage&an=00041552-200403000-00006 PubMed PMID: 15202612. doi: 10.1097/00041552-200403000-00006.
78. Nagami GT. Luminal secretion of ammonia in the mouse proximal tubule perfused in vitro. J. Clin. Invest 1988;81(1):159-164. Available from: http://www.jci.org/articles/view/113287 doi: 10.1172/JCI113287.
79. Schwille PO, Schmiedl A, Herrmann U, Wipplinger J, Schwille PO. Postprandial hyperinsulinaemia, insulin resistance and inappropriately high phosphaturia are features of younger males with idiopathic calcium urolithiasis: Attenuation by ascorbic acid supplementation of a test meal. Urol. Res 1997;25(1):49-58. Available from: http://link.springer.com/10.1007/BF00941906 PubMed PMID: 9079746. doi: 10.1007/BF00941906.
80. Klisic J, Hu MC, Nief V, Reyes L, Fuster D, Moe OW, et al. Insulin activates Na(+)/H(+) exchanger 3: biphasic response and glucocorticoid dependence.. Am J Physiol Renal Physiol 2002;283(3):10-1152. Available from: http://ajprenal.physiology.org/cgi/pmidlookup?view=long&pmid=12167605 PubMed PMID: 12167605. doi: 10.1152/ajprenal.00365.2001.
81. Worcester EM, Gillen DL, Evan AP, Parks JH, Wright K, Trumbore L. Evidence that postprandial reduction of renal calcium reabsorption mediates hypercalciuria of patients with calcium nephrolithiasis. American Journal of Physiology. 2007;292(1):F66-F75. DOI: 10.1152/ajprenal.00115.2006
82. Lemann J, Pleuss JA, Worcester EM, Hornick L, Schrab D, Hoffmann RG. Urinary oxalate excretion increases with body size and decreases with increasing dietary calcium intake among healthy adults. Kidney Int 1996;49(1):200-208. Available from: http://www.nature.com/doifinder/10.1038/ki.1996.27 PubMed PMID: 8770968. doi: 10.1038/ki.1996.27.
83. Kabeya Y, Kato K, Tomita M, Katsuki T, Oikawa Y, Shimada A, et al. Associations of Insulin Resistance and Glycemic Control with the Risk of Kidney Stones. Intern. Med 2012;51(7):699-705. Available from: http://joi.jlc.jst.go.jp/JST.JSTAGE/internalmedicine/51.6426?from=CrossRef PubMed PMID: 22466823. doi: 10.2169/internalmedicine.51.6426.
84. Урология. Национальное руководство. Под ред. Лопаткина НА. М: ГЭОТАР-Медиа; 2009. 1014 с. [Urology. National Guidelines. Ed. by Lopatkin ON. Moscow: GEOTAR-Media; 2009. 1014 p.]
85. Moudouni S, En-Nia I, Rioux-Leclerq N, Bensalah K, Guille F, Lobel B, et al. [Renal cell carcinoma before the age of 40: prognostic factors].. Prog Urol 2002;12(4):575-578. Available from: http://www.nlm.nih.gov/medlineplus/kidneycancer.html PubMed PMID: 12463113.
86. Belfiore A. , Malaguarnera R. The insulin receptor and cancer. Endocrine-Related Cancer 2011;18:R125-R147. doi: 10.1530/ERC-11-0074.
87. Tanaka S, Wands JR. Insulin receptor substrate 1 overexpression in human hepatocellular carcinoma cells prevents transforming growth factor beta1-induced apoptosis.. Cancer Res 1996 Aug;56(15):3391-3394. Available from: http://cancerres.aacrjournals.org/cgi/pmidlookup?view=long&pmid=8758899 PubMed PMID: 8758899.
88. Frasca F, Pandini G, Sciacca L, Pezzino V, Squatrito S, Belfiore A, et al. The role of insulin receptors and IGF-I receptors in cancer and other diseases. Archives of Physiology and Biochemistry 2008;114(1):23-37. Available from: http://informahealthcare.com/doi/abs/10.1080/13813450801969715 PubMed PMID: 18465356. doi: 10.1080/13813450801969715.
89. Forte V, Pandey A, Abdelmessih R, Forte G, Whaley-Connell A, Sowers JR, et al. Obesity, Diabetes, the Cardiorenal Syndrome, and Risk for Cancer. Cardiorenal Med 2012;2(2):143-162. Available from: http://www.karger.com/doi/10.1159/000337314 PubMed PMID: 22851963. doi: 10.1159/000337314.
90. Tanner RM, Brown TM, Muntner P. Epidemiology of Obesity, the Metabolic Syndrome, and Chronic Kidney Disease. Curr Hypertens Rep 2012;14(2):152-159. Available from: http://link.springer.com/10.1007/s11906-012-0254-y PubMed PMID: 22318504. doi: 10.1007/s11906-012-0254-y.
Об авторе
Игорь Адамович ТюзиковРоссия
кандидат медицинских наук, профессор Российской Академии Естествознания
Дополнительные файлы
|
|
1. Рис. 1. | |
| Тема | ||
| Тип | Прочее | |
Посмотреть
(56KB)
|
Метаданные ▾ | |
|
|
2. Рис. 2. | |
| Тема | ||
| Тип | Прочее | |
Посмотреть
(41KB)
|
Метаданные ▾ | |
|
|
3. Рис. 3. | |
| Тема | ||
| Тип | Прочее | |
Посмотреть
(127KB)
|
Метаданные ▾ | |
Рецензия
Для цитирования:
Тюзиков И.А. Инсулинорезистентность как системный фактор патогенеза заболеваний почек. Сахарный диабет. 2014;17(1):47-56. https://doi.org/10.14341/DM2014147-56
For citation:
Tyuzikov I.A. Insulin resistance as a systemic player in renal pathology: a review. Diabetes mellitus. 2014;17(1):47-56. (In Russ.) https://doi.org/10.14341/DM2014147-56
Контент доступен под лицензией Creative Commons Attribution-NonCommercial-NoDerivatives 4.0 International License (CC BY-NC-ND 4.0).








































