Перейти к:
Адаптация шкалы The Diabetes Distress Scale (Шкала дистресса при диабете) на русскоязычной выборке пациентов с сахарным диабетом 1 и 2 типа
https://doi.org/10.14341/DM13150
Аннотация
ОБОСНОВАНИЕ. Диабетический дистресс (ДД) относится к негативным эмоциональным или аффективным переживаниям, возникающим в результате жизни в условиях диабета. ДД — одно из самых распространенных психических нарушений наряду с депрессией. Депрессия и диабетический дистресс увеличивают риск смерти при сахарном диабете (СД), способствуют развитию осложнений, связанных с диабетом, снижают качество жизни и увеличивают общие медицинские затраты здравоохранения, являются отрицательным предиктором контроля уровня глюкозы в крови и качества жизни и могут приводить к снижению приверженности к лечению. Выявление данных состояний среди пациентов с сахарным диабетом 1 и 2 типов (СД1) и (СД2) может способствовать их своевременной коррекции. Для диагностики ДД применяются специализированные опросники для скрининга эмоционального состояния и психосоциальных аспектов.
ЦЕЛЬ. Провести языковую и культурную адаптацию опросника «Шкала дистресса при диабете» (The Diabetes Distress Scale) и оценить психометрические свойства русскоязычной версии опросника DDS на русскоязычной выборке пациентов с СД1 и СД2.
МАТЕРИАЛЫ И МЕТОДЫ. Проведено исследование на выборке из 198 пациентов с СД1 и СД2, собраны данные по применению русскоязычной версии шкалы DDS, а также шкал EQ-5D-5L (Европейского опросника оценки качества жизни), SPANE (Шкалы позитивных и негативных переживаний) и HADS (Госпитальной шкалы тревоги и депрессии). Последние три шкалы использовались для оценки конвергентной валидности адаптируемого опросника. Надежность опросника DDS оценивалась с помощью коэффициента внутренней согласованности Кронбаха и повторного тестирования участников спустя 1–4 месяца.
РЕЗУЛЬТАТЫ. Факторная структура опросника DDS полностью воспроизводится при включении всех 17 вопросов (показатели пригодности измерительной модели: CFI=0,981, RMSEA=0,055, TLI=0,967). Внутренняя согласованность субшкал (α ϵ [0,836; 0,874]) и опросника в целом (α=0,948) оценивается как высокая. Получены значимые корреляции адаптируемой методики и ее субшкал со шкалами опросников EQ-5D-5L, SPANE, HADS, наиболее тесные связи (Rho ϵ [0,370; 0,437], p<0,01), что говорит о хорошей внешней валидности адаптируемой методики.
ЗАКЛЮЧЕНИЕ. Русскоязычная версия анкеты DDS обладает хорошими психометрическими свойствами, является валидным и надежным инструментом для оценки дистресса среди пациентов с СД1 и СД2 и может быть рекомендована к применению в клинической практике для дифференциальной диагностики депрессии и ДД.
Ключевые слова
Для цитирования:
Лиходей Н.В., Епишин В.Е., Калашникова М.Ф., Каурова А.М., Тулупова М.В., Сыч Ю.П., Бондарева И.Б. Адаптация шкалы The Diabetes Distress Scale (Шкала дистресса при диабете) на русскоязычной выборке пациентов с сахарным диабетом 1 и 2 типа. Сахарный диабет. 2024;27(5):429-440. https://doi.org/10.14341/DM13150
For citation:
Likhodey N.V., Epishin V.E., Kalashnikova M.F., Kaurova A.M., Tulupova M.V., Sych Y.P., Bondareva I.B. Adaptation of The Diabetes Distress Scale on a Russian-speaking sample of patients with type 1 and type 2 diabetes mellitus. Diabetes mellitus. 2024;27(5):429-440. (In Russ.) https://doi.org/10.14341/DM13150
Обоснование
Психологический стресс может развиваться при многих хронических заболеваниях и признается независимым фактором риска как возникновения, так и прогрессирования болезни [1]. Развитие у человека тяжелого прогрессирующего заболевания — сахарного диабета (СД) оказывает негативное влияние на такие аспекты качества жизни, как свобода выбора питания, трудовая деятельность, физические возможности и уверенность в будущем. Современные подходы к комплексному лечению СД могут оказаться слишком сложными и трудновыполнимыми для пациента. Подобранную схему лечения СД важно интегрировать в повседневную жизнь человека, что необходимо совмещать с проведением регулярного самоконтроля уровня глюкозы в крови, артериального давления, проведения периодического мониторинга различных биохимических показателей, оценки состояния микро- и макрососудистого кровоснабжения с целью профилактики развития сосудистых осложнений. Важно отметить, что все эти лечебно-профилактические мероприятия пациенту необходимо проводить наряду с выполнением текущих жизненных задач, не связанных с диабетом (например, развитие самостоятельности и отделение от семьи в молодом возрасте, выполнение семейных и трудовых ролей в зрелом возрасте). Поэтому неудивительно, что многие испытывают эмоциональный стресс и серьезные мотивационные проблемы, негативно влияющие на приверженность лечению. На этом фоне у многих пациентов повышается частота психических расстройств: депрессивных, тревожных, различных форм психоэмоционального дистресса, расстройств пищевого поведения [1][2][3].
По данным крупного многоцентрового исследования INTERPRET-DD, большое депрессивное расстройство на момент обследования было диагностировано у 10,6% пациентов с СД 2 типа (СД2), при этом у 17,0% пациентов наблюдался умеренный и тяжелый уровень депрессивной симптоматики [4]. В российском фрагменте данного исследования текущие депрессивные расстройства наблюдались у 17,0% пациентов с СД2, в то время как наличие этих расстройств в прошлом было зарегистрировано у 15,5% [5].
Анализ результатов по оценке распространенности депрессии среди пациентов с СД показал, что ее частота более чем в три раза выше при СД 1 типа (СД1) и в два раза выше при СД2, чем у лиц, не страдающих данным хроническим заболеванием [6][7].
Термин «диабетический дистресс» (ДД) впервые был предложен группой психологов и психиатров из Диабетического центра Джослин в 1995 г. Эксперты определили ДД как концепцию, отражающую проблемы психосоциальной адаптации, с которыми сталкиваются люди с диабетом. ДД относится к негативным эмоциональным или аффективным переживаниям, возникающим в результате трудностей жизни в условиях диабета, необходимости постоянно заниматься своим заболеванием, независимо от типа диабета. Этот показатель может охватывать тревожность, общий стресс и нарушение сна и является отрицательным предиктором контроля уровня глюкозы в крови и качества жизни. Более того, в ходе сложной адаптации к жизни с диабетом многие пациенты могут чувствовать себя побежденными, теряя мотивацию выполнять лечебные рекомендации. Могут появляться такие эмоциональные реакции, как гнев, чувство вины, перегруженности, выгорание, разочарование, отрицание, страх одиночества. ДД играет важную роль в появлении депрессивных симптомов, но для развития депрессии необходимо его сочетание с другими стрессовыми факторами. Симптомы депрессии и ДД могут взаимно усиливать друг друга. В исследованиях по оценке депрессии или дистресса эти показатели обычно значительно коррелируют между собой (общая дисперсия 20–30%) [5][6][8–10]. Вместе с тем дистресс, связанный с диабетом, отличается от депрессии и общего эмоционального неблагополучия. Дистресс при диабете укоренен в повседневном опыте жизни людей с данным заболеванием, тогда как депрессия — это общее чувство депрессивного аффекта, не связанного с конкретным состоянием или опытом.
ДД является одним из самых распространенных психических нарушений у пациентов с СД [11]. По данным когортного исследования MILES-2, тяжелый ДД был зарегистрирован у одного из четырех человек с СД1, у каждого пятого человека с СД2, получающего инсулинотерапию, и каждого десятого человека с СД2, не получающего инсулинотерапию [12].
Депрессия и ДД увеличивают риск смерти при СД, негативно влияют на приверженность лечению и проведение самоконтроля гликемии, способствуют развитию осложнений, связанных с диабетом, снижают качество жизни и увеличивают общие медицинские затраты здравоохранения. Выявление состояний среди пациентов с диабетом может способствовать их своевременной коррекции. Изучению процесса адаптации к жизни пациентов с СД было посвящено много исследований, однако данная тема остается крайне актуальной и в настоящее время [8][9][13][14].
Результаты нескольких систематических обзоров и интервенционных исследований позволяют предположить, что ДД при СД в разных возрастных группах и во всех странах и культурах, где он изучался, является распространенным явлением и может быть барьером на пути к оптимальному эмоциональному благополучию, а также уходу за собой и лечению диабета [1][15]. Большая часть страданий, которые испытывают люди с диабетом, является следствием их взаимодействия с социальным миром, будь то друзья и семья, более широкие социальные сети или медицинские работники. Эти негативные взаимодействия вызывают и усугубляют некоторые аспекты диабетического расстройства и поднимают вопрос о том, как мы можем это предотвратить. Также появляются доказательства того, что возникновение и усугубление ДД может быть результатом отсутствия взаимопонимания пациента с медицинскими специалистами [9].
Как следствие, мониторинг ДД как часть рутинной клинической помощи включен во многие национальные руководства. Американская диабетическая ассоциация и Международная диабетическая федерация недавно рекомендовали клиницистам регулярно и эффективно оценивать уровень эмоционального стресса среди своих пациентов, используя соответствующие инструменты, такие как валидизированные опросники [14][16][17].
Вместе с тем формируется доказательная база, что психологические образовательные программы могут уменьшить ДД. Внедрение необходимых практических знаний в повседневную помощь людям с СД представляет собой актуальную задачу клинической практики [11][14].
Для диагностики ДД за последние 30 лет были разработаны, валидизированы и протестированы различные диагностические шкалы, среди которых наибольшее признание получили шкалы PAID и DDS.
В 1995 г. для оценки эмоционального состояния пациентов, аспектов психосоциальной адаптации к диабету, когнитивных и поведенческие аспектов была разработана специализированная для СД шкала — Шкала оценки проблемных областей диабета (PAID), состоящая из 20 вопросов. Данный опросник был предназначен для клинического и исследовательского применения, а также для помощи клиницистам в выявлении пациентов с СД, испытывающих высокий уровень стресса, связанного с заболеванием. Шкала PAID до настоящего времени широко используется для измерения эмоционального стресса, связанного с диабетом. В 2014 г. была предложена краткая форма PAID, состоящая из пяти вопросов (PAID-5) [14][18].
В 2005 г. была разработана шкала DDS (Шкала дистресса при диабете). Первоначально опросник состоял из 28 вопросов. В процессе дальнейшего изучения данная шкала была модифицирована до 17 вопросов. В дальнейшем была подтверждена ее последовательная обобщаемая факторная структура и хорошая внутренняя согласованность и валидность в четырех различных клинических центрах. Опросник DDS позволяет не только оценить степень эмоционального стресса, связанного с диабетом, но допускает рассмотрение четырех различных типов дистресса при диабете, что расширяет возможности включения и планирования различных клинических интервенций.
Опросник включает 4 субшкалы, состоящие из 3–5 вопросов каждая, связанных с дистрессом:
1) субшкала эмоционального бремени (например, «чувство подавленности требованиями жизни с диабетом»);
2) субшкала дистресса, связанного с врачом (например, «чувство, что мой врач недостаточно серьезно относится к моим опасениям»);
3) субшкала дистресса, связанного с режимом лечения, (например, «ощущение, что я недостаточно строго придерживаюсь хорошего плана питания»);
4) субшкала межличностного дистресса, связанного с диабетом, (например, «чувство, что мои друзья/семья не понимают, насколько трудной может быть жизнь с диабетом»).
Каждая из шкал позволяет оценить соответствующий аспект диабетического дисстреса, а общий балл по 4 шкалам отражает общий уровень дистресса при диабете. Каждый вопрос оценивается по 6-балльной шкале Лайкерта с вариантами ответов от 1 (не проблема) до 6 (очень серьезная проблема). Баллы по пунктам каждой подшкалы суммируются для оценки соответствующего аспекта дистресса, а общий балл дистресса при диабете рассчитывается путем сложения всех 17 пунктов. Более высокие баллы указывают на более высокую степень дистресса. Данный опросник используется как показатель эмоционального стресса, связанного с диабетом, в исследованиях и клинической практике. Суммарное значение шкалы DDS не имеет существенной зависимости от пола пациента, этнической принадлежности, уровня образования или продолжительности диабета. В целом, повышенные общие баллы по DDS были связаны с более молодым возрастом и большей депрессией, использованием инсулина, плохим уходом за собой и повышенным уровнем липидов [19].
Шкала DDS имеет определенные потенциальные преимущества перед предыдущими инструментами. Она короче, и новые подшкалы позволяют напрямую сравнивать четыре различных аспекта дистресса. Это может быть особенно полезно, когда опросник используется для планирования клинического вмешательства. Уровень оценки опросника DDS по шкале Флеша-Кинкейда позволяет предположить, что он должен быть понятен большинству пациентов.
DDS является стабильным, внутренне последовательным, концептуально обоснованным показателем дистресса, связанного с диабетом, для использования в исследованиях и клинической практике. Краткое и простое в применении, оно может служить инструментом для выявления пациентов, испытывающих высокий уровень дистресса, связанного с диабетом, и выявления их конкретных проблем [19].
Шкала DDS защищена авторским правом и доступна для использования при клинических исследованиях, переведена на 38 языков [20], валидизирована во многих странах, в том числе в Японии, Индии, Вьетнаме, Китае, Мексике, Турции, Норвегии, Дании, Нидерландах и других. В настоящем исследовании впервые представлена русскоязычная версия опросника «Шкала дистресса при диабете» DDS (The Diabetes Distress Scale).
Цель ИССЛЕДОВАНИЯ
Целью исследования является проведение культурной адаптации и валидизации опросника «Шкала дистресса при диабете» (The Diabetes Distress Scale) на русскоязычной выборке пациентов с СД1 и СД2.
МАТЕРИАЛЫ И МЕТОДЫ
Выборку составили 198 пациентов с диагнозом СД1 и СД2 в возрасте от 18 до 82 лет (среднее значение = 47,1; стандартное отклонение = 18,62): 48 (24,2%) мужчин и 150 (75,8%) женщин. Среди них у 92 человек (46,5%) был диагностирован СД1, у 105 человек (53%) — СД2 и у одного человека (0,5%) — панкреатогенный СД. Длительность заболевания колебалась от нескольких месяцев до 45 лет и в среднем составила 13,08 года. Собраны данные по применению русскоязычной версии шкалы DDS, а также шкал EQ-5D-5L (Европейского опросника оценки качества жизни), SPANE (Шкалы позитивных и негативных переживаний) и HADS (Госпитальной шкалы тревоги и депрессии).
Место и время проведения исследования
Исследование проведено на базе клиники эндокринологии Университетской клинической больницы №2 Первого МГМУ им. И.М. Сеченова и с помощью интернет-ресурсов (GoogleForms) с сентября 2021 по август 2022 гг.
Способ формирования выборки из изучаемой популяции
Способ формирования выборки: простая случайная выборка.
Дизайн исследования
Одномоментное одновыборочное неконтролируемое исследование.
Описание медицинского вмешательства (для интервенционных исследований)
Анкетирование. Среднее время заполнения опросника — 5–7 минут.
Методы
Набор пациентов в исследование проводился врачом-эндокринологом на базе поликлинического отделения ЛДО №3 и эндокринологического отделения №2 УКБ №3 Первого МГМУ им И.М. Сеченова. В исследование включались пациенты с СД1 и СД2, обратившиеся на прием к эндокринологу или проходящие обследование и лечение в эндокринологическом стационаре, соответствующие критериям включения, подписавшие Информационный листок пациента.
Работа включала процедуру культурной адаптации опросника, проверку надежности и валидности «Шкалы дистресса при диабете», состоящей из 17 вопросов (рис. 1).

Рисунок 1. Шкала дистресса при диабете.
Процедура культурной адаптации опросника проведена в соответствии с протоколом, разработанным ISPOR в 2005 г. [21].
1 этап. Опросник был переведен с английского языка несколькими профессиональными переводчиками, командой врачей-эндокринологов и переводчиков была принята объединенная версия, затем произведен обратный перевод объединенной версии на английский язык профессиональным переводчиком, далее сопоставлены перевод и оригинальный текст командой врачей-эндокринологов проведено согласование и коллективная оценка перевода, доработка, вычитка, принятие заключительной объединенной версии перевода.
Далее переведенный опросник был протестирован на группе из 10 пациентов с СД. Была проведена оценка понимания пациентами вопросов анкеты, сложностей при ее заполнении, после чего скорректированы формулировки вопросов и ответов с учетом замечаний респондентов.
Текст обратного перевода согласован и утвержден автором оригинала (William H. Polonsky). Перевод опросника на русский язык отправлен автору для включения в библиотеку переведенных версий DDS.
На 2 этапе была проведена оценка воспроизводимости факторной структуры оригинального опросника на российской выборке и его психометрических свойств по следующим параметрам: валидность (конструктивная, конвергентная, текущая), внутренняя согласованность и ретестовая надежность.
Конвергентная валидность оценивалась при анализе корреляции шкал опросника DDS со шкалами опросников EQ-5D-5L — Европейского опросника оценки качества жизни, SPANE — Шкалы позитивных и негативных переживаний Э. Динера, HADS — Госпитальной шкалы тревоги и депрессии.
Статистический анализ
Статистический анализ данных проводился с использованием прикладной программ IBM SPSS Statistics, version 22 и IBM SPSS Amos version 20.
Для представления описательной статистики количественных показателей демографических и других характеристик включенных в исследование пациентов использовали среднее ± стандартное отклонение (СО) при незначительных отличиях от нормального закона распределения или медиану и квартили [ Q1; Q3], если графические методы демонстрировали значительное отличие распределения значений показателя от нормального закона. Для описательной статистики по субшкалам опросника DDS использовались параметрические и непараметрические статистические критерии.
Качественные показатели представлены в виде абсолютных и относительных (долей в процентах) значений. Для характеристики тесноты линейной связи между показателями использовался непараметрический коэффициент корреляции Спирмена.
Этическая экспертиза
Проведение исследования было одобрено локальным этическим комитетом ПМГМУ им. И.М. Сеченова МЗ РФ (Сеченовский Университет) в рамках научно-исследовательской работы. Выписка из протокола №08-19 от 05.06.2019. Исследование не предполагало какого-либо вмешательства в стратегию лечения. Всем пациентам до проведения анкетирования врачом соисследователем были разъяснены цели и задачи данного проекта, после чего пациент, в случае согласия на участие в исследовании, подписывал «Информационный листок пациента» в двух экземплярах, один из которых выдавался ему на руки.
Разрешение на проведение адаптации и использование опросника было получено от его автора (William H. Polonsky).
Результаты
В обобщенном виде данные описательной статистики по субшкалам опросника DDS, полученные при обследовании всех включенных в обследование 198 пациентов с сахарным диабетом, представлены в табл. 1.
Таблица 1. Описательная статистика по субшкалам DDS
| N | Среднее | Медиана | СО | Минимум | Максимум | Q1 | Q3 | |
| Эмоциональное бремя | 198 | 15,43 | 14.0 | 7,31 | 5 | 30 | 10,0 | 22,0 | 
| Дистресс, связанный с врачом | 198 | 11,21 | 9.0 | 6,76 | 4 | 24 | 5,0 | 17,0 | 
| Дистресс, связанный с режимом | 198 | 14,37 | 13.0 | 7,01 | 5 | 30 | 9,0 | 19,3 | 
| Дистресс, связанный с межличностными отношениями | 198 | 7,18 | 6.0 | 4,70 | 3 | 18 | 3,0 | 10,0 | 
Усредненные значения показателей по всем четырем субшкалам варьируют от 7,18 до 15,43 (при максимуме в 36 баллов). Пациенты с СД наиболее страдают от «эмоционального бремени заболевания» и «дистресса, связанного с режимом», и демонстрируют умеренный уровень дистресса по этим показателям. В меньшей степени они не довольны врачом и межличностными отношениями, демонстрируя легкий или слабый уровень дистресса (усредненные значения 11,21+/-6,76 баллов при максимуме 36 для «врачей» и 7,18+/-4,7 для «отношений»).
Оценка инвариантности факторной структуры опросника
Для подтверждения правомерности выделения четырех субшкал в качестве независимых структурных компонентов в русскоязычной версии опросника DDS был проведен факторный анализ данных.
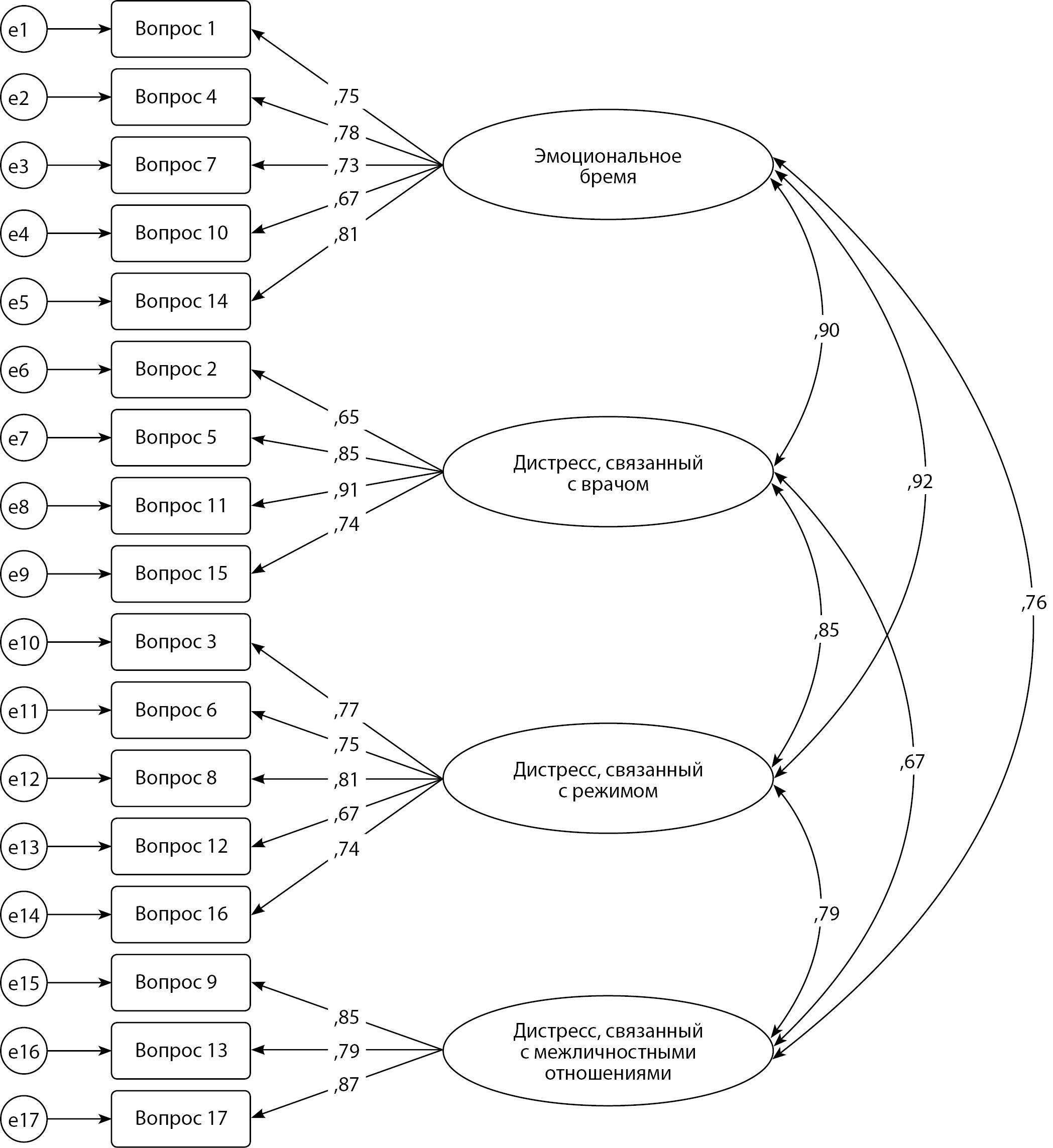
Для проверки факторной структуры опросника оценки дистресса при диабете «The Diabetes Distress Scale» использовалась процедура подтверждающего факторного анализа. Исходная модель, включающая все 17 утверждений, четыре фактора первого порядка и один фактор второго порядка, продемонстрировала удовлетворительные показатели пригодности (рис. 2 и табл. 2).

Рисунок 2. Факторная структура русскоязычной версии опросника DDS.
Примечание. На стрелках схемы указаны оцененные факторные веса.
Таблица 2. Показатели пригодности итоговой модели
| Хи-квадрат | p-значение | CFI | RMSEA | AIC | TLI | |
| Итоговая модель | 128,523 | 0,000 | 0,981 | 0,055 | 128,523 | 0,967 | 
Примечание. CFI — Comparative Fit Index (сравнительный индекс соответствия); RMSEA — Root Mean Square Error of Aproximation (среднеквадратичная ошибка аппроксимации); AIC — Akaike Information Criterion (информационный критерий Акайке); TLI — Tucker-Lewis Index (индекс Такера-Льюиса).
Оценка внутренней согласованности шкал опросника осуществлялась с помощью расчета коэффициента альфа Кронбаха. Результаты приведены в табл. 3 и 4.
Таблица 3. Внутренняя согласованность шкал русскоязычной версии опросника «Шкала дистресса при диабете»
| Шкала | Альфа Кронбаха | 
| Эмоциональное бремя | 0,864 | 
| Дистресс, связанный с врачом | 0,836 | 
| Дистресс, связанный с режимом | 0,869 | 
| Дистресс, связанный с межличностными отношениями | 0,874 | 
| Дистресс при диабете | 0,948 | 
Таблица 4. Изменение внутренней согласованности
| Субшкала | Альфа Кронбаха | Пункт | Изменение альфа Кронбаха при удалении пункта по субшкале/ по шкале | 
| Эмоциональное бремя | 0,864 | 1. Ощущение, что диабет отнимает у меня слишком много умственной и физической энергии каждый день | 0,869/0,946 | 
| 4. Чувство злости, страха и/или подавленности при мысли о жизни с диабетом | 0,813/0,944 | ||
| 7. Чувство, что у меня будут серьезные отдаленные осложнения диабета, что бы я ни делал | 0,841/0,945 | ||
| 10. Ощущение, что диабет контролирует мою жизнь | 0,839/0,946 | ||
| 14. Чувство бремени из-за необходимости жить с диабетом | 0,814/0,945 | ||
| Дистресс, связанный с врачом | 0,836 | 2. Ощущение, что мой врач недостаточно знает о сахарном диабете и его лечении | 0,882/0,947 | 
| 5. Чувство, что мой врач не дает мне достаточно четких рекомендаций о том, как лечить диабет | 0,726/0,944 | ||
| 11. Чувство, что мой врач недостаточно серьезно относится к моим опасениям | 0,731/0,944 | ||
| 15. Ощущение, что у меня нет врача, которого я могу достаточно регулярно посещать по поводу моего диабета | 0,803/0,947 | ||
| Дистресс, связанный с режимом | 0,869 | 3. Не чувствую уверенности в своей способности справляться с диабетом изо дня в день | 0,841/0,944 | 
| 6. Чувство, что я недостаточно часто проверяю уровень сахара в крови | 0,848/0,945 | ||
| 8. Чувство, что я часто не справляюсь с повседневным лечением диабета (прием назначенных лекарств, контроль уровня сахара в крови, физическая активность, правильное питание при диабете) | 0,819/0,944 | ||
| 12. Ощущаю, что я недостаточно строго придерживаюсь рекомендованного питания | 0,844/0,946 | ||
| 16. Не чувствую мотивации продолжать самостоятельно контролировать диабет | 0,851/0,945 | ||
| Дистресс, связанный с межличностными отношениями | 0,874 | 9. Ощущение, что друзья или семья недостаточно поддерживают меня в моих действиях по уходу за собой (например, планируя дела, противоречащие моему расписанию, побуждая меня есть «неправильную» пищу) | 0,818/0,945 | 
| 13. Чувство, что друзья или семья не понимают, как может быть сложно жить с диабетом | 0,864/0,946 | ||
| 17. Ощущение, что друзья или семья не оказывают мне эмоциональной поддержки, которой бы мне хотелось | 0,782/0,946 | 
Полученные значения альфа Кронбаха варьируют в диапазоне от 0,836 до 0,874 по субшкалам и 0,948 — по опроснику в целом, что соответствует высокой внутренней согласованности шкал.
Оценка внешней валидности шкал опросника
Валидность содержания опросника DDS оценивалась на основании согласованности показателей опросника с оценками по данным других шкал. Для этого были рассчитаны коэффициенты корреляций шкал адаптируемого опросника DDS со шкалами опросников: EQ-5D-5L — опросник по здоровью, SPANE — шкала позитивных и негативных переживаний Э. Динера, HADS — госпитальная шкала тревоги и депрессии. Результаты приведены в таблицах 5, 6, 7.
Таблица 5. Взаимосвязи шкал опросников EQ-5D-5L и DDS, коэффициент корреляции (Ro-Спирмена)
| EQ-5D-5L | Эмоциональное бремя | Дистресс, связанный с врачом | Дистресс, связанный с режимом | Дистресс, связанный с межличностными отношениями | Дистресс при диабете | 
| Подвижность | 0,114 | -0,136 | -0,047 | 0,020 | -0,014 | 
| Уход за собой | 0,121 | -0,062 | 0,087 | 0,086 | 0,066 | 
| Повседневная деятельность | 0,333** | 0,067 | 0,180* | 0,262** | 0,239** | 
| Боль, дискомфорт | 0,263** | 0,010 | 0,100 | 0,103 | 0,141* | 
| Тревога, депрессия | 0,419** | 0,223** | 0,308** | 0,379** | 0,378** | 
| Оценка состояния здоровья | -0,205** | 0,067 | -0,075 | -0,161* | -0,103 | 
Примечание: ** — статистическая значимость р<0,01, * — р<0,05.
Таблица 6. Взаимосвязи шкал опросников SPANE и DDS, коэффициент корреляции (Ro-Спирмена)
| SPANE | Эмоциональное бремя | Дистресс, связанный с врачом | Дистресс, связанный с режимом | Дистресс, связанный с межличностными отношениями | Дистресс при диабете | 
| Позитивные эмоции | -0,243** | 0,064 | -0,077 | -0,130 | -0,111 | 
| Негативные эмоции | 0,436** | 0,231** | 0,269** | 0,364** | 0,370** | 
| Соотношение позитивных и негативных переживаний | -0,389** | -0,099 | -0,199** | -0,284** | -0,277** | 
Примечание: ** — статистическая значимость р<0,01, * — р<0,05.
Таблица 7. Взаимосвязи шкал опросников HADS и DDS, коэффициент корреляции (Ro-Спирмена).
| HADS | Эмоциональное бремя | Дистресс, связанный с врачом | Дистресс, связанный с режимом | Дистресс, связанный с межличностными отношениями | Дистресс при диабете | 
| Тревога | 0,454** | 0,300** | 0,372** | 0,406** | 0,437** | 
| Депрессия | 0,379** | 0,120 | 0,263** | 0,343** | 0,312** | 
Примечание: ** — статистическая значимость р<0,01, * — р<0,05.
Оценка ретестовой надежности шкал опросника
С целью оценки ретестовой надежности методики был проведен второй этап исследования, в котором принял участие 101 респондент из исходной выборки. В среднем между этапами проходило 2 месяца (интервал варьировался от 1 до 4 месяцев). Результаты приведены в таблице 8.
Таблица 8. Оценка ретестовой надежности Шкалы дистресса при диабете
| Коэффициент корреляции (Ro-Спирмена) | |
| Эмоциональное бремя | 0,788** | 
| Дистресс, связанный с врачом | 0,609** | 
| Дистресс, связанный с режимом | 0,674** | 
| Дистресс, связанный с межличностными отношениями | 0,710** | 
| Дистресс при диабете | 0,719** | 
Примечание: ** — статистическая значимость р<0,01, * — р<0,05.
Полученные для всех шкал и опросника в целом высокие значимые коэффициенты корреляции между оценками при первом и втором замерах свидетельствуют о хорошей ретестовой надежности опросника DDS.
Обсуждение
Обсуждение результатов
Полученные результаты демонстрируют инвариантность (неизменность) факторной структуры оригинального опросника для русскоязычной выборки. Показатели пригодности измерительной модели соответствуют рекомендованным (CFI=0,981, RMSEA=0,055, TLI=0,967).
Внутренняя согласованность шкал адаптируемой методики, оцененная с помощью коэффициента альфа Кронбаха, продемонстрировала хороший уровень внутренней согласованности по шкале в целом (0,948) и для отдельных субшкал (от 0,836 для субшкалы «дистресс, связанный с врачом» до 0,874 для субшкалы «дистресс, связанный с межличностными отношениями»).
Оценка конвергентной валидности с помощью корреляционного анализа между шкалами адаптируемой методики и опросников EQ-5D-5L, SPANE и HADS продемонстрировала значимые корреляции между большинством субшкал данных методик. Наибольшее количество значимых корреляций было получено с субшкалами «эмоциональное бремя», «дистресс, связанный с режимом», «дистресс, связанный с межличностными отношениями», относящимися к состоянию эмоционального стресса а также с общим показателем по адаптируемой методике (r ϵ [ 0,370; 0,437], p<0,01), что говорит о хорошей внешней валидности. Не было выявлено значимых корреляций между шкалами «Подвижность» и «Уход за собой» опросника EQ-5D-5L ни с одной субшкал DDS. Такая картина, на наш взгляд, объясняется тем фактом, что выраженных ограничений, связанных с подвижностью и повседневным уходом за собой, такое заболевание, как СД, само по себе не накладывает, а следовательно, ожидать значимого вклада этих переменных в уровень переживаемого дистресса не следует. Шкала «Боль и дискомфорт» опросника EQ-5D-5L продемонстрировала значимую корреляционную связь только с субшкалой «Эмоциональное бремя» опросника DDS и не показала корреляций с субшклами, относящимися к режиму, взаимодействию с врачом и межличностными отношениями, что является вполне закономерным результатом. Также ожидаемыми является отсутствие значимых корреляционных связей всех субшкал опросника DDS, кроме субшкалы «Эмоциональное бремя» со шкалой позитивных эмоций опросника SPANE при значимых корреляциях со шкалой негативных эмоций, отражающих аффективный компонент дистресса. Отсутствие значимой корреляции шкалы «Депрессия» опросника HADS с субшкалой «Дистресс, связанный с врачом», по нашему мнению, может быть объяснено характерным для депрессивного состояния переживанием собственной вины и беспомощности без выраженного стремления к обвинению других. Оценка ретестовой надежности показала значимые корреляции по всем субшкалам опросника и по общему баллу, находящиеся в диапазоне от 0,609 до 0,788 (p<0,01). При оценке психических состояний, к которым относится ДД такие значения могут рассматриваться как достаточные, поскольку речь идет не об устойчивых личностных чертах или способностях. Между замерами могут происходить заметные изменения в состоянии здоровья, социальной ситуации респондента, что закономерно отражается на его эмоциональном состоянии.
Обобщенные данные исследований свидетельствуют о том, что ранний скрининг, профилактика и лечение депрессии или диабетического дистресса могут привести к лучшему самоконтролю диабета и улучшению качества жизни людей с диабетом [10][15].
Результаты проведенного исследования хорошо согласуются с имеющимися в литературе данными о связи ДД с показателями депрессии и качества жизни пациентов с СД [10–12][19]. Высокие уровни дистресса при диабете связаны с большими показателями депрессивной симптоматики, что в свою очередь затрагивает качество жизни пациентов с СД и их приверженность лечению — одну из центральных проблем в клинике хронических заболеваний вообще и в сопровождении пациентов с СД в частности.
Репрезентативность выборок
Необходимо отметить, что выборка исследования не была однородной с точки условий проведения тестирования (часть пациентов обследовалась в стационаре, другая часть пациентов наблюдалась амбулаторно), типа СД (в исследование были включены как пациенты с диагнозом СД1, так и СД2), возраста (от 18 до 82 лет), длительности заболевания (от нескольких месяцев до 45 лет).
Сопоставление с другими публикациями
Русскоязычная версия Шкалы дистресса при диабете не публиковалась ранее в нашей стране. Опросник и в настоящее время используется во всех странах мира.
Ограничения исследования
Для более объективной оценки чувствительности методики в качестве внешнего критерия, помимо методов самоотчета, необходимо сопоставить результаты, полученные в ходе анализа опросника, с данными объективного наблюдения, что, конечно, связано с рядом серьезных затруднений, основное из которых — осведомленность участников таких исследований о факте наблюдения. Кроме прочих ограничений исследования следует отметить, что обратный перевод осуществлялся не носителем языка, а русскоязычным переводчиком.
Направления дальнейших исследований
Русскоязычную версию Шкалы дистресса при сахарном диабете в дальнейшем планируется использовать для изучения приверженности лечению на более широкой выборке пациентов с СД1 и СД2.
Заключение
Факторная структура адаптируемого оригинального опросника DDS впервые воспроизводится на российской выборке пациентов с СД и демонстрирует хорошие показатели пригодности. Полученные корреляции со шкалами опросников EQ-5D-5L, SPANE, HADS подтверждают внешнюю валидность адаптируемой методики, а следовательно, возможность ее использования в научной и практической работе с пациентами с СД. Шкалу могут использовать медицинские работники для оценки ДД при СД1 и СД2 на разных этапах терапии с течением времени, а также для облегчения оценки проведенной коррекции лечения. Предполагается, что в будущем эта шкала будет полезна не только в научных исследованиях, но и на практике в качестве удобного инструмента оценки приверженности к лечению пациентов с СД.
Дополнительная информация
Источники финансирования. Исследование выполнено в рамках проведения научно-исследовательские работы. Работа выполнена по инициативе авторов без привлечения финансирования.
Конфликт интересов. Авторы декларируют отсутствие явных и потенциальных конфликтов интересов, связанных с содержанием настоящей статьи.
Лиходей Н.В. — разработка концепции и дизайна исследования, получение данных, интерпретация результатов, написание статьи; Епишин В.Е. — существенный вклад в концепцию и дизайн исследования, в получение, анализ данных и интерпретацию результатов, написание статьи; Калашникова М.Ф. — существенный вклад в концепцию и дизайн исследования, интерпретацию результатов, написание статьи; Каурова А.М. — существенный вклад в получение, анализ данных, интерпретацию результатов, внесение в рукопись существенной (важной) правки с целью повышения научной ценности статьи; Тулупова М.В. — получение, анализ данных, интерпретация результатов, внесение в рукопись существенной (важной) правки с целью повышения научной ценности статьи; Сыч Ю.П. — получение, анализ данных, внесение в рукопись существенной (важной) правки с целью повышения научной ценности статьи; Бондарева И.Б. — анализ данных и интерпретация результатов, написание статьи. Все авторы одобрили финальную версию статьи перед публикацией, выразили согласие нести ответственность за все аспекты работы, подразумевающую надлежащее изучение и решение вопросов, связанных с точностью или добросовестностью любой части работы.
Благодарности. Авторы выражают благодарность автору опросниика DDS, доктору William H. Polonsky, PHD, CDE, Behavioral Diabetes Institute and University of California, San Diego, California за разрешение использовать шкалу.
Список литературы
1. Hackett RA, Steptoe A. Type 2 diabetes mellitus and psychological stress - a modifiable risk factor. Nat Rev Endocrinol. 2017;13(9):547-560. https://doi.org/10.1038/nrendo.2017.64
2. Tai LA, Tsai LY, Lin CH, Chiu YC. Depressive symptoms and daily living dependence in older adults with type 2 diabetes mellitus: the mediating role of positive and negative perceived stress. BMC Psychiatry. 2024;24(1):14. https://doi.org/10.1186/s12888-023-05273-y
3. Шишкова Ю.А., Мотовилин О.Г., Суркова Е.В., и др. Качество жизни больных сахарным диабетом 1 типа молодого возраста // Сахарный диабет. — 2010. — Т. 13. — №4. — С. 43-47. https://doi.org/10.14341/2072-0351-6056
4. Lloyd CE, Nouwen A, Sartorius N, et al. Prevalence and correlates of depressive disorders in people with Type 2 diabetes: results from the International Prevalence and Treatment of Diabetes and Depression (INTERPRET-DD) study, a collaborative study carried out in 14 countries. Diabet Med. 2018;35(6):760-769. https://doi.org/10.1111/dme.13611
5. Бобров А.Е., Старостина Е.Г., Агамамедова И.Н., и др. Психические расстройства при сахарном диабете 2-го типа // Журнал неврологии и психиатрии им. С.С. Корсакова. — 2021. — Т. 121. — №7. — С. 22-30. https://doi.org/10.17116/jnevro2021121071225
6. Waheed U, Heald AH, Stedman M, et al. Distress and Living with Diabetes: Defining Characteristics Through an Online Survey. Diabetes Ther. 2022;13(9):1585-1597. https://doi.org/10.1007/s13300-022-01291-3
7. Farooqi A, Gillies C, Sathanapally H, et al. A systematic review and meta-analysis to compare the prevalence of depression between people with and without Type 1 and Type 2 diabetes. Prim Care Diabetes. 2022;16(1):1-10. https://doi.org/10.1016/j.pcd.2021.11.001
8. Старостина Е.Г., Володина М.Н., Старостин И.В., Бобров А.Е. Депрессия и сахарный диабет как коморбидные заболевания // РМЖ. — 2017. — №22. — С. 1613-1620.
9. Skinner TC, Joensen L, Parkin T. Twenty-five years of diabetes distress research. Diabet Med. 2020;37(3):393-400. https://doi.org/10.1111/dme.14157
10. Boehmer K, Lakkad M, Johnson C, Painter JT. Depression and diabetes distress in patients with diabetes. Prim Care Diabetes. 2023;17(1):105-108. https://doi.org/10.1016/j.pcd.2022.11.003
11. Owens-Gary MD, Zhang X, Jawanda S, et al. The Importance of Addressing Depression and Diabetes Distress in Adults with Type 2 Diabetes. J Gen Intern Med. 2019;34(2):320-324. https://doi.org/10.1007/s11606-018-4705-2
12. American Diabetes Association. Diabetes and Emotional Health Workbook. Chapter 3. Available from: https://professional.diabetes.org/sites/default/files/media/ada_mental_health_workbook_chapter_3.pdf
13. McGrath N, McHugh S, Racine E, et al. Barriers and enablers to screening and diagnosing diabetes distress and depression in people with type 2 diabetes mellitus: A qualitative evidence synthesis. Prim Care Diabetes. 2021;15(6):923-936. https://doi.org/10.1016/j.pcd.2021.08.007
14. Lee EH, Lee YW, Lee KW, Kim YS, Nam MS. Measurement of diabetes-related emotional distress using the Problem Areas in Diabetes scale: Psychometric evaluations show that the short form is better than the full form. Health Qual Life Outcomes. 2014. https://doi.org/10.1186/s12955-014-0142-z
15. Fisher L, Mullan JT, Arean P, et al. Diabetes distress but not clinical depression or depressive symptoms is associated with glycemic control in both cross-sectional and longitudinal analyses. Diabetes Care. 2010;33(1):23-8. https://doi.org/10.2337/dc09-1238
16. Young-Hyman D, de Groot M, Hill-Briggs F, et al. Psychosocial Care for People With Diabetes: A Position Statement of the American Diabetes Association. Diabetes Care. 2016;39(12):2126-2140. https://doi.org/10.2337/dc16-2053. Erratum in: Diabetes Care. 2017;40(2):287. Erratum in: Diabetes Care. 2017;40(5):726
17. ElSayed NA, Aleppo G, Aroda VR, et al, on behalf of the American Diabetes Association. 5. Facilitating Positive Health Behaviors and Well-being to Improve Health Outcomes: Standards of Care in Diabetes-2023. Diabetes Care. 2023;46(Supple 1):S68-S96. https://doi.org/10.2337/dc23-S005
18. Welch GW, Jacobson AM, Polonsky WH. The Problem Areas in Diabetes Scale. An evaluation of its clinical utility. Diabetes Care. 1997;20(5):760-6. https://doi.org/10.2337/diacare.20.5.760
19. Polonsky WH, Fisher L, Earles J, et al. Assessing psychosocial distress in diabetes: development of the diabetes distress scale. Diabetes Care. 2005;28(3):626-31. https://doi.org/10.2337/diacare.28.3.626
20. https://behavioraldiabetes.org/scales-and-measures/#1640736452460-7419c58b-9d36
21. Wild D, Grove A, Martin M, et al. ISPOR Task Force for Translation and Cultural Adaptation. Principles of Good Practice for the Translation and Cultural Adaptation Process for Patient-Reported Outcomes (PRO) Measures: report of the ISPOR Task Force for Translation and Cultural Adaptation. Value Health. 2005;8(2):94-104. https://doi.org/10.1111/j.1524-4733.2005.04054.x
Об авторах
Н. В. ЛиходейРоссия
Лиходей Наталья Вячеславовна - Scopus Author ID: 56901480400; Author ID: 934400; eLibrary SPIN: 4022-9955.
119991, Москва, ул. Трубецкая, д. 8, стр. 2
Конфликт интересов:
Авторы декларируют отсутствие явных и потенциальных конфликтов интересов, связанных с содержанием настоящей статьи
В. Е. Епишин
Россия
Епишин Виталий Евгеньевич - к.п.н.; WOS Researcher ID: AAO-5061-2021; Scopus Author ID: 57218626899; AuthorID: 1072083.
Москва
Конфликт интересов:
Авторы декларируют отсутствие явных и потенциальных конфликтов интересов, связанных с содержанием настоящей статьи
М. Ф. Калашникова
Россия
Калашникова Марина Федоровна - д.м.н., профессор; Scopus Author ID: 55512208400; eLibrary: SPIN:3777-4087.
Москва
Конфликт интересов:
Авторы декларируют отсутствие явных и потенциальных конфликтов интересов, связанных с содержанием настоящей статьи
А. М. Каурова
Россия
Каурова Александра Михайловна – психолог.
Москва
Конфликт интересов:
Авторы декларируют отсутствие явных и потенциальных конфликтов интересов, связанных с содержанием настоящей статьи
М. В. Тулупова
Россия
Тулупова Маргарита Вадимовна - психолог.
Москва
Конфликт интересов:
Авторы декларируют отсутствие явных и потенциальных конфликтов интересов, связанных с содержанием настоящей статьи
Ю. П. Сыч
Россия
Сыч Юлия Петровна - к.м.н., доцент; Scopus Author ID: 57219462677; eLibrary SPIN: 3406-0978.
Москва
Конфликт интересов:
Авторы декларируют отсутствие явных и потенциальных конфликтов интересов, связанных с содержанием настоящей статьи
И. Б. Бондарева
Россия
Бондарева Ирина Борисовна - д.б.н., профессор.
Москва
Конфликт интересов:
Авторы декларируют отсутствие явных и потенциальных конфликтов интересов, связанных с содержанием настоящей статьи
Дополнительные файлы
|  | 1. Рисунок 1. Шкала дистресса при диабете. | |
| Тема | ||
| Тип | Исследовательские инструменты | |
| 
                  
                    Посмотреть
                                        
                    (1MB)    
                   | Метаданные ▾ | |
|  | 2. Рисунок 2. Факторная структура русскоязычной версии опросника DDS. | |
| Тема | ||
| Тип | Исследовательские инструменты | |
| 
                  
                    Посмотреть
                                        
                    (471KB)    
                   | Метаданные ▾ | |
Рецензия
Для цитирования:
Лиходей Н.В., Епишин В.Е., Калашникова М.Ф., Каурова А.М., Тулупова М.В., Сыч Ю.П., Бондарева И.Б. Адаптация шкалы The Diabetes Distress Scale (Шкала дистресса при диабете) на русскоязычной выборке пациентов с сахарным диабетом 1 и 2 типа. Сахарный диабет. 2024;27(5):429-440. https://doi.org/10.14341/DM13150
For citation:
Likhodey N.V., Epishin V.E., Kalashnikova M.F., Kaurova A.M., Tulupova M.V., Sych Y.P., Bondareva I.B. Adaptation of The Diabetes Distress Scale on a Russian-speaking sample of patients with type 1 and type 2 diabetes mellitus. Diabetes mellitus. 2024;27(5):429-440. (In Russ.) https://doi.org/10.14341/DM13150
 
Контент доступен под лицензией Creative Commons Attribution-NonCommercial-NoDerivatives 4.0 International License (CC BY-NC-ND 4.0).
 
                    
 
  
  
  
  
  
  Послать статью по эл. почте
            Послать статью по эл. почте 







































