Алгоритмы специализированной медицинской помощи больным сахарным диабетом / Под редакцией И.И. Дедова, М.В. Шестаковой, А.Ю. Майорова. 11-й выпуск
https://doi.org/10.14341/DM13042
Аннотация
Уважаемые коллеги!
Вашему вниманию представлен одиннадцатый актуализированный выпуск «Алгоритмы специализированной медицинской помощи больным сахарным диабетом». Целью данного руководства является стандартизация и оптимизация оказания медицинской помощи больным сахарным диабетом (СД) во всех регионах России на основе доказательной медицины.
Данное руководство регулярно обновляется в соответствии с новыми данными и рекомендациями по лечению больных СД, базирующимися на международном и отечественном опыте оказания помощи этим пациентам, включая рекомендации ВОЗ, Международной диабетической федерации (IDF), Европейской ассоциации по изучению диабета (EASD), Американской диабетической ассоциации (АDA), Американской ассоциации клинических эндокринологов (AACE), Международного общества по детскому и подростковому диабету (ISPAD), Российской ассоциации эндокринологов (РАЭ), а также результатах завершенных международных и отечественных рандомизированных клинических испытаний у больных СД, в которых участвовали многие российские клиники.
По последним данным, численность больных СД в мире за последние 10 лет увеличилась более, чем в 2 раза, и к концу 2021 года превысила 537 млн человек. Согласно прогнозам Международной диабетической федерации к 2030 году СД будет страдать 643 млн человек, а к 2045 году - 783 млн человек.
В Российской Федерации, как и во всех странах мира, отмечается значимый рост распространенности СД. По данным Федерального регистра СД в РФ на 01.01.2023 г. состояло на диспансерном учете 4 962 762 человека (3,42% населения), из них: 92,3% (4 581 990) - СД 2 типа, 5,6% (277 092) - СД 1 типа и 2,1% (103 680) - другие типы СД, в том числе 8 758 женщин с гестационным СД. Однако эти данные недооценивают реальное количество пациентов, поскольку учитывают только выявленные и зарегистрированные случаи заболевания. Так, результаты масштабного российского эпидемиологического исследования (NATION) подтверждают, что диагностируется лишь 54% случаев СД 2 типа. Таким образом, реальная численность пациентов с СД в РФ не менее 10 млн. человек (около 7% населения), что представляет чрезвычайную угрозу для долгосрочной перспективы, поскольку значительная часть пациентов остается не диагностированными, а, следовательно, не получают лечения и имеют высокий риск развития сосудистых осложнений.
Самыми опасными последствиями глобальной эпидемии СД являются его системные сосудистые осложнения – нефропатия, ретинопатия, поражение магистральных сосудов сердца, головного мозга, артерий нижних конечностей. Именно эти осложнения являются основной причиной инвалидизации и смертности больных СД.
В соответствии с Федеральным законом от 21.11.2011 № 323-ФЗ «Об основах охраны здоровья граждан в Российской Федерации» медицинская помощь должна оказываться на основе клинических рекомендаций. Таким образом, клинические рекомендации, размещенные в рубрикаторе Министерства здравоохранения Российской Федерации (https://cr.minzdrav.gov.ru) являются приоритетными документами.
Настоящее издание «Алгоритмов специализированной медицинской помощи больным сахарным диабетом» в сжатом виде содержит основную информацию, изложенную в клинических рекомендациях по лечению сахарного диабета у взрослых и детей («Сахарный диабет 1 типа у детей (2022)», «Сахарный диабет 1 типа у взрослых (2022)», «Сахарный диабет 2 типа у детей (2021)», («Сахарный диабет 2 типа у взрослых (2022)», а также некоторые актуализированные данные. Среди прочего добавлена информация об обновлениях в показаниях к применению и инструкционных ограничениях лекарственных препаратов; уточнены позиции, касающиеся алгоритмов назначения сахароснижающих препаратов при лечении сахарного диабета 2 типа; сделаны уточнения по диапазону гликемического контроля у беременных, дополнена информация по лечению осложнений сахарного диабета и ведению пациентов детского возраста.
В 2023г отечественная диабетология понесла невосполнимую утрату – скончался Александр Юрьевич Майоров, бывший ответственным редактором предыдущих выпусков «Алгоритмов» и активный участник работы над всеми предыдущими изданиями с момента их основания. Настоящее издание посвящается памяти Александра Юрьевича, бывшего для нас примером служения пациентам и медицине, другом, педагогом, наставником, щедро делившимся своими знаниями, образцом исполнения врачебного долга.
От имени рабочей группы
Об авторах
Иван Иванович ДедовРоссия
акад. РАН, проф., президент ГНЦ РФ ФГБУ «Национальный медицинский исследовательский центр эндокринологии» Министерства здравоохранения Российской Федерации, главный внештатный специалист эндокринолог Министерства здравоохранения Российской Федерации, президент ОО «Российская ассоциация эндокринологов»
Марина Владимировна Шестакова
Россия
акад. РАН, проф., д.м.н., заместитель директора - директор Института диабета, зав. кафедрой диабетологии и диетологии Института высшего и дополнительного профессионального образования
Александр Юрьевич Майоров
Россия
д.м.н., зав. отделом прогнозирования и инноваций диабета Института диабета, профессор кафедры диабетологии и диетологии Института высшего и дополнительного профессионального образования, президент ОООИ «Российская диабетическая ассоциация»
Наталья Георгиевна Мокрышева
Россия
чл.-корр. РАН, проф., директор ГНЦ РФ ФГБУ «Национальный медицинский исследовательский центр эндокринологии» Министерства здравоохранения Российской Федерации, зав. кафедрой персонализированной и трансляционной медицины Института высшего и дополнительного профессионального образования
Елена Николаевна Андреева
Россия
д.м.н., заместитель директора - директор Института репродуктивной медицины, профессор кафедры клинической эндокринологии Института высшего и дополнительного профессионального образования ГНЦ РФ ФГБУ «Национальный медицинский исследовательский центр эндокринологии» Министерства здравоохранения Российской Федерации, профессор кафедры репродуктивной медицины и хирургии факультета постдипломного образования ФГБОУ ВО «Московский государственный медико-стоматологический университет имени А.Е. Евдокимова» Министерства здравоохранения Российской Федерации
Ольга Борисовна Безлепкина
Россия
д.м.н., заместитель директора - директор Института детской эндокринологии, профессор кафедры детской эндокринологии-диабетологии Института высшего и дополнительного образования
Валентина Александровна Петеркова
Россия
акад. РАН, проф., научный руководитель Института детской эндокринологии, зав. кафедрой детской эндокринологии-диабетологии Института высшего и дополнительного профессионального образования, главный внештатный специалист детский эндокринолог Министерства здравоохранения Российской Федерации
Екатерина Викторовна Артемова
Россия
научный сотрудник отделения диабетической стопы Института диабета
Петр Сергеевич Бардюгов
Россия
к.м.н., врач травматолог-ортопед отделения диабетической стопы Института диабета
Диана Джемаловна Бешлиева
Россия
врач отдела кардиологии и сосудистой хирургии Института диабета
Ольга Николаевна Бондаренко
Россия
к.м.н., ведущий научный сотрудник отделения диабетической стопы Института диабета
Фатима Фархадовна Бурумкулова
Россия
д.м.н., ведущий научный сотрудник терапевтической группы ГБУЗ МО «Московский областной НИИ акушерства и гинекологии», профессор кафедры акушерства и гинекологии ФУВ ГБУЗ МО МОНИКИ имени М.Ф.Владимирского
Ольга Константиновна Викулова
Россия
д.м.н., зав. отделом эпидемиологии эндокринопатий, доцент кафедры диабетологии и диетологии Института высшего и дополнительного профессионального образования
Наталья Никитична Волеводз
Россия
д.м.н., зам. директора по научной и консультативно-диагностической работе, профессор кафедры диабетологии и диетологии Института высшего и дополнительного профессионального образования
Гагик Радикович Галстян
Россия
д.м.н., зав. отделением диабетической стопы Института диабета, профессор кафедры диабетологии и диетологии Института высшего и дополнительного профессионального образования, руководитель Экспертного центра
Ирина Сергеевна Гомова
Россия
к.м.н., врач отдела кардиологии и сосудистой хирургии Института диабета
Ольга Рафаэльевна Григорян
Россия
д.м.н., главный научный сотрудник отделения эндокринной гинекологии Института репродуктивной медицины, профессор кафедры эндокринологии Института высшего и дополнительного профессионального образования
Зера Нусредовна Джемилова
Россия
к.м.н., научный сотрудник отделения диабетической стопы Института диабета
Людмила Ибрагимовна Ибрагимова
Россия
к.м.н., ведущий научный сотрудник центра «Диабет и беременность» Института диабета, и.о. зав. отделом прогнозирования и инноваций диабета Института диабета, доцент кафедры диабетологии и диетологии Института высшего и дополнительного профессионального образования
Виктор Юрьевич Калашников
Россия
чл.-корр. РАН, д.м.н., руководитель Координационного совета - заместитель директора по координации эндокринологической службы, зав. отделом кардиологии и сосудистой хирургии Института диабета
Ирина Владимировна Кононенко
Россия
к.м.н., руководитель отдела по вопросам исследований и разработок Координационного совета, доцент кафедры диабетологии и диетологии Института высшего и дополнительного профессионального образования
Тамара Леонидовна Кураева
Россия
проф., д.м.н., главный научный сотрудник детского отделения сахарного диабета Института детской эндокринологии
Дмитрий Никитич Лаптев
Россия
д.м.н., зав. детским отделением сахарного диабета Института детской эндокринологии, профессор кафедры детской эндокринологии-диабетологии Института высшего и дополнительного профессионального образования
Дмитрий Валентинович Липатов
Россия
д.м.н., зав. отделением диабетической ретинопатии и офтальмохирургии Института диабета
Ольга Георгиевна Мельникова
Россия
к.м.н., ведущий научный сотрудник отделения терапии диабета Института диабета
Маргарита Сергеевна Михина
Россия
врач отделения терапии диабета Института диабета
Марина Сергеевна Мичурова
Россия
научный сотрудник отдела кардиологии и сосудистой хирургии Института диабета
Олег Геннадьевич Мотовилин
Россия
к.психол.н., ведущий научный сотрудник отделения терапии диабета Института диабета
Татьяна Васильевна Никонова
Россия
д.м.н., руководитель отдела по вопросам лекарственного обеспечения и регулирования обращения медицинских изделий Координационного совета, главный научный сотрудник отдела прогнозирования и инноваций диабета Института диабета
Роман Викторович Роживанов
Россия
д.м.н., главный научный сотрудник отделения андрологии и урологии Института репродуктивной медицины, профессор кафедры эндокринологии Института высшего и дополнительного профессионального образования
Ольга Михайловна Смирнова
Россия
проф., д.м.н., главный специалист редакционно-издательского отдела
Елена Георгиевна Старостина
Россия
д.м.н., зав. кафедрой и профессор кафедры эндокринологии ФУВ
Елена Викторовна Суркова
Россия
д.м.н., профессор кафедры эндокринологии №1
Ольга Юрьевна Сухарева
Россия
к.м.н., ведущий научный сотрудник отделения диабетической болезни почек и посттрансплантационной реабилитации Института диабета, доцент кафедры диабетологии и диетологии Института высшего и дополнительного профессионального образования
Алена Викторовна Тиселько
Россия
д.м.н., ведущий научный сотрудник, врач-эндокринолог Отдела гинекологии и эндокринологии
Алла Юрьевна Токмакова
Россия
д.м.н., главный научный сотрудник отделения диабетической стопы Института диабета
Минара Шамхаловна Шамхалова
Россия
д.м.н., зав. отделением диабетической болезни почек и посттрансплантационной реабилитации Института диабета, профессор кафедры диабетологии и диетологии Института высшего и дополнительного профессионального образования
Екатерина Алексеевна Шестакова
Россия
д.м.н., главный научный сотрудник центра лечения и профилактики метаболических заболеваний и ожирения, доцент кафедры диабетологии и диетологии Института высшего и дополнительного профессионального образования
Ивона Яновна Ярек-Мартынова
Россия
к.м.н., зам. главного врача, ведущий научный сотрудник отделения диабетической болезни почек и посттрансплантационной реабилитации Института диабета
Марианна Викторовна Ярославцева
Россия
к.м.н., старший научный сотрудник отделения диабетической стопы Института диабета
Список литературы
1. Дедов И.И., Мельниченко Г.А., Шестакова М.В., и др. Национальные клинические рекомендации по лечению морбидного ожирения у взрослых. 3-ий пересмотр (лечение морбидного ожирения у взрослых). // Ожирение и метаболизм. — 2018. — Т.15. — № 1 — С.53-70. [Dedov II, Mel’nichenko GA, Shestakova MV, et al. Russian national clinical recommendations for morbid obesity treatment in adults. 3rd revision (Morbid obesity treatment in adults). Obesity and metabolism. 2018;15(1):53-70.] doi: 10.14341/OMET2018153-70
2. Дедов И.И., Шестакова М.В., Майоров А.Ю., и др. «Алгоритмы специализированной медицинской помощи больным сахарным диабетом» (10-й выпуск). Под редакцией И.И. Дедова, М.В. Шестаковой, А.Ю. Майорова. // Cахарный диабет. – 2021. –№1S – C. 1-148. [Dedov II, Shestakova MV, Mayorov AY, et al. Standards of specialized diabetes care. Edited by Dedov II, Shestakova MV, Mayorov AY (10th edition). Diabetes mellitus. 2021;24(1S):1-144.] doi.org/10.14341/DM12802
3. Дедов И.И., Шестакова М.В., Майоров А.Ю., и др. Клинические рекомендации. Сахарный диабет 1 типа у взрослых (2022г). Доступно в рубрикаторе клинических рекомендаций МЗ РФ.
4. Дедов И.И., Шестакова М.В., Майоров А.Ю., и др. Клинические рекомендации. Сахарный диабет 2 типа у взрослых (2022г). Доступно в рубрикаторе клинических рекомендаций МЗ РФ.
5. Майоров А.Ю., Мельникова О.Г., Котешкова О.М., Мисникова И.В., Черникова Н.А. Техника инъекций и инфузии при лечении сахарного диабета. Методическое руководство. ООО «АРТИНФО», Москва, 2018 – 64 с. [Mayorov AY, Melnikova OG, Koteshkova OM, Misnikoba IV, Chernikova NA. Tekhnika in’ektsiy I infuzii pri lechenii sakharnogo diabeta. Metodicheskoe rukovodstvo. OOO “ARTINFO”, Moscow, 2018 -64 p.].
6. Мустафина СВ, Рымар ОД, Сазонова ОВ, и др. Валидизация финской шкалы риска «FINDRISC» на европеоидной популяции Сибири. Сахарный диабет. 2016;19(2):113–118. doi: 10.14341/DM200418-10
7. Общероссийская общественная организация «Российская ассоциация геронтологов и гериатров». Клинические рекомендации «Старческая астения». 2020. [Obshcherossiiskaya obshchestvennaya organizatsiya “Rossiiskaya assotsiatsiya gerontologov i geriatrov”. Klinicheskie rekomendatsii “Starcheskaya asteniya”. 2020.]
8. Осложнения сахарного диабета: лечение и профилактика / Под ред. И.И. Дедова, М.В. Шестаковой. – М.: ООО «Издательство «Медицинское информационное агентство», 2017. [Dedov II, Shestakova MV, eds. Complications of diabetes mellitus: treatment and prevention. Moscow: Meditsinskoe informatsionnoe agentstvo; 2017].
9. Петеркова В.А., Безлепкина О.Б., Кураева Т.Л. и др. Клинические рекомендации. Сахарный диабет 2 типа у детей (2021). Доступно в рубрикаторе клинических рекомендаций МЗ РФ.
10. Петеркова В.А., Шестакова М.В., Безлепкина О.Б., и др. Клинические рекомендации. Сахарный диабет 1 типа у детей (2022). Доступно в рубрикаторе клинических рекомендаций МЗ РФ.
11. Потемкин В.В., Старостина Е.Г. Руководство по неотложной эндокринологии. – М: Медицинское информационное агентство, 2008. 393 с. [Potemkin VV, Starostina EG. Rukovodstvo po neotlozhnoy endokrinologii. Moscow: Meditsinskoe informatsionnoe agentstvo; 2008. 393p.].
12. Cахарный диабет типа 1: реалии и перспективы / Под ред. И.И. Дедова, М.В. Шестаковой. – М.: ООО «Издательство «Медицинское информационное агентство», 2016. [Dedov II, Shestakova MV, eds. Diabetes mellitus Type 1: reality and perspectives. Moscow: Meditsinskoe informatsionnoe agentstvo; 2016].
13. Cахарный диабет типа 2: от теории к практике / Под ред. И.И. Дедова, М.В. Шестаковой. – М.: ООО «Издательство «Медицинское информационное агентство», 2016. [Dedov II, Shestakova MV, eds. Diabetes mellitus Type 2: from theory to practice. Moscow: Meditsinskoe informatsionnoe agentstvo; 2016].
14. Cахарный диабет: многообразие клинических форм / Под ред. И.И. Дедова, М.В. Шестаковой. – М.: ООО «Издательство «Медицинское информационное агентство», 2016. [Dedov II, Shestakova MV, eds. Diabetes mellitus: andomizedy of clinical forms. Moscow: Meditsinskoe informatsionnoe agentstvo; 2016].
15. Сахарный диабет и репродуктивная система / Под ред. И.И. Дедова, М.В. Шестаковой. – М.: ООО «Издательство «Медицинское информационное агентство», 2016. [Dedov II, Shestakova MV, eds. Diabetes mellitus and reproductive system. Moscow: Meditsinskoe informatsionnoe agentstvo; 2016].
16. Шестакова М.В., Дедов И.И. Сахарный диабет и хроническая болезнь почек. – М.: Медицинское информационное агентство, 2009. 500 с. [Shestakova MV, Dedov II. Diabetes mellitus and chronic kidney disease. Moscow: Meditsinskoe informatsionnoe agentstvo; 2009. 500 p.].
17. Aboyans V, Ricco JB, Bartelink MEL, et al. 2017 ESC Guidelines on the Diagnosis and Treatment of Peripheral Arterial Diseases, in collaboration with the European Society for Vascular Surgery (ESVS): Document covering atherosclerotic disease of extracranial carotid and vertebral, mesenteric, renal, upper and lower extremity arteries. Eur Heart J. 2018;39(9):763-816. Doi: 10.1093/eurheartj/ehx095
18. American Diabetes Association. Standards of medical care in diabetes – 2023. Diabetes Care. 2023;46(Suppl 1):S1-280.
19. de Boer IH, Caramori ML, Chan JCN, et al. KDIGO 2020 Clinical Practice Guideline for Diabetes Management in Chronic Kidney Disease. Kidney Int 2020; 98: S1–S115.
20. Busetto L et al. Practical Recommendations of the Obesity Management Task Force of the European Association for the Study of Obesity for the Post-Bariatric Surgery Medical Management. Obes Facts. 2017;10:597–632.
21. Classification of diabetes mellitus. World Health Organization. 2019.
22. Collet J-P, Thiele H, Barbato E, et al. 2020 ESC Guidelines for the management of acute coronary syndromes in patients presenting without persistent ST-segment elevation. Eur Heart J. 2021;42(14):1289–1367. Doi: 10.1093/eurheartj/ehaa575
23. Cosentino F, Grant PJ, Aboyans V, et al. 2019 ESC Guidelines on diabetes, pre-diabetes, and cardiovascular diseases developed in collaboration with the EASD. Eur Heart J. 2020;41(2):255-323. Doi:10.1093/eurheartj/ehz486
24. Cummings DE, Rubino F. Metabolic surgery for the treatment of type 2 diabetes in obese individuals. Diabetologia. 2018;61:257–264.
25. Danne T, Nimri R, Battelino T, et al. International consensus on use of continuous glucose monitoring. Diabetes Care. 2017;40(12):1631–1640.
26. Davies MJ, Aroda VR, Collins BS, Gabbay RA, Green J, Maruthur NM, Rosas SE, Del Prato S, Mathieu C, Mingrone G, Rossing P, Tankova T, Tsapas A, Buse JB. Management of hyperglycaemia in type 2 diabetes, 2022. A consensus report by the American Diabetes Association (ADA) and the European Association for the Study of Diabetes (EASD). Diabetologia. 2022 Dec;65(12):1925-1966.
27. Definition and diagnosis of diabetes mellitus and intermediate hyperglycemia. Report of WHO/IDF Consultation. 2006.
28. Definition, Diagnosis, and Classification of Diabetes Mellitus and Its Complications: Report of a WHO consultation. Part 1: Diagnosis and Classification of Diabetes Mellitus (WHO/NCD/NCS/99.2). Geneva: World Health Organization; 1999.
29. Diagnostic criteria and classification of hyperglycaemia first detected in pregnancy. WHO Guideline. 2013.
30. Garber AJ, Handelsman Y, Grunberger G, et al. Consensus Statement by the American Association of Clinical Endocrinologists and American College of Endocrinology on the Comprehensive Type 2 Diabetes Management Algorithm – 2020 Executive Summary. Endocr Pract. 2020;26(1):107-139. Doi: 10.4158/CS-2019-0472
31. Grunberger G, Sherr J, Allende M, et al. American Association of Clinical Endocrinology Clinical Practice Guideline: The Use of Advanced Technology in the Management of Persons With Diabetes Mellitus. Endocr Pract. 2021;27(6):505-537. Doi: 10.1016/j.eprac.2021.04.008
32. Holt RIG, DeVries JH, Hess-Fischl A, et al. The Management of Type 1 Diabetes in Adults. A Consensus Report by the American Diabetes Association (ADA) and the European Association for the Study of Diabetes (EASD). Diabetes Care. 2021; 44(11):2589-2625. Doi.org/10.2337/dci21-0043
33. International Diabetes Federation. IDF Diabetes Atlas, 10 th edn. Brussels, Belgium: International Diabetes Federation, 2021.
34. ISPAD Clinical Practice Consensus Guidelines 2022: Diabetes in adolescence. Gregory JW, Cameron FJ, Joshi K, Eiswirth M, Garrett C, Garvey K, Agarwal S, Codner E.Pediatr Diabetes. 2022 Nov;23(7):857-871. doi: 10.1111/pedi.13408.
35. Kaul S. Mitigating Cardiovascular Risk in Type 2 Diabetes With Antidiabetes Drugs: A Review of Principal Cardiovascular Outcome Results of EMPA-REG OUTCOME, LEADER, and SUSTAIN-6 Trials. Diabetes Care. 2017;40(7):821-831. Doi: 10.2337/dc17-0291
36. Mann JFE, Ørsted DD, Brown-Frandsen K, Marso SP, Poulter NR, Rasmussen S, Tornøe K, Zinman B, Buse JB; LEADER Steering Committee and Investigators. Liraglutide and Renal Outcomes in Type 2 Diabetes. N Engl J Med. 2017;377(9):839-848. Doi: 10.1056/NEJMoa1616011
37. Marso SP, Bain SC, Consoli A, Eliaschewitz FG, Jódar E, Leiter LA, Lingvay I, Rosenstock J, Seufert J, Warren ML, Woo V, Hansen O, Holst AG, Pettersson J, Vilsbøll T; SUSTAIN-6 Investigators. Semaglutide and Cardiovascular Outcomes in Patients with Type 2 Diabetes. N Engl J Med. 2016;375(19):1834-1844.
38. Marso SP, Daniels GH, Brown-Frandsen K, et al. Liraglutide and Cardiovascular Outcomes in Type 2 Diabetes. N Engl J Med. 2016;375(4):311-322. Doi: 10.1056/NEJMoa1603827
39. Marso SP, McGuire DK, Zinman B, Poulter NR, Emerson SS, Pieber TR, Pratley RE, Haahr PM, Lange M, Frandsen KB, Rabøl R, Buse JB. Design of DEVOTE (Trial Comparing Cardiovascular Safety of Insulin Degludec vs Insulin Glargine in Patients With Type 2 Diabetes at High Risk of Cardiovascular Events) – DEVOTE-1. Am Heart J. 2016;179:175-83. Doi: 10.1016/j.ahj.2016.06.004
40. Marx N, Rosenstock J, Kahn SE, Zinman B, Kastelein JJ, Lachin JM, Espeland MA, Bluhmki E, Mattheus M, Ryckaert B, Patel S, Johansen OE, Woerle HJ. Design and baseline characteristics of the CARdiovascular Outcome Trial of LINAgliptin Versus Glimepiride in Type 2 Diabetes (CAROLINA®). Diab Vasc Dis Res. 2015;12(3):164-74.
41. Matthews DR, Paldánius PM, Proot P, Chiang Y, Stumvoll M, Del Prato S; VERIFY study group. Glycaemic durability of an early combination therapy with vildagliptin and metformin versus sequential metformin monotherapy in newly diagnosed type 2 diabetes (VERIFY): a 5-year, multicenter, randomized, double-blind trial. Lancet. 2019;394(10208):1519-1529. Doi: 10.1016/S0140-6736(19)32131-2
42. McDonagh T, Metra M, Adamo M, et al. 2021 ESC Guidelines for the diagnosis and treatment of acute and chronic heart failure. Eur Heart J. 2021;42(36):3599-3726. Doi:10.1093/eurheartj/ehab368
43. Mills JL Sr, Conte MS, Armstrong DG, et al. The Society for Vascular Surgery Lower Extremity Threatened Limb Classification System: risk stratification based on wound, ischemia, and foot infection (WIfI). J Vasc Surg. 2014;59(1):220-34.e1-2. Doi: 10.1016/j.jvs.2013.08.003
44. Neal B, Perkovic V, Mahaffey KW, de Zeeuw D, Fulcher G, Erondu N, Shaw W, Law G, Desai M, Matthews DR. CANVAS Program Collaborative Group. Canagliflozin and Cardiovascular and Renal Events in Type 2 Diabetes. N Engl J Med. 2017;377(7):644-657. Doi: 10.1056/NEJMoa1611925
45. Rubino F, Nathan DM, Eckel RH et al. Metabolic surgery in the treatment algorithm for type 2 diabetes: a joint statement by international diabetes organizations. Diabetes Care 2016;39:861–877.
46. Matthew C. Riddle, William T. Cefalu et al. Consensus Report: Definition and Interpretation of Remission in Type 2 Diabetes. Diabetes Care 1 October 2021; 44 (10): 2438–2444.
47. Schaper NC, Van Netten JJ, Apelqvist J, et al. Prevention and management of foot problems in diabetes: a Summary Guidance for Daily Practice 2015, based on the IWGDF Guidance Documents. Diabetes Metab Res Rev. 2016;(Suppl 1):7-15. Doi: 10.1002/dmrr.2695
48. Use of Glycated Haemoglobin (HbA1c) in the Diagnosis of Diabetes Mellitus. Abbreviated Report of a WHO Consultation (WHO/NMH/CHP/CPM/11.1). World Health Organization; 2011.
49. Visseren FLJ, Mach F, Smulders YM, et al. 2021 ESC Guidelines on cardiovascular disease prevention in clinical practice. Eur Heart J. 2021;42(34):3227-3337. Doi:10.1093/eurheartj/ehab484
50. Wanner C, Lachin JM, Inzucchi SE, Fitchett D, Mattheus M, George J, Woerle HJ, Broedl UC, von Eynatten M, Zinman B; EMPA-REG OUTCOME Investigators. Empagliflozin and Clinical Outcomes in Patients With Type 2 Diabetes Mellitus, Established Cardiovascular Disease, and Chronic Kidney Disease. Circulation. 2018 Jan 9;137(2):119-129. Doi: 10.1161/CIRCULATIONAHA.117.028268
51. Williams B, Mancia G, Spiering W, et al. 2018 ESC/ESH Guidelines for the management of arterial hypertension. Eur Heart J. 2018;39:3021–3104. Doi: 10.1093/eurheartj/ehy339
52. Wiviott SD, Raz I, Bonaca MP, et al. Dapagliflozin and Cardiovascular Outcomes in Type 2 Diabetes. N Engl J Med. 2019;380(4):347-357. Doi: 10.1056/NEJMoa1812389
53. World Union of Wound Healing Societies (WUWHS), Florence Congress, Position Document. Local management of diabetic foot ulcers. Wounds International, 2016.
54. Zinman B, Wanner C, Lachin JM, et al. Empagliflozin, Cardiovascular Outcomes, and Mortality in Type 2 Diabetes. N Engl J Med. 2015;373(22):2117-2128. Doi: 10.1056/NEJMoa1504720
Дополнительные файлы
|
|
1. Рекомендуемый темп интенсификации лечения у больных сахарным диабетом 2 типа в зависимости от уровня HbA1c в дебюте | |
| Тема | ||
| Тип | Исследовательские инструменты | |
Посмотреть
(2MB)
|
Метаданные ▾ | |
|
|
2. Выбор предпочтительного сахароснижающего препарата в зависимости от доминирующей клинической проблемы | |
| Тема | ||
| Тип | Исследовательские инструменты | |
Посмотреть
(909KB)
|
Метаданные ▾ | |
|
|
3. Общая схема рекомендаций по инициации, оптимизации и интенсификации инсулинотерапии при сахарном диабете 2 типа | |
| Тема | ||
| Тип | Исследовательские инструменты | |
Посмотреть
(1MB)
|
Метаданные ▾ | |
|
|
4. Комбинированный риск сердечно-сосудистых событий и терминальной почечной недостаточности у пациентов с хронической болезнью почек в зависимости от категории расчетной СКФ и альбуминурии | |
| Тема | ||
| Тип | Исследовательские инструменты | |
Посмотреть
(131KB)
|
Метаданные ▾ | |
|
|
5. Алгоритм диагностики заболеваний артерий нижних конечностей у пациентов с сахарным диабетом | |
| Тема | ||
| Тип | Исследовательские инструменты | |
Посмотреть
(591KB)
|
Метаданные ▾ | |
|
|
6. Антиагрегантная терапия у пациентов с заболеваниями артерий нижних конечностей, не требующих назначения антикоагулянтов | |
| Тема | ||
| Тип | Исследовательские инструменты | |
Посмотреть
(214KB)
|
Метаданные ▾ | |
|
|
7. Антиагрегантная терапия у пациентов с заболеваниями артерий нижних конечностей, которым требуется терапия оральными антикоагулянтами | |
| Тема | ||
| Тип | Исследовательские инструменты | |
Посмотреть
(309KB)
|
Метаданные ▾ | |
|
|
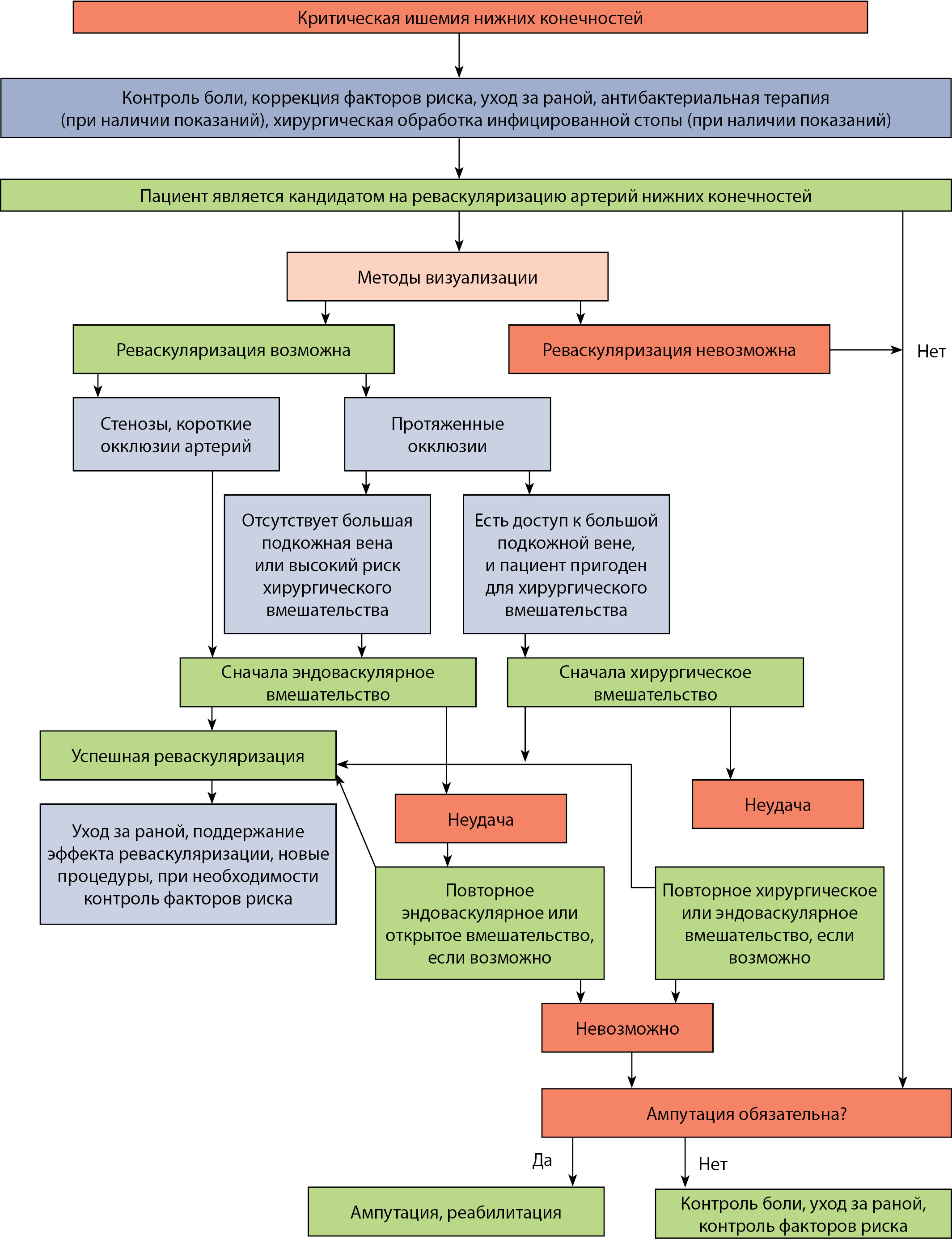
8. Тактика ведения пациентов с критической ишемией нижних конечностей с риском потери конечности | |
| Тема | ||
| Тип | Исследовательские инструменты | |
Посмотреть
(760KB)
|
Метаданные ▾ | |
|
|
9. Алгоритм диагностики хронической сердечной недостаточности | |
| Тема | ||
| Тип | Исследовательские инструменты | |
Посмотреть
(356KB)
|
Метаданные ▾ | |
|
|
10. Лечение болевой формы диабетической нейропатии | |
| Тема | ||
| Тип | Исследовательские инструменты | |
Посмотреть
(227KB)
|
Метаданные ▾ | |
|
|
11. Алгоритм диагностики и лечения пациентов с деформациями стоп при нейропатической и нейроишемической форме синдрома диабетической стопы | |
| Тема | ||
| Тип | Исследовательские инструменты | |
Посмотреть
(381KB)
|
Метаданные ▾ | |
|
|
12. Стратегия лечения артериальной гипертензии при сахарном диабете | |
| Тема | ||
| Тип | Исследовательские инструменты | |
Посмотреть
(60KB)
|
Метаданные ▾ | |
|
|
13. Алгоритм медикаментозного лечения артериальной гипертензии при сахарном диабете | |
| Тема | ||
| Тип | Исследовательские инструменты | |
Посмотреть
(332KB)
|
Метаданные ▾ | |
|
|
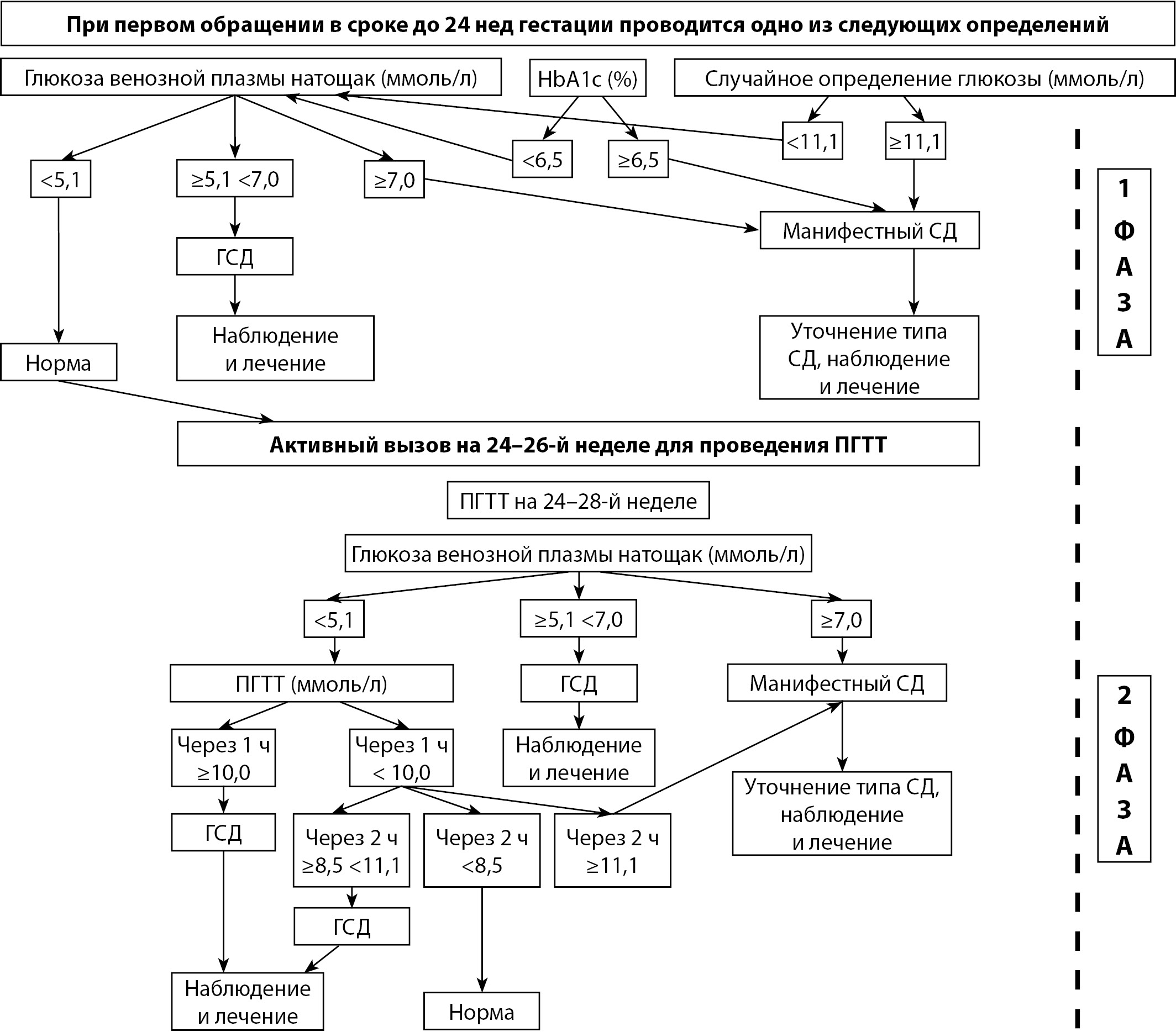
14. Алгоритм диагностики нарушений углеводного обмена во время беременности | |
| Тема | ||
| Тип | Исследовательские инструменты | |
Посмотреть
(470KB)
|
Метаданные ▾ | |
|
|
15. Алгоритм дифференциальной диагностики сахарного диабета у детей и подростков в сложноклассифицируемых случаях | |
| Тема | ||
| Тип | Исследовательские инструменты | |
Посмотреть
(301KB)
|
Метаданные ▾ | |
|
|
16. Алгоритм лечения сахарного диабета 2 типа у детей и подростков | |
| Тема | ||
| Тип | Исследовательские инструменты | |
Посмотреть
(432KB)
|
Метаданные ▾ | |
Рецензия
Для цитирования:
Дедов И.И., Шестакова М.В., Майоров А.Ю., Мокрышева Н.Г., Андреева Е.Н., Безлепкина О.Б., Петеркова В.А., Артемова Е.В., Бардюгов П.С., Бешлиева Д.Д., Бондаренко О.Н., Бурумкулова Ф.Ф., Викулова О.К., Волеводз Н.Н., Галстян Г.Р., Гомова И.С., Григорян О.Р., Джемилова З.Н., Ибрагимова Л.И., Калашников В.Ю., Кононенко И.В., Кураева Т.Л., Лаптев Д.Н., Липатов Д.В., Мельникова О.Г., Михина М.С., Мичурова М.С., Мотовилин О.Г., Никонова Т.В., Роживанов Р.В., Смирнова О.М., Старостина Е.Г., Суркова Е.В., Сухарева О.Ю., Тиселько А.В., Токмакова А.Ю., Шамхалова М.Ш., Шестакова Е.А., Ярек-Мартынова И.Я., Ярославцева М.В. Алгоритмы специализированной медицинской помощи больным сахарным диабетом / Под редакцией И.И. Дедова, М.В. Шестаковой, А.Ю. Майорова. 11-й выпуск. Сахарный диабет. 2023;26(2S):1-157. https://doi.org/10.14341/DM13042
For citation:
Dedov I., Shestakova M., Mayorov A., Mokrysheva N., Andreeva E., Bezlepkina O., Peterkova V., Artemova E., Bardiugov P., Beshlieva D., Bondarenko O., Burumkulova F., Vikulova O., Volevodz N., Galstyan G., Gomova I., Grigoryan O., Dzhemilova Z., Ibragimova L., Kalashnikov V., Kononenko I., Kuraeva T., Laptev D., Lipatov D., Melnikova O., Mikhina M., Michurova M., Motovilin O., Nikonova T., Rozhivanov R., Smirnova O., Starostina E., Surkova E., Sukhareva O., Tiselko A., Tokmakova A., Shamkhalova M., Shestakova E., Jarek-Martynowa I., Yaroslavceva M. Standards of Specialized Diabetes Care / Edited by Dedov I.I., Shestakova M.V., Mayorov A.Yu. 11th Edition. Diabetes mellitus. 2023;26(2S):1-157. (In Russ.) https://doi.org/10.14341/DM13042
JATS XML
Контент доступен под лицензией Creative Commons Attribution-NonCommercial-NoDerivatives 4.0 International License (CC BY-NC-ND 4.0).









































