Перейти к:
«Алгоритмы специализированной медицинской помощи больным сахарным диабетом». Под редакцией И.И. Дедова, М.В. Шестаковой, А.Ю. Майорова. 10-й выпуск
https://doi.org/10.14341/DM12802
Аннотация
Уважаемые коллеги!
Вашему вниманию представлен Деcятый актуализированный выпуск (дополненный) рекомендаций «Алгоритмы специализированной медицинской помощи больным сахарным диабетом». Целью данного руководства являются стандартизация и оптимизация оказания медицинской помощи больным сахарным диабетом (СД) во всех регионах России на основе доказательной медицины.
Данное руководство регулярно обновляется в соответствии с новыми данными и рекомендациями по лечению больных СД, базирующимися на международном и отечественном опыте оказания помощи этим пациентам, включая рекомендации ВОЗ (2011, 2013), Международной диабетической федерации (IDF, 2011, 2012, 2013), Европейской ассоциации по изучению диабета (EASD 2018, 2019), Американской диабетической ассоциации (АDA, 2018, 2020, 2021), Американской ассоциации клинических эндокринологов (AACE, 2020, 2021), Международного общества по детскому и подростковому диабету (ISPAD, 2018), Российской ассоциации эндокринологов (РАЭ, 2019), а также результатах завершенных международных (ADVANCE, ACCORD, VADT, UKPDS, SAVOR, TECOS, LEADER, EXAMINE, ELIXA, SUSTAIN, DEVOTE, EMPA-REG OUTCOME, CANVAS, DECLARE, CARMELINA, REWIND, CREDENCE, CAROLINA, DAPA-CKD, DAPA-HF, EMPEROR-Reduced trial, VERIFY, VERTIS CV, PIONEER и др.) и отечественных рандомизированных клинических испытаний у больных СД, в которых участвовали многие российские клиники.
По последним данным, численность больных СД в мире за последние 10 лет увеличилась более чем в 2 раза и к концу 2021 г. превысила 537 млн человек. Согласно прогнозам Международной диабетической федерации, к 2030 г. СД будут страдать 643 млн человек, а к 2045 г. – 784 млн человек.
В Российской Федерации, как и во всех странах мира, отмечается значимый рост распространенности СД. По данным Федерального регистра СД, в РФ на 01.01.2022 г. состояли на диспансерном учете 4 871 863 человека (3,34% населения), из них: 92,3% (4 498 826) – с СД 2 типа, 5,6% (271 468) – с СД 1 типа и 2,1% (101 569) – другими типами СД, в том числе 9729 женщин с гестационным СД. Однако эти данные недооценивают реальное количество пациентов, поскольку учитывают только выявленные и зарегистрированные случаи заболевания. Так, результаты масштабного российского эпидемиологического исследования (NATION) подтверждают, что диагностируется лишь 54% случаев СД 2 типа. Таким образом, реальная численность пациентов с СД в РФ не менее 10 млн человек (около 7% населения), что представляет чрезвычайную угрозу для долгосрочной перспективы, поскольку значительная часть пациентов остаются недиагностированными, а следовательно, не получают лечения и имеют высокий риск развития сосудистых осложнений.
Самыми опасными последствиями глобальной эпидемии СД являются его системные сосудистые осложнения – нефропатия, ретинопатия, поражение магистральных сосудов сердца, головного мозга, артерий нижних конечностей. Именно эти осложнения являются основной причиной инвалидизации и смертности больных СД.
В данном выпуске «Алгоритмов»:
- Определены новые цели гликемического контроля по результатам непрерывного мониторирования глюкозы – время нахождения уровня глюкозы крови в целевом, выше целевого и ниже целевого диапазонов, коэффициент вариабельности уровня глюкозы.
- Обновлены позиции, касающиеся стратификации лечебной тактики в дебюте СД 2 типа.
- В рекомендациях по персонализации выбора сахароснижающих препаратов учтено, что в определенных клинических ситуациях (наличие атеросклеротических сердечно-сосудистых заболеваний и их факторов риска, хронической сердечной недостаточности, хронической болезни почек, ожирения, риск гипогликемий) определенные классы сахароснижающих средств (или отдельные препараты) имеют доказанные преимущества.
- Расширены показания по применению сахароснижающих препаратов при хронической болезни почек.
- Добавлена информация по помповой инсулинотерапии.
- Внесен раздел о рекомендациях в отношении вакцинации пациентов с сахарным диабетом.
- Даны разъяснения по алгоритму замены одних препаратов инсулина на другие при СД 1 и 2 типа.
Проект данного руководства обсуждался на общероссийских конференциях и получил одобрение абсолютного большинства специалистов.
Рекомендации предназначены для эндокринологов, терапевтов, врачей общей практики, педиатров и специалистов смежных специальностей, интернов, ординаторов и аспирантов соответствующих направлений, а также всех специалистов, принимающих участие в лечении больных СД.
По сравнению с предыдущим изданием «Алгоритмов специализированной медицинской помощи больным сахарным диабетом» под редакцией И.И. Дедова, М.В. Шестаковой, А.Ю. Майорова, 10-й выпуск, Москва, 2021 (подписанным в печать 10.09.2021) внесен ряд изменений.
От имени рабочей группы
Для цитирования:
Дедов И.И., Шестакова М.В., Майоров А.Ю., Мокрышева Н.Г., Викулова О.К., Галстян Г.Р., Кураева Т.Л., Петеркова В.А., Смирнова О.М., Старостина Е.Г., Суркова Е.В., Сухарева О.Ю., Токмакова А.Ю., Шамхалова М.Ш., Ярек-Мартынова И.Я., Артемова Е.В., Бешлиева Д.Д., Бондаренко О.Н., Волеводз Н.Н., Гомова И.С., Григорян О.Р., Джемилова З.Н., Есаян Р.М., Ибрагимова Л.И., Калашников В.Ю., Кононенко И.В., Лаптев Д.Н., Липатов Д.В., Мельникова О.Г., Михина М.С., Мичурова М.С., Мотовилин О.Г., Никонова Т.В., Роживанов Р.В., Скляник И.А., Шестакова Е.А. «Алгоритмы специализированной медицинской помощи больным сахарным диабетом». Под редакцией И.И. Дедова, М.В. Шестаковой, А.Ю. Майорова. 10-й выпуск. Сахарный диабет. 2021;24(1S):1-148. https://doi.org/10.14341/DM12802
For citation:
Dedov I.I., Shestakova M.V., Mayorov A.Yu., Mokrysheva N.G., Vikulova O.K., Galstyan G.R., Kuraeva T.L., Peterkova V.A., Smirnova O.M., Starostina E.G., Surkova E.V., Sukhareva O.Y., Tokmakova A.Y., Shamkhalova M.S., Jarek-Martynova I.R., Artemova E.V., Beshlieva D.D., Bondarenko O.N., Volevodz N.N., Gomova I.S., Grigoryan O.R., Dzhemilova Z.N., Esayan R.M., Ibragimova L.I., Kalashnikov V.Y., Kononenko I.V., Laptev D.N., Lipatov D.V., Melnikova O.G., Mikhina M.S., Michurova M.S., Motovilin O.G., Nikonova T.V., Rozhivanov R.V., Sklyanik I.A., Shestakova E.A. Standards of specialized diabetes care. Edited by Dedov I.I., Shestakova M.V., Mayorov A.Yu. 10th edition. Diabetes mellitus. 2021;24(1S):1-148. (In Russ.) https://doi.org/10.14341/DM12802
ПРЕДИСЛОВИЕ К ДЕCЯТОМУ ВЫПУСКУ
Уважаемые коллеги!
Вашему вниманию представлен Деcятый актуализированный выпуск (дополненный) рекомендаций «Алгоритмы специализированной медицинской помощи больным сахарным диабетом». Целью данного руководства являются стандартизация и оптимизация оказания медицинской помощи больным сахарным диабетом (СД) во всех регионах России на основе доказательной медицины.
Данное руководство регулярно обновляется в соответствии с новыми данными и рекомендациями по лечению больных СД, базирующимися на международном и отечественном опыте оказания помощи этим пациентам, включая рекомендации ВОЗ (2011, 2013), Международной диабетической федерации (IDF, 2011, 2012, 2013), Европейской ассоциации по изучению диабета (EASD 2018, 2019), Американской диабетической ассоциации (АDA, 2018, 2020, 2021), Американской ассоциации клинических эндокринологов (AACE, 2020, 2021), Международного общества по детскому и подростковому диабету (ISPAD, 2018), Российской ассоциации эндокринологов (РАЭ, 2019), а также результатах завершенных международных (ADVANCE, ACCORD, VADT, UKPDS, SAVOR, TECOS, LEADER, EXAMINE, ELIXA, SUSTAIN, DEVOTE, EMPA-REG OUTCOME, CANVAS, DECLARE, CARMELINA, REWIND, CREDENCE, CAROLINA, DAPA-CKD, DAPA-HF, EMPEROR-Reduced trial, VERIFY, VERTIS CV, PIONEER и др.) и отечественных рандомизированных клинических испытаний у больных СД, в которых участвовали многие российские клиники.
По последним данным, численность больных СД в мире за последние 10 лет увеличилась более чем в 2 раза и к концу 2021 г. превысила 537 млн человек. Согласно прогнозам Международной диабетической федерации, к 2030 г. СД будут страдать 643 млн человек, а к 2045 г. – 784 млн человек.
В Российской Федерации, как и во всех странах мира, отмечается значимый рост распространенности СД. По данным Федерального регистра СД, в РФ на 01.01.2022 г. состояли на диспансерном учете 4 871 863 человека (3,34% населения), из них: 92,3% (4 498 826) – с СД 2 типа, 5,6% (271 468) – с СД 1 типа и 2,1% (101 569) – другими типами СД, в том числе 9729 женщин с гестационным СД. Однако эти данные недооценивают реальное количество пациентов, поскольку учитывают только выявленные и зарегистрированные случаи заболевания. Так, результаты масштабного российского эпидемиологического исследования (NATION) подтверждают, что диагностируется лишь 54% случаев СД 2 типа. Таким образом, реальная численность пациентов с СД в РФ не менее 10 млн человек (около 7% населения), что представляет чрезвычайную угрозу для долгосрочной перспективы, поскольку значительная часть пациентов остаются недиагностированными, а следовательно, не получают лечения и имеют высокий риск развития сосудистых осложнений.
Самыми опасными последствиями глобальной эпидемии СД являются его системные сосудистые осложнения – нефропатия, ретинопатия, поражение магистральных сосудов сердца, головного мозга, артерий нижних конечностей. Именно эти осложнения являются основной причиной инвалидизации и смертности больных СД.
В данном выпуске «Алгоритмов»:
- Определены новые цели гликемического контроля по результатам непрерывного мониторирования глюкозы – время нахождения уровня глюкозы крови в целевом, выше целевого и ниже целевого диапазонов, коэффициент вариабельности уровня глюкозы.
- Обновлены позиции, касающиеся стратификации лечебной тактики в дебюте СД 2 типа.
- В рекомендациях по персонализации выбора сахароснижающих препаратов учтено, что в определенных клинических ситуациях (наличие атеросклеротических сердечно-сосудистых заболеваний и их факторов риска, хронической сердечной недостаточности, хронической болезни почек, ожирения, риск гипогликемий) определенные классы сахароснижающих средств (или отдельные препараты) имеют доказанные преимущества.
- Расширены показания по применению сахароснижающих препаратов при хронической болезни почек.
- Добавлена информация по помповой инсулинотерапии.
- Внесен раздел о рекомендациях в отношении вакцинации пациентов с сахарным диабетом.
- Даны разъяснения по алгоритму замены одних препаратов инсулина на другие при СД 1 и 2 типа.
Проект данного руководства обсуждался на общероссийских конференциях и получил одобрение абсолютного большинства специалистов.
Рекомендации предназначены для эндокринологов, терапевтов, врачей общей практики, педиатров и специалистов смежных специальностей, интернов, ординаторов и аспирантов соответствующих направлений, а также всех специалистов, принимающих участие в лечении больных СД.
По сравнению с предыдущим изданием «Алгоритмов специализированной медицинской помощи больным сахарным диабетом» под редакцией И.И. Дедова, М.В. Шестаковой, А.Ю. Майорова, 10-й выпуск, Москва, 2021 (подписанным в печать 10.09.2021) внесен ряд изменений.
От имени рабочей группы
INTRODUCTION TO THE 10TH EDITION OF THE STANDARDS
Dear Colleagues!
We are glad to present the 10th Edition (revised) of the Standards of Specialized Diabetes Care. These evidence-based guidelines were designed to standardize and facilitate diabetes care in all regions of the Russian Federation.
The Standards are updated on the regular basis to incorporate new data and relevant recommendations from national and international clinical societies, including World Health Organization Guidelines (WHO, 2011, 2013), International Diabetes Federation (IDF, 2011, 2012, 2013), European Association for the Study of Diabetes (EASD 2018, 2019), American Diabetes Association (ADA, 2018, 2019, 2021), American Association of Clinical Endocrinologists (AACE, 2020, 2021), International Society for Pediatric and Adolescent Diabetes (ISPAD, 2018) and Russian Association of Endocrinologists (RAE, 2019). Current edition of the “Standards” also integrates results of completed randomized clinical trials (ADVANCE, ACCORD, VADT, UKPDS, SAVOR, TECOS, LEADER, EXAMINE, ELIXA, SUSTAIN, DEVOTE, EMPA-REG OUTCOME, CANVAS, DECLARE, CARMELINA, REWIND, CREDENCE, CAROLINA, DAPA-CKD, DAPA-HF, EMPEROR-Reduced trial, VERIFY, VERTIS CV, PIONEER, etc.), as well as findings from the national studies of diabetes mellitus (DM), conducted in close partnership with a number of Russian hospitals.
Latest data indicates that prevalence of DM in the world increased during the last decade more than two-fold, reaching some 537 million patients by the end of 2021. According to the current estimation by the International Diabetes Federation, 643 million patients will be suffering from DM by 2030 and 784 million by 2045.
Like many other countries, Russian Federation experiences a sharp rise in the prevalence of DM. According to Russian Federal Diabetes Register, there are at least 4 871 863 patients with DM in this country on 01.01.2021 (3,34% of population) with 92,3% (4 498 826)–Type 2 DM, 5,6% (271 468)–Type 1 DM and 2,1% (101 569)–other types of DM, including 9 729 women with gestational DM. However, these results underestimates real quantity of patients, because they consider only registered cases. Results of Russian epidemiological study (NATION) confirmed that only 54% of Type 2 DM are diagnosed. So real number of patients with DM in Russia is 10 million patients (about 7% of population). This is a great long-term problem, because a lot of patients are not diagnosed, so they don’t receive any treatment and have high risk of vascular complications.
Severe consequences of the global pandemic of DM include its vascular complications: nephropathy, retinopathy, coronary, cerebral and peripheral vascular disease. These conditions are responsible for the majority of cases of diabetes-related disability and death.
In сurrent edition of the “Standards”:
- New goals of glycemic control for continuous glucose monitoring (time in range, below range and above range, glucose variability) are given.
- It also features updated guidelines on stratification of treatment in newly diagnosed Type 2 diabetes.
- In the recommendations for the personalization of the choice of antidiabetic agents, it is taken into account that in certain clinical situations (the presence of atherosclerotic cardiovascular diseases and their risk factors, chronic heart failure, chronic kidney disease, obesity, the risk of hypoglycemia) certain classes of hypoglycemic agents (or individual drugs) have proven advantages.
- Indications for the use of antidiabetic agents in chronic kidney disease are expanded.
- Information about insulin pump therapy is added.
- Recommendations on vaccination are added.
- An algorithm for replacing some insulin preparations with others is given.
This text represents a consensus by the absolute majority of national experts, achieved through a number of fruitful discussions held at national meetings and forums. These guidelines are intended for endocrinologists, primary care physicians, pediatricians and other medical professionals involved in the treatment of DM.
Compared with previous edition of the Standards of Specialized Diabetes Care edited by Dedov I.I., Shestakova M.V., Mayorov A.Yu., 10th edition, Moscow, 2021 (signed for printing on 10.09.2021) a number of changes have been made.
On behalf of the Working Group
1. ОПРЕДЕЛЕНИЕ САХАРНОГО ДИАБЕТА И ЕГО КЛАССИФИКАЦИЯ
|
Сахарный диабет (СД) – это группа метаболических (обменных) заболеваний, характеризующихся хронической гипергликемией, которая является результатом нарушения секреции инсулина, действия инсулина или обоих этих факторов. Хроническая гипергликемия при СД сопровождается повреждением, дисфункцией и недостаточностью различных органов, особенно глаз, почек, нервов, сердца и кровеносных сосудов. |
КЛАССИФИКАЦИЯ СД (ВОЗ, 1999, с дополнениями)
|
СД 1 типа • Иммуноопосредованный • Идиопатический |
Деструкция β-клеток поджелудочной железы, обычно приводящая к абсолютной инсулиновой недостаточности |
|
СД 2 типа |
• с преимущественной инсулинорезистентностью и относительной инсулиновой недостаточностью или • с преимущественным нарушением секреции инсулина с инсулинорезистентностью или без нее |
|
Другие специфические типы СД |
• Генетические дефекты функции β-клеток • Генетические дефекты действия инсулина • Заболевания экзокринной части поджелудочной железы • Эндокринопатии • СД, индуцированный лекарственными препаратами или химическими веществами • Инфекции • Необычные формы иммунологически опосредованного СД • Другие генетические синдромы, иногда сочетающиеся с СД |
|
Гестационный СД |
Возникает во время беременности* |
* Кроме манифестного СД.
В 2019 г. ВОЗ опубликовала новую классификацию СД, в которой появились гибридные формы СД, неклассифицируемый СД. В настоящее время Российская ассоциация эндокринологов рекомендует продолжать использовать классификацию 1999 г., с учетом возможных сложностей кодирования по МКБ-10.
Другие специфические типы СД
|
• Генетические дефекты функции β-клеток |
|
|
– MODY-1 – MODY-2 – MODY-3 – Очень редкие формы MODY |
– Транзиторный неонатальный СД* – Перманентный неонатальный СД* – Мутация митохондриальной ДНК – Другие |
|
• Генетические дефекты действия инсулина |
|
|
– Инсулинорезистентность типа А – Лепречаунизм |
– Синдром Рабсона–Менденхолла – Липоатрофический СД – Другие |
|
• Заболевания экзокринной части поджелудочной железы |
|
|
– Панкреатит – Травма/ панкреатэктомия – Опухоли – Муковисцидоз |
– Гемохроматоз – Фиброкалькулезная панкреатопатия – Другие |
|
• Эндокринопатии |
|
|
– Акромегалия – Синдром Кушинга – Глюкагонома – Феохромоцитома |
– Гипертиреоз – Соматостатинома – Альдостерома – Другие |
|
• СД, индуцированный лекарственными препаратами или химическими веществами |
|
|
– Никотиновая кислота – Глюкокортикоиды – Тиреоидные гормоны – α-Адреномиметики – β-Адреномиметики – β-Адреноблокаторы – Тиазиды |
– Диазоксид – Дилантин – Пентамидин – Вакор – α-Интерферон – Другие (в т.ч. лечение ВИЧ, посттрансплантационный СД) |
|
• Инфекции |
|
|
– Врожденная краснуха – Цитомегаловирус |
– Другие |
|
• Необычные формы иммунологически опосредованного СД |
|
|
– Антитела к инсулину – Антитела к рецепторам инсулина – «Stiff-man» – синдром (синдром «ригидного человека») |
– Аутоиммунный полигландулярный синдром I и II типа – IPEX-синдром – Другие |
|
• Другие генетические синдромы, иногда сочетающиеся с СД |
|
|
– Синдром Дауна – Атаксия Фридрейха – Хорея Гентингтона – Синдром Клайнфельтера – Синдром Лоренса–Муна–Бидля – Миотоническая дистрофия |
– Порфирия – Синдром Прадера–Вилли – Синдром Тернера – Синдром Вольфрама – Другие |
* Диагноз неонатального СД обычно ставится в возрасте до 6 мес.
2. ДИАГНОСТИКА САХАРНОГО ДИАБЕТА
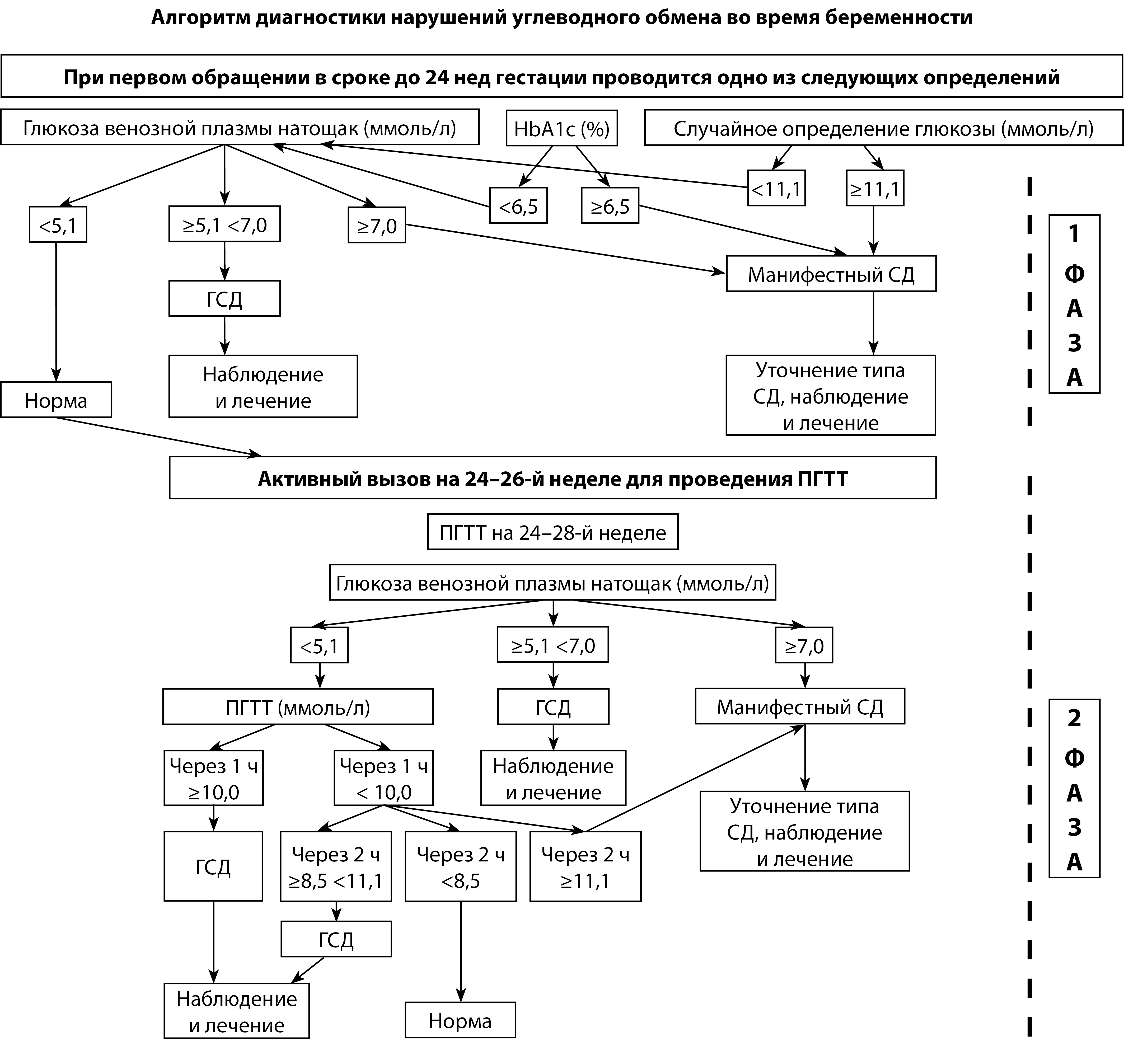
2.1. ДИАГНОСТИЧЕСКИЕ КРИТЕРИИ СД
И ДРУГИХ НАРУШЕНИЙ ГЛИКЕМИИ
(ВОЗ, 1999–2013)
|
Время определения |
Концентрация глюкозы, ммоль/л1 |
|
|
Цельная капиллярная кровь |
Венозная плазма2 |
|
|
НОРМА |
||
|
Натощак и |
<5,6 |
<6,1 |
|
Через 2 ч после ПГТТ |
<7,8 |
<7,8 |
|
Сахарный диабет3 |
||
|
Натощак или |
≥6,1 |
≥7,0 |
|
Через 2 ч после ПГТТ или |
≥11,1 |
≥11,1 |
|
Случайное определение4 |
≥11,1 |
≥11,1 |
|
Нарушенная толерантность к глюкозе |
||
|
Натощак (если определяется) и |
<6,1 |
<7,0 |
|
Через 2 ч после ПГТТ |
≥7,8 <11,1 |
≥7,8 <11,1 |
|
Нарушенная гликемия натощак |
||
|
Натощак и |
≥5,6<6,1 |
≥6,1 <7,0 |
|
Через 2 ч после ПГТТ (если определяется) |
<7,8 |
<7,8 |
|
Норма у беременных |
||
|
Натощак и |
– |
<5,1 |
|
Через 1 ч после ПГТТ и |
– |
<10,0 |
|
Через 2 ч после ПГТТ |
– |
<8,5 |
|
Гестационный сахарный диабет |
||
|
Натощак или |
– |
≥5,1 <7,0 |
|
Через 1 ч после ПГТТ или |
– |
≥10,0 |
|
Через 2 ч после ПГТТ |
– |
≥8,5 <11,1 |
1 Диагностика проводится на основании лабораторных определений уровня гликемии.
2 Возможно использование сыворотки.
3 Диагноз СД всегда следует подтверждать повторным определением гликемии в последующие дни, за исключением случаев несомненной гипергликемии с острой метаболической декомпенсацией или с очевидными симптомами.
Диагноз гестационного СД может быть поставлен на основании однократного определения гликемии.
4 При наличии классических симптомов гипергликемии.
Перевод глюкозы крови из ммоль/л в мг/дл:
ммоль/л × 18,02 = мг/дл.
Натощак – означает уровень глюкозы крови утром после предварительного голодания в течение не менее 8 ч и не более 14 ч.
Случайное – означает уровень глюкозы крови в любое время суток вне зависимости от времени приема пищи.
ПГТТ – пероральный глюкозотолерантный тест. Проводится в случае сомнительных значений гликемии для уточнения диагноза.
Правила проведения ПГТТ.
ПГТТ следует проводить утром на фоне не менее чем 3-дневного неограниченного питания (более 150 г углеводов в сутки) и обычной физической активности. Тесту должно предшествовать ночное голодание в течение 8–14 ч (можно пить воду). Последний вечерний прием пищи должен содержать 30–50 г углеводов. После забора крови натощак испытуемый должен не более чем за 5 мин выпить 75 г безводной глюкозы или 82,5 г моногидрата глюкозы, растворенных в 250–300 мл воды. Для детей нагрузка составляет 1,75 г безводной глюкозы (или 1,925 г моногидрата глюкозы) на 1 кг массы тела, но не более 75 г (82,5 г). В процессе теста не разрешается курение. Через 2 ч осуществляется повторный забор крови.
Для предотвращения гликолиза и ошибочных результатов определение концентрации глюкозы проводится сразу после взятия крови, или кровь должна быть центрифугирована сразу после взятия, или храниться при температуре 0–4°С, или быть взятав пробирку с консервантом (флуорид натрия).
ПГТТ не проводится:
- на фоне острого заболевания;
- на фоне кратковременного приема препаратов, повышающих уровень гликемии (глюкокортикоиды, тиреоидные гормоны, тиазиды, бета-адреноблокаторы и др.).
Транзиторная гипергликемия
Гипергликемия, выявленная на фоне острой инфекции, травмы, стресса, инфаркта миокарда, острого нарушения мозгового кровообращения, обширных оперативных вмешательств, может быть транзиторной (стресс-индуцированной), обычно спонтанно нормализуется после исчезновения вызвавшего ее фактора и не должна сама по себе относиться к диагнозу СД. Через 4–12 нед после устранения возможной причины транзиторной гипергликемии у лиц с уровнем глюкозы венозной плазмы натощак <7,0 ммоль/л проводится ПГТТ и/или определение гликированного гемоглобина (HbA1c) для реклассификации степени нарушения углеводного обмена.
2.2. НbA1с КАК ДИАГНОСТИЧЕСКИЙ КРИТЕРИЙ СД
В 2011 г. ВОЗ одобрила возможность использования HbA1c для диагностики СД.
В качестве диагностического критерия СД выбран уровень HbA1c ≥6,5% (≥48 ммоль/моль).
Исследование должно быть выполнено с использованием метода определения HbA1c, сертифицированного в соответствии с National Glycohemoglobin Standardization Program (NGSP) или International Federation of Clinical Chemists (IFCC) истандартизованного в соответствии с референсными значениями, принятыми в Diabetes Control and Complications Trial (DCCT). Нормальным считается уровень HbA1c ≤6,0% (≤42 ммоль/моль). Согласно рекомендациям ВОЗ, уровень HbA1c >6,0 и<6,5% (>42 и <48 ммоль/моль) сам по себе не позволяет ставить какие-либо диагнозы, но не исключает возможности диагностики СД по уровню глюкозы крови.
Перевод HbA1c из % в ммоль/моль:
(HbA1c % × 10,93) – 23,5 = HbA1c ммоль/моль.
Перевод HbA1c из ммоль/моль в %:
(0,09148 × HbA1c ммоль/моль) + 2,152 = HbA1c %.
В случае отсутствия симптомов острой метаболической декомпенсации диагноз должен быть поставлен на основании двух цифр, находящихся в диабетическом диапазоне, например, дважды определенный HbA1c или однократное определение HbA1c + однократное определение уровня глюкозы крови.
HbA1c ≥6,5% может помочь дифференцировать пациентов с ранее не диагностированным СД от пациентов с транзиторной гипергликемией.
Ограничения в использовании HbA1c.
- При стремительном развитии СД, например, в некоторых случаях СД 1 типа у детей, уровень HbA1c может не быть значимо повышенным, несмотря на наличие классических симптомов СД.
- Лабораторная и индивидуальная вариабельность, в связи с чем решения об изменении терапии должны проводиться с учетом других данных оценки гликемического контроля.
- Негликемические факторы, искажающие уровень HbA1c.
Повышают уровень HbA1c: анемии (дефицит железа, витамина В12, фолиевой кислоты), хроническое употребление алкоголя, употребление салицилатов, опиоидов, спленэктомия, выраженная гипербилирубинемия.
Понижают уровень HbA1c: беременность (II и III триместры), гемолитические анемии, назначение препаратов железа, витамина В12, эритропоэтинов, прием витамина Е, С и других антиоксидантов в больших дозах, антиретровирусная терапия, лечение рибавирином и интерфероном-α, острая кровопотеря, переливание крови или эритроцитарной массы, ретикулоцитоз, спленомегалия, ревматоидный артрит, хронические заболевания печени, выраженная гипертриглицеридемия.
Повышают или понижают уровень HbA1c: гемоглобинопатии, терминальная почечная недостаточность, генетические факторы, фетальный гемоглобин, метгемоглобин.
В этом случае возможно определение уровня фруктозамина, который оценивает уровень глюкозы плазмы за 3 нед, но его диагностические и целевые значения пока не разработаны.
2.3. ДИФФЕРЕНЦИАЛЬНАЯ ДИАГНОСТИКА
Для дифференциальной диагностики СД 1 типа, СД 2 типа, моногенных форм СД может быть проведено определение базального и стимулированного уровня С-пептида, аутоантител к инсулину (IAA), глютаматдекарбоксилазе (GAD), тирозинфосфатазе (IA-2 и IA-2β), поверхностным антигенам (ICA), транспортеру цинка (ZnT-8), а также выполнено молекулярно-генетическое исследование.
3. ТЕРАПЕВТИЧЕСКИЕ ЦЕЛИ ПРИ САХАРНОМ ДИАБЕТЕ 1 И 2 ТИПА
3.1. ПОКАЗАТЕЛИ КОНТРОЛЯ УГЛЕВОДНОГО ОБМЕНА (ИНДИВИДУАЛЬНЫЕ ЦЕЛИ ЛЕЧЕНИЯ)
Выбор индивидуальных целей лечения зависит от возраста пациента, ожидаемой продолжительности жизни, функциональной зависимости (см. раздел 20), наличия атеросклеротических сердечно-сосудистых заболеваний (АССЗ) и риска тяжелой гипогликемии.
Для большинства взрослых пациентов с СД адекватным является целевой уровень HbA1c менее 7,0%.
Алгоритм индивидуализированного выбора целей терапии по HbA1c1,2
|
Категории пациентов
|
Молодой возраст |
Средний возраст |
Пожилой возраст |
|||
|
функционально |
функционально зависимые |
|||||
|
без старческой астении и/или деменции |
старческая астения и/или деменция |
завершающий |
||||
|
Нет атеросклеротических сердечно-сосудистых заболеваний3 и/или риска тяжелой гипогликемии4 |
<6,5% |
<7,0% |
7,5% |
<8,0% |
<8,5% |
Избегать гипогликемий и симптомов гипергликемии |
|
Есть атеросклеротические сердечно-сосудистые заболевания и/или риск тяжелой гипогликемии |
<7,0% |
<7,5% |
<8,0% |
|||
|
При низкой ожидаемой продолжительности жизни (<5 лет) цели лечения могут быть менее строгими |
||||||
1 Данные целевые значения не относятся к детям, подросткам и беременным женщинам.
2 Нормальный уровень в соответствии со стандартами DCCT: до 6%.
3 ИБС (инфаркт миокарда в анамнезе, шунтирование/стентирование коронарных артерий, стенокардия); нарушение мозгового кровообращения в анамнезе; заболевания артерий нижних конечностей (с симптоматикой).
4 Основными критериями риска тяжелой гипогликемии являются: тяжелая гипогликемия в анамнезе, бессимптомная гипогликемия, большая продолжительность СД, ХБП С3-5, деменция.
Примечание: Следует учитывать, что биологический и паспортный возраст часто не совпадают, поэтому определения молодого, среднего и пожилого возраста относительно условны. В то же время существует понятие «ожидаемой продолжительности жизни» (ОПЖ), которая в большей степени, чем возраст, позволяет определить общее состояние пациента и клиническую значимость развития у него осложнений. Даже в пожилом возрасте ОПЖ может быть достаточно высокой, и в этих случаях не следует допускать завышения индивидуальных целей лечения.
Данным целевым уровням HbA1c будут соответствовать следующие целевые значения пре- и постпрандиального уровня глюкозы плазмы1
|
HbA1c, %2 |
Глюкоза плазмы натощак/перед едой/на ночь/ночью, ммоль/л |
Глюкоза плазмы через 2 ч после еды, ммоль/л |
|
<6,5 |
<6,5 |
<8,0 |
|
<7,0 |
<7,0 |
<9,0 |
|
<7,5 |
<7,5 |
<10,0 |
|
<8,0 |
<8,0 |
<11,0 |
|
<8,5 |
<8,5 |
<12,0 |
1 Данные целевые значения не относятся к детям, подросткам и беременным женщинам.
2 Нормальный уровень в соответствии со стандартами DCCT: до 6%.
Соответствие HbA1c среднесуточному уровню глюкозы плазмы (ССГП) за последние 3 мес
ССГП (ммоль/л) = 1,5944 × HbA1c (%) – 2,594
|
HbA1c, % |
CCГП, ммоль/л |
HbA1c, % |
CCГП, ммоль/л |
HbA1c, % |
CCГП, ммоль/л |
HbA1c, % |
CCГП, ммоль/л |
|
4 |
3,8 |
8 |
10,2 |
12 |
16,5 |
16 |
22,9 |
|
4,5 |
4,6 |
8,5 |
11,0 |
12,5 |
17,3 |
16,5 |
23,7 |
|
5 |
5,4 |
9 |
11,8 |
13 |
18,1 |
17 |
24,5 |
|
5,5 |
6,2 |
9,5 |
12,6 |
13,5 |
18,9 |
17,5 |
25,3 |
|
6 |
7,0 |
10 |
13,4 |
14 |
19,7 |
18 |
26,1 |
|
6,5 |
7,8 |
10,5 |
14,2 |
14,5 |
20,5 |
18,5 |
26,9 |
|
7 |
8,6 |
11 |
14,9 |
15 |
21,3 |
19 |
27,7 |
|
7,5 |
9,4 |
11,5 |
15,7 |
15,5 |
22,1 |
19,5 |
28,5 |
Для пациентов, осуществляющих самоконтроль с помощью систем непрерывного мониторирования глюкозы (НМГ), в том числе флеш-мониторирования глюкозы (ФМГ), в качестве целей гликемического контроля дополнительно используются стандартизированные показатели, включая время в диапазонах глюкозы (время в целевом диапазоне, время выше целевого диапазона, время ниже целевого диапазона).
Стандартизованные показатели непрерывного мониторирования глюкозы и их целевые значения у пациентов с СД
|
Показатель |
Целевое значение |
|
|
пациенты молодого и среднего возраста без факторов риска |
пациенты пожилого возраста или с факторами риска |
|
|
Основные |
||
|
Количество дней ношения устройства НМГ |
≥14 дней |
|
|
Доля времени с активным устройством НМГ |
≥70% |
|
|
Среднее значение уровня глюкозы |
- |
|
|
Время выше целевого диапазона: % измерений (время) в диапазоне >10,0 ммоль/л (Уровень 1)* |
<25% (<6 ч) |
<50% (<12 ч) |
|
Время в целевом диапазоне: % измерений (время) в диапазоне 3,9-10,0 ммоль/л |
>70% (>16 ч 48 мин) |
>50% (>12 ч) |
|
Время ниже целевого диапазона: % измерений (время) в диапазоне <3,9 ммоль/л (Уровень 1)** |
<4% (<1 ч) |
<1% (<15 мин) |
|
Дополнительные |
||
|
Индикатор контроля уровня глюкозы |
- |
|
|
Коэффициент вариабельности уровня глюкозы |
≤36% |
|
|
Время выше целевого диапазона: % измерений (время) в диапазоне >13,9 ммоль/л (Уровень 2) |
<5% (<1 ч 12 мин) |
<10% (<2 ч 24 мин) |
|
Время ниже целевого диапазона: % измерений (время) в диапазоне <3,0 ммоль/л (Уровень 2) |
<1% (<15 мин) |
- |
* Включая значения >13,9 ммоль/л. ** Включая значения <3,0 ммоль/л.
3.2. МЕТОДЫ КОНТРОЛЯ УРОВНЯ ГЛЮКОЗЫ
Для самоконтроля уровня глюкозы крови рекомендуется применять глюкометры, предназначенные для индивидуального использования. В настоящее время существуют глюкометры с настройкой индивидуального целевого диапазона гликемии, а также глюкометры с функцией беспроводной передачи данных об уровне глюкозы крови медицинским специалистам, родственникам или в установленное на смартфон пациента специальное приложение для использования при дистанционном наблюдении. Индивидуальные глюкометры должны соответствовать ГОСТ Р ИСО 15197-2015 по аналитической и клинической точности. При уровне глюкозы плазмы <5,6 ммоль/л 95% измерений должны отклоняться от эталонного анализатора неболее чем на ±0,8 ммоль/л, при уровне глюкозы плазмы ≥5,6 ммоль/л 95% измерений должны отклоняться от эталонного анализатора не более чем на ±15%. 99% результатов должны быть в пределах зон А и B консенсусной сетки ошибок Паркс.
В условиях лечебно-профилактических учреждений, помимо лабораторных анализаторов, необходимо использовать глюкометры для профессионального применения (многопользовательские, госпитальные), обладающие более высокой точностью измерений по сравнению с индивидуальными глюкометрами и выдерживающие многократные циклы дезинфекции в соответствии с хорошо валидированными методами, представленными производителем. Многопользовательский глюкометр необходимо дезинфицировать после каждого измерения уровня глюкозы крови у каждого пациента средствами, обладающими фунгицидной, антибактериальной и противовирусной активностью и не влияющими на функциональные свойства глюкометра.
Системы непрерывного мониторирования глюкозы (НМГ) измеряют глюкозу в интерстициальной жидкости непрерывно с частотой 5–15 минут с помощью устанавливаемых подкожно датчиков (сенсоров). Существует разница между отображаемым значением интерстициальной и капиллярной глюкозы (в среднем на 8–10 минут, максимально до 20 минут). Таким образом, в случае стабильного уровня глюкозы в крови отображаемые уровни будут близки к уровням капиллярной глюкозы. Однако вовремя быстрого повышения или понижения уровня глюкозы в крови отображаемое значение, как правило, будет ниже или выше соответственно.
Доступные в настоящее время системы НМГ могут быть разделены на три категории.
- НМГ в «слепом» режиме, или т.н. профессиональное НМГ, позволяет оценить уровень глюкозы за короткий промежуток времени (от несколько дней до 2 нед) ретроспективно. Основными назначениями данного метода являются объективная оценка гликемического профиля (в том числе вариабельности глюкозы), выявление скрытых эпизодов гипо-/гипергликемий с целью коррекции проводимого лечения, а также обучение пациентов. В период использования данных систем пациент должен проводить параллельный самоконтроль гликемии с помощью глюкометров для последующей калибровки.
- НМГ в реальном времени отражает текущий уровень глюкозы, тенденции (направления и скорости) изменения глюкозы, график глюкозы за предыдущее время (в том числе вариабельность). Они имеют сигналы тревоги, которые активируются при достижении гликемией пороговых значений, прогнозировании этих значений, а также при достижении порогового уровня скорости изменения гликемии. В период использования данных систем пациент должен проводить параллельный самоконтроль гликемии с помощью глюкометров для последующей калибровки. Некоторые модели систем НМГ в реальном времени передают данные об уровне глюкозы на смартфон, откуда они могут быть сохранены на сервере в сети Интернет и использованы для удаленного мониторинга.
- Периодически сканируемое/просматриваемое НМГ, или флеш-мониторирование глюкозы (ФМГ), не отображает данные об уровне глюкозы автоматически, а только при приближении на короткое расстояние сканера (ридера) или смартфона с установленным специальным приложением к датчику (сенсору). ФМГ предоставляет информацию о текущем уровне глюкозы, тенденции (направления и скорости) изменения глюкозы, график глюкозы за предыдущее время (в том числе вариабельность). В период использования ФМГ не требуется калибровка.
С учетом большого объема информации, накапливаемого в процессе использования, и возникающими трудностями в их наглядной интерпретации специалистами, необходимо периодическое считывание данных НМГ и ФМГ с последующим анализом, с использованием специализированного программного обеспечения (в том числе амбулаторного профиля глюкозы). Могут быть проанализированы различные показатели вариабельности глюкозы, а также время нахождения в целевом, гипогликемическом и гипергликемическом диапазонах.
В настоящее время НМГ в реальном времени и ФМГ не исключают традиционный самоконтроль гликемии! Использование НМГ в реальном времени и ФМГ могут быть полезными для пациентов с СД любого типа, получающих интенсифицированную инсулинотерапию (многократные инъекции инсулина или инсулиновая помпа), исходно проводящих самоконтроль гликемии с частотой не менее 4 раз в сутки, особенно детей и подростков, беременных женщин, а также при нарушении распознавания гипогликемии.
Применение НМГ в реальном времени или ФМГ целесообразно при желании, возможности и способности пациента и/или законного представителя активно его использовать, проводить регулярный самоконтроль гликемии и выполнять рекомендации лечащего врача. Применение НМГ в реальном времени или ФМГ может быть рассмотрено у пациентов:
- при HbA1с >7,5% или другого индивидуального целевого показателя;
- тяжелых гипогликемиях (≥1 раза за последний год);
- частых эпизодах легкой гипогликемии (≥1 раза в день);
- при нарушении распознавания гипогликемии;
- высокой вариабельности гликемии независимо от уровня НbА1с;
- времени в целевом диапазоне менее 50% по данным НМГ в «слепом» режиме.
Рекомендуется проведение самоконтроля гликемии при помощи индивидуального глюкометра не менее 4 раз в сутки при использовании НМГ в реальном времени или не менее 2 раз в сутки при использовании ФМГ для оценки точности и/или калибровки данных мониторирования и решения вопроса о коррекции лечения. Рост точности измерений в современных системах НМГ в реальном времени и ФМГ позволяет значительно сократить частоту традиционного самоконтроля глюкометром. НМГ в реальном времени и ФМГ могут быть использованы вместо глюкометра для принятия клинических решений, за исключением отдельных случаев (гипогликемии, быстрого изменения гликемии или если симптомы не соответствуют показателям системы).
3.3. ЦЕЛЕВЫЕ УРОВНИ ПОКАЗАТЕЛЕЙ ЛИПИДНОГО ОБМЕНА
|
Категория риска |
Категория пациентов |
ХЛНП, ммоль/л1 |
|
Очень высокого риска |
• Пациенты с атеросклеротическими сердечно-сосудистыми заболеваниями или • Пациенты с поражением других органов-мишеней2 или • Пациенты с 3 и более основными факторами сердечно-сосудистого риска3 или • Пациенты с ранним началом СД 1 типа (в возрасте ≤10 лет) с длительностью СД >20 лет |
<1,4 |
|
Высокого риска |
• Пациенты без поражения органов-мишеней с длительностью СД ≥10 лет или • Пациенты без поражения органов-мишеней с 1 или 2 основными факторами сердечно-сосудистого риска или • Любые другие пациенты, не соответствующие категориям очень высокого и среднего риска |
<1,8 |
|
Среднего риска |
• Пациенты молодого возраста (СД 1 типа <35 лет или СД 2 типа <50 лет) с длительностью СД <10 лет без поражения органов-мишеней и без факторов сердечно-сосудистого риска |
<2,6 |
Примечание: ХЛНП – холестерин липопротеинов низкой плотности.
1 Перевод из ммоль/л в мг/дл: ммоль/л × 38,67 = мг/дл.
2 Протеинурия, рСКФ <45 мл/мин/1,73 м2, рСКФ 45–59 мл/мин/1,73 м2 + микроальбуминурия, гипертрофия левого желудочка (ЛЖ) или ретинопатия.
3 Возраст пациента (СД 1 типа ≥35 лет или СД 2 типа ≥50 лет), артериальная гипертензия, дислипидемия, курение, ожирение.
3.4. ЦЕЛЕВЫЕ УРОВНИ ПОКАЗАТЕЛЕЙ АРТЕРИАЛЬНОГО ДАВЛЕНИЯ
(ПРИ УСЛОВИИ ХОРОШЕЙ ПЕРЕНОСИМОСТИ)
|
Возраст |
Систолическое АД, |
Диастолическое АД, |
|
18–65 лет |
≥120 и <130 |
≥70 и <80 |
|
>65 лет |
≥130 и <140 |
* Нижняя граница целевых уровней показателей АД относится к лицам на антигипертензивной терапии.
4. ТРЕБОВАНИЯ К ФОРМУЛИРОВКЕ ДИАГНОЗА ПРИ САХАРНОМ ДИАБЕТЕ
|
• Сахарный диабет 1 типа (2 типа), или Сахарный диабет вследствие (указать причину), или Гестационный сахарный диабет. • Диабетические микроангиопатии: – диабетическая ретинопатия (указать стадию на правом глазу, на левом глазу); – состояние после лазерной коагуляции сетчатки или оперативного лечения (если проводились) от… года – диабетическая нефропатия (указать стадию хронической болезни почек и альбуминурии). • Диабетическая нейропатия (указать форму). • Синдром диабетической стопы (указать форму). • Диабетическая нейроостеоартропатия (указать стадию). • Диабетические макроангиопатии: – ИБС (указать форму); – цереброваскулярные заболевания (указать какие); – заболевания артерий нижних конечностей (указать критическую ишемию). • Сопутствующие заболевания, в том числе: – ожирение (указать степень); – артериальная гипертензия (указать степень, риск сердечно-сосудистых осложнений); – дислипидемия; – хроническая сердечная недостаточность (указать функциональный класс); – неалкогольная (метаболически ассоциированная) жировая болезнь печени (указать форму). |
|
Важно! Понятие тяжести СД в формулировке диагноза исключено. Тяжесть СД определяется наличием осложнений, характеристика которых указана в диагнозе. Важно! В связи с введением индивидуализированных целей терапии понятия компенсации, субкомпенсации и декомпенсации в формулировке диагноза у пациентов с СД нецелесообразны. После полной формулировки диагноза следует указать индивидуальный целевой уровень гликемического контроля (уровень HbA1c, глюкозы плазмы натощак/перед едой/на ночь/ночью ичерез 2 ч после еды). Для пациентов, проводящих НМГ и ФМГ, следует указать как минимум рекомендуемое время в целевом диапазоне. |
5. САХАРНЫЙ ДИАБЕТ 1 ТИПА
|
CД 1 типа – нарушение углеводного обмена, вызванное деструкцией β-клеток поджелудочной железы, обычно приводящей к абсолютной инсулиновой недостаточности. |
5.1. ЛЕЧЕНИЕ СД 1 ТИПА
|
• Инсулинотерапия • Самоконтроль гликемии • Обучение принципам управления заболеванием |
Заместительная инсулинотерапия является единственным методом лечения СД 1 типа
Питание и физическая активность лишь учитываются для коррекции дозы инсулина.
5.1.1. ИНСУЛИНОТЕРАПИЯ СД 1 ТИПА
Рекомендуемые режимы инсулинотерапии
В большинстве случаев рекомендуется интенсифицированная (синоним – базис-болюсная) инсулинотерапия в режиме многократных инъекций или непрерывной подкожной инфузии (помпа) с разделением инсулина:
- на фоновый, или базальный (используются препараты средней продолжительности, длительного и сверхдлительного действия, при помповой инсулинотерапии – препараты инсулина ультракороткого действия (ИУКД) и инсулина сверхбыстрого действия (ИСБД)). В среднем составляет 50% от суточной дозы инсулина;
- пищевой, или прандиальный (используются препараты инсулина короткого действия (ИКД), ИУКД и ИСБД). Следует вычислить углеводной коэффициент – количество единиц инсулина на 1 ХЕ. В среднем составляет 50% от суточной дозы инсулина;
- коррекционный – для снижения повышенного уровня гликемии (используются препараты ИКД, ИУКД и ИСБД). Следует вычислить фактор чувствительности к инсулину – на сколько ммоль/л снижает повышенный уровень глюкозы крови 1 ЕД инсулина.
Дозы инсулина
Коррекция дозы инсулина должна осуществляться ежедневно с учетом данных самоконтроля гликемии или НМГ в течение суток и количества углеводов в пище до достижения индивидуальных целевых показателей гликемического контроля. Ограничений в дозе инсулина не существует. При планировании обеспечения пациента инсулином следует использовать условную среднесуточную дозу инсулина, включающую не только базальный и прандиальный инсулины, но и инсулин для коррекции гипергликемии и проверки проходимости инсулиновой иглы.
Характеристика препаратов инсулина, применяемых при СД 1 типа (см. приложение 1)
Для пациентов с СД 1 типа препаратами выбора являются аналоги генно-инженерного инсулина человека ультракороткого, сверхбыстрого, длительного и сверхдлительного действия.
Так как препараты инсулина и аналогов инсулина относятся к биологическим лекарственным средствам, то минимально необходимыми условиями взаимозаменяемости могут быть, но не ограничиваются ими:
- проведенное ранее сравнительное изучение физико-химических и биологических свойств препарата;
- проведенные ранее сравнительные исследования по оценке биосимилярности с оригинальным препаратом, включающие в обязательном порядке использование гиперинсулинемического эугликемического клэмп-метода для оценки фармакокинетики и фармакодинамики;
- проведенные ранее клинические исследования по оценке иммуногенности, эффективности и безопасности в сравнении с оригинальным препаратом.
АЛГОРИТМ ЗАМЕНЫ ОДНИХ ПРЕПАРАТОВ ИНСУЛИНА НА ДРУГИЕ
В реальной клинической практике перевод с одного инсулина на другой происходит достаточно часто. При переводе пациента с одного инсулина на другой необходимо соблюдать следующие требования для наилучшего обеспечения безопасности пациента.
- В случае разных МНН.
• Перевод с одного препарата инсулина на другой должен осуществляться строго по медицинским показаниям, только при участии врача, требует более частого самоконтроля уровня глюкозы, обучения пациента и коррекции дозы вновь назначенного инсулина.
• Перевод может быть осуществлен с одного препарата инсулина на другой как в рамках одной группы по АТХ-классификации, так и со сменой АТХ-группы (например, перевод с человеческого инсулина на аналог инсулина и наоборот). - В случае одного и того же МНН.
• Перевод пациентов с одного инсулина на другой с подтвержденной взаимозаменяемостью (т.е. подтвержденной биоэквивалентностью в отношении фармакокинетики, фармакодинамики и безопасности действия), как правило, не требует более частого самоконтроля уровня глюкозы, обучения пациента и коррекции дозы вновь назначенного инсулина. При подтвержденной биоэквивалентности все показания, противопоказания, нежелательные реакции, применение у особых групп экстраполируются на биосимиляр из инструкции по медицинскому применению референтного препарата.
• Перевод пациентов с одного инсулина на другой в рамках одного МНН, но с разной фармакокинетикой и фармакодинамикой должен осуществляться по правилам, указанным для препаратов с разными МНН. - В случае развития нежелательных явлений как при назначении инсулинотерапии, так и переводе с одного препарата инсулина на другой, к которым относятся ухудшение гликемического контроля, существенное изменение потребности/дозы инсулина, развитие аллергических реакций, обязательно сообщение в Федеральную службу по надзору в сфере здравоохранения.
- Решение о переводе с одного препарата инсулина на другой принимает врач с учетом актуальной инструкции по применению.
Рекомендованные устройства для введения инсулина
|
Инсулиновые шприцы* |
Для инсулина с концентрацией 100 ЕД/мл |
|
Инсулиновые шприц-ручки |
С шагом дозы 1 или 0,5 ЕД. Готовые к употреблению (предзаполненные инсулином) или со сменными инсулиновыми картриджами |
|
Инсулиновые помпы (носимые дозаторы инсулина) |
Устройства для непрерывной подкожной инфузии инсулина, в том числе с НМГ в реальном времени |
* Концентрация на флаконе инсулина должна совпадать с концентрацией на шприце.
|
Все пациенты с СД 1 типа, а также беременные женщины, больные с ослабленным зрением и перенесшие ампутацию нижних конечностей, должны быть обеспечены инъекторами инсулина (шприц-ручками)! Применение помповой инсулинотерапии может быть рассмотрено у детей, подростков, беременных женщин, пациентов с неоднократными тяжелыми гипогликемиями, вариабельностью гликемии, феноменом «утренней зари». |
5.1.2. ПОМПОВАЯ ИНСУЛИНОТЕРАПИЯ
Помповая инсулинотерапия, или непрерывная (постоянная) подкожная инфузия инсулина (НПИИ), – современный метод инсулинотерапии, позволяющий лучше всего имитировать физиологический профиль инсулинемии. В режиме НПИИ инсулин вводится подкожно, непрерывно путем предварительно запрограммированной базальной скорости и введением отдельных болюсов на приемы пищи и в случае гипергликемии.
Преимущества помповой инсулинотерапии:
- низкая вариабельность действия инсулина;
- профиль введения инсулина в базальном (фоновом) режиме точно соответствует потребности;
- высокая точность дозирования (до 0,01 ЕД);
- разные типы болюсов (можно растянуть во времени введение всей дозы или ее части);
- наличие помощника (калькулятора) болюса, который помогает точно рассчитать дозу инсулина;
- наличие у некоторых моделей пульта управления, совмещенного с глюкометром, который передает информацию об измеренном уровне глюкозы крови в помпу;
- возможность поставить временную базальную скорость (например, при физической активности);
- уменьшение количества инъекций.
Недостатки помповой инсулинотерапии:
- потенциально высокий риск гипергликемии и кетоацидоза, особенно при подаче малых доз;
- необходимость постоянного ношения внешнего устройства, связанный с этим дискомфорт;
- возможные неполадки в работе помпы, приводящие к нарушению доставки инсулина в тело;
- высокая стоимость.
Применение помповой инсулинотерапии может быть рассмотрено у пациентов в следующих ситуациях:
- при HbA1c >7,0% или другого индивидуального целевого показателя у обученных пациентов на фоне инсулинотерапии в режиме многократных инъекций, адекватной частоте самоконтроля глюкозы и проведении количественной оценки углеводов;
- при наличии тяжелых гипогликемий (≥1 раза за последний год), в том числе вследствие нарушенного распознавания гипогликемии;
- при высокой вариабельности гликемии независимо от уровня НbА1с, в том числе частые эпизоды легкой гипогликемии (≥1 раза в день);
- при наличии выраженного феномена «утренней зари»;
- при низкой потребности в инсулине и необходимости введения малых доз инсулина.
Проведение помповой инсулинотерапии нецелесообразно в следующих ситуациях:
- при впервые выявленном СД (менее 6 мес после манифестации в связи с недостаточными знаниями по СД и опытом проведения инъекций инсулина);
- при отсутствии желания/возможности/способности пациента проводить процедуры, связанные с контролем СД и инсулиновой помпой, включая: регулярный самоконтроль глюкозы крови, оценку углеводов пищи, введение инсулина, регулярную замену инфузионного набора и др.;
- при недостижении индивидуальных целевых показателей гликемического контроля и/или отсутствии значимого (более 0,5%) снижения уровня HbA1c в течение одного года после инициации помповой инсулинотерапии;
- при выраженном снижении зрения, затрудняющем распознавание надписей на приборе (в том числе, вследствие диабетической ретинопатии);
- при выраженном психоэмоциональном стрессе. Обучение принципам работы инсулиновой помпы и проведения НПИИ требует концентрации внимания, что невозможно в условиях психоэмоциональной нестабильности. При выявлении объективных причин для серьезного эмоционального напряжения или стресса у пациента перевод на НПИИ следует отложить;
- при остром соматическом заболевании или обострении хронического. Учитывая выраженные изменения потребности организма в инсулине в этот период, перевод на НПИИ и подбор настроек осуществлять нецелесообразно.
Применение помповой инсулинотерапии целесообразно при следующих условиях:
- желание пациента активно управлять помповой инсулинотерапией;
- консультация эндокринолога перед переводом пациента с СД на НПИИ для обсуждения основных аспектов помповой инсулинотерапии и определения готовности пациента;
- инициация помповой инсулинотерапии должна проводиться в лечебно-профилактических учреждениях, имеющих в штате необходимых квалифицированных специалистов, обладающих достаточным опытом и навыками в помповой инсулинотерапии;
- перевод на НПИИ может осуществляться в рамках госпитализации в специализированный эндокринологический стационар, а также в амбулаторных условиях, при этом необходимым условием является возможность беспрепятственного контакта пациента с лечащим врачом после инициации помповой инсулинотерапии;
- обучение техническим особенностям обращения с устройством, функциям и способам программирования инсулинового дозатора, правилам смены настроек, отключения/подключения, смены инфузионных систем и ношения устройства должен проводить сертифицированный тренер по помповой инсулинотерапии. При возможности, функции тренера может выполнить врач или средний медперсонал. Обучение пациента может занять от нескольких часов до нескольких дней – в зависимости от индивидуальных особенностей пациента и исходного уровня знаний. В дальнейшем могут потребоваться дополнительные занятия по отдельным вопросам НПИИ. При необходимости возможно повторное терапевтическое обучение пациентов в группе или индивидуально по структурированной программе в «Школе для пациентов с сахарным диабетом».
Наибольшей эффективностью обладают инсулиновые помпы с функцией НМГ в режиме реального времени. Кроме того, в настоящее время существуют инсулиновые помпы с функцией прекращения (в том числе предиктивного) подачи инсулина вслучае гипогликемии, способствующие сокращению частоты, продолжительности и выраженности эпизодов гипогликемии.
5.1.3. ТЕХНИКА ИНЪЕКЦИЙ И ИНФУЗИИ ИНСУЛИНА
- ИКД при близком к нормальному уровню гликемии вводится за 20–30 минут до приема пищи. Аналог ИУКД (ИСБД) при близком к нормальному уровню гликемии вводится непосредственно перед приемом пищи, при необходимости можно вводить сразу после приема пищи.
- При повышенном уровне гликемии перед приемом пищи рекомендуется увеличивать интервал времени от инъекции ИКД (ИУКД, ИСБД) до приема пищи.
- Рекомендуемыми местами п/к инъекций и инфузии являются:
а) живот в пределах следующих границ: примерно 1 см выше лонного сочленения, примерно 1 см ниже нижнего ребра, примерно 1 см в сторону от пупка и латерально до среднебоковой линии. Смещаться латерально по поверхности передней брюшной стенки не рекомендуется у худых пациентов, так как толщина подкожножировой клетчатки уменьшается, что повышает риск в/м введения. Также не следует делать инъекции/инфузию в область пупка и средней линии живота, где подкожножировая клетчатка тонкая;
б) передненаружная часть верхней трети бедер;
в) верхненаружная часть ягодиц и наружная часть поясничной области;
г) средняя наружная (задняя) треть плеч. Обычно область плеча не рекомендуется для самостоятельных инъекций из-за высокого риска в/м введения препарата (невозможно сформировать складку кожи).
Во II триместре беременности инсулин можно вводить по всей площади живота, но необходимо правильное формирование кожной складки. Боковые области живота могут использоваться для инъекций инсулина без формирования кожной складки.В III триместре инъекции можно осуществлять только в боковые области живота при условии правильного формирования кожной складки.
- При выборе мест инъекций следует учитывать тип инсулина. Предпочтительное место введения человеческого ИКД – это живот, так как в этом месте всасывание инсулина самое быстрое. НПХ-инсулины должны вводиться в ягодицу или бедро, так как эти места имеют более медленную скорость всасывания. Готовые смеси человеческого инсулина (ИКД/НПХ-инсулин) должны вводиться в живот с целью повышения скорости всасывания ИКД.
- Аналоги ИУКД (ИСБД), инсулина длительного и сверхдлительного действия можно вводить во все рекомендуемые места инъекций.
- Инсулин должен вводиться в здоровую подкожножировую клетчатку, следует избегать внутрикожных и внутримышечных (в/м) инъекций, а также шрамов и участков липогипертрофии.
- В некоторых случаях предпочтительным может быть разделение относительно больших доз инсулина на две инъекции, которые выполняются одна за другой в разные места. Нет универсальной пороговой величины для разделения доз, но, как правило, за нее принимают величину 40–50 ЕД инсулина с концентрацией 100 ЕД/мл.
- Необходимо использовать 4-мм иглы для инсулиновых шприц-ручек/инсулиновые шприцы с 6-мм иглами или самые короткие доступные иглы в целях минимизации риска в/м введения. Инъекции инсулина 4-мм иглами для инсулиновых шприц-ручек можно делать под углом 90°, независимо от возраста, пола, ИМТ. Если пациенты должны использовать иглы длиной >4 мм или шприцы, может понадобиться формирование кожной складки и/или угол наклона 45°, чтобы избежать в/м введения.
- На наличие болевых ощущений при инъекциях инсулина могут влиять длина иглы, диаметр, метод обработки, наличие смазки, толщина стенки, технология заточки острия иглы. Пятигранная заточка острия иглы предназначена для уменьшения сопротивления, возникающего при прохождении иглы через ткани, что позволяет минимизировать болевые ощущения пациента при инъекции.
- Для уменьшения боли и страха перед инъекциями возможно использование инъекционного порта, который позволяет вводить инсулин инсулиновыми шприцами/шприц-ручками (с иглой длиной от 5 до 8 мм) без необходимости прокола кожи во время каждой инъекции. Один порт можно носить до 3 дней.
- Медицинскому персоналу и людям, осуществляющим уход за пациентами на дому, во избежание передачи инфекционных заболеваний вследствие случайного прокола при инъекциях инсулина, следует рассмотреть использование безопасных игл для инсулиновых шприц-ручек с двойной автоматической защитной системой. Безопасные иглы также могут быть использованы для самостоятельного применения определенными группами пациентов (страх перед инъекциями, нарушение мелкой моторики, ограничение подвижности суставов верхних конечностей, нарушение зрения).
- Всегда следует соблюдать правильное чередование мест инъекций, чтобы не допустить развития липогипертрофии, приводящей к нарушению всасывания инсулина и вариабельности гликемии. Важно вводить каждую последующую инъекцию на расстоянии минимум 1 см от предыдущей инъекции и использовать все возможные места для инъекций.
- Оптимальным методом инъекций является однократное использование игл для инсулиновых шприц-ручек и шприцев.
- Канюлю при проведении помповой инсулинотерапии следует менять каждые 48–72 ч в целях минимизации риска возникновения нежелательных явлений и потенциального нарушения гликемического контроля. Места установки канюли чередуются потому же принципу, что и места для обычных инъекций.
- Во избежание передачи инфекционных заболеваний инсулиновые шприц-ручки, картриджи для инсулиновых шприц-ручек и флаконы инсулина предназначены исключительно для индивидуального использования.
- Запас инсулина должен храниться при температуре +2–8°. Флаконы с инсулином или шприц-ручки, которые используются для ежедневных инъекций, могут храниться при комнатной температуре (до +30°) в течение 4 нед (инсулин детемир – 6 нед, инсулин деглудек – 8 нед); перед введением инсулин должен иметь комнатную температуру.
- НПХ-инсулин и готовые смеси инсулина (ИКД/НПХ-инсулин и ИУКД/протаминированный ИУКД) перед введением следует тщательно перемешать.
5.1.4. РЕКОМЕНДАЦИИ ПО ПИТАНИЮ
|
• Общее потребление белков, жиров и углеводов при СД 1 типа не должно отличаться от такового у здорового человека. • Необходима оценка усваиваемых углеводов по системе хлебных единиц (ХЕ) для коррекции дозы инсулина перед едой. |
Таблица хлебных единиц и ориентировочная потребность – см. Приложения 2 и 3.
5.1.5. РЕКОМЕНДАЦИИ ПО ФИЗИЧЕСКОЙ АКТИВНОСТИ
- Физическая активность (ФА) повышает качество жизни, но не является методом сахароснижающей терапии при СД 1 типа.
- ФА повышает риск гипогликемии во время и после нагрузки, поэтому основная задача – профилактика гипогликемии, связанной с ФА.
- Риск гипогликемий индивидуален и зависит от исходной гликемии, дозы инсулина, вида, продолжительности и интенсивности ФА, а также степени тренированности пациента. Правила профилактики гипогликемии являются ориентировочными идолжны адаптироваться каждым пациентом эмпирически.
- Профилактика гипогликемии при кратковременной ФА (не более 2 ч) – дополнительный прием углеводов:
• измерить гликемию перед и после ФА и решить, нужно ли дополнительно принять 1–2 ХЕ (медленно усваиваемых углеводов) до и после ФА;
• при исходном уровне глюкозы плазмы (ГП) >13 ммоль/л или если ФА имеет место в пределах 2 ч после еды, дополнительный прием ХЕ перед ФА не требуется;
• в отсутствие самоконтроля необходимо принять 1–2 ХЕ до и 1–2 ХЕ после ФА. - Профилактика гипогликемии при длительной ФА (более 2 ч) – снижение дозы инсулина, поэтому длительные нагрузки должны быть запланированными:
• уменьшить дозу препаратов ИКД (ИУКД, ИСБД) и продленного действия, которые будут действовать во время и после ФА, на 20–50%, или установить временную базальную скорость инфузии инсулина при использовании помповой инсулинотерапии;
• при очень длительных и/или интенсивных ФА: уменьшить дозу инсулина, который будет действовать ночью после ФА, иногда – на следующее утро, или установить временную базальную скорость инфузии инсулина при использовании помповой инсулинотерапии;
• во время и после длительной ФА: дополнительный самоконтроль гликемии каждые 2–3 ч, при необходимости – прием 1–2 ХЕ медленно усваиваемых углеводов (при уровне ГП <7 ммоль/л) или быстро усваиваемых углеводов (при уровне ГП <5 ммоль/л). - Во время ФА нужно иметь при себе углеводы в большем количестве, чем обычно: не менее 4 ХЕ при кратковременной и до 10 ХЕ при длительной ФА.
|
Больным СД 1 типа, проводящим самоконтроль гликемии или НМГ и владеющим методами профилактики гипогликемий, можно заниматься любыми видами ФА, в том числе спортом, с учетом следующих противопоказаний и мер предосторожности. |
- Временные противопоказания к ФА:
• уровень ГП >13 ммоль/л в сочетании с кетонурией или >16 ммоль/л, даже без кетонурии (в условиях дефицита инсулина ФА будет усиливать гипергликемию);
• гемофтальм, отслойка сетчатки, первые полгода после лазерной коагуляции сетчатки; неконтролируемая артериальная гипертензия; ИБС (по согласованию с кардиологом).
- Осторожность и дифференцированный подход к выбору вида ФА:
• при занятиях видами спорта, при которых трудно купировать гипогликемию (подводное плавание, дельтапланеризм, серфинг и т. д.);
• нарушении распознавания гипогликемии;
• дистальной нейропатии с потерей чувствительности и вегетативной нейропатии (ортостатическая гипотензия);
• нефропатии (возможность повышения АД);
• непролиферативной (возможность повышения АД), препролиферативной (противопоказана ФА с резким повышением АД, бокс, ФА высокой интенсивности и продолжительности) и пролиферативной ДР (то же плюс бег, поднятие тяжестей, аэробика; ФА с вероятностью травмы глаза или головы мячом, шайбой и т. д.).
5.2. МОНИТОРИНГ БОЛЬНЫХ СД 1 ТИПА БЕЗ ОСЛОЖНЕНИЙ
|
Показатель |
Частота обследования |
|
Самоконтроль гликемии |
Не менее 4 раз в сутки (до еды, через 2 ч после еды, на ночь, периодически ночью)* |
|
HbA1c |
1 раз в 3 мес |
|
Непрерывное мониторирование глюкозы |
По показаниям |
|
Общий анализ крови |
1 раз в год |
|
Общий анализ мочи |
1 раз в год |
|
Микроальбуминурия, соотношение альбумин/креатинин в утренней порции мочи |
Не позднее чем через 5 лет от дебюта СД, далее не реже 1 раза в год |
|
Биохимический анализ крови (белок, общий холестерин, ХЛВП, ХЛНП, триглицериды, билирубин, АСТ, АЛТ, мочевина, креатинин, калий, натрий, расчет СКФ) |
1 раз в год (при отсутствии изменений) |
|
Контроль АД |
При каждом посещении врача. При наличии артериальной гипертензии – самоконтроль 2–3 раза в сутки |
|
ЭКГ |
1 раз в год |
|
Осмотр ног и оценка чувствительности |
Не позднее чем через 5 лет от дебюта СД, далее не реже 1 раза в год, по показаниям – чаще |
|
Проверка техники и осмотр мест инъекций инсулина |
Не реже 1 раза в 6 мес |
|
Осмотр офтальмологом (офтальмоскопия с широким зрачком) |
Не позднее чем через 5 лет от дебюта СД, далее не реже 1 раза в год, по показаниям – чаще |
|
Консультация невролога |
По показаниям |
|
Рентгенография органов грудной клетки |
1 раз в год |
* Дополнительно перед физическими нагрузками и после них, при подозрении на гипогликемию и после ее лечения, при сопутствующих заболеваниях, если предстоят какие-то действия, потенциально опасные для пациента и окружающих (например, вождение транспортного средства или управление сложными механизмами).
Примечание: При наличии признаков осложнений СД, присоединении сопутствующих заболеваний, появлении дополнительных факторов риска вопрос о частоте обследований решается индивидуально.
6. САХАРНЫЙ ДИАБЕТ 2 ТИПА
|
СД 2 типа – нарушение углеводного обмена, вызванное преимущественной инсулинорезистентностью и относительной инсулиновой недостаточностью или преимущественным нарушением секреции инсулина с инсулинорезистентностью или без нее. |
6.1. ЛЕЧЕНИЕ СД 2 ТИПА
|
• Питание. • Физическая активность. • Сахароснижающие препараты. • Самоконтроль гликемии. • Обучение принципам управления заболеванием. • Хирургическое лечение (метаболическая хирургия) при морбидном ожирении (см. раздел 23). |
6.1.1. РЕКОМЕНДАЦИИ ПО ПИТАНИЮ
- Питание должно быть частью терапевтического плана и способствовать достижению метаболических целей при любом варианте медикаментозной сахароснижающей терапии. В то же время, поскольку питание является важной составляющей образа жизни и оказывает сильное влияние на качество жизни, при формировании рекомендаций по питанию должны учитываться персональные предпочтения.
В целом речь идет не о жестких диетических ограничениях, которые трудно реализовать на долгосрочной основе, а о постепенном формировании стиля питания, отвечающего актуальным терапевтическим целям. - Всем пациентам с избыточной массой тела/ожирением рекомендуется ограничение калорийности рациона с целью умеренного снижения массы тела. Это обеспечивает положительный эффект в отношении гликемического контроля, липидов и АД, особенно в ранний период заболевания. Достижение снижения массы тела наиболее эффективно при одновременном применении физических нагрузок и обучающих программ.
- Резкие, нефизиологические ограничения в питании и голодание противопоказаны.
- Идеального процентного соотношения калорий из белков, жиров и углеводов для всех пациентов с СД не существует. Рекомендации формируются на основе анализа актуального образца питания и метаболических целей.
Как правило, полезным для снижения массы тела может быть максимальное ограничение жиров (прежде всего животного происхождения) и сахаров; умеренное (в размере половины привычной порции) – продуктов, состоящих преимущественно изсложных углеводов (крахмалов) и белков; неограниченное потребление – продуктов с минимальной калорийностью (в основном богатых водой и клетчаткой овощей) – см. Приложение 4. - Учет потребления углеводов важен для достижения хорошего гликемического контроля. Если пациент с СД 2 типа получает ИКД (ИУКД, ИСБД), оптимальным подходом является обучение подсчету углеводов по системе «хлебных единиц». В других случаях может быть достаточно практически ориентированной оценки.
- С точки зрения общего здоровья, следует рекомендовать потребление углеводов в составе овощей, цельнозерновых, молочных продуктов в противовес другим источникам углеводов, содержащим дополнительно насыщенные жиры или трансжиры, сахара или натрий. Важно также включать в рацион продукты, богатые моно- и полиненасыщенными жирными кислотами (рыба, растительные масла).
- Не доказана польза от употребления в виде препаратов витаминов (в отсутствие признаков авитаминоза), антиоксидантов, микроэлементов, а также каких-либо пищевых добавок растительного происхождения при СД.
- Допустимо умеренное потребление некалорийных сахарозаменителей.
- Употребление алкогольных напитков возможно в количестве не более 1 условной единицы для женщин и 2 условных единиц для мужчин в сутки (но не ежедневно) при отсутствии панкреатита, выраженной нейропатии, гипертриглицеридемии, алкогольной зависимости. Одна условная единица соответствует 15 г этанола, или примерно 40 г крепких напитков, или 140 г вина, или 300 г пива. Употребление алкоголя увеличивает риск гипогликемии, в том числе отсроченной, у тех пациентов, которые получают секретагоги и инсулин. Необходимы обучение и постоянный контроль знаний о профилактике гипогликемий.
6.1.2. РЕКОМЕНДАЦИИ ПО ФИЗИЧЕСКОЙ АКТИВНОСТИ
- Регулярная ФА при СД 2 типа способствует достижению целевых уровней гликемического контроля, помогает снизить и поддержать массу тела, уменьшить инсулинорезистентность и степень абдоминального ожирения, способствует улучшению дислипидемии, повышению сердечно-сосудистой тренированности.
- ФА подбирается индивидуально, с учетом возраста больного, осложнений СД, сопутствующих заболеваний, а также переносимости.
- Рекомендуются аэробные физические упражнения продолжительностью 30–60 минут, предпочтительно ежедневно, но не менее 3 раз в неделю. Суммарная продолжительность – не менее 150 минут в неделю.
- Противопоказания и меры предосторожности – в целом такие же, как для ФА при СД 1 типа (см. раздел 5.1.5), и определяются наличием осложнений СД и сопутствующих заболеваний.
|
• Дополнительные факторы, ограничивающие ФА при СД 2 типа: ИБС, болезни органов дыхания, суставов и др. • Риск ИБС требует обязательного проведения ЭКГ (по показаниям – нагрузочных проб и т. д.) перед началом программы ФА. • У больных СД 2 типа, получающих инсулин или пероральные сахароснижающие препараты (ПССП), стимулирующие секрецию инсулина (и крайне редко – другие сахароснижающие средства), ФА может вызвать гипогликемию. |
6.1.3. МЕДИКАМЕНТОЗНАЯ ТЕРАПИЯ
Группы сахароснижающих препаратов и механизм их действия
|
Группы препаратов |
Механизм действия |
|
Производные сульфонилмочевины (ПСМ) |
• Стимуляция секреции инсулина |
|
Глиниды (меглитиниды) |
• Стимуляция секреции инсулина |
|
Бигуаниды (метформин) |
• Снижение продукции глюкозы печенью • Снижение инсулинорезистентности мышечной и жировой ткани |
|
Тиазолидиндионы (глитазоны) (ТЗД) |
• Снижение инсулинорезистентности мышечной и жировой ткани • Снижение продукции глюкозы печенью |
|
Ингибиторы |
• Замедление всасывания углеводов в кишечнике |
|
Агонисты рецепторов глюкагоноподобного пептида–1 (арГПП-1) |
• Глюкозозависимая стимуляция секреции инсулина • Глюкозозависимое снижение секреции глюкагона и уменьшение продукции глюкозы печенью • Замедление опорожнения желудка • Уменьшение потребления пищи • Снижение массы тела |
|
Ингибиторы дипептидилпептидазы-4 (глиптины) |
• Глюкозозависимая стимуляция секреции инсулина • Глюкозозависимое подавление секреции глюкагона • Снижение продукции глюкозы печенью • Не влияют на моторику желудка • Нейтральное действие на массу тела |
|
Ингибиторы натрий-глюкозного котранспортера 2 типа (глифлозины) (иНГЛТ-2) |
• Снижение реабсорбции глюкозы в почках • Снижение массы тела • Инсулиннезависимый механизм действия |
|
Инсулины |
• Все механизмы, свойственные эндогенному инсулину |
Характеристика сахароснижающих препаратов (международные и торговые наименования, дозы и кратность приема) – см. Приложение 5.
Общие принципы начала и интенсификации сахароснижающей терапии
- Индивидуальный подход к каждому пациенту является приоритетным при выборе тактики лечения.
- Изменение образа жизни (рациональное питание и повышение ФА) и обучение принципам управления заболеванием являются неотъемлемой частью лечения и должны проводиться на всем протяжении заболевания (см. разделы 6.1.1, 6.1.2 и 7.1).
- При старте терапии и далее на любом этапе лечения необходимо оценивать индивидуальные характеристики пациента и выделять доминирующую клиническую проблему (см. разделы 6.1.4 и 6.1.6). Особенно следует учитывать высокий риск АССЗ или наличие АССЗ, хроническую сердечную недостаточность (ХСН), хроническую болезнь почек (ХБП), риск гипогликемий, влияние на массу тела.
- У пациентов с указаниями на высокий риск АССЗ или наличие АССЗ, ХСН, ХБП включение в схему лечения арГПП-1 или иНГЛТ-2 с подтвержденными преимуществами при этих состояниях является болезнь-модифицирующим подходом к лечению. При этом если у таких пациентов целевые значения гликемического контроля были достигнуты с использованием других средств, следует рассмотреть возможность включения в схему лечения препаратов из групп арГПП-1 или иНГЛТ-2 сподтвержденными преимуществами, заменив ими иные препараты (см. разделы 6.1.5 и 6.1.6).
- Тактика медикаментозной терапии определяется с учетом доминирующей клинической проблемой пациента и исходного уровня метаболического контроля (выбор моно- или комбинированной терапии) (см. разделы 6.1.4 и 6.1.6).
- У части пациентов в дебюте СД 2 типа и при отсутствии АССЗ, ХСН и ХБП ранняя комбинированная терапия может обеспечить дополнительные преимущества по долгосрочному удержанию гликемического контроля.
- Метформин является приоритетным препаратом для инициации медикаментозной терапии у большинства пациентов с СД 2 типа. Следует использовать метформин в составе сахароснижающей терапии на всем протяжении лечения при условии переносимости препарата и отсутствии противопоказаний.
- Следует учитывать, что в некоторых клинических ситуациях (наличие АССЗ, высокий риск АССЗ, ХСН, ХБП, ожирения, риск гипогликемий) определенные классы сахароснижающих средств (либо отдельные препараты) имеют доказанные преимущества (см. раздел 6.1.6).
• Пациентам c АССЗ рекомендуется использование в составе сахароснижающей терапии арГПП-1 или иНГЛТ-2, обладающих доказанными сердечно-сосудистыми преимуществами, с целью снижения сердечно-сосудистых и почечных рисков.
• У пациентов с ХБП рекомендуется использование в составе сахароснижающей терапии иНГЛТ-2 или арГПП-1 для снижения рисков прогрессирования ХБП и сердечно-сосудистых событий.
• У пациентов с ХСН или с высоким риском развития ХСН рекомендуется использование в составе сахароснижающей терапии иНГЛТ-2.
• У больных с высоким риском гипогликемий рекомендуется рассмотреть в составе сахароснижающей терапии препараты, характеризующиеся низким риском их развития: метформин, иДПП-4, арГПП-1, иНГЛТ-2, ТЗД.
• У больных с множественными сердечно-сосудистыми факторами риска (ФР) преимущество имеет назначение иНГЛТ-2 или арГПП-1. - При использовании комбинаций также следует учитывать рациональность сочетаний препаратов (см. раздел 6.1.5).
- Мониторинг эффективности сахароснижающей терапии по уровню НbА1с осуществляется каждые 3 мес.
- Изменение (интенсификация) сахароснижающей терапии при ее неэффективности (т.е. при отсутствии достижения индивидуальных целей НbА1с) выполняется не позднее чем через 6 мес. У лиц с низким риском гипогликемий целесообразно непозже чем через 3 мес.
Сравнительная эффективность, преимущества и недостатки сахароснижающих препаратов
|
Группа препаратов |
Снижение HbA1c на монотерапии |
Преимущества |
Недостатки |
Примечания |
|
Средства, влияющие на инсулинорезистентность |
||||
|
Бигуаниды – метформин – метформин с пролонгированным высвобождением |
1,0–2,0% |
– низкий риск гипогликемии – не влияет на массу тела – улучшает липидный профиль – доступен в фиксированных комбинациях (с ПСМ, иДПП-4, иНГЛТ-2) – снижает риск инфаркта миокарда у пациентов с СД 2 типа и ожирением – снижает риск развития СД 2 типа у лиц с НТГ – потенциальный кардиопротективный эффект (не доказан в комбинации с ПСМ) – низкая цена |
– желудочно-кишечный дискомфорт – риск развития лактат-ацидоза (редко) – риск развития дефицита витамина В12 при длительном применении |
Противопоказан при рСКФ <30 мл/мин /1,73 м2 (при рСКФ 30–44 мл/мин/1,73 м2максимальная суточная доза не должна превышать 1000 мг), при печеночной недостаточности; остром коронарном синдроме; заболеваниях, сопровождающихся тяжелой гипоксией; В12-дефицитной анемии; алкоголизме; ацидозе любого генеза; беременности и лактации. Разрешен у детей с 10 лет. Препарат должен быть отменен в течение 2 суток до и после выполнения рентгеноконтрастных процедур, больших оперативных вмешательств. |
|
Тиазолидиндионы – пиоглитазон – росиглитазон |
0,5–1,4% |
– снижение риска макрососудистых осложнений (пиоглитазон) – низкий риск гипогликемии – улучшение липидного спектра крови – потенциальный протективный эффект в отношении β-клеток – снижают риск развития СД 2 типа у лиц с НТГ |
– прибавка массы тела – периферические отеки – увеличение риска переломов трубчатых костей у женщин – медленное начало действия – высокая цена |
Противопоказаны при заболеваниях печени; отеках любого генеза; хронической сердечной недостаточности любого функционального класса; остром коронарном синдроме; ИБС в сочетании с приемом нитратов; кетоацидозе; в комбинации с инсулином (за исключением подтвержденных случаев выраженной инсулино-резистентности); при беременности и лактации |
|
Средства, стимулирующие секрецию инсулина (секретагоги) |
||||
|
Производные сульфонил-мочевины – гликлазид – гликлазид – МВ – глимепирид – гликвидон – глипизид – глипизид ретард – глибенкламид |
1,0–2,0% |
– быстрое достижение сахароснижающего эффекта – опосредованно снижают риск микрососудистых осложнений – нефро- и кардиопротекция (гликлазид МВ) – низкая цена |
– риск гипогликемии – быстрое развитие резистентности – прибавка массы тела – нет однозначных данных по сердечно-сосудистой безопасности, особенно в комбинации с метформином |
Противопоказаны при почечной (кроме гликлазида, глимепирида и гликвидона) и печеночной недостаточности; кетоацидозе; беременности и лактации |
|
Меглитиниды – репаглинид – натеглинид |
0,5–1,5% |
– контроль постпрандиальной гипергликемии – быстрое начало действия – могут быть использованы у лиц с нерегулярным режимом питания |
– риск гипогликемии (сравним с ПСМ) – прибавка массы тела – применение кратно количеству приемов пищи – высокая цена |
Противопоказаны при почечной (кроме репаглинида) и печеночной недостаточности; кетоацидозе; беременности и лактации |
|
Средства с инкретиновой активностью |
||||
|
Ингибиторы ДПП-4 – ситаглиптин – вилдаглиптин – саксаглиптин – линаглиптин – алоглиптин – гозоглиптин – гемиглиптин – эвоглиптин |
0,5–1,0% |
– низкий риск гипогликемий – не влияют на массу тела – доступны в фиксированных комбинациях с метформином – потенциальный протективный эффект в отношении β-клеток |
– осторожность при панкреатите в анамнезе – высокая цена |
Для большинства препаратов возможно применение на всех стадиях ХБП с соответствующим снижением дозы; применяются без снижения дозы: линаглиптин и гемиглиптин (включая С5), эвоглиптин (включая С4). С осторожностью при тяжелой печеночной недостаточности (кроме саксаглиптина, линаглиптина), хронической сердечной недостаточности; противопоказаны при кетоацидозе; беременности и лактации |
|
Агонисты рецепторов ГПП-1 – эксенатид – эксенатид пролонгиро-ванного действия – лираглутид – ликсисенатид – дулаглутид – семаглутид |
0,8–1,8% |
– низкий риск гипогликемии – снижение массы тела – снижение АД – потенциальный протективный эффект в отношении β-клеток – доступны в фиксированных комбинациях с базальными инсулинами – вторичная профилактика у пациентов с АССЗ (лираглутид, семаглутид, дулаглутид) – первичная профилактика у лиц с указаниями на высокий риск АССЗ (дулаглутид) – нефропротекция (лираглутид, дулаглутид, семаглутид) |
– желудочно-кишечный дискомфорт – формирование антител (преимущественно на эксенатиде) – осторожность при панкреатите в анамнезе – инъекционная форма введения (некоторые препараты вводятся 1 раз в неделю, семаглутид доступен в пероральной форме) – высокая цена |
Противопоказаны при тяжелой почечной и печеночной недостаточности; кетоацидозе; беременности и лактации |
|
Средства, блокирующие всасывание глюкозы в кишечнике |
||||
|
Ингибиторы альфа-глюкозидаз – акарбоза |
0,5–0,8% |
– не влияют на массу тела – низкий риск гипогликемии – снижают риск развития СД 2 типа у лиц с НТГ |
– желудочно-кишечный дискомфорт – низкая эффективность – прием 3 раза в сутки |
Противопоказаны при заболеваниях ЖКТ; почечной и печеночной недостаточности; кетоацидозе; беременности и лактации |
|
Средства, ингибирующие реабсорбцию глюкозы в почках |
||||
|
Ингибиторы НГЛТ-2 – дапаглифлозин – эмпаглифлозин – канаглифлозин – ипраглифлозин – эртуглифлозин |
0,8–0,9% |
– низкий риск гипогликемии – снижение массы тела – эффект не зависит от наличия инсулина в крови – умеренное снижение АД – значительное снижение риска госпитализаций по поводу ХСН – нефропротекция – доступны в фиксированных комбинациях с метформином – вторичная профилактика у пациентов с АССЗ – возможно, обладают дополнительными преимуществами (снижение госпитализации по поводу ХСН или прогрессирования ХБП) у лиц с высоким риском АССЗ |
– риск урогенитальных инфекций – риск гиповолемии – риск кетоацидоза – риск ампутаций нижних конечностей (с осторожностью) – риск переломов – высокая цена |
Противопоказаны при кетоацидозе, беременности, лактации. Имеются противопоказания при снижении рСКФ: – эртуглифлозин <45 мл/мин/1,73 м2, – дапаглифлозин <25 мл/мин/1,73 м2 для инициации (у ранее получавших терапию прием может быть продолжен), на диализе противопоказан, – эмпаглифлозин <30 мл/мин/1,73 м2, – ипраглифлозин <30 мл/мин/1,73 м2, – канаглифлозин <30 мл/мин/1,73 м2 – для инициации (у лиц с альбуминурией >300 мг/сут на терапии прием может быть продолжен), на диализе противопоказан. Требуется осторожность при назначении: – в пожилом возрасте (см. инструкцию к применению) – при хронических урогенитальных инфекциях – при приеме мочегонных средств. Препарат должен быть отменен в течение 2 сут до и после выполнения рентгеноконтрастных процедур, больших оперативных вмешательств |
|
Инсулины |
||||
|
Инсулины – человеческие – аналоги |
1,5–3,5% |
– выраженный сахароснижающий эффект – снижают риск микро- и макрососудистых осложнений |
– высокий риск гипогликемии – прибавка массы тела – требуют частого контроля гликемии – инъекционная форма – относительно высокая цена |
Нет противопоказаний и ограничений в дозе |
6.1.4. РЕКОМЕНДУЕМЫЙ ТЕМП ИНТЕНСИФИКАЦИИ ЛЕЧЕНИЯ У БОЛЬНЫХ СД 2 ТИПА В ЗАВИСИМОСТИ ОТ УРОВНЯ HbA1C В ДЕБЮТЕ

Индивидуальный подход к больному с определением индивидуального целевого уровня HbA1c должен являться основой выбора стратегии са- хароснижающего лечения. Мониторинг эффективности терапии по уровню HbA1c рекомендуется осуществлять каждые 3 мес. Принятие решения об интенсификации не позже чем через 6 мес (у лиц с низким риском целесообразно не позже чем через 3 мес). Выбор препаратов в составе комбинаций или при непереносимости метформина проводится с учетом рекомендаций по персонализированному выбору (см. таблицу в раз- деле 6.1.6.2 «Персонализация выбора сахароснижающих препаратов в зависимости от доминирующей клинической проблемы пациента»). При использовании комбинаций следует учитывать рациональность сочетаний препаратов. Значительная часть сахароснижающих препаратов доступна в составе готовых комбинаций. Деинтенсификация и изменение терапии возможны на любом этапе лечения.
* См. комментарии к разделу 6.1.4.
Комментарии к разделу 6.1.4 «Рекомендуемый темп интенсификации лечения у больных СД 2 типа в зависимости от уровня HbA1c в дебюте»
Выбор препаратов и их комбинаций следует проводить с учетом разделов 6.1.5 и 6.1.6.
Если исходный показатель HbA1c находится в целевом диапазоне или превышает индивидуальный целевой уровень менее чем на 1,0%, то лечение можно начинать с монотерапии (приоритетным препаратом является метформин при отсутствии противопоказаний).
При непереносимости метформина или наличии противопоказаний к его приему могут быть назначены другие препараты с учетом рекомендаций по персонализации выбора сахароснижающих препаратов (см. раздел 6.1.6).
На данном этапе предпочтительны препараты с низким риском гипогликемий. При непереносимости или противопоказаниях к ним возможно начало терапии с альтернативных классов сахароснижающих препаратов (ПСМ/глиниды).
Эффективным считается темп снижения НbA1c ≥0,5% за 6 мес наблюдения.
У пациентов в дебюте СД 2 типа без АССЗ, ХСН и ХБП раннее назначение комбинированной терапии может иметь преимущества в отношении долгосрочного удержания гликемического контроля даже при незначительном превышении целевого уровня HbA1c (на примере назначения комбинации препарата иДПП-4 с метформином в дебюте заболевания по сравнению с исходной терапией метформином с последующим присоединением иДПП-4 в исследовании VERIFY).
Деинтенсификация и изменение терапии возможны на любом этапе лечения.
Если исходный показатель HbA1c превышает индивидуальный целевой уровень на 1,0-2,5%, то следует рассмотреть в качестве стартовой терапии комбинацию 2 сахароснижающих препаратов.
При использовании комбинированной терапии следует принимать во внимание ее рациональность (см. раздел 6.1.5), а также рекомендации по персонализации выбора сахароснижающих препаратов (см. раздел 6.1.6).
На данном этапе предпочтительны препараты с низким риском гипогликемий.
Эффективным считается темп снижения НbA1c ≥1,0% за 6 мес наблюдения.
Если исходный показатель HbA1c превышает индивидуальный целевой уровень более чем на 2,5%, то данная ситуация часто характеризуется наличием выраженной глюкозотоксичности, для уменьшения которой необходимо начинать инсулинотерапию (или комбинацию инсулина с ПССП), в дальнейшем возможна отмена инсулинотерапии.
Если в дебюте заболевания исходный уровень HbA1c превышает индивидуальное значение более чем на 2,5%, но при этом отсутствуют выраженные клинические симптомы метаболической декомпенсации (прогрессирующая потеря массы тела, жажда, полиурия и др.), можно начать лечение с альтернативного варианта – комбинации 2 или 3 сахароснижающих препаратов, воздействующих на различные механизмы развития гипергликемии. При использовании комбинированной терапии следует принимать во внимание ее рациональность (см. раздел 6.1.5), а также рекомендации по персонализации выбора сахароснижающих препаратов (см. раздел 6.1.6).
ПСМ, инсулин и арГПП-1 могут обеспечить быстрый сахароснижающий эффект. иНГЛТ-2 оказывают сахароснижающий эффект независимо от наличия инсулина в крови, однако не должны использоваться при состояниях с выраженной инсулиновой недостаточностью.
Эффективным считается темп снижения HbA1с ≥1,5% за 6 мес наблюдения.
6.1.5. РАЦИОНАЛЬНЫЕ КОМБИНАЦИИ САХАРОСНИЖАЮЩИХ ПРЕПАРАТОВ
|
Метформин |
иДПП-4 |
ПСМ/глиниды |
ТЗД |
иНГЛТ-2 |
арГПП-1 |
Базальный инсулин2 |
Инсулин короткого действия2 |
|
|
Метформин |
+ |
+ |
+ |
+ |
+ |
+ |
+ |
|
|
иДПП-4 |
+ |
+ |
+ |
+ |
НР |
+ |
НР |
|
|
ПСМ/глиниды |
+ |
+ |
+ |
+ |
+ |
+ |
НР |
|
|
ТЗД |
+ |
+ |
+ |
+ |
+ |
НР1 |
НР1 |
|
|
иНГЛТ-2 |
+ |
+ |
+ |
+ |
+ |
+ |
+ |
|
|
арГПП-1 |
+ |
НР |
+ |
+ |
+ |
+ |
+ |
|
|
Базальный инсулин2 |
+ |
+ |
+ |
НР1 |
+ |
+ |
+ |
|
|
Инсулин короткого действия2 |
+ |
НР |
НР |
НР1 |
+ |
+ |
+ |
Примечания:
+ рациональная комбинация; НР – нерациональная комбинация.
1 за исключением подтвержденных случаев выраженной инсулинорезистентности.
2 включая аналоги инсулина.
Комментарий. В каждом случае следует учитывать показания, противопоказания и ограничения в инструкциях конкретных сахароснижающих препаратов.
В случае назначения комбинации трех сахароснижающих препаратов следует проверить рациональность сочетания каждого препарата с двумя другими.
При необходимости интенсификации лечения очередность назначения сахароснижающих препаратов не регламентируется и должна определяться индивидуально, с учетом рекомендаций по персонализации выбора сахароснижающих препаратов (см. раздел 6.1.6).
У лиц, получающих в составе комбинированной терапии инсулин, можно продолжить интенсифицировать лечение посредством присоединения других сахароснижающих препаратов (при условии рационального сочетания всех средств, используемых в комбинации).
Большинство пероральных сахароснижающих средств имеют комбинированные формы выпуска, инъекционные сахароснижающие препараты доступны в виде фиксированных комбинаций арГПП-1 и базального инсулина.
Комбинации 2 сахароснижающих препаратов, относящихся к одному классу (например, 2 ПСМ) являются нерациональными.
Нерациональные комбинации сахароснижающих препаратов
|
• ПСМ + глинид. • арГПП-1 + иДПП-4. • Два ПСМ. • ТЗД + инсулин*. • ИКД (ИУКД, ИСБД) + иДПП-4, или глинид, или ПСМ |
* За исключением подтвержденных случаев выраженной инсулинорезистентности.
6.1.6. ПЕРСОНАЛИЗАЦИЯ ВЫБОРА САХАРОСНИЖАЮЩИХ ПРЕПАРАТОВ
Для выбора оптимальной индивидуальной схемы терапии необходимо руководствоваться алгоритмом выбора предпочтительного сахароснижающего препарата (см. раздел 6.1.6.1) и таблицей по персонализации выбора сахароснижающих препаратов в зависимости от доминирующей клинической проблемы пациента, содержащей данные о рекомендованных (приоритетных), нейтральных и нерекомендованных классах и отдельных препаратах для соответствующих клинических ситуаций (см. раздел 6.1.6.2).
6.1.6.1. Выбор предпочтительного сахароснижающего препарата в зависимости от доминирующей клинической проблемы
(метформин является приоритетным препаратом для инициации лечения и основой любой комбинации сахароснижающих средств для большинства пациентов)

* Указания на высокий риск АССЗ: возраст ≥55 лет с наличием 50% стеноза коронарных, каротидных артерий нижних конечностей или гипертрофия левого желудочка.
** См. таблицу в разделе 6.1.6.2 «Персонализация выбора сахароснижающих препаратов в зависимости от доминирующей клинической проблемы пациента».
*** Исследования сахароснижающих препаратов в этой популяции продолжаются.
6.1.6.2. Персонализация выбора сахароснижающих препаратов в зависимости от доминирующей клинической проблемы пациента
|
Проблема |
Рекомендованы (приоритет) |
Безопасны/нейтральны |
Не рекомендованы |
|
Указания на высокий риск АССЗ (возраст ≥55 лет с наличием стеноза коронарных артерий или каротидных артерий или артерий нижних конечностей или гипертрофия ЛЖ) |
– эффективны в качестве первичной профилактики • арГПП-11 – возможно, обладают дополнительными преимуществами • иНГЛТ-21 |
• метформин • ПСМ • иДПП-4 • ТЗД • инсулины |
|
|
АССЗ2 |
• арГПП-1 (лираглутид, семаглутид, дулаглутид) • иНГЛТ-23 |
• метформин • ПСМ • иДПП-4 • арГПП-1 • ТЗД • инсулины |
• ПСМ (глибенкламид) |
|
Хроническая сердечная недостаточность |
• иНГЛТ-2 (при фракции выброса ЛЖ <40% предпочтительны дапаглифлозин, эмпаглифлозин) |
• метформин • ПСМ (осторожность при выраженной декомпенсации) • иДПП-4 • арГПП-1 • инсулины (осторожность на старте) |
• ПСМ (глибенкламид) • иДПП-4 (саксаглиптин) • ТЗД |
|
ХБП С 1–3а (рСКФ ≥45 мл/мин/1,73 м2) |
При выраженной альбуминурии (>30 мг/ммоль): Предпочтительны (1 линия): • иНГЛТ-2 с доказанными свойствами замедлять прогрессирование ХБП в этой популяции (канаглифлозин, дапаглифлозин) 2 линия: • другие иНГЛТ-2, показавшие ренальные преимущества (эмпаглифлозин, эртуглифлозин)4 Если есть противопоказания к иНГЛТ-2: • арГПП-1 (лираглутид, семаглутид, дулаглутид) |
• метформин • ПСМ • иДПП-4 • арГПП-1 • ТЗД • инсулины |
• ПСМ (глибенкламид при рСКФ <60 мл/мин/1,73 м2) |
|
Наличие ХБП с альбуминурией ≤30 мг/ммоль: • иНГЛТ-2 (предпочтительно показавшие ренальные преимущества)4 • арГПП-1 (лираглутид, семаглутид, дулаглутид) • ПСМ (гликлазид с модифицированным высвобождением)5 |
|||
|
ХБП С 3б–5 (рСКФ <45 мл/мин/1,73 м2) |
При выраженной альбуминурии (>30 мг/ммоль): Предпочтительны (1 линия): • иНГЛТ-2 с доказанными свойствами замедлять прогрессирование ХБП в этой популяции (канаглифлозин, дапаглифлозин)6 2 линия: • другие иНГЛТ-2, показавшие ренальные преимущества (эмпаглифлозин, эртуглифлозин)4, 6 Если есть противопоказания к иНГЛТ-2: • арГПП1-1 (лираглутид, семаглутид, дулаглутид до ХБП С4 включительно) |
• метформин (до ХБП С3б включительно) • ПСМ (до ХБП С4 включительно) • иДПП-4 • арГПП-1 (эксенатид, ликсисенатид до ХБП С3б включительно) • инсулины |
• метформин (при рСКФ <30 мл/мин/1,73 м2) • ПСМ (глибенкламид) • иДПП-4 (гозоглиптин) • иНГЛТ-26 (см. ограничения препаратов по рСКФ в разделе 6.1.3) • арГПП-1 (эксенатид, ликсисенатид при рСКФ <30 мл/мин/1,73 м2, лираглутид, семаглутид, дулаглутид при рСКФ <15 мл/мин/1,73 м2) • ТЗД |
|
Наличие ХБП с альбуминурией ≤30 мг/ммоль: • иНГЛТ-2 (предпочтительно показавшие ренальные преимущества)4, 6 • арГПП-1 (лираглутид, семаглутид, дулаглутид до ХБП С4 включительно) |
|||
|
Ожирение |
• метформин • арГПП-1 • иНГЛТ-2 |
• иДПП-4 |
Вызывают прибавку массы тела (но при клинической необходимости должны быть назначены без учета этого эффекта): • ПСМ • ТЗД • инсулины |
|
Гипогликемии |
Препараты с низким риском: • метформин • иДПП-4 • арГПП-1 • иНГЛТ-2 • ТЗД |
Препараты с высоким риском: • ПСМ/глиниды • инсулины |
|
1 Ограниченное число исследований проведено на популяции с преобладанием пациентов, имеющих указания на высокий риск АССЗ/множественные факторы риска ССЗ:
• Дулаглутид в исследовании REWIND (69% участников с указаниями на высокий риск АССЗ: возраст ≥55 лет с наличием стеноза коронарных, каротидных артерий или артерий нижних конечностей или гипертрофия ЛЖ) показал снижение числа событий первичной конечной точки на 12% по сравнению с плацебо;
• Дапаглифлозин в исследовании DECLARE-TIMI 58, в котором у 60% участников имелись множественные факторы риска АССЗ, показал снижение комбинированной конечной точки (снижение сердечно-сосудистой смертности и госпитализации по поводу ХСН) на 17%.
2 АССЗ: ИБС (инфаркт миокарда в анамнезе, шунтирование/стентирование коронарных артерий, стенокардия), нарушение мозгового кровообращения, заболевания артерий нижних конечностей (с симптоматикой);
3 В крупных рандомизированных клинических исследованиях (РКИ) исследованиях, выполненных на различающихся популяциях пациентов с СД 2 типа, иНГЛТ-2 показали следующие результаты:
• Эмпаглифлозин в EMPA-REG Outcome (98% участников с АССЗ): снижение на 14% комбинированной первичной конечной точки 3P–MACE (сердечно-сосудистая смерть, нефатальный ИМ, нефатальный инсульт), снижение общей смертности на 32%, сердечно-сосудистой смертности на 38%, снижение частоты госпитализации по поводу ХСН на 38%;
• Канаглифлозин в программе CANVAS (65% участников с АССЗ и 35% с ФР): снижение на 14% комбинированной первичной конечной точки 3P–MACE (см. выше), снижение частоты госпитализации по поводу ХСН на 33%;
• Дапаглифлозин в DECLARE-TIMI 58 (40% участников с АССЗ и 60% с ФР): тенденция к снижению комбинированной конечной точки 3-МАСЕ, не достигшая статистической достоверности; снижение на 17% частоты развития событий комбинированной первичной конечной точки (госпитализация по поводу ХСН и/или сердечно-сосудистая смерть). В субанализе у больных с ИМ в анамнезе также было показано снижение комбинированной конечной точки 3P–MACE на 16%;
• Эртуглифлозин в VERTIS CV (99,9% участников с АССЗ): снижение частоты госпитализаций по поводу ХСН на 30%.
4 иНГЛТ-2, показавшие ренальные преимущества в крупных РКИ (см. выше) по оценке сердечно-сосудистого риска сахароснижающих препаратов (канаглифлозин, дапаглифлозин, эмпаглифлозин, эртуглифлозин).
5 Возможно, определенный вклад вносит улучшение гликемического контроля.
6 См. таблицу «Сравнительная эффективность, преимущества и недостатки сахароснижающих препаратов», включая ограничения по СКФ, в разделе 6.1.3.
6.1.7. ИНСУЛИНОТЕРАПИЯ
С момента установления диагноза пациенты с СД 2 типа должны быть осведомлены о возможном назначении инсулина с учетом прогрессирующего течения заболевания.
Показания:
|
• у лиц с впервые выявленным СД 2 типа – при уровне HbA1c, превышающем индивидуальный целевой уровень более чем на 2.5%, и наличии выраженной клинической симптоматики метаболической декомпенсации (возможно временное назначение инсулинотерапии); • у лиц с анамнезом СД 2 типа – при отсутствии достижения индивидуальных целей гликемического контроля на фоне лечения оптимальными дозами других сахароснижающих препаратов или их комбинаций; • при наличии противопоказаний к назначению или непереносимости других сахароснижающих препаратов; • при кетоацидозе; • при оперативных вмешательствах, острых интеркуррентных и обострении хронических заболеваний, сопровождающихся нецелевыми уровнями гликемического контроля (возможен временный перевод на инсулинотерапию). |
Характеристика препаратов инсулина, применяемых при лечении больных СД 2 типа – см. Приложение 1.
Для пациентов с СД 2 типа препаратами выбора являются аналоги генно-инженерного инсулина человека ультракороткого, сверхбыстрого, длительного и сверхдлительного действия. При переводе пациента с одного инсулина на другой необходимо соблюдать требования для наилучшего обеспечения безопасности пациента, изложенные в разделе 5.1.1.
Рекомендуется учитывать преимущества арГПП-1 над препаратами инсулина у пациентов с СД 2 типа, нуждающихся в интенсификации сахароснижающего лечения, с целью снизить риск гипогликемий и увеличения массы тела и получения дополнительных преимуществ.
Перед плановым переводом больного на инсулинотерапию НЕОБХОДИМО:
|
• обучить пациента методам самоконтроля гликемии; • предупредить о возможности гипогликемии, информировать о ее симптомах и методах устранения и профилактики; • пересмотреть принципы питания (учет углеводов при использовании ИКД (ИУКД, ИСБД) или готовых смесей/комбинаций). |
Общие рекомендации по выбору режима инсулинотерапии при СД 2 типа
|
Образ жизни |
Течение заболевания |
Выбор режима инсулинотерапии |
|
• Не имеет определяющего значения при умеренном превышении целевых показателей гликемического контроля |
• Неэффективность диеты и оптимальной дозы других сахароснижающих препаратов или их комбинаций • Уровень HbA1с выше целевого менее чем на 1,5% • Гипергликемия натощак |
• Аналог инсулина длительного действия 1–2 раза в день или сверхдлительного действия 1 раз в день + ПССП/арГПП-1 • Инсулин средней продолжительности действия (НПХ) 1–2 раза в день + ПССП/арГПП-1 • Фиксированная комбинация аналога инсулина длительного или сверхдлительного действия и арГПП-1 (1 раз в день) ± ПССП* |
|
• Пациент неохотно обсуждает необходимость начала инсулинотерапии/проявляет готовность использовать наиболее простой режим инсулинотерапии • Размеренный образ жизни • Низкая физическая активность • Живет один • Не может справляться с интенсивным режимом инсулинотерапии |
• Неэффективность диеты и оптимальной дозы других сахароснижающих препаратов или их комбинаций • Уровень HbА1с выше целевого более чем на 1,5% • Гипергликемия натощак и после еды |
• Готовая смесь аналога ИУКД и протаминированного аналога ИУКД 1–2 раза в день ± ПССП* • Готовая смесь ИКД и средней продолжительности действия (НПХ) 1–2 раза в день ± ПССП* • Готовая комбинация аналога инсулина сверхдлительного действия и аналога ИУКД 1–2 раза в день ± ПССП* • Фиксированная комбинация аналога инсулина длительного или сверхдлительного действия и арГПП-1 (1 раз в день) ± ПССП* |
|
• Активный образ жизни • Физические нагрузки, занятия спортом • Мотивация к самоконтролю • Способность справляться с требованиями к режиму интенсифицированной инсулинотерапии |
• Неэффективность диеты и оптимальной дозы других сахароснижающих препаратов или их комбинаций • Уровень HbА1с выше целевого более чем на 1,5% • Гипергликемия натощак и после еды |
• Аналог инсулина длительного действия • 1–2 раза в день или сверхдлительного действия 1 раз в день + аналог ИУКД (ИСБД) перед завтраком, обедом и ужином ± ПССП* • Инсулин средней продолжительности действия (НПХ) 2–3 раза в день + ИКД перед завтраком, обедом и ужином ± ПССП* |
* Кроме нерациональных комбинаций.
Обычно базальный инсулин добавляют в дозе 10 ЕД в сутки или 0,1–0,2 ЕД на кг массы тела, титрация проводится 1 раз в 3–7 дней по 2 ЕД по уровню глюкозы плазмы натощак. С учетом простого режима титрации следует учитывать потенциальную возможность достижения избыточной дозы базального инсулина в составе сахароснижающей терапии. Часто при этом суточная доза базального инсулина превышает 0,5 ЕД/кг, имеются большая разница между показателями гликемии на ночь и утром натощак, гипогликемии, большая вариабельность показателей гликемии в течение суток.
Фиксированные комбинации базального инсулина и арГПП-1 по сравнению с применением базального инсулина позволяют большей доле пациентов достичь целевого уровня HbA1с без увеличения частоты гипогликемий и массы тела. Аналогичные преимущества могут получить пациенты, уже находящиеся на базальном инсулине, при переводе на фиксированные комбинации базального инсулина и арГПП-1 по сравнению с переводом на готовые смеси инсулина.
Обычно готовые смеси/комбинации инсулина назначают 1–2 раза в сутки в дозе 10–12 ЕД в сутки или 0,3 ЕД на кг массы тела, титрация индивидуальна, зависит от вида инсулина и проводится по уровню глюкозы плазмы натощак и/или перед ужином.
Обычно распределение ИКД (ИУКД, ИСБД) и базального инсулина при назначении интенсифицированной инсулинотерапии составляет 50%/50%. Обычно базальный инсулин назначают в дозе 10 ЕД в сутки или 0,1–0,2 ЕД на кг массы тела, ИКД (ИУКД, ИСБД) в дозе 4 ЕД или 10% от дозы базального инсулина перед основными приемами пищи. Титрация базального инулина проводится по 2 ЕД 1 раз в 3–7 дней по уровню глюкозы плазмы натощак, дозы ИКД (ИУКД, ИСБД) зависят от уровня глюкозы плазмы перед едой и планируемого количества углеводов (см. приложение 2). Самоконтроль гликемии проводится не менее 4 раз в сутки.
Показания для интенсификации инсулинотерапии при СД 2 типа:
- отсутствие достижения индивидуальных целей гликемического контроля на предшествующем режиме инсулинотерапии в течение 3–6 мес;
- дальнейшее титрование дозы в одной инъекции ограничено из-за большой однократной дозы (увеличение риска развития гипогликемии);
- режим питания предполагает необходимость интенсификации инсулинотерапии.
Возможные варианты интенсификации инсулинотерапии при СД 2 типа
|
Режим |
Схема |
|
Базис-болюсный режим |
• Аналог инсулина длительного действия 1–2 раза в день или сверхдлительного действия 1 раз в день + аналог ИУКД (ИСБД) перед завтраком, обедом и ужином ± ПССП* • Инсулин средней продолжительности действия (НПХ) 2–3 раза в день + ИКД перед завтраком, обедом и ужином ± ПССП* |
|
Режим многократных инъекций готовых смесей инсулина |
• Готовая смесь аналога ИУКД и протаминированного аналога ИУКД перед завтраком, обедом и ужином ± ПССП* • Готовая смесь ИКД и средней продолжительности действия (НПХ) перед завтраком, обедом и ужином ± ПССП* |
|
Режим многократных инъекций перед едой |
• Аналог ИУКД (ИСБД) или ИКД перед завтраком, обедом и ужином ± ПССП* |
|
Режим базал плюс |
• Аналог инсулина длительного действия 1–2 раза в день или сверхдлительного действия 1 раз в день + аналог ИУКД (ИСБД) 1 раз в день перед приемом пищи, содержащим наибольшее количество углеводов ± ПССП* |
|
Режим комбинированного применения базального инсулина и арГПП-1 |
• Аналог инсулина длительного действия 1–2 раза в день или сверхдлительного действия 1 раз в день, вводимые раздельно с арГПП-1 ± ПССП* • Фиксированная комбинация аналога инсулина длительного или сверхдлительного действия и арГПП-1 (1 раз в день) ± ПССП* |
* Кроме нерациональных комбинаций.
Дозы инсулина
Дозы инсулина индивидуальны, увеличение проводится постепенно, до достижения индивидуальных целевых показателей гликемического контроля. Ограничений в дозе инсулина не существует. При планировании обеспечения пациента инсулином следует использовать условную среднесуточную дозу инсулина, включающую в себя не только базальный, прандиальный инсулины и готовую смесь/комбинацию инсулина, но и инсулин для коррекции гипергликемии и проверки проходимости инсулиновой иглы.
Общая схема рекомендаций по инициации, оптимизации и интенсификации инсулинотерапии (ИТ) при СД 2 типа

* Любой режим ИТ может сочетаться с другими сахароснижающими препаратами, кроме нерациональных комбинаций.
6.1.8. ТЕХНИКА ИНЪЕКЦИЙ САХАРОСНИЖАЮЩИХ ПРЕПАРАТОВ
- Техника инъекций инсулина не отличается от описанной для СД 1 типа (см. раздел 5.1.3).
- Пациенты, использующие арГПП-1, должны следовать уже установленным рекомендациям по технике инъекций инсулина (относительно длины иглы, выбора и чередования мест инъекций).
6.2. МОНИТОРИНГ БОЛЬНЫХ СД 2 ТИПА БЕЗ ОСЛОЖНЕНИЙ
|
Показатель |
Частота обследования |
|
Самоконтроль гликемии |
|
|
• в дебюте заболевания |
Не менее 4 раз в сутки (до еды, через 2 ч после еды, на ночь, периодически ночью)* |
|
• при недостижении целевых уровней гликемического контроля |
|
|
В дальнейшем в зависимости от вида сахароснижающей терапии |
|
|
• на интенсифицированной инсулинотерапии |
Не менее 4 раз в сутки (до еды, через 2 ч после еды, на ночь, периодически ночью)* |
|
• на пероральной сахароснижающей терапии и/или арГПП-1 и/или базальном инсулине |
Не менее 1 раза в сутки в разное время + 1 гликемический профиль (не менее 4 раз в сутки) в неделю*; возможно уменьшение частоты при использовании только препаратов с низким риском гипогликемии |
|
• на готовых смесях инсулина |
Не менее 2 раз в сутки в разное время + 1 гликемический профиль (не менее 4 раз в сутки) в неделю* |
|
• на диетотерапии |
Не менее 1 раза в неделю в разное время суток |
|
НbА1с |
1 раз в 3 мес |
|
Непрерывное мониторирование глюкозы |
По показаниям |
|
Общий анализ крови |
1 раз в год |
|
Общий анализ мочи |
1 раз в год |
|
Микроальбуминурия, соотношение альбумин/креатинин в утренней порции мочи |
1 раз в год |
|
Биохимический анализ крови (белок, общий холестерин, ХЛВП, ХЛНП, триглицериды, билирубин, АСТ, АЛТ, мочевая кислота, мочевина, креатинин, калий, натрий, расчет СКФ) |
Не менее 1 раза в год (при отсутствии изменений) |
|
Контроль АД |
При каждом посещении врача. При наличии артериальной гипертензии – самоконтроль 2–3 раза в сутки |
|
ЭКГ |
1 раз в год |
|
ЭКГ (с нагрузочными тестами при наличии >2 факторов риска) |
1 раз в год |
|
Консультация кардиолога |
1 раз в год |
|
Осмотр ног |
При каждом посещении врача |
|
Оценка чувствительности стоп |
Не реже 1 раза в год, по показаниям – чаще |
|
Проверка техники и осмотр мест инъекций инсулина |
Не реже 1 раза в 6 мес |
|
Осмотр офтальмологом (офтальмоскопия с широким зрачком) |
Не реже 1 раза в год, по показаниям – чаще |
|
Консультация невролога |
По показаниям |
|
Рентгенография грудной клетки |
1 раз в год |
* Дополнительно перед физическими нагрузками и после них, при подозрении на гипогликемию и после ее лечения, при сопутствующих заболеваниях, если предстоят какие-то действия, потенциально опасные для пациента и окружающих (например, вождение транспортного средства или управление сложными механизмами).
Примечания: При наличии признаков осложнений СД, присоединении сопутствующих заболеваний, появлении дополнительных факторов риска вопрос о частоте обследований решается индивидуально.
Рекомендации по частоте самоконтроля гликемии при СД 2 типа могут быть распространены на больных с другими специфическими типами СД.
7. ТЕРАПЕВТИЧЕСКОЕ ОБУЧЕНИЕ И ПСИХОСОЦИАЛЬНАЯ ПОДДЕРЖКА БОЛЬНЫХ САХАРНЫМ ДИАБЕТОМ
7.1. ТЕРАПЕВТИЧЕСКОЕ ОБУЧЕНИЕ БОЛЬНЫХ СД
- Обучение больных СД принципам управления заболеванием является интегрирующим компонентом лечебного процесса. Оно должно обеспечивать больных знаниями и навыками, способствующими достижению конкретных терапевтических целей (самоуправление заболеванием).
- Обучающие мероприятия следует проводить со всеми больными СД от момента выявления заболевания и на всем его протяжении. Цели и задачи обучения должны быть конкретизированы в соответствии с актуальным состоянием пациента.
- Кабинет «Школа для пациентов с сахарным диабетом» является структурным подразделением медицинской организации, оказывающей первичную медико-санитарную и специализированную медицинскую помощь по профилю «эндокринология» в виде группового терапевтического обучения больных СД по структурированным программам в зависимости от типа СД и метода лечения, с обязательной практической отработкой навыков, необходимых для самостоятельного управления заболеванием.
- В «Школу для пациентов с сахарным диабетом» направляются больные, не проходившие обучения (первичный цикл), или больные, уже прошедшие обучение (повторные циклы), для поддержания уровня знаний и мотивации или при появлении новых терапевтических целей.
- Для обучения используются специально разрабатываемые структурированные программы, адресованные конкретному контингенту больных: СД 1 типа, СД 2 типа, не получающие инсулина, СД 2 типа на инсулинотерапии, детей с СД и их родителей, беременных женщин с СД, больных СД на помповой инсулинотерапии.
- Содержание обучающих программ должно соответствовать принятым стандартам диагностики и лечения СД, а их структура – учитывать основные принципы педагогики. Программы подразумевают строго практическую направленность и доступность для восприятия. Обязательные разделы обучающих программ:
• общие сведения о СД;
• питание;
• физическая активность;
• самоконтроль гликемии;
• сахароснижающие препараты;
• инсулинотерапия (подробно для больных, получающих инсулин);
• гипогликемия;
• поздние осложнения СД;
• контрольные обследования при СД. - Большая часть времени в процессе обучения должна быть посвящена практической отработке навыков, необходимых для самостоятельного управления заболеванием. Прежде всего это касается самоконтроля глюкозы крови, техники инъекций инсулина, правил коррекции доз инсулина, ухода за ногами, самостоятельного измерения АД.
- Обучение должно быть центрировано на пациенте, но может проводиться как в индивидуальном порядке, так и в группах больных. Оптимальное количество больных в группе – 5–7. Групповое обучение требует отдельного помещения, в котором могут быть обеспечены тишина и достаточное освещение.
- Индивидуальное обучение может проводиться с любым пациентом. Кроме того, оно показано некоторым особым категориям больных: с впервые выявленным СД 1 типа, с выраженными стадиями осложнений СД, с тяжелыми сопутствующими заболеваниями и/или существенными ограничениями в физической и умственной деятельности. Индивидуальное обучение также может быть целесообразно у детей и беременных женщин с СД. В ряде случаев к процессу обучения желательно привлекать родственников больных или их доверенных лиц.
- «Школы для пациентов с сахарным диабетом» создаются на базе поликлиник, стационаров и консультативно-диагностических центров по территориальному принципу. В каждом эндокринологическом отделении стационара создается 1 «Школа для пациентов с сахарным диабетом». В амбулаторно-поликлиническом учреждении, в том числе центре эндокринологии и диабетологии, 1 «Школа для пациентов с сахарным диабетом» создается на 2500 взрослых и 200 детей c СД. При меньшем количестве больных 1 «Школа для пациентов с сахарным диабетом» создается на несколько амбулаторно-поликлинических учреждений.
- Штатная численность медицинского персонала: в каждой «Школе для пациентов с сахарным диабетом» выделяется 0,5 ставки врача-эндокринолога (1 ставка врача-детского эндокринолога) и 1 ставка медицинской сестры. Дополнительные ставки (психолог, диетолог, эндокринолог, медицинская сестра) устанавливаются руководителем лечебно-профилактического учреждения, в составе которого создана «Школа для пациентов с сахарным диабетом», исходя из потребностей, объема проводимой работы и численности обслуживаемого населения.
- Базисное техническое оснащение «Школы для пациентов с сахарным диабетом»:
• структурированные программы обучения с набором наглядных пособий (плакаты, карточки с изображением продуктов);
• интерактивная панель или доска маркерная;
• глюкометры и тест-полоски;
• образцы препаратов и средства введения инсулина;
• весы для взвешивания продуктов. - Обучение больных проводится специально подготовленными медицинскими работниками: эндокринологом, медицинской сестрой. При имеющейся возможности желательно участие клинического психолога и диетолога.
- Обучение приводит к улучшению клинических исходов и экономии ресурсов здравоохранения.
7.2. ПСИХОСОЦИАЛЬНАЯ ПОДДЕРЖКА БОЛЬНЫХ СД
- При СД психосоциальную поддержку (ПП) следует включать в терапевтический процесс, ее целью являются сохранение и повышение психологического благополучия пациентов, предупреждение их психологической инвалидизации, улучшение качества жизни, а также повышение эффективности терапии СД.
- Желательно периодическое предоставление ПП всем пациентам с СД, в ряде случаев требуется особое внимание и обязательное оказание ПП:
• жалобы пациента на неблагополучие психологического характера, снижение качества жизни;
• наличие состояния психологического дистресса, обусловленного СД, в т.ч. субъективных ощущений усталости от заболевания и выполнения необходимых действий по его контролю и лечению;
• низкая приверженность лечению, в т.ч. грубые нарушения режима питания, приема медикаментов и самоконтроля гликемии;
• признаки выраженной тревоги и/или депрессии;
• признаки психических расстройств;
• выраженные признаки когнитивного снижения. - ПП включает в себя:
• диагностику различных аспектов психологического благополучия пациентов;
• оказание им необходимой помощи в зависимости от специфики выявленных проблем. - Оценка психологического статуса необходима в следующих клинических ситуациях:
• дебют заболевания;
• появление или значительное прогрессирование осложнений СД;
• изменение терапевтического режима (перевод с ПССП на инсулин, перевод с инъекционного способа введения инсулина на непрерывную подкожную инфузию инсулина (помповую терапию)). - В зависимости от специфики психологических и социальных проблем в оказании ПП участвуют разные специалисты:
• врачи-эндокринологи – при наличии низкой приверженности лечению, обусловленного заболеванием дистресса, умеренно повышенной тревоги;
• врачи-психиатры/психотерапевты – при наличии признаков психических расстройств, в т.ч. клинически значимой тревоги и депрессии, расстройств пищевого поведения, выраженных когнитивных нарушений;
• врачи-психотерапевты/психологи – при наличии признаков психосоциальной дезадаптации, умеренно выраженных состояний тревоги и/или депрессии, обусловленного заболеванием дистресса, низкой приверженности лечению и других психологических проблем, в т.ч. тех, о которых сообщает сам пациент. - Оказание ПП включает в себя также работу с семьей пациента с СД (ПП имеет особую важность, если пациентом является ребенок):
• оценка психологического состояния членов семьи и оказание им по необходимости психологической помощи;
• оценка семейных по характеру аспектов, способных повлиять на психосоциальное благополучие пациентов с СД (внутрисемейных отношений и конфликтов, поддержки пациента со стороны членов семьи);
• оценка представлений членов семьи о СД и формирование у них правильного понимания своей роли во внутрисемейной ПП пациента с СД. - Специалисты психологи и психотерапевты могут участвовать в программах обучения, в т.ч. в рамках «Школы для пациентов с сахарным диабетом», с целью профилактики психосоциального неблагополучия пациентов, улучшения навыков управления заболеванием.
8. ОСТРЫЕ ОСЛОЖНЕНИЯ САХАРНОГО ДИАБЕТА
8.1. ДИАБЕТИЧЕСКИЙ КЕТОАЦИДОЗ (ДКА, ДИАБЕТИЧЕСКАЯ КЕТОАЦИДОТИЧЕСКАЯ КОМА)
|
ДКА – требующая экстренной госпитализации острая декомпенсация СД, с гипергликемией (уровень глюкозы плазмы >13,9 ммоль/л* у взрослых и >11 ммоль/л у детей), гиперкетонемией (>5 ммоль/л), кетонурией (≥++), метаболическим ацидозом (рН <7,3, уровень бикарбоната <15 ммоль/л) и различной степенью нарушения сознания или без нее. |
* В редких случаях возможно развитие эугликемического кетоацидоза (на фоне длительного злоупотребления алкоголем, приема иНГЛТ-2).
Основная причина: абсолютная или выраженная относительная инсулиновая недостаточность.
|
Провоцирующие факторы: –интеркуррентные заболевания, операции и травмы; –пропуск или отмена инсулина больными, ошибки в технике инъекций, неисправность средств для введения инсулина; –недостаточный самоконтроль гликемии, невыполнение больными правил самостоятельного повышения дозы инсулина; –манифестация СД, особенно 1 типа; –врачебные ошибки: несвоевременное назначение или неадекватная коррекция дозы инсулина; –хроническая терапия стероидами, атипичными нейролептиками, некоторыми таргетными противоопухолевыми препаратами, иНГЛТ-2 и др.; –беременность; –употребление кокаина, каннабиса (марихуаны). |
Клиническая картина
Полиурия, жажда, признаки дегидратации и гиповолемии (снижение АД, возможна олиго- и анурия), слабость, отсутствие аппетита, тошнота, рвота, запах ацетона в выдыхаемом воздухе, головная боль, одышка, в терминальном состоянии дыхание Куссмауля, нарушения сознания – от сонливости, заторможенности до комы.
Часто – абдоминальный синдром (ложный «острый живот», диабетический псевдоперитонит) – боли в животе, рвота, напряжение и болезненность брюшной стенки, парез перистальтики или диарея.
Лабораторные изменения: диагностика и дифференциальная диагностика
|
Общий клинический анализ крови |
Лейкоцитоз: <15000 – стрессовый, >25 000 – инфекция |
|
Общий анализ мочи |
Глюкозурия, кетонурия, протеинурия (непостоянно) |
|
Биохимический анализ крови |
– Гипергликемия, гиперкетонемия – Повышение креатинина (непостоянно; чаще указывает на транзиторную «преренальную» почечную недостаточность, вызванную гиповолемией) – Транзиторное повышение трансаминаз и креатинфосфокиназы (протеолиз) – Уровень Na+ чаще нормальный, реже снижен или повышен – Уровень К+ чаще нормальный, реже снижен, при ХБП C3-5 и «преренальной» (гиповолемической) почечной недостаточности может быть повышен |
|
КЩС |
Декомпенсированный метаболический ацидоз |
Классификация ДКА по степени тяжести
|
Показатели |
Степень тяжести ДКА |
||
|
легкая |
умеренная |
тяжелая |
|
|
Глюкоза плазмы, ммоль/л |
>13 |
>13 |
>13 |
|
Калий плазмы до начала лечения, ммоль/л |
>3,5 |
>3,5 |
<3,5 |
|
рН артериальной крови1 |
7,25–7,3 |
7,0–7,24 |
<7,0 |
|
Бикарбонат плазмы, ммоль/л |
15–18 |
10–<15 |
<10 |
|
Кетоновые тела в моче |
++ |
++ |
+++ |
|
Кетоновые тела сыворотки |
↑↑ |
↑↑ |
↑↑↑ |
|
Эффективная осмолярность плазмы2 |
Вариабельна |
Вариабельна |
Вариабельна |
|
Анионная разница, ммоль/л3 |
10–12 |
>12 |
>12 |
|
САД, мм рт.ст. |
>90 |
>90 |
<90 |
|
ЧСС |
60–100 |
60–100 |
<60 или >100 |
|
Нарушение сознания |
Нет |
Нет или сонливость |
Сопор или кома |
1Если рН определяется в капиллярной или венозной крови, следует учесть, что он на 0,05–0,1 ниже, чем в артериальной.
2Осмолярность плазмы = 2 (Na+, ммоль/л + К+, ммоль/л) + глюкоза, ммоль/л (норма 285-295 мосмоль/л).
3Анионная разница = (Na+)–(Cl– +HCO3–) (ммоль/л).
ЛЕЧЕНИЕ
|
Основные компоненты: • устранение инсулиновой недостаточности; • борьба с дегидратацией и гиповолемией; • восстановление электролитного баланса и КЩС; • выявление и лечение сопутствующих заболеваний и состояний (спровоцировавших ДКА или развившихся как его осложнение). |
На догоспитальном этапе или в приемном отделении:
- экспресс-анализ гликемии и анализ любой порции мочи на кетоновые тела;
- 0,9% раствор NaCl в/в капельно со скоростью 1 л/ч.
В реанимационном отделении или отделении интенсивной терапии
(лечение ДКА легкой степени проводится в эндокринологическом/терапевтическом отделении).
Лабораторный мониторинг.
- Экспресс-анализ гликемии – ежечасно до снижения уровня глюкозы плазмы (ГП) до 13 ммоль/л, затем, при условии стабильности, 1 раз в 3 ч.
- Анализ мочи или плазмы на кетоновые тела – 2 раза в сутки в первые 2 суток, затем 1 раз в сутки.
- Общий анализ крови и мочи: исходно, затем 1 раз в 2 суток.
- Na+, К+ плазмы: минимум 2 раза в сутки до разрешения ДКА, оптимально – каждые 2 ч в первые 6 ч.
- Расчет эффективной осмолярности.
- Биохимический анализ крови: мочевина, креатинин, хлориды, бикарбонат, желательно лактат – исходно, затем 1 раз в 3 суток, при необходимости – чаще.
- Газоанализ и рН (можно венозной крови): 1–2 раза в сутки до нормализации КЩС.
Инструментальные исследования и мероприятия:
- катетеризация центральной вены;
- почасовой контроль диуреза; контроль центрального венозного давления (ЦВД) (или другой метод оценки волемии), АД, пульса и t° тела каждые 2 ч; ЭКГ не реже 1 раза в сутки или ЭКГ-мониторинг; пульсоксиметрия.
- поиск возможного очага инфекции по общим стандартам.
Терапевтические мероприятия
|
Инсулинотерапия – режим малых доз (лучшее управление гликемией и меньший риск гипогликемии и гипокалиемии, чем в режиме больших доз). |
Внутривенная (в/в) инсулинотерапия:
- Начальная доза ИКД (ИУКД, ИСБД): 0,1–0,15 ЕД/кг реальной массы тела в/в болюсно. Необходимую дозу набирают в инсулиновый шприц, добирают 0,9% раствором NaCl до 1 мл и вводят очень медленно (2–3 мин). Если болюсная доза инсулина невводится, то начальная скорость непрерывной инфузии должна составлять 0,1–0,15 ЕД/кг/ч.
- В последующие часы: ИКД (ИУКД, ИСБД) по 0,1 ЕД/кг/ч в одном из вариантов.
- Вариант 1 (через инфузомат): непрерывная инфузия 0,1 ЕД/кг/ч. Приготовление инфузионной смеси: 50 ЕД ИКД (ИУКД, ИСБД) + 2 мл 20% раствора альбумина или 1 мл крови пациента (для предотвращения сорбции инсулина в системе, которая составляет 10–50% дозы); объем доводят до 50 мл 0,9% раствором NaCl.
- Вариант 2 (в отсутствие инфузомата): раствор с концентрацией ИКД (ИУКД, ИСБД) 1 ЕД/мл или 1 ЕД/10 мл 0,9% раствора NaCl в/в капельно (+ 4 мл 20% раствора альбумина/100 мл раствора для предотвращения сорбции инсулина). Недостатки: коррекция доз ИКД (ИУКД, ИСБД) по числу капель или мл смеси требует постоянного присутствия персонала и тщательного подсчета; трудно титровать малые дозы.
- Вариант 3 (более удобен в отсутствие инфузомата): ИКД (ИУКД, ИСБД) в/в болюсно (медленно) 1 раз/ч шприцем в инъекционный порт инфузионной системы. Длительность фармакодинамического эффекта ИКД (ИУКД, ИСБД) при этом – до 60 мин.Преимущества: нет сорбции инсулина (добавлять альбумин или кровь в раствор не нужно), точный учет и коррекция введенной дозы, меньшая занятость персонала, чем в варианте 2.
Внутримышечная (в/м) инсулинотерапия проводится при невозможности в/в доступа: нагрузочная доза ИКД (ИУКД, ИСБД) – 0,2 ЕД/кг, затем в/м по 5–10 ЕД/ч. Недостатки: при нарушении микроциркуляции (коллапс, кома) ИКД (ИУКД, ИСБД) хуже всасывается; малая длина иглы инсулинового шприца затрудняет в/м инъекцию; 24 в/м инъекции в сутки дискомфортны для больного. Если через 2 ч после начала в/м терапии гликемия не снижается, переходят на в/в введение.
При легкой форме ДКА в отсутствие нарушений гемодинамики и сознания и при возможности оставлении больного в обычном (не реанимационном) отделении в некоторых случаях допустимо п/к введение инсулина по принципу базально-болюсной терапии, с введением инсулина продленного действия 1 или 2 раза в сутки и ИКД (ИУКД, ИСБД) не реже 1 раза в 4 ч.
Скорость снижения ГП – оптимально 3 ммоль/л/ч и не более 4 ммоль/л/ч (опасность обратного осмотического градиента между внутри- и внеклеточным пространством и отека мозга); в первые сутки следует не снижать уровень ГП менее 13–15 ммоль/л.
|
Динамика ГП |
Коррекция дозы инсулина |
|
Если в первые 2–3 ч ГП не снижается минимум на 3 ммоль от исходной |
• Удвоить следующую дозу ИКД (ИУКД, ИСБД) • Проверить адекватность гидратации |
|
Если ГП снижается на 3–4 ммоль/л/ч |
• Продолжать в той же дозе |
|
Если скорость снижения ГП >4, но ≤5 ммоль/л/ч |
• Следующую дозу ИКД (ИУКД, ИСБД) уменьшить вдвое |
|
При снижении ГП до 13–14 ммоль/л |
|
|
Если скорость снижения ГП >5 ммоль/л/ч |
• Следующую дозу ИКД (ИУКД, ИСБД) пропустить • Продолжать ежечасное определение ГП |
Перевод на п/к инсулинотерапию: при улучшении состояния, стабильной гемодинамике, уровне ГП ≤12 ммоль/л и рН >7,3 переходят на п/к введение ИКД (ИУКД, ИСБД) каждые 4–6 ч в сочетании с инсулином продленного действия. Если ДКА развилсяна фоне приема иНГЛТ-2, их дальнейшее применение противопоказано.
Регидратация
|
Растворы: • 0,9% раствор NaCl (при уровне скорректированного Na+ плазмы* <145 ммоль/л); при более высоком уровне Na+ – см. раздел 8.2. • При уровне ГП ≤13 ммоль/л: 5–10% раствор глюкозы (+ 3–4 ЕД ИКД (ИУКД, ИСБД) на каждые 20 г глюкозы). • Коллоидные плазмозаменители (при гиповолемии – систолическое АД ниже 80 мм рт.ст. или ЦВД ниже 4 см водн. ст.). • Преимущества других кристаллоидных растворов (Рингера, Рингера–Локка, Хартманна и др.) перед 0,9% раствором NaCl, при лечении ДКА не доказаны. |
* Скорректированный Na+ = измеренный Na+ + 1,6 (глюкоза ммоль/л–5,5)/5,5
Скорость регидратации: Суммарный дефицит воды в организме при ДКА: 5–10% массы тела, или 50-100 мл/кг реальной массы тела. Этот объем жидкости следует возместить за 24–48 ч. В 1-е сутки следует восполнить не менее половины дефицита жидкости. Начальная скорость регидратации с помощью 0,9% раствора NaCl: в 1-й час – 1–1,5 л, или 15–20 мл/кг массы тела. Дальнейшая скорость регидратации корректируется в зависимости от клинических признаков дегидратации, АД, почасового диуреза и ЦВД: при ЦВД <4 см водн. ст. вводится 1 л жидкости в час, при ЦВД 5–12 см водн. ст. – 0,5 л/ч, выше 12 см водн. ст. – 250–300 мл/ч.
Возможно применение режима более медленной регидратации: 2 л в первые 4 ч, еще 2 л в следующие 8 ч, в дальнейшем – по 1 л за каждые 8 ч.
Если регидратацию при ДКА начинают с 0,45% раствора NaCl (при гипернатриемии >145 ммоль/л), то скорость инфузии меньше, около 4–14 мл/кг в час.
Восстановление электролитных нарушений
В/в инфузию калия начинают одновременно с введением инсулина со следующей скоростью (при уровне К+ <3,3 ммоль/л вначале проводят коррекцию уровня К+, затем начинают вводить инсулин).
|
Уровень К+ в плазме, ммоль/л |
Скорость введения KCl |
|
Неизвестен |
Начать не позднее чем через 2 ч после начала инсулинотерапии, под контролем ЭКГ и диуреза, со скоростью 1,5 г в час |
|
<3 |
2,5–3 г в час, остановить введение инсулина на 1 ч |
|
3–3,9 |
2 г в час |
|
4–4,9 |
1,5 г в час |
|
5–5,5 |
1 г в час |
|
>5,5 |
Препараты калия не вводить |
Инфузию калия, требующую высокой скорости введения, следует осуществлять в центральную вену.
Коррекция метаболического ацидоза
Этиологическое лечение метаболического ацидоза при ДКА – инсулин.
Показания к введению бикарбоната натрия: рН крови ≤6,9 или уровень стандартного бикарбоната <5 ммоль/л. Вводится 4 г бикарбоната натрия (200 мл 2% раствора в/в медленно за 1 ч), максимальная доза – не более 8 г бикарбоната (400 мл 2% раствора за 2 ч).
|
Без определения рН/КЩС введение бикарбоната противопоказано! |
Критерии разрешения ДКА: уровень ГП <11 ммоль/л и как минимум два из трех показателей КЩС: бикарбонат ≥18 ммоль/л, венозный рН ≥7,3, анионная разница ≤12 ммоль/л. Небольшая кетонурия может некоторое время сохраняться.
Питание
После полного восстановления сознания, способности глотать, в отсутствие тошноты и рвоты – дробное щадящее питание с достаточным количеством углеводов и умеренным количеством белка (каши, картофельное пюре, хлеб, бульон, омлет, фрикадельки из нежирного мяса, разведенные соки без добавления сахара), с дополнительным п/к введением ИКД (ИУКД, ИСБД) по 1–2 ЕД на 1 ХЕ. Через 1–2 суток от начала приема пищи, в отсутствие острой патологии ЖКТ, – переход на обычное питание.
Частая сопутствующая терапия
- Антибиотики широкого спектра действия (высокая вероятность инфекций как причины ДКА).
- Введение низкомолекулярного гепарина в профилактической дозе при отсутствии противопоказаний (высокая вероятность тромбозов на фоне дегидратации)
Особенности лечения ДКА у детей и подростков см. раздел 19.1.
8.2. ГИПЕРОСМОЛЯРНОЕ ГИПЕРГЛИКЕМИЧЕСКОЕ СОСТОЯНИЕ (ГГС)
|
ГГС – острая декомпенсация СД, с резко выраженной гипергликемией (как правило, уровень глюкозы плазмы >35 ммоль/л), высокой осмолярностью плазмы и резко выраженной дегидратацией, при отсутствии кетоза и ацидоза. |
Основная причина: выраженная относительная инсулиновая недостаточность + резкая дегидратация.
Провоцирующие факторы:
рвота, диарея, лихорадка, другие острые заболевания (инфаркт миокарда, тромбоэмболия легочной артерии, инсульт, массивные кровотечения, обширные ожоги, почечная недостаточность, диализ, операции, травмы, тепловой и солнечный удар, применение диуретиков, сопутствующий несахарный диабет; неправильные медицинские рекомендации (запрещение достаточного потребления жидкости при жажде); пожилой возраст; прием глюкокортикоидов, половых гормонов, аналогов соматостатина и т.д., эндокринопатии (акромегалия, тиреотоксикоз, болезнь Кушинга).
Клиническая картина:
выраженная полиурия (впоследствии часто олиго- и анурия), выраженная жажда (у пожилых может отсутствовать), слабость, головные боли; выраженные симптомы дегидратации и гиповолемии: сниженный тургор кожи, мягкость глазных яблок при пальпации, тахикардия, позднее – артериальная гипотензия, затем нарастание недостаточности кровообращения, вплоть до коллапса и гиповолемического шока; сонливость, сопор и кома. Запаха ацетона и дыхания Куссмауля нет.
Особенность клинической картины ГГС – полиморфная неврологическая симптоматика (судороги, дизартрия, двусторонний спонтанный нистагм, гипер- или гипотонус мышц, парезы и параличи; гемианопсия, вестибулярные нарушения и др.), которая не укладывается в какой-либо четкий синдром, изменчива и исчезает при нормализации осмолярности.
Крайне важна дифференциальная диагностика с отеком мозга во избежание ОШИБОЧНОГО назначения мочегонных ВМЕСТО РЕГИДРАТАЦИИ.
Лабораторные изменения: диагностика и дифференциальная диагностика
|
Общий клинический анализ крови |
Лейкоцитоз: <15 000 – стрессовый, >25 000 – инфекция |
|
Общий анализ мочи |
Массивная глюкозурия, протеинурия (непостоянно); кетонурии нет |
|
Биохимический анализ крови |
– Крайне высокая гипергликемия, гиперкетонемии нет – Высокая осмолярность плазмы: >320 мосмоль/л1 – Повышение креатинина (непостоянно; чаще всего указывает на транзиторную почечную недостаточность, вызванную гиповолемией) – Уровень скорректированного Na+ повышен2 – Уровень К+ нормальный, реже снижен, при ХБП C3–5 и «преренальной» (гиповолемической) почечной недостаточности может быть повышен |
|
КЩС |
Ацидоза нет: рН >7,3, бикарбонат >15 ммоль/л, анионная разница <12 ммоль/л |
1 Осмолярность плазмы = 2 (Na+, ммоль/л + К+, ммоль/л) + глюкоза, ммоль/л (норма 285-295 мосмоль/л).
2 Скорректированный Na+ = измеренный Na+ + 1,6 (глюкоза ммоль/л–5,5)/5,5.
ЛЕЧЕНИЕ
- Восстановление электролитного баланса.
- Выявление и лечение заболеваний, спровоцировавших ГГС, и его осложнений.
На догоспитальном этапе или в приемном отделении.
- Экспресс-анализ ГП и любой порции мочи на кетоновые тела.
- 0,9% раствор NaCl в/в капельно со скоростью 1 л/ч.
В реанимационном отделении или отделении интенсивной терапии.
Лабораторный мониторинг
Как при ДКА, со следующими особенностями:
- расчет скорректированного Na+ (для выбора раствора для инфузии);
- желательно – определение уровня лактата (частое сочетанное наличие лактат-ацидоза);
- коагулограмма (минимум – протромбиновое время).
Инструментальные исследования
Как при ДКА. Если после явного снижения гиперосмолярности неврологические симптомы не уменьшаются, показана компьютерная томография головного мозга.
Терапевтические мероприятия
Регидратация
Как при ДКА, со следующими особенностями:
- в первый час – 1 л 0,9% раствора NaCl, затем – в зависимости от уровня Na+:
• при скорректированном Na+ >165 ммоль/л: солевые растворы противопоказаны, регидратацию начинают с 2,5% раствора глюкозы;
• при скорректированном Na+ 145–165 ммоль/л: регидратацию проводят 0,45% (гипотоническим) раствором NaCl;
• при снижении скорректированного Na+ до <145 ммоль/л переходят на 0,9% раствор NaCl. - При гиповолемическом шоке (АД <80/50 мм рт.ст.) вначале в/в очень быстро вводят 1 л 0,9% раствора NaCl или коллоидные растворы.
Скорость регидратации: 1-й час – 1–1,5 л жидкости, 2-й и 3-й час – по 0,5–1 л, затем по 0,25–0,5 л (под контролем ЦВД; объем вводимой за час жидкости не должен превышать чого диуреза более, чем на 0,5–1 л).
Особенности инсулинотерапии.
- С учетом высокой чувствительности к инсулину при ГГС, в начале инфузионной терапии инсулин не вводят или вводят в очень малых дозах – 0,5–2 ЕД/ч, максимум 4 ЕД/ч в/в.
- Техника в/в введения инсулина – см. раздел 8.1.
- Если через 4–5 ч от начала инфузии, после частичной регидратации и снижения уровня Na+ сохраняется выраженная гипергликемия, переходят на режим дозирования инсулина, рекомендованный для лечения ДКА.
- Если одновременно с началом регидратации 0,45% (гипотоническим) раствором NaCl ошибочно вводятся более высокие дозы ИКД (ИУКД, ИСБД) (≥6 ЕД/ч), возможно быстрое снижение осмолярности плазмы с развитием отека легких и отека мозга.
Уровень ГП не следует снижать быстрее, чем на 4 ммоль/л/ч, осмолярность плазмы – не более чем на 3–5 мосмоль/л/ч, а уровень натрия – не более чем на 10 ммоль/л в сутки.
Восстановление дефицита калия
Проводится по тем же принципам, что при ДКА. Обычно дефицит калия более выражен, чем при ДКА.
Частая сопутствующая терапия
Как при ДКА.
8.3. МОЛОЧНОКИСЛЫЙ АЦИДОЗ (ЛАКТАТ-АЦИДОЗ)
|
Лактат-ацидоз – метаболический ацидоз с большой анионной разницей (≥10 ммоль/л) и уровнем молочной кислоты в крови >4 ммоль/л (по некоторым определениям >2 ммоль/л). |
Основная причина – повышенное образование и снижение утилизации лактата и гипоксия.
Провоцирующие факторы
- Прием бигуанидов, выраженная декомпенсация СД, любой ацидоз, включая ДКА.
- Почечная или печеночная недостаточность.
- Злоупотребление алкоголем.
- В/в введение рентгеноконтрастных средств.
- Тканевая гипоксия (ХСН, кардиогенный шок, гиповолемический шок, облитерирующие заболевания периферических артерий, отравление СО; синдром сдавления, ожоги, травмы, обширные гнойно-некротические процессы в мягких тканях, тяжелые заболевания органов дыхания, анемии, острая мезентериальная ишемия, асфиксия).
- Острый стресс, выраженные поздние осложнения СД, старческий возраст, тяжелое общее состояние, запущенные стадии злокачественных новообразований и гемобластозов.
- Передозировка нуклеозидных аналогов, β-адреномиметиков, кокаина, диэтилового эфира, пропофола, изониазида, стрихнина, сульфасалазина, вальпроевой кислоты, линезолида, парацетамола, салицилатов; отравление спиртами, гликолями; избыточное парентеральное введение фруктозы, ксилита или сорбита.
- Беременность.
Клиническая картина: миалгии, не купирующиеся анальгетиками, боли в сердце, не купирующиеся антиангинальными средствами, боли в животе, головные боли, тошнота, рвота, слабость, адинамия, артериальная гипотензия, тахикардия, одышка, впоследствии дыхание Куссмауля, нарушение сознания от сонливости до комы.
Лабораторные изменения: диагностика и дифференциальная диагностика
|
Биохимический анализ крови |
– Диагноз лактат-ацидоза подтвержден при концентрации лактата >5,0 ммоль/л и рН <7,35 и весьма вероятен при концентрации лактата 2,2–5 ммоль/л в сочетании с рН артериальной крови <7,25. Кровь для определения лактата хранят на холоде не более 4 ч. – Гликемия: любая, чаще гипергликемия – Часто – повышение креатинина, гиперкалиемия |
|
КЩС |
Декомпенсированный метаболический ацидоз: рН <7,3, уровень бикарбоната плазмы ≤18 ммоль/л, анионная разница 10–15 ммоль/л (с коррекцией на гипоальбуминемию) |
ЛЕЧЕНИЕ
|
Основные компоненты. • Уменьшение образования лактата. • Выведение из организма лактата и метформина. • Борьба с шоком, гипоксией, ацидозом, электролитными нарушениями. • Устранение провоцирующих факторов. |
На догоспитальном этапе: в/в инфузия 0,9% раствора NaCl.
В реанимационном отделении или отделении интенсивной терапии
Лабораторный и инструментальный мониторинг:
проводится, как при ДКА, с более частым мониторированием уровня лактата.
Терапевтические мероприятия
Уменьшение продукции лактата.
- ИКД (ИУКД, ИСБД) по 2–5 ЕД/ч в/в (техника в/в введения – см. раздел 8.1), 5% раствор глюкозы по 100–125 мл в час.
- Удаление избытка лактата и бигуанидов (если применялись) (единственное эффективное мероприятие для выведения метформина – гемодиализ с безлактатным буфером).
- При острой передозировке метформина – активированный уголь или другой сорбент внутрь.
Восстановление КЩС
- Искусственная вентиляция легких в режиме гипервентиляции для устранения избытка СО2 (цель: РаСО2 25–30 мм рт.ст.).
- Введение бикарбоната натрия – только при рН <6,9, крайне осторожно (опасность парадоксального усиления внутриклеточного ацидоза и продукции лактата), не более 100 мл 4% раствора однократно, в/в медленно, с последующим увеличением вентиляции легких для выведения избытка СО, образующегося при в/в введении бикарбоната.
- При сочетании лактат-ацидоза с острой почечной недостаточностью и рН ≤7,0, РаСО2 ≤45 мм рт.ст., уровне бикарбоната <20 ммоль/л возможно введение 125–250 мл 4% раствора бикарбоната натрия в течение 30 мин до целевого рН >7,3; допустимы повторные введения, но не более 1000 мл в сутки.
Борьба с шоком и гиповолемией
По общим принципам интенсивной терапии.
8.4. ГИПОГЛИКЕМИЯ И ГИПОГЛИКЕМИЧЕСКАЯ КОМА
Классификация.
Уровень 1: значения глюкозы плазмы от 3,0 до <3,9 ммоль/л (с симптомами или без) у больных СД, получающих сахароснижающую терапию, указывают на риск развития гипогликемии и требуют начала мероприятий по купированию гипогликемии независимо от наличия или отсутствия симптомов.
Уровень 2: значения глюкозы плазмы <3,0 ммоль/л, с симптомами или без – клинически значимая гипогликемия, требующая немедленного купирования.
Уровень 3: тяжелая гипогликемия – гипогликемия в пределах вышеуказанного диапазона с таким нарушением когнитивных функций (включая потерю сознания, т.е. гипогликемическую кому), которое требует помощи другого лица для купирования.
Основная причина: избыток инсулина в организме по отношению к поступлению углеводов извне (с пищей) или из эндогенных источников (продукция глюкозы печенью), а также при ускоренной утилизации углеводов (например, мышечная работа).
Провоцирующие факторы.
- Непосредственно связанные с медикаментозной сахароснижающей терапией:
• передозировка инсулина, ПСМ или глинидов: ошибка больного, ошибка функции инсулиновой шприц-ручки, глюкометра, намеренная передозировка; ошибка врача (слишком низкий целевой уровень гликемии, слишком высокие дозы);
• изменение фармакокинетики инсулина или ПССП: смена препарата, почечная и печеночная недостаточность, высокий титр антител к инсулину, неправильная техника инъекций, лекарственные взаимодействия ПСМ;
• повышение чувствительности к инсулину: длительная физическая нагрузка, ранний послеродовой период, надпочечниковая или гипофизарная недостаточность. - Питание: пропуск приема или недостаточное количество ХЕ, алкоголь, ограничение питания для снижения массы тела (без соответствующего уменьшения дозы сахароснижающих препаратов); замедление опорожнения желудка (при автономной нейропатии), рвота, синдром мальабсорбции.
- Беременность (первый триместр) и кормление грудью.
Клиническая картина
- Вегетативные симптомы: сердцебиение, дрожь, бледность кожи, потливость, мидриаз, тошнота, сильный голод, беспокойство, тревога, агрессивность.
- Нейрогликопенические симптомы: слабость, нарушение концентрации, головная боль, головокружение, сонливость, парестезии, нарушения зрения, растерянность, дезориентация, дизартрия, нарушение координации движений, спутанность сознания, кома; возможны судороги и другие неврологические симптомы.
Лабораторные изменения: диагностика и дифференциальная диагностика
|
Анализ крови |
Глюкоза плазмы <3,0 ммоль/л |
ЛЕЧЕНИЕ
Легкая гипогликемия (не требующая помощи другого лица)
Прием 1–2 ХЕ быстро усваиваемых углеводов: сахар (2–4 куска по 5 г, лучше растворить), или мед, или варенье (1–1,5 столовых ложки), или 100–200 мл фруктового сока, или 100–200 мл лимонада на сахаре, или 4–5 больших таблеток глюкозы (по3–4 г), или 1–2 тубы с углеводным сиропом (по 10 г углеводов). Если через 15 минут гипогликемия не купируется, повторить лечение.
Если гипогликемия вызвана пролонгированным инсулином, особенно в ночное время, то дополнительно съесть 1–2 ХЕ медленно усваиваемых углеводов (хлеб, каша и т.д.).
Тяжелая гипогликемия (потребовавшая помощи другого лица, с потерей сознания или без нее)
- Пациента уложить на бок, освободить полость рта от остатков пищи. При потере сознания нельзя вливать в полость рта сладкие растворы (опасность асфиксии!).
- В/в струйно ввести 40–100 мл 40% раствора глюкозы, до полного восстановления сознания.
- Альтернатива – 1 мг (маленьким детям 0,5 мг) глюкагона п/к или в/м (вводится родственником больного). Интраназальная форма глюкагона будет зарегистрирована в РФ в 2022 г.
- Если сознание не восстанавливается после в/в введения 100 мл 40% раствора глюкозы – начать в/в капельное введение 5–10% раствора глюкозы и госпитализировать.
- Если причиной является передозировка ПССП с большой продолжительностью действия, в/в капельное введение 5–10% раствора глюкозы продолжать до нормализации гликемии и полного выведения препарата из организма.
9. ДИАБЕТИЧЕСКИЕ МИКРОАНГИОПАТИИ
К диабетическим микроангиопатиям относятся:
- диабетическая ретинопатия;
- диабетическая нефропатия.
ОСНОВНЫЕ ФАКТОРЫ РИСКА
|
Немодифицируемые |
Модифицируемые |
|
Длительность СД Генетические факторы |
Гипергликемия (HbA1c) Артериальная гипертензия Дислипидемия |
|
Обучение больных методам самоконтроля гликемии и артериального давления – обязательное условие профилактики и успешного лечения осложнений СД! |
9.1. ДИАБЕТИЧЕСКАЯ РЕТИНОПАТИЯ
При СД поражение сетчатки проявляется виде диабетической ретинопатии и/или диабетического макулярного отека.
|
Диабетическая ретинопатия (ДР) — специфичное позднее нейромикрососудистое осложнение СД, развивающееся, как правило, последовательно от изменений, связанных с повышенной проницаемостью и окклюзией ретинальных сосудов до появления новообразованных сосудов ифиброглиальной ткани. Является одним из проявлений генерализованной микроангиопатии. |
Классификация ДР, принятая Общероссийской общественной организацией «Ассоциация врачей-офтальмологов» для применения в амбулаторной практике, выделяет три стадии заболевания (таблица ниже). В специализированных диабетологических центрах и отделениях лазерной микрохирургии глаза, а также в научных и клинических исследованиях используется самая полная на сегодняшний день классификация Early Treatment Diabetic Retinopathy Study, 1991 (ETDRS) (см. приложение 6).
Классификация ДР
|
Стадии ДР |
Характеристика изменений на глазном дне* |
|
Непролиферативная |
Микроаневризмы, мелкие интраретинальные кровоизлияния, «мягкие» («ватные») и твердые экссудаты |
|
Препролиферативная |
Наличие хотя бы одного из 3 признаков: – венозные деформации в 2 и более квадрантах; – умеренные интраретинальные микрососудистые аномалии (ИРМА) хотя бы в одном квадранте; – множественные ретинальные геморрагии в 4 квадрантах |
|
Пролиферативная |
Неоваскуляризация (и/или фиброзная пролиферация) диска зрительного нерва и/или сетчатки, преретинальные и/или витреальные кровоизлияния (гемофтальм), тракционная (или тракционно-регматогенная) отслойка сетчатки, неоваскулярная глаукома |
* При любой стадии ДР может развиваться диабетический макулярный отек (ДМО) – утолщение сетчатки, связанное с накоплением жидкости в межклеточном пространстве нейроэпителия вследствие нарушения гематоретинальных барьеров и несоответствия между транссудацией жидкости и способности к ее реабсорбции.
Требования к формулировке диагноза ДР: она должна строго соответствовать вышеуказанной классификации и отражать стадию ДР.
Например: «Непролиферативная диабетическая ретинопатия. Диабетический макулярный отек».
Иные формулировки диагноза («ангиопатия», «ангиоретинопатия», «фоновая ретинопатия», «ДР-0») недопустимы и затрудняют определение дальнейшей тактики лечения. Если признаки ДР отсутствуют, следует так и указать: «диабетические изменения на глазном дне отсутствуют».
Принципиально важное значение для предотвращения прогрессирования ДР и утраты зрения занимает СКРИНИНГ – ежегодные осмотры ВСЕХ пациентов с СД для своевременной идентификации лиц с риском развития тяжелой ДР.
Скрининговое обследование должно включать исследование остроты зрения и обследование сетчатки, адекватное для классификации стадии ДР.
Скрининг ДР:
сроки первичного и последующих регулярных осмотров офтальмологом
при отсутствии диабетических изменений
|
Тип СД |
Осмотр офтальмологом |
|
СД 1 типа, взрослые |
Не позднее чем через 5 лет от дебюта СД, далее не реже 1 раза в год |
|
СД 2 типа |
При постановке диагноза СД, далее не реже 1 раза в год |
|
Женщины с СД, планирующие беременность или беременные |
При планировании беременности или в течение I триместра, далее 1 раз в триместр и не позднее чем через 1 год после родоразрешения |
|
Дети с СД 1 типа |
1 раз в год, начиная с 11 лет при длительности СД более 2 лет |
В случае выявления признаков ДР обследование следует проводить чаще, а при наличии препролиферативной и пролиферативной ДР и любой стадии ДМО необходимо срочно направить пациента в специализированные центры к офтальмологу.
Показания и сроки проведения полного офтальмологического обследования специалистом офтальмологом
|
Стадия (тяжесть) ДР |
Наличие и вариант ДМО |
Следующий осмотр |
|
Отсутствие или минимальная непролиферативная ДР |
Нет |
Через 12 мес |
|
Легкая непролиферативная ДР |
Нет |
Через 12 мес |
|
Без вовлечения центра |
Через 3-6 мес |
|
|
С вовлечением центра |
Через 1 мес |
|
|
Умеренная непролиферативная ДР |
Нет |
Через 6-12 мес |
|
Без вовлечения центра |
Через 3-6 мес |
|
|
С вовлечением центра |
Через 1 мес |
|
|
Препролиферативная ДР (тяжелая непролиферативная ДР) |
Нет |
Через 3-4 мес |
|
Без вовлечения центра |
Через 3-6 мес |
|
|
С вовлечением центра |
Через 1 мес |
|
|
Пролиферативная ДР (невысокого риска потери зрения) |
Нет |
Через 3-4 мес |
|
Без вовлечения центра |
Через 2-4 мес |
|
|
С вовлечением центра |
Через 1 мес |
|
|
Пролиферативная ДР (высокого риска потери зрения) |
Нет |
Через 2-4 мес |
|
Без вовлечения центра |
Через 2-4 мес |
|
|
С вовлечением центра |
Через 1 мес |
|
|
Терминальная ДР |
По показаниям |
Другие показания для направления пациентов в специализированные центры (к специалисту офтальмологу)
- Жалобы на снижение остроты зрения.
- Острота зрения ниже 0,5 (6/12, 20/40).
- Если проверка остроты зрения или обследование сетчатки не могут быть выполнены при скрининговом обследовании.
- Пациенты, перенесшие ЛКС, должны быть направлены на повторное полное офтальмологическое обследование.
Офтальмологическое обследование пациентов с ДР и ДМО
|
Обязательные методы |
Дополнительные методы |
|
1.Определение остроты зрения (визометрия). 2.Измерение внутриглазного давления (тонометрия). 3.Биомикроскопия переднего отрезка глаза при расширенном зрачке. 4.Офтальмоскопия при расширенном зрачке |
1.Фотографирование глазного дна. 2.Флуоресцентная ангиография глазного дна. 3.УЗИ при помутнении стекловидного тела и хрусталика. 4.Электрофизиологические методы исследования функционального состояния зрительного нерва и сетчатки. 5.Осмотр угла передней камеры глаза (гониоскопия). при неоваскуляризации радужной оболочки 6.Исследование полей зрения (периметрия). 7.Оптическая когерентная томография сетчатки |
Основные методы лечения ДР и ДМО
- Лазерная коагуляция сетчатки (ЛКС).
• На стадии препролиферативной ДР возможно проведение панретинальной ЛКС.
• На стадии пролиферативной ДР рекомендуется незамедлительное проведение панретинальной ЛКС, которая уменьшает риск потери зрения и слепоты.
• При наличии клинически значимого ДМО возможно проведение ЛКС, в том числе в сочетании с интравитреальными инъекциями ингибиторов ангиогенеза или введением глюкокортикостероидов в виде имплантов. - Интравитреальные инъекции ингибиторов ангиогенеза (анти-VEGF-препаратов) рекомендуются и являются терапией первой линии при наличии клинически значимого ДМО.
При лечении анти-VEGF-препаратами изначально может потребоваться 3 и более загрузочных ежемесячных доз для достижения максимального эффекта применения препарата. После достижения стабилизации периодичность контрольных осмотров и временной интервал между инъекциями устанавливает специалист-офтальмолог в зависимости от особенностей клинической картины. - Интравитреальное введение глюкокортикостероидов в виде имплантов рекомендуется в качестве второй линии терапии при наличии клинически значимого ДМО.
- Витреоэктомия (или витреошвартэктомия) рекомендуется:
• При наличии ДМО тракционного генеза.
• При пролиферативной ДР, осложненной организовавшимся гемофтальмом, тракционной (и/или тракционно-гематогенной) отслойкой сетчатки с захватом области макулы.
При наличии экстренных показаний ЛКС должна проводиться ВНЕ ЗАВИСИМОСТИ от степени достижения целевых уровней гликемического контроля. Снижение гликемии при необходимости следует осуществлять постепенно и одномоментно свыполнением ЛКС.
|
Применение ангиопротекторов, антиоксидантов, ферментов и витаминов при ДР не имеет убедительной доказательной базы, малоэффективно и не рекомендуется! |
Профилактика
Воздействие на основные факторы риска ДР: оптимизация гликемического контроля, контроля АД и липидов составляет основу профилактики ДР.
Эндокринолог должен мотивировать пациента к наблюдению у офтальмолога и при необходимости предоставить ему следующую информацию.
- Необходимо проведение регулярных осмотров офтальмологом с расширенным зрачком не реже 1 раза в год, а при наличии показаний – чаще, вне зависимости от «хорошего зрения».
- Необходимо безотлагательное обращение к офтальмологу при появлении новых жалоб со стороны органа зрения или при снижении остроты зрения.
- Необходимо поддержание индивидуальных целевых уровней гликемического контроля, артериального давления, липидов плазмы в целях профилактики развития и прогрессирования ДР.
- Пациентам, получающим интравитреальные инъекции, необходимо незамедлительно сообщать о симптомах, указывающих на воспаление (эндофтальмит): боли в глазах или увеличении неприятных ощущений в глазу, усилении покраснения глаз, нечеткости или снижении зрения, увеличении светочувствительности или увеличении числа «летающих мушек» в поле зрения.
- Панретинальная ЛКС уменьшает риск потери зрения и слепоты!
- Несмотря на то что ЛКС эффективна, у некоторых пациентов все же может развиться кровоизлияние в стекловидное тело. Кровоизлияние вызывается СД, но не лазером; это может означать, что пациенту потребуется ещё больше ЛКС.
- ЛКС часто ухудшает периферическое и боковое зрение; может умеренно снизить центральное зрение. Этот краткосрочный побочный эффект компенсируется долгосрочным уменьшением риска выраженного снижения зрения и слепоты.
Предоставьте соответствующую профессиональную помощь тем пациентам, чье состояние плохо поддается хирургическому лечению и для которых лечение недоступно (т.е. предложите направление на психологическое консультирование, реабилитационные или социальные услуги, если требуются).
9.2. ДИАБЕТИЧЕСКАЯ НЕФРОПАТИЯ
|
Диабетическая нефропатия (ДН) – специфическое поражение почек при СД в виде узелкового гломерулосклероза как результат воздействия метаболических и гемодинамических факторов напочечную микроциркуляцию, модулируемый генетическими факторами. |
ХРОНИЧЕСКАЯ БОЛЕЗНЬ ПОЧЕК
Хроническая болезнь почек (ХБП) – наднозологическое понятие, определяется как нарушение структуры или функции почек, сохраняющееся более 3 мес и имеющее последствия для здоровья.
Стадии ХБП по уровню рСКФ
|
рСКФ (мл/мин/1,73 м2) |
Определение |
Стадия |
|
≥90 |
Высокая и оптимальная |
С1* |
|
60–89 |
Незначительно сниженная |
С2* |
|
45–59 |
Умеренно сниженная |
С3а |
|
30–44 |
Существенно сниженная |
С3б |
|
15–29 |
Резко сниженная |
С4 |
|
<15 |
Терминальная почечная недостаточность |
С5 |
* Для установления ХБП в этом случае необходимо наличие также и маркеров почечного повреждения. При их отсутствии ХБП не диагностируется.
Классификация ХБП по уровню альбуминурии
|
Категория |
А/Кр мочи |
СЭА (мг/24 ч) |
Описание |
|
|
мг/ммоль |
мг/г |
|||
|
А1 |
<3 |
<30 |
<30 |
Норма или незначительно повышена |
|
А2 |
3–30 |
30–300 |
30–300 |
Умеренно повышена |
|
А3 |
>30 |
>300 |
>300 |
Значительно повышена* |
Примечания: СЭА – скорость экскреции альбумина, А/Кр – соотношение альбумин/креатинин.
* Включая нефротический синдром (экскреция альбумина >2200 мг/24 ч [А/Кр>2200 мг/г; >220 мг/ммоль]).
Формулировка диагноза ДН в соответствии с классификацией ХБП
|
• ДН, ХБП С1 (2, 3, 4 или 5) А2. • ДН, ХБП С1 (2, 3, 4 или 5) А3. • ДН, ХБП С3 (4 или 5) А1 (т.е. независимо от уровня альбуминурии). • ДН, ХБП С5 (лечение заместительной почечной терапией). • В случае нормализации показателей альбуминурии на фоне нефропротективной терапии у пациентов с сохранной рСКФ более 60 мл/мин/1,73 м2 – диагноз ДН, ХБП сохраняется сформулировкой: ДН, ХБП С1-С2 А1 (регресс альбуминурии на фоне нефропротективной терапии). |
Скрининг ДН
Ежегодная оценка альбуминурии (соотношение альбумин/креатинин в разовой порции мочи) и расчет СКФ:
- у пациентов с СД 1 типа с длительностью заболевания ≥5 лет;
- у всех пациентов с СД 2 типа;
- у детей, начиная с 11 лет при длительности СД более 2 лет;
- у всех пациентов с сопутствующей АГ.
С учетом вариабельности повышенная альбуминурия подтверждается результатами двух положительных тестов из трех в период от 3 до 6 мес. Соотношение альбумин/креатинин в разовой (предпочтительно утренней) порции мочи с высокой чувствительностью и специфичностью соотносится с суточной экскрецией альбумина с мочой. Определение в разовой порции мочи только альбумина без креатинина не дает такого точного соотношения, так как не учитывает влияние разведения мочи в силу различной гидратации. Поскольку в клинической практике продолжается оценка в разовой порции мочи только альбумина, целесообразно представить значения, соответствующие уровням альбуминурии согласно классификации ХБП: не более 20 мг/л–А1; >20 до 200 мг/л – А2; >200 мг/л – А3.
Преходящее повышение экскреции альбумина
- Значительная гипергликемия.
- Интенсивная физическая нагрузка.
- Высокобелковое питание.
- Лихорадка.
- Высокая артериальная гипертензия.
- Менструация.
- Ортостатическая протеинурия у подростков в период интенсивного роста.
Методы расчета СКФ
- СКФ вычисляется с учетом уровня креатинина сыворотки с использованием валидизированной формулы (предпочтительно формула CKD-EPI, наилучшим образом соотносящаяся с референтными (клиренсовыми) методами определения)
Формула CKD-EPI:
рСКФ (мл/мин/1,73 м2) = 141 × [min креатинин сыворотки (мг/дл)/k или 1]α ×
× [max креатинин сыворотки (мг/дл) /k или 1]–1,209 × 0,993возраст (лет) ×
× 1,018 (для женщин) × 1,159 (для представителей негроидной расы)
k – 0,7 для женщин и 0,9 для мужчин, α – (–0,329) для женщин и (–0,411) для мужчин, креатинин (мкмоль/л) = креатинин (мг/дл) × 88,4.
В настоящее время рекомендуемой формулой для оценки рСКФ у детей по уровню креатинина является формула Швартца в модификации Бедсайда. Для оценки уровня креатинина в сыворотке должны использоваться методы с калибровкой по масс-спектрометрии с изотопным разведением:
рСКФ (мл/мин/1,73 м²) = (36,2 × Рост (см))/Креатинин сыворотки (мкмоль/л)
Калькулятор для расчета СКФ у взрослых размещен на сайте http://www.nkdep.nih.gov
Калькулятор для расчета СКФ у детей размещен на сайте http://www.kidney.org/professionals/kdoqi/gfr_calculatorped
При отсутствии возможности скрининга рСКФ с помощью электронного калькулятора допускается расчет по формуле Кокрофтамассы телаГолта с обязательным приведением к стандартной площади поверхности тела 1,73 м2 (см. номограмму вприложении 7):

Определение СКФ клиренсовыми методами
- Беременность.
- Морбидное ожирение (ИМТ ≥40 кг/м2), дефицит массы тела (ИМТ ≤15 кг/м2).
- Вегетарианство.
- Миодистрофия, параплегия, квадриплегия.
- Нестандартные размеры тела (ампутированные конечности).
- Острое почечное повреждение.
- Почечный трансплантат.
- Назначение нефротоксичных препаратов.
- Определение начала заместительной почечной терапии.
ДИАГНОСТИКА
- Основывается на наличии повышенной альбуминурии и/или снижении рСКФ при отсутствии симптомов и признаков первичной почечной патологии
- Типичная картина включает: длительный анамнез СД, наличие диабетической ретинопатии, альбуминурию без гематурии и быстрого снижения рСКФ
- У пациентов с СД 2 типа ДН может диагностироваться и при отсутствии диабетической ретинопатии (умеренно чувствительный и специфичный маркер), а также при снижении рСКФ на фоне нормоальбуминурии
- При быстро нарастающей альбуминурии, внезапном развитии нефротического синдрома, быстром снижении рСКФ, отсутствии диабетической ретинопатии (в случае СД 1 типа), изменении осадка мочи (гематурия, лейкоцитурия, цилиндрурия) можно предположить альтернативную или дополнительную причину почечной патологии
- При рСКФ <60 мл/мин/1,73 м2 оценка осложнений ХБП.
ОСЛОЖНЕНИЯ ХБП
|
Осложнения |
Клиническая и лабораторная оценка |
|
Артериальная гипертензия |
АД, масса тела |
|
Перегрузка объемом |
Анамнез, физикальное обследование, масса тела |
|
Электролитные нарушения |
Электролиты плазмы |
|
Метаболический ацидоз |
Электролиты плазмы, КЩС |
|
Анемия |
Гемоглобин, показатели обмена железа (ферритин, насыщение трансферрина железом) |
|
Минеральные и костные нарушения |
Кальций, фосфор плазмы, паратгормон, 25(ОН) витамин D |
Комбинированный риск сердечно-сосудистых событий и терминальной почечной недостаточности у пациентов с ХБП в зависимости от категории рСКФ и альбуминурии

1Альбуминурия – определяется соотношение альбумин/креатинин в разовой (предпочтительно утренней) порции мочи.
2 СКФ – рассчитывается по формуле CKD-EPI.
3 Низкий риск – как в общей популяции, в отсутствие признаков повреждения почек категории рСКФ С1 или С2 не удовлетворяют критериям ХБП.
МОНИТОРИНГ В ЗАВИСИМОСТИ ОТ СТАДИИ ДН
|
Стадия ДН |
Параметры контроля |
Частота определений |
|
ХБП C1-2 А2-3 |
• HbA1c |
1 раз в 3 мес |
|
• Альбуминурия |
2 раза в год |
|
|
• АД |
Ежедневно |
|
|
• Креатинин сыворотки, расчет СКФ |
1 раз в год |
|
|
• Липиды сыворотки |
1 раз в год при нормальных значениях; через 4–12 нед в случае инициации терапии статинами или изменения дозы, далее – 1 раз в год |
|
|
• Гемоглобин • Железо, ферритин сыворотки, насыщение трансферрина железом |
1 раз в год при наличии анемии |
|
|
• ЭКГ + нагрузочные тесты, Эхо-КГ |
Рекомендации кардиолога |
|
|
• Глазное дно |
Рекомендации офтальмолога |
|
|
• Осмотр стоп |
При каждом посещении врача |
|
|
ХБП С3 А1-3 |
• HbA1c |
1 раз в 3 мес |
|
• Альбуминурия/протеинурия |
2 раза в год |
|
|
• АД |
Ежедневно |
|
|
• Креатинин сыворотки, расчет СКФ • Альбумин сыворотки • Мочевая кислота сыворотки • Калий сыворотки • Кальций сыворотки (общий и ионизированный), фосфор сыворотки, паратгормон, 25(ОН) витамин D |
1 раз в 6–12 мес |
|
|
• Липиды сыворотки |
1 раз в год при нормальных значениях; через 4–12 нед в случае инициации терапии ингибиторами статинов или изменения дозы, далее – 1 раз в год |
|
|
• Минеральная плотность костей (рентгеноденситометрия) для оценки риска переломов (особенно при наличии факторов риска), если это повлияет на принятие решения о лечении |
1 раз в год |
|
|
ХБП С3 А1-3 |
• Гемоглобин • Железо, ферритин сыворотки, насыщение трансферрина железом |
1 раз в 6 мес (чаще – в начале лечения средствами, стимулирующими эритропоэз, и препаратами железа) |
|
• ЭКГ + нагрузочные тесты, Эхо-КГ |
Рекомендации кардиолога |
|
|
• Глазное дно |
Рекомендации офтальмолога |
|
|
• Исследование автономной и сенсорной нейропатии |
Рекомендации невролога |
|
|
• Осмотр стоп |
При каждом посещении врача |
|
|
ХБП С4 А1-3 |
• HbA1c |
1 раз в 3 мес |
|
• Альбуминурия/протеинурия |
2 раза в год |
|
|
• АД |
Ежедневно |
|
|
• Креатинин сыворотки, расчет СКФ • Альбумин сыворотки • Мочевая кислота сыворотки • Калий сыворотки |
1 раз в 3 мес |
|
|
• Кальций сыворотки (общий и ионизированный), фосфор сыворотки, паратгормон, 25(ОН) витамин D • Диагностика кальцификации сосудов |
1 раз в 6–12 мес |
|
|
• Липиды сыворотки |
1 раз в 6 мес при нормальных значениях; через 4–12 нед в случае инициации терапии статинами или изменения дозы, далее – 1 раз в 6 мес |
|
|
• Минеральная плотность костей для оценки риска переломов (особенно при наличии факторов риска), если это повлияет на принятие решения о лечении |
1 раз в год |
|
|
• Гемоглобин • Железо, ферритин плазмы, насыщение трансферрина железом |
1 раз в 3 мес (1 раз в мес – в начале лечения средствами, стимулирующими эритропоэз, и препаратами железа) |
|
|
• ЭКГ + нагрузочные тесты, Эхо-КГ |
Рекомендации кардиолога |
|
|
ХБП С4 А1-3 |
• Глазное дно |
Рекомендации офтальмолога |
|
• Исследование автономной и сенсорной нейропатии |
Рекомендации невролога |
|
|
• Осмотр стоп |
При каждом посещении врача |
|
|
• Консультация нефролога |
1 раз в 6 мес |
|
|
• Маркеры вирусных гепатитов (определение антигена (HbsAg) вируса гепатита В (Hepatitis B virus) в крови, антител к вирусу гепатита С (Hepatitis C virus) в крови) |
1 раз в 6 мес |
ЛЕЧЕНИЕ ДН
|
Стадия ДН |
Принципы лечения |
|
ХБП С1–3 А2 |
• Оптимизация контроля гликемии. Целевой индивидуальный уровень HbA1c не отличается от общей популяции пациентов с СД. Для пациентов с СД 2 типа и ХБП С1–3 рассмотреть возможность применения иНГЛТ-2 или арГПП-1, показавших снижение риска прогрессирования ХБП и развития кардиоваскулярных событий. • Ограничение натрия до 2,3 г/сут (поваренной соли до 5 г/сут). • Оптимизация контроля АД для снижения риска прогрессирования ХБП. Целевой уровень АД <130/80 мм рт.ст. может рассматриваться на основании индивидуальных ожидаемых преимуществ и рисков. • Для небеременных пациентов препараты выбора: иАПФ или БРА под контролем креатинина и калия сыворотки. • Коррекция дислипидемии. • Коррекция анемии (средства, стимулирующие эритропоэз, препараты железа). • Избегать применения нефротоксических средств (аминогликозиды, нестероидные противовоспалительные препараты). • Осторожность при проведении рентгеноконтрастных процедур. |
|
ХБП С1–3 А3 ХБП С1–3 А3 |
• Оптимизация контроля гликемии. Целевой индивидуальный уровень HbA1c не отличается от общей популяции пациентов с СД. Для пациентов с СД 2 типа и ХБП С1–3 рассмотреть возможность применения иНГЛТ-2 (предпочтительно канаглифлозин, дапаглифлозин) или арГПП-1, показавших снижение риска прогрессирования ХБП и развития кардиоваскулярных событий. • Ограничение натрия до 2,3 г/сут (поваренной соли до 5 г/сут). • Контроль статуса питания. • Оптимизация контроля АД для снижения риска прогрессирования ХБП. Целевой уровень АД <130/80 мм рт.ст. может рассматриваться на основании индивидуальных ожидаемых преимуществ и рисков. • Для небеременных пациентов препараты выбора: иАПФ или БРА под контролем креатинина и калия сыворотки. • Коррекция дислипидемии. • Коррекция анемии (средства, стимулирующие эритропоэз, препараты железа). • Коррекция минерально-костных нарушений (в случае дефицита 25(ОН) витамина D компенсировать так же, как в общей популяции). • Избегать применения нефротоксических средств (аминогликозиды, нестероидные противовоспалительные препараты). • Осторожность при проведении рентгеноконтрастных процедур |
|
ХБП С4 |
• Оптимизация контроля гликемии. Целевой индивидуальный уровень HbA1c не отличается от общей популяции пациентов с СД. Для пациентов с СД 2 типа и ХБП С4 рассмотреть возможность продолжения применения иНГЛТ-2 (дапаглифлозина, при А3 – канаглифлозина) или арГПП-1, показавших снижение риска прогрессирования ХБП и развития кардиоваскулярных событий. • Ограничение натрия до 2,3 г/сут (поваренной соли до 5 г/сут). • Контроль статуса питания. • Оптимизация контроля АД для снижения риска прогрессирования ХБП. Целевой уровень АД <130/80 мм рт.ст. может рассматриваться на основании индивидуальных ожидаемых преимуществ и рисков. • Для небеременных пациентов препараты выбора: иАПФ или БРА; требуется уменьшение дозы под контролем креатинина и калия сыворотки. • Комбинированная терапия артериальной гипертензии для достижения целевого АД. • Коррекция гиперкалиемии. • Коррекция дислипидемии. • Коррекция анемии (средства, стимулирующие эритропоэз, препараты железа). • Коррекция минерально-костных нарушений (использовать активные метаболиты и аналоги 25(ОН) витамина D) • Избегать применения нефротоксических средств (аминогликозиды, нестероидные противовоспалительные препараты). • Осторожность при проведении рентгеноконтрастных процедур |
|
ХБП С5 |
• Гемодиализ. • Перитонеальный диализ. • Трансплантация почки или сочетанная трансплантация почки и поджелудочной железы |
Ограничение белка (не более 0,8 г/кг массы тела в сутки) рекомендуется при ХБП С3–5 и/или А3. Для пациентов на диализе необходимо более высокое потребление белка (1,2–1,4 г/кг массы тела в сутки).
Физическая активность умеренной интенсивности соответственно сердечно-сосудистой и физической толерантности с учетом имеющихся ограничений (возраст, риск падения, потеря мышечной массы, анемия, периферическая и автономная нейропатия) рекомендуется пациентам с СД и ХБП (как минимум по 30 мин 5 раз в неделю).
иАПФ и БРА не рекомендуются для первичной профилактики ХБП у пациентов с СД при нормальном АД, нормоальбуминурии (соотношение альбумин/креатинин <3 мг/ммоль) и нормальном уровне рСКФ.
Режим дозирования иАПФ и БРА должен быть индивидуальным с учетом показателей рСКФ пациента и особенностей фармакокинетики препарата, указанных в инструкции.
Для небеременных пациентов с СД рекомендуются иАПФ или БРА при умеренном повышении в моче соотношения альбумин/креатинин (3–30 мг/ммоль) и в обязательном порядке при соотношении >30 мг/ммоль и/или при установленной рСКФ <60 мл/мин/1,73 м2.
Комбинированная терапия иАПФ и БРА не рекомендуется во избежание гиперкалиемии или острого почечного повреждения.
Сахароснижающие препараты, допустимые к применению на различных стадиях ХБП
|
ПРЕПАРАТЫ |
СТАДИЯ ХБП |
|
Метформин |
С 1–3* |
|
Глибенкламид (в т.ч. микронизированный) |
С 1–2 |
|
Гликлазид и гликлазид МВ |
С 1–4* |
|
Глимепирид |
С 1–4* |
|
Гликвидон |
С 1–5 |
|
Глипизид и глипизид ретард |
С 1–4* |
|
Репаглинид |
С 1–5 |
|
Натеглинид |
С 1–3* |
|
Пиоглитазон |
С 1–4 |
|
Росиглитазон |
С 1–4 |
|
Ситаглиптин |
С 1–5* |
|
Вилдаглиптин |
С 1–5* |
|
Саксаглиптин |
С 1–5* |
|
Линаглиптин |
С 1–5 |
|
Алоглиптин |
С 1–5* |
|
Гозоглиптин |
С 1–3а |
|
Гемиглиптин |
С 1–5 |
|
Эвоглиптин |
С 1–4 |
|
Эксенатид |
С 1–3 |
|
Лираглутид |
С 1–4 |
|
Ликсисенатид |
С 1–3 |
|
Дулаглутид |
С 1–4 |
|
Семаглутид |
С 1–4 |
|
Акарбоза |
С 1–3 |
|
Дапаглифлозин |
С 1–4** |
|
Эмпаглифлозин |
С 1–3 |
|
Канаглифлозин |
С 1–4*** |
|
Ипраглифлозин |
С 1–3 |
|
Эртуглифлозин |
С 1–3а |
|
Инсулины, включая аналоги |
С 1–5* |
* При ХБП С3б-5 необходима коррекция дозы препарата.
Необходимо помнить о повышении риска развития гипогликемии у больных на инсулинотерапии по мере прогрессирования заболевания почек от ХБП С1-2 до С3-5, что требует снижения дозы инсулина.
** Не инициировать при рСКФ <25 мл/мин/1,73 м2 (можно продолжить у ранее получавших терапию).
*** Не инициировать при рСКФ <30 мл/мин/1,73 м2 (можно продолжить при альбуминурии >300 мг/сут у ранее получавших терапию).
Заместительная почечная терапия у пациентов с СД
Заместительная почечная терапия – замещение утраченных функций почек методом диализа – экстракорпоральным (гемодиализ) и интракорпоральным (перитонеальный диализ) или трансплантацией (пересадка) почки (трупная или родственная).
Показания к началу заместительной почечной терапии диализом у пациентов с СД и терминальной почечной недостаточностью
Принятие решения о начале заместительной почечной терапии и выборе вида диализного лечения с учетом показаний и противопоказаний, социальных условий, предпочтений пациента основывается на снижении рСКФ <15 мл/мин/1,73 м2 и наличии нижеперечисленных симптомов:
- олигурия, анурия с нарастанием гидратации с риском развития отека легких и мозга;
- выраженный полисерозит с риском развития тампонады сердца;
- нарушение кислотно-основного (тяжелый метаболический ацидоз) и электролитного (неконтролируемая гиперкалиемия) баланса;
- выраженный кожный зуд, геморрагический диатез;
- трудно контролируемая артериальная гипертензия;
- прогрессивное ухудшение нутритивного статуса, нарастание белково-энергетической недостаточности;
- энцефалопатия и когнитивные нарушения, изменение ментального статуса на фоне уремической интоксикации.
Оптимальные условия начала диализной терапии:
- в плановом порядке в амбулаторных условиях или при плановой госпитализации, не связанной с осложнениями ХБП;
- предшествующее наблюдение нефролога;
- наличие постоянного диализного доступа.
Контроль гликемии у пациентов с СД на диализе
- Целевой уровень HbA1c для пациентов, получающих диализную терапию, не установлен в связи с тем, что достоверность HbA1с как показателя компенсации углеводного обмена ограничена из-за уменьшения периода полужизни эритроцитов, изменения их свойств под действием метаболических и механических факторов, влияния терапии. Тем не менее необходимость контроля гликемии очевидна при большой осторожности при его интенсификации с учетом повышенного риска кардиоваскулярной смертности в соответствии с выраженностью почечной дисфункции.
- Контроль гликемии при проведении сеансов гемодиализа – ежечасно.
- Возможно проведение непрерывного мониторирования глюкозы с целью оптимизации гликемического контроля.
Контроль АД у пациентов с СД на диализе
- Целевой уровень АД у пациентов с СД до диализа и между сеансами диализа не отличается от рекомендованного для всей популяции диализных больных в целом – <140/90 мм рт.ст.
- Не рекомендуется добиваться снижения систолического АД <120 мм рт.ст. и диастолического АД <70 мм рт.ст.
Анемия у пациентов с СД и ХБП
Диагностика анемии: Hb крови <130 г/л у мужчин и <120 г/л у женщин.
Пациенты на додиализных стадиях ХБП:
- коррекция анемии средствами, стимулирующими эритропоэз (ССЭ), – начинать при Hb крови <100 г/л.
Пациенты на диализе:
- терапия ССЭ направлена на предотвращения снижения Hb крови <90–100 г/л.
Пациенты на всех стадиях ХБП, включая диализную:
- для улучшения качества жизни у некоторых пациентов терапия ССЭ может быть начата при Hb крови выше 100 г/л;
- желательно добиться повышения значения Hb крови без начала терапии ССЭ назначением препаратов железа c достижением целевых значений показателей обмена железа, как насыщения трансферрина железом – 20–30% и ферритина плазмы: надодиализной стадии ХБП – >100 нг/мл, на диализе – 200–500 нг/мл;
- не рекомендуется применять ССЭ при достижении Hb крови >115 г/л (только для улучшения качества жизни и с учетом риска развития сердечно-сосудистых осложнений) и намеренно повышать Hb крови >130 г/л;
- ограничить проведение гемотрансфузий ургентными показаниями и случаями неэффективности лечения ССЭ и препаратами железа.
Минеральные и костные нарушения у пациентов с СД и ХБП
Пациенты на додиализных стадиях ХБП:
- исследовать кальций, фосфор сыворотки, паратгормон 1 раз в 6–12 мес (ХБП С3-4); 1 раз в 3 мес (ХБП С5);
- исследовать уровень нативного 25(ОН) витамина D в плазме, восполнение дефицита, как в общей популяции;
- целевой уровень кальция и фосфора – референсные интервалы лаборатории, оптимальный уровень паратгормона неизвестен;
- исследовать минеральную плотность костей для оценки риска переломов (особенно при наличии факторов риска остеопороза), если это повлияет на принятие решения о лечении;
- для лечения вторичного гиперпаратиреоза использовать кальцимиметики, кальцитриол или аналоги 25(ОН) витамина D и их комбинации.
Пациенты на диализе:
- исследовать кальций, фосфор сыворотки, паратгормон 1 раз в 3 мес;
- исследовать уровень нативного 25(ОН) витамина D в плазме, восполнение дефицита, как в общей популяции;
- целевой уровень кальция и фосфора – референсные интервалы лаборатории, оптимальный уровень паратгормона – 130–585 пг/мл (в 2–9 раз выше верхней границы нормы);
- использовать концентрацию кальция в диализате 1,25 и 1,50 ммоль/л;
- ограничить дозу фосфатбиндеров, содержащих кальций;
- избегать применения алюминий-содержащих фосфатбиндеров;
- ограничить потребление фосфора с продуктами питания (<1000 мг/сут за счет продуктов, содержащих фосфор в виде пищевых добавок, продуктов с низкой биодоступностью фосфора, предпочтения продуктов питания с отношением фосфор/белок <12 мг/г);
- исследовать минеральную плотность костей для оценки риска переломов (особенно при наличии факторов риска остеопороза), если это повлияет на принятие решения о лечении;
- для лечения вторичного гиперпаратиреоза использовать кальцимиметики, кальцитриол или аналоги 25(ОН) витамина D и их комбинации.
ТРАНСПЛАНТАЦИЯ ОРГАНОВ У ПАЦИЕНТОВ С СД
- Наличие СД не является противопоказанием к трансплантации органов (почки или почки в сочетании с поджелудочной железой). Заблаговременно до трансплантации необходимо детальное обследование пациентов.
- Пациентам с СД 1 типа после изолированной трансплантации почки целесообразен режим непрерывной подкожной инфузии инсулина с помощью инсулиновой помпы (при отсутствии противопоказаний) с позиции долгосрочной эффективности ивлияния на выживаемость трансплантата и реципиента.
- Изолированная трансплантация поджелудочной железы нецелесообразна для лечения СД!
Профилактика почечных повреждений при визуализирующих исследованиях у пациентов с СД И ХБП
При проведении исследований с в/в введением йодосодержащих рентгеноконтрастных препаратов необходимо:
- избегать применения высокоосмолярных препаратов;
- использовать минимально возможную дозу рентгеноконтрастного препарата;
- отменить метформин, нестероидные противовоспалительные средства, иНГЛТ-2, иАПФ/БРА, диуретики (по возможности), потенциально нефротоксичные препараты за 48 ч до и после процедуры;
- проводить адекватную гидратацию пациента с использованием физиологического раствора до, во время и после проведения исследования (1 мл/кг/ч);
- оценить рСКФ через 48–96 ч после исследования.
Возможно применение гадолиниевых препаратов на основе макроциклических хелатных комплексов для пациентов с рСКФ <30 мл/мин/1,73 м2 (ХБП С4). Применение этих препаратов при рСКФ <15 мл/мин/1,73 м2 (ХБП С5) не рекомендуется (риск развития нефрогенного системного фиброза) и допустимо только в случаях крайней необходимости при отсутствии альтернативных методов исследования.
10. ДИАБЕТИЧЕСКИЕ МАКРОАНГИОПАТИИ (сердечно-сосудистые заболевания атеросклеротического генеза)
СД является одним из основных факторов, влияющих на раннее развитие и быстрое прогрессирование атеросклероза артерий.
Атеросклеротическое поражение крупных и средних артерий при СД принято называть макроангиопатиями.
К основным сердечно-сосудистым заболеваниям атеросклеротического генеза относятся:
- ишемическая болезнь сердца (ИБС);
- цереброваскулярные заболевания;
- заболевания артерий нижних конечностей.
Перечисленные заболевания не являются непосредственно осложнениями СД, однако СД приводит к раннему развитию, увеличивает тяжесть, ухудшает течение, видоизменяет клинические проявления этих заболеваний.
Стратификация сердечно-сосудистого риска
- В настоящее время сердечно-сосудистый риск в общей популяции оценивается по шкале SCORE.
- У больных СД использование этой или других шкал, в том числе специально разработанных для больных СД, не рекомендуется.
- Больные СД с АССЗ или ХБП С3б-5, или протеинурией, или основными ФР (курение, выраженная гиперхолестеринемия, выраженная артериальная гипертензия, ожирение) относятся к очень высокому сердечно-сосудистому риску.
- Большинство остальных больных СД (за исключением молодых больных СД 1 типа без основных ФР) относятся к высокому сердечно-сосудистому риску.
- Молодые больные СД 1 типа без основных ФР относятся к среднему сердечно-сосудистому риску.
- Основной задачей у больных СД в профилактике ССЗ является модификация образа жизни и контроль ФР.
Основные задачи лечения у больных СД.
- Изменение образа жизни.
- Контроль массы тела.
- Отказ от курения.
- Сбалансированная диета.
- Регулярные физические тренировки.
- Достижение целевых показателей:
• АД;
• уровня ХЛНП;
• уровней гликемии и HbA1c.
У пожилых больных с длительно существующим СД, или низкой ожидаемой продолжительностью жизни, или тяжелыми сопутствующими заболеваниями целевые показатели лечения, прежде всего гликемии, могут быть не столь строгими.
10.1. ИШЕМИЧЕСКАЯ БОЛЕЗНЬ СЕРДЦА (ИБС)
СД является независимым фактором риска ССЗ. Наличие СД повышает риск развития ИБС в 2–4 раза. При СД женский пол не является защитным фактором в отношении раннего начала ИБС в отличие от общей популяции. К возрасту старше 40 лет у40–50% больных СД возникает по меньшей мере 1 ССЗ. Течение ИБС зависит от длительности СД. Смертность при развитии острого коронарного синдрома (ОКС) у больных СД выше в 2–3 раза.
ОСОБЕННОСТИ ИБС ПРИ СД
|
1.Высокая частота безболевых («немых») форм ИБС и инфаркта миокарда (ИМ). 2.Часто диагностируется диффузное поражение коронарных артерий. 3.Высокий риск «внезапной смерти». 4.Имеется большая вероятность рестеноза в месте имплантации стента. 5.Высокая частота развития постинфарктных осложнений: • кардиогенного шока; • застойной сердечной недостаточности; • нарушений сердечного ритма. |
Диагностика ИБС
Методы диагностики ИБС у больных СД аналогичны методам диагностики у пациентов без СД с соответствующими показаниями и противопоказаниями:
- пробы с физической нагрузкой: тредмил-тест, велоэргометрия;
- однофотонная эмиссионная компьютерная томография (перфузионная сцинтиграфия) миокарда с нагрузкой;
- эхокардиография с нагрузкой, с добутамином;
- МСКТ коронарных артерий;
- коронароангиография.
Эхокардиография с нагрузкой и однофотонная эмиссионная компьютерная томография (ОФЭКТ) с физической нагрузкой или фармакологической пробой с использованием добутамина являются наиболее чувствительными и специфичными методами в диагностике ИБС. Проба с физической нагрузкой на беговой дорожке (тредмиле) или велоэргометре под контролем ЭКГ в 12 отведениях обладает меньшей чувствительностью и специфичностью по сравнению с эхокардиографией снагрузкой и ОФЭКТ. Однако в связи с простотой проведения и широкой доступностью может использоваться как начальный метод диагностики у пациентов с подозрением на ИБС.
|
Пациентам с СД при подозрении на ИБС рекомендуется выполнение ЭКГ покоя в 12 отведениях |
Показания к проведению нагрузочных проб.
- Дифференциальная диагностика ИБС.
- Определение индивидуальной толерантности к физической нагрузке.
- Оценка эффективности лечебных мероприятий (антиангинальных препаратов).
- Оценка прогноза.
|
Проведение рутинного скрининга ИБС у пациентов СД 2 типа без клинических проявлений ИБС нецелесообразно. Скрининг для выявления безболевой ишемии миокарда может быть проведен у части пациентов с СД и высоким риском |
ЛЕЧЕНИЕ
Модификация образа жизни при СД и ИБС
- Прекращение курения.
- Питание. Общее содержание жиров в питании следует снизить <35%, насыщенных жиров – <10% и мононенасыщенных жиров – >10% от общей калорийности. С целью снижения риска развития сердечно-сосудистых событий целесообразно рекомендовать средиземноморскую диету, обогащенную полиненасыщенными и мононенасыщенными жирами. Ограничение употребления алкоголя до <100 г в неделю или <15 г в день (в пересчете на этанол).
- Физическая нагрузка. 30–60 минут аэробных физических нагрузок средней интенсивности ≥5 дней в неделю снижают риск развития сердечно-сосудистых осложнений. Комбинация аэробных упражнений и статических нагрузок способствует улучшению активности инсулина, контроля гликемии, уровней липидов и АД. Упражнения с отягощениями поддерживают мышечную массу и силу. Повышение физической активности на любую величину приносит пользу. Любая нерегулярная физическая активность, которая осуществляется в свободное время, снижает риск смертности у пациентов с ИБС, которые ранее вели сидячий образ жизни.
Контроль артериального давления
(см. раздел 15)
Дислипидемия
- У больных СД часто наблюдается сочетанное повышение уровней холестерина и триглицеридов.
- Лечение гиперхолестеринемии – один из главных механизмов снижения сердечно-сосудистого риска как у больных СД 2 типа, так и у больных СД 1 типа.
- У больных СД очень высокого риска необходимо добиваться снижения уровня ХЛНП менее 1,4 ммоль/л.
- У больных СД высокого риска необходимо добиваться снижения уровня ХЛНП менее 1,8 ммоль/л.
- У больных СД среднего риска необходимо добиваться снижения уровня ХЛНП менее 2,5 ммоль/л.
- У больных СД очень высокого риска, которые перенесли повторное сосудистое событие в течение 2 лет, целевые значения ХЛНП составляют менее 1 ммоль/л.
- Статины (ингибиторы ГМГ-КоА редуктазы) являются препаратами первой линии в лечении дислипидемии у пациентов с СД. Применение статинов ассоциировано со снижением сердечно-сосудистой смертности и уменьшением числа неблагоприятных сердечно-сосудистых событий.
- При недостижении целевого уровня ХЛНП у пациентов с СД очень высокого риска на фоне приема максимально переносимых доз статинов рекомендована комбинированная терапия, включающая статин и эзетимиб.
- Больным СД очень высокого риска и нецелевыми показателями ХЛНП, несмотря на комбинированную терапию статином в максимально переносимой дозе и эзетемибом, показано назначение ингибиторов пропротеиновой конвертазы субтилизин-кексинового типа 9 (PCSK-9) – эволокумаба и алирокумаба.
- При доказанной непереносимости статинов в качестве гиполипидемической терапии рекомендовано применение ингибиторов PCSK-9.
- У больных СД при сохраняющемся, несмотря на достижение целевого уровня ХЛНП на фоне терапии статинами, высоком уровне триглицеридов (>2,3 ммоль/л), рекомендуется рассмотреть назначение фибратов.
Антитромботическая терапия
- Терапия ацетилсалициловой кислотой, как правило, не показана больным СД без АССЗ. Такая терапия может быть назначена у некоторых больных СД с множественными факторами риска и низким риском желудочно-кишечного кровотечения.
- Ацетилсалициловая кислота в дозе 75–150 мг в сутки рекомендована для вторичной профилактики.
- У больных СД с поражением артерий нижних конечностей в качестве вторичной профилактики предпочтительнее прием клопидогрела вместо ацетилсалициловой кислоты.
- У пациентов с СД, перенесших ранее ИМ, и многососудистым поражением коронарных артерий без высокого риска кровотечений целесообразно рассмотреть возможность назначения второго антитромботического препарата – тикагрелора в дозе 60 мг 2 раза в сутки.
- У пациентов с СД и симптомным поражением артерий нижних конечностей без высокого риска кровотечений целесообразно рассмотреть возможность назначения второго антитромботического препарата – ривароксабана в дозе 2,5 мг 2 раза в сутки.
- У пациентов с ОКС в дополнение к ацетилсалициловой кислоте рекомендуется прием прасугрела или тикагрелора в течение 1 года.
- После чрескожного коронарного вмешательства (ЧКВ) при стабильном течении ИБС двойная антитромботическая терапия (ДАТТ) – ацетилсалициловая кислота и клопидогрел – рекомендована в течение 6 мес, независимо от типа стента. При высоком риске опасных для жизни кровотечений возможна более короткая продолжительность ДАТТ.
- Пациентам с высоким риском желудочно-кишечного кровотечения, получающим монотерапию ацетилсалициловой кислотой, ДАТТ или монотерапию пероральными антикоагулянтами, рекомендуется одновременный прием ингибитора протонной помпы.
Реваскуляризация миокарда
- Цель реваскуляризации миокарда заключается в устранении миокардиальной ишемии, независимо от наличия или отсутствия СД.
- Необходимость проведения реваскуляризации миокарда должна быть определена индивидуально в каждом конкретном клиническом случае.
- У пациентов с СД и многососудистым поражением коронарных артерий необходим комплексный междисциплинарный подход к реваскуляризации миокарда, учитывающий тяжесть поражения коронарного русла, общее состояние больного, наличие сопутствующих осложнений СД.
- У больных с ОКС без подъема сегмента ST ранняя инвазивная стратегия лечения обладает преимуществом перед консервативной тактикой лечения.
- У больных со стабильной ИБС, многососудистым поражением коронарных артерий и приемлемым хирургическим риском аортокоронарное шунтирование обладает преимуществом перед ЧКВ.
- При проведении ЧКВ у больных СД необходимо использовать только стенты с лекарственным покрытием.
- У больных СД риск рестеноза коронарных артерий после ЧКВ выше, чем у больных без СД.
Гликемический контроль при СД и АССЗ
Более подробно освещено в разделах 6.1.3–6.1.7
- Целевые значения показателей углеводного обмена должны быть индивидуализированы.
- Строгий контроль гипергликемии снижает риск микрососудистых осложнений и в значительно меньшей степени влияет на развитие и прогрессирование АССЗ.
- Применение иНГЛТ-2 у пациентов с СД и АССЗ снижает риск развития неблагоприятных сердечно-сосудистых событий.
- Применение арГПП-1 у пациентов с СД и АССЗ снижает риск развития неблагоприятных сердечно-сосудистых событий.
Рекомендации по контролю гликемии у пациентов с ОКС с подъемом сегмента ST/без подъема сегмента ST
Гипергликемия, выявляемая у пациентов с ОКС без предшествующего СД, может быть транзиторной. В этой ситуации решить вопрос о наличии СД или транзиторной гипергликемии позволяет измерение HbA1c. Вопрос проведения в этих случаях сахароснижающей терапии решается в зависимости от клинической ситуации, однако при повышении глюкозы плазмы более 10,0 ммоль/л назначение сахароснижающей терапии является необходимым.
Контроль гликемии
- Гипергликемия – один из основных предикторов неблагоприятных исходов у больных с ОКС.
- Гипогликемия может усиливать ишемию миокарда и отрицательно влиять на течение ОКС у больных СД.
- Достижение целевых уровней гликемического контроля улучшает исходы ИМ у больных СД.
Целевые уровни гликемии
Общепринятый целевой диапазон гликемии у больных с ОКС окончательно не определен. По результатам клинических исследований, для большинства больных обоснованными являются следующие показатели.
- Уровень глюкозы плазмы перед едой в течение суток 6,1–7,8 ммоль/л.
- При наличии медицинских, организационных факторов, препятствующих достижению строгого контроля гликемии, допустимо ее периодическое повышение до 10,0 ммоль/л.
- Необходимо избегать снижения глюкозы плазмы менее 6,0 ммоль/л.
Методы достижения целевых уровней гликемии
|
Выбор сахароснижающей терапии для достижения целевого уровня гликемии зависит от клинической ситуации и должен быть индивидуализирован. |
Cахароснижающая терапия при ОКС
- Тиазолидиндионы и бигуаниды при развитии ОКС должны быть немедленно отменены. Тиазолидиндионы могут вызывать задержку жидкости, способствуя тем самым развитию застойной сердечной недостаточности.
- Перед проведением рентгеноконтрастных вмешательств следует отменить иНГЛТ-2.
- Наличие у больного СД 2 типа ОКС не является показанием к переводу на инсулинотерапию. Показания к назначению инсулина в целом такие же, как у больных без ОКС.
- Метформин противопоказан больным СД и ОКС из-за риска развития лактат-ацидоза при развитии тканевой гипоксии и неизученного влияния на ранние и отдаленные клинические исходы ОКС.
- Эффективность и безопасность препаратов из групп арГПП-1, иНГЛТ-2 и иДПП-4 при ОКС изучается.
Показания для инсулинотерапии у больных СД и ОКС
- СД 1 типа.
- Уровень глюкозы плазмы при поступлении стойко выше 10 ммоль/л.
- ДКА, гиперосмолярное гипергликемическое состояние.
- Терапия высокими дозами стероидов.
- Парентеральное питание.
- Общее тяжелое/критическое состояние.
- Кардиогенный шок, выраженная застойная сердечная недостаточность, тяжелая постинфарктная стенокардия, артериальная гипотензия, тяжелые нарушения сердечного ритма.
- Любая степень нарушения сознания.
Тактика инсулинотерапии у больных СД с ОКС
- Больные СД с ОКС без нарушения сознания и других перечисленных выше осложнений, способные самостоятельно принимать пищу, могут находиться на п/к интенсифицированной инсулинотерапии при условии, если она позволяет поддерживать целевой диапазон гликемии и избегать гипогликемии.
- Наиболее оптимальным методом быстрого и управляемого достижения целевых уровней гликемического контроля является непрерывная в/в инфузия инсулина (НВИИ) короткого (ультракороткого, сверхбыстрого) действия, при необходимости – синфузией глюкозы (5, 10, 20% раствор в зависимости от уровня гликемии и объема вводимой жидкости).
- Для обеспечения безопасного и эффективного управления гликемией методика НВИИ и глюкозы проводится через раздельные инфузионные системы, по стандартному протоколу, обученным персоналом.
- НВИИ (и глюкозы) проводится на фоне ежечасного определения гликемии (после стабилизации гликемии – каждые 2 ч).
- Методику приготовления раствора инсулина, введения и дозирования в зависимости от гликемии – см. разделы 8.1 и 22.
10.2. ЦЕРЕБРОВАСКУЛЯРНЫЕ ЗАБОЛЕВАНИЯ
|
Заболевания и патологические состояния, приводящие к нарушениям кровообращения вголовном мозге. |
Нарушения мозгового кровообращения могут быть острыми и хроническими.
Острое нарушение мозгового кровообращения – наиболее тяжелая форма сосудистой патологии мозга, развивающаяся остро или подостро и сопровождающаяся очаговой и/или общемозговой неврологической симптоматикой (с продолжительностью более 24 ч – инсульт, менее 24 ч – транзиторная ишемическая атака).
Хронические нарушения мозгового кровообращения (в отечественной литературе обозначаются собирательным термином «дисциркуляторная энцефалопатия»).
- Для уточнения конкретной формы и степени тяжести хронических нарушений мозгового кровообращения необходимо углубленное обследование неврологом и/или психиатром.
- Обусловлены диффузными или очаговыми органическими изменениями головного мозга сосудистого генеза.
- Проявляются неврологическими симптомами и различной степенью когнитивных нарушений, вплоть до развития деменции.
- Первым этапом диагностического поиска при подозрении на когнитивные нарушения/деменцию является объективизация когнитивных расстройств с помощью нейропсихологических методов исследования. Объем и выбор конкретных тестов определяются неврологом/психиатром.
- Наиболее общеупотребительной является шкала MMSE (Краткая шкала оценки психического статуса).
Факторы риска инсульта
|
Немодифицируемые |
Модифицируемые |
|
• Возраст • Пол • Семейный анамнез |
• Артериальная гипертензия • Сахарный диабет • Курение • Злоупотреблением алкоголем • Фибрилляция предсердий • Употребление наркотических и психотропных средств • Прием пероральных контрацептивов • Мигрень • Гипергомоцистеинемия |
Факторы риска инсульта, специфические для СД
- Гипергликемия.
- Гипогликемия.
- Альбуминурия.
- Снижение СКФ.
- Инсулинорезистентность.
ДИАГНОСТИКА
- Клиническая (характерная неврологическая симптоматика).
- КТ или МРТ головного мозга.
- Ультразвуковое исследование сосудов головы и шеи.
- Исследование реологических свойств крови.
- Нейропсихологическое обследование.
ПРОФИЛАКТИКА
|
Профилактику макрососудистых осложнений у больных СД осуществляет ЭНДОКРИНОЛОГ |
- Достижение индивидуальных целевых показателей гликемического контроля.
Целевой диапазон гликемии у больных с нарушениями мозгового кровообращения окончательно не определен, однако при выборе схемы лечения следует избегать гипогликемий, как острых – провоцирующих развитие нарушений сердечного ритма, так и хронических, повышающих риски деменции и когнитивных расстройств.
- Здоровый образ жизни (отказ от курения, регулярная физическая активность).
- Снижение массы тела.
- Коррекция АД (целевой уровень САД ≥120 и <130, ДАД ≥70 и <80 мм рт.ст.).
- Коррекция дислипидемии (см. раздел 10.1).
- Профилактика гиперкоагуляции и тромбоза (см. раздел 10.1).
Показания к инсулинотерапии у больных с острым нарушением мозгового кровообращения
- Любая степень нарушения сознания.
- Дисфагия.
- Парентеральное питание, питание через зонд.
- Стойкое повышение уровня глюкозы плазмы более 10 ммоль/л.
ЛЕЧЕНИЕ ОСТРЫХ НАРУШЕНИЙ МОЗГОВОГО КРОВООБРАЩЕНИЯ
|
Проводится в специализированном неврологическом стационаре. |
10.3. ЗАБОЛЕВАНИЯ АРТЕРИЙ НИЖНИХ КОНЕЧНОСТЕЙ
|
Заболевания артерий нижних конечностей (ЗАНК) у пациентов с СД рассматриваются в рамках сердечно-сосудистых заболеваний атеросклеротического генеза (АССЗ). |
Группы риска наличия ЗАНК:
- пациенты в возрасте >50 лет;
- пациенты в возрасте <50 лет с наличием 1 ФР (курение, дислипидемия, сердечно-сосудистые заболевания, цереброваскулярные заболевания, артериальная гипертензия, неудовлетворительный контроль гликемии, повышенный уровень гомоцистеина повышенная концентрация высокочувствительного С-реактивного белка, аполипопротеина В, повышенная вязкость крови и гиперкоагуляция, ХБП (рСКФ <60 мл/мин/1,73 м2); семейный анамнез ССЗ, хронические воспалительные заболевания (например, ревматоидный артрит, псориаз, хроническая ВИЧ-инфекция);
- пациенты с СД и наличием трофических нарушений мягких тканей нижних конечностей независимо от возраста.
|
Своевременный скрининг и профилактика могут предупредить или замедлить развитие ЗАНК, тем самым сохранить качество жизни пациента, снизить число ампутаций. Пациенты с ЗАНК имеют высокую вероятность поражения других артериальных бассейнов. В связи с этим своевременная диагностика ЗАНК и коррекция модифицируемых ФР развития атеросклероза предупреждают развитие АССЗ, таких как ИМ, острое нарушение мозгового кровообращения, снижают раннюю смертность. |
Клиническая картина ЗАНК при СД
Жалобы ишемического генеза:
- симптомы перемежающейся хромоты (недомогание, боль, дискомфорт в мышцах нижних конечностей (чаще в икроножных мышцах, реже в ягодичной области, бедре и стопе), возникающие при физической нагрузке (могут отсутствовать!));
- наличие боли или дискомфорт в нижних конечностях в покое, усиливающиеся в положении лежа (могут отсутствовать!).
Осмотр нижних конечностей:
- отсутствие/снижение пульсации на артериях стоп (обнаружение факта отсутствия пульсации на стопе может привести к гипердиагностике, поэтому диагноз ЗАНК должен подтверждаться с помощью неинвазивных методик);
- выпадение волос на нижних конечностях;
- мышечная атрофия;
- бледность кожных покровов, наличие петехиальных элементов, экхимоз, рубеоз (цвет и температура кожи менее специфичны и зависят от наличия инфекционного воспаления, сопутствующей автономной нейропатии);
- наличие язвенных дефектов, акральных некрозов, гангрены пальцев и стопы.
Анамнез:
Оценка основных и дополнительных ФР атеросклероза, микро- и макрососудистых осложнений СД, сопутствующих заболеваний, раневых дефектов и травм нижних конечностей, хирургического лечения и ампутаций конечности, эндоваскулярного или открытого сосудистого вмешательства на артериях нижних конечностей.
Социальная изолированность; наличие качественной медицинской помощи по месту жительства, приверженность и возможность выполнения рекомендацией по правилам ухода за ногами при СД, ношение обуви дома и вне дома (тип обуви).
Клинические стадии течения ЗАНК:
- доклиническая стадия (бессимптомное течение) – отсутствие клинических проявлений;
- стадия клинических проявлений (симптомное течение) – перемежающаяся хромота, наличие трофических изменений, раневых дефектов;
- критическая ишемия нижней конечности (КИНК) с риском потери конечности, характеризуется одним из двух следующих критериев:
• постоянная боль в покое, требующая регулярного приема анальгетиков в течение 2 нед и более (низкий риск) и/или
• трофическая язва или гангрена пальцев или стопы, возникшие на фоне хронической артериальной недостаточности (умеренный и высокий риск).
Особенности клинической картины ЗАНК при СД
- Раннее начало и быстрое прогрессирование атеросклеротических изменений.
- Высокая распространенность сопутствующих АССЗ.
- Малосимптомное течение ЗАНК вследствие сопутствующей диабетической нейропатии, характеризуется стертым, атипичным или отсутствующим болевым синдромом/перемежающейся хромоты (ПХ).
- Несвоевременное обращение за медицинской помощью, нередко на стадии трофических изменений мягких тканей стопы и/или гангрены.
- Болевая симптоматика может быть обусловлена также нейрогенными причинами (спинальный стеноз и др.), в том числе без клинически значимого снижения кровотока.
- Трофические нарушения мягких тканей нижних конечностей могут развиваться на любой стадии ЗАНК.
- Около 50% пациентов с СД и ранами нижних конечностей имеют ЗАНК.
|
У пациентов с СД нет четкой границы в разделении доклинической стадии и стадии клинических проявлений, поэтому классификации ишемии нижних конечностей Фонтейна–Покровского и Рутерфорда, рекомендуемые для определения клинической стадии ЗАНК у больных сатеросклерозом без СД, не отражают степень тяжести хронической артериальной недостаточности у лиц с СД, так как не учитывают сопутствующую диабетическую нейропатию и малоподвижный образ жизни. |
Диагностика ЗАНК у пациентов с СД
|
Верификация ЗАНК у пациентов с СД и трофическими поражениями нижних конечностей необходима для оценки прогноза клинических исходов: заживления язв, ампутации нижних конечностей, сердечно-сосудистых событий и преждевременной смерти. Всем пациентам сподозрением на ЗАНК показана инструментальная оценка состояния периферического кровотока. |
Алгоритм диагностики ЗАНК у пациентов с СД

Примечания: ЛПИ – лодыжечно-плечевой индекс; ППИ – пальце-плечевой индекс; ЛАД – лодыжечное артериальное давление; TcpO2 – транскутанное напряжение кислорода.
1 ЛПИ с нагрузкой – тест 6-минутной ходьбы, тредмил-тест (если нет противопоказаний). Интерпретация результатов не отличается от ЛПИ без нагрузки.
* Постановка диагноза КИНК с риском потери конечности характеризуется одним из двух следующих критериев.
• В отсутствие трофических нарушений покровных тканей систолическое лодыжечное артериальное давление <50 мм рт.ст. или пальцевое давление <30 мм рт.ст., TcpO2 <25 мм рт.ст., перфузионное давление кожи <40 мм рт.ст. (низкий риск).
• При наличии язвы или гангрены систолическое лодыжечное артериальное давление <70 мм рт.ст. или пальцевое давление <50 мм рт.ст., TcpO2 <25 мм рт.ст., перфузионное давление кожи <40 мм рт.ст. (умеренный и высокий риск).
Существует стратификация риска потери конечности по системе WIfI (Wound, Ischemia, foot Infection), основанная на оценке глубины раны, состояния периферического кровоснабжения и тяжести инфекционного процесса (см. Приложение 8).
Неинвазивные методы исследования:
- ультразвуковая допплерография и допплерометрия с подсчетом ЛПИ (соотношение систолического АД в артериях стопы и систолического АД в плечевой артерии);
- измерение пальцевого систолического давления и пальце-плечевого индекса.
ЗАНК подтверждается:
- при наличии жалоб: перемежающаяся хромота, купирующаяся остановкой, или боли покоя, купирующиеся приемом анальгетиков;
- наличии некротических раневых дефектов, ишемической гангрены пальцев и стопы;
- снижении или отсутствии пульсации на ТАС или ЗББА у медиальной лодыжки;
- монофазной или двухфазной форме допплеровской волны или ее отсутствии на одной из артерий стопы;
- ЛПИ менее 0,9 как минимум на одной из артерий стопы.
Ни один из имеющихся рутинных неинвазивных тестов не является абсолютным критерием диагностики ЗАНК у пациентов с СД. Для подтверждения или опровержения диагноза ЗАНК рекомендуется использовать несколько методов.
Методы оценки перфузии мягких тканей.
- Транскутанная оксиметрия (TcpO2) – метод оценки тяжести ишемии конечности у пациентов с клиническими симптомами ЗАНК, прогноза заживления язв, эффективности консервативного лечения и исходов реваскуляризации, определения уровня ампутации конечности.
25 мм рт.ст. – пороговое значение чрескожного напряжения кислорода (TcpO2) для подтверждения ЗАНК на стадии КИНК. - Измерение перфузионного давления кожи – метод оценки кровяного давления, необходимого для восстановления капиллярного кровотока после индуцированной окклюзии.
40 мм рт.ст. – пороговое значение перфузионного давления для подтверждения ЗАНК на стадии КИНК
Методы визуализации для анатомической оценки поражения
- Ультразвуковое дуплексное сканирование (УЗДС) – метод диагностики первой линии, поскольку дает возможность оценить практически весь спектр артериальных поражений, включая оценку результатов хирургического и консервативного лечения.
- Магнитно-резонансная ангиография – метод второй линии у пациентов с СД в связи с отсутствием лучевой нагрузки, более низкого риска нефротоксичности в сравнении с МСКТА и лучшей визуализацией артерий голеней в сравнении с УЗДС иМСКТА.
- Мультиспиральная компьютерная ангиография (МСКТА)* – оптимальный метод визуализации аорто-подвздошного сегмента и проксимальных отделов артерий нижних конечностей у пациентов с СД. Позволяет с высокой точностью исключить артериальные аневризмы, оценить структуру сосудистой стенки, проходимость шунтов и протезов после реваскуляризации.
- Рентгенконтрастная ангиография* – золотой стандарт – инвазивный метод визуализации, рекомендуемый пациентам с ЗАНК при неинформативности других методов визуализации.
* В связи с необходимостью применения йодсодержащего контрастного вещества процедура должна проводиться с осторожностью в связи с риском развития контраст-индуцированной нефропатии и (редко) тяжелых аллергических реакций.
Специалисты междисциплинарной команды, осуществляющие скрининг и лечение пациентов с СД с/без ЗАНК на разных стадиях клинического течения
|
Пациенты группы риска развития ЗАНК |
Пациенты с подтвержденным ЗАНК |
Пациенты с ЗАНК на стадии КИНК |
Пациенты с ЗАНК после разрешения КИНК |
|
|
Специалисты междисциплинарной команды |
1.Эндокринолог. 2.Специалист по диабетической стопе. 3.Специалист функциональной диагностики. 4.Невролог |
1.Эндокринолог. 2.Специалист по диабетической стопе. 3.Специалист функциональной диагностики. 4.Ортопед. 5.Сосудистый и/или эндоваскулярный хирург. 6.Кардиолог |
1.Сосудистый и/или рентгенэндоваскулярный хирург. 2.Хирург. 3.Эндокринолог. 4.Специалист по диабетической стопе. 5.Специалист функциональной диагностики. 6.Кардиолог |
1.Эндокринолог. 2.Специалист по диабетической стопе. 3.Специалист функциональной диагностики. 4.Ортопед. 5.Реабилитолог |
|
Ведение |
Амбулаторно |
Амбулаторно |
Стационарно |
Амбулаторно |
|
Динамическое наблюдение |
Скрининг на предмет наличия ЗАНК 1 раз в 12 мес |
Скрининг на предмет оценки тяжести ЗАНК 1 раз в 6–12 мес |
Программа вторичной профилактики: 1 раз в 1–3–6 мес (определяет специалист) |
Профилактика и ведение пациентов с СД и ЗАНК
1.Коррекция модифицируемых ФР развития атеросклероза.
1.1.Отказ от активного и пассивного курения.
• Пациентам следует помочь разработать план отказа от курения, включающий фармакотерапию (например, варениклин, бупропион и/или никотинзаместительную терапию) и/или направить их для участия в программе отказа от курения.
1.2.Достижение и поддержание целевых показателей гликемического контроля (см. раздел 3.1).
1.3.Достижение и поддержание целевых показателей липидного обмена (см. разделы 3.3 и 10.1).
1.4.Антитромботическая (антиагрегантная и/или антикоагулянтная) терапия.
Антитромботическая терапия у пациентов с ЗАНК

Примечания: ПХ – перемежающаяся хромота; КИНК – критическая ишемия нижней конечности, ОАТТ – однокомпонентная антиагрегантная терапия; ДААТ – двойная антиагрегантная терапия; А – ацетилсалициловая кислота 75–100 мг/сут; К – клопидогрел 75 мг/сут; АВК – антагонисты витамина К.
1 Показана длительная однокомпонентная антиагрегантная терапия при наличии атеросклероза других артериальных бассейнов (сонных, коронарных, почечных артерий и т.д.). Клопидогрел может быть предпочтительным по сравнению с ацетилсалициловой кислотой.
2 Двойная антиагрегантная терапия может быть рассмотрена у пациента с ОКС и/или чрескожным коронарным вмешательством (менее 1 года), стентированием последней проходимой коронарной артерии, многососудистым поражением коронарных артерий у пациентов с неполной реваскуляризацией.
3 Доказательная база является слабой и кровотечение удваивается по сравнению с однокомпонентной антиагрегантной терапией.
4 До тех пор, пока наблюдается хорошая переносимость.
Антитромботическая терапия у пациентов с ЗАНК, которым требуется терапия оральными антикоагулянтами1

Примечания: ПХ – перемежающаяся хромота; КИНК – критическая ишемия нижней конечности, ОАК – оральные антикоагулянты; ПОАК – прямые оральные антикоагулянты; АВК – антагонисты витамина К; ДАТТ – двойная антитромботическая терапия; А – ацетилсалициловая кислота 75–100 мг/сут; К – клопидогрел 75 мг/сут.
1 Например, сопутствующая фибрилляция предсердий или механический протез клапана.
2 По сравнению с риском развития острого нарушения мозгового кровообращения/КИНК вследствие окклюзии стента/трансплантата.
3 Может быть рассмотрена двойная антитромботическая терапия (АВК или ПОАК + ацетилсалициловая кислота или клопидогрел) у лиц с высоким ишемическим риском, определяемым как предшествующий тромбоз стента, острая ишемия конечности при назначении оральных антикоагулянтов и сопутствующее поражение коронарных артерий (недавний ОКС, стентирование последней проходимой коронарной артерии, многососудистое поражение коронарных артерий у пациентов с неполной реваскуляризацией).
4 До тех пор, пока наблюдается хорошая переносимость.
1.5.Достижение и поддержание целевых показателей АД (см. разделы 3.4 и 15).
1.6.Контроль массы тела.
1.7.Двигательная активность.
• Регулярная физическая активность (пациентам группы риска развития ЗАНК).
• Структурированная программа по физической активности для пациентов с ЗАНК.
– Программа формируется реабилитологом/врачом ЛФК.
– Длительность занятия составляет 30-45 мин, не менее 3 раз в неделю, не менее 12 нед.
Противопоказание: ограничение физической активности со стороны сердечно-сосудистых заболеваний, кресло-коляска, пациенты с наличием раневых дефектов, диабетическая нейроостеоартропатия и др.
2.Индивидуальное обучение правилам ухода за стопами при СД пациентов и, при необходимости, родственников (см. Приложение 9).
3.Рекомендации по выбору обуви и стелек (см. Приложение 10).
4.Профессиональный подиатрический уход: осуществляется специально обученной медицинской сестрой в условиях кабинета диабетической стопы.
Тактика ведения пациентов с КИНК с риском потери конечности.
1.Реваскуляризация артерий нижних конечностей.
• У пациентов с низким риском потери конечности (наличие перемежающейся хромоты ишемического генеза, снижающей качество жизни), можно рассмотреть вопрос проведения реваскуляризации артерий нижних конечностей после курса лечения структурированной программой физической активности.
• У пациентов с умеренным и высоким риском потери конечности проведение реваскуляризации обязательно.
2.Местное лечение ран (см. раздел 14).
Тактика ведения пациентов с КИНК с риском потери конечности

У пациентов, прикованных к постели, страдающих деменцией и/или ослабленных пациентов, должна рассматриваться первичная ампутация.
10.4. ТАКТИКА ДИАГНОСТИКИ И ЛЕЧЕНИЯ ИБС У БОЛЬНЫХ СД И КРИТИЧЕСКОЙ ИШЕМИЕЙ НИЖНИХ КОНЕЧНОСТЕЙ
- Больные СД и КИНК имеют высокий риск наличия ИБС.
- Прогноз больных СД и КИНК во многом определяется тяжестью ИБС.
- У больных СД и КИНК важно определить не само наличие ИБС, а выявить острые формы ИБС или тяжелую ишемию миокарда.
Трудность диагностики ИБС у больных СД и КИНК определяется несколькими факторами:
- ограничением физической активности;
- болями, иногда сильными, в пораженной конечности;
- наличием диабетической кардиоваскулярной автономной нейропатии.
Баллонная ангиопластика артерий нижних конечностей относится к операциям среднего риска.
У всех больных СД и КИНК следует определить срочность проведения операции на конечности, предикторы операционного риска, оценить необходимость проведения коронароангиографии и реваскуляризации миокарда:
- при выявлении высокого риска операцию следует отложить;
- при выявлении среднего и низкого риска необходимо оценить выраженность ишемии миокарда;
- при минимальном риске возможно проведение операции.
Предикторы операционного риска у больных СД и КИНК
|
ПРЕДИКТОРЫ ВЫСОКОГО РИСКА • ИМ в последние 4 нед • нестабильная стенокардия или признаки ишемии миокарда на ЭКГ • стенокардия ФК III и IV • декомпенсированная сердечная недостаточность • тяжелый клапанный порок сердца • жизнеугрожающие желудочковые нарушения ритма сердца |
ПРЕДИКТОРЫ СРЕДНЕГО РИСКА • ИМ более 4 нед назад • стенокардия ФК I и II • компенсированная сердечная недостаточность • ХБП С3–5 • цереброваскулярные заболевания |
|
ПРЕДИКТОРЫ НИЗКОГО РИСКА Отсутствие факторов высокого и среднего риска при любом возрасте, уровне АД, несинусовом ритме и наличие патологических изменений на ЭКГ |
ПРЕДИКТОРЫ МИНИМАЛЬНОГО РИСКА У больного нет гемодинамически значимых стенозов коронарных артерий (по данным коронароангиографии) или проведена реваскуляризация миокарда за последний год и с того времени отсутствует симптоматика ИБС |
11. ХРОНИЧЕСКАЯ СЕРДЕЧНАЯ НЕДОСТАТОЧНОСТЬ
Хроническая сердечная недостаточность (ХСН) — это синдром, развивающийся в результате нарушения способности сердца к наполнению и/или опорожнению, протекающий в условиях дисбаланса вазоконстрикторных и вазодилатирующих нейрогормональных систем, сопровождающийся недостаточной перфузией органов и систем и проявляющийся жалобами: одышкой, слабостью, сердцебиением и повышенной утомляемостью и, при прогрессировании, задержкой жидкости в организме (отечным синдромом).
Симптомы и признаки типичной ХСН
|
Симптомы |
Признаки |
|
Типичные |
Более специфичные |
|
Одышка. Ортопноэ. Пароксизмальная ночная одышка. Снижение толерантности к нагрузке. Усталость. Утомляемость. Увеличение времени восстановления после нагрузок. Отек лодыжек. |
Повышенное давление в яремных венах. Гепато-югулярный рефлюкс. Третий сердечный тон (ритм галопа). Латеральное смещение верхушечного толчка. |
|
Менее типичные |
Менее специфичные |
|
Ночной кашель. Свистящее дыхание. Ощущение раздутости. Потеря аппетита. Спутанность мышления (особенно в пожилом возрасте). Депрессия. Усиленное сердцебиение. Головокружение. Бендопнеа (одышка при наклоне). |
Прибавка массы тела (более 2 кг в неделю). Потеря веса, кахексия. Периферические отеки. Легочная крепитация. Плевральный выпот (ослабленное дыхание и притупление при перкуссии в базальных отделах легких). Тахикардия, неритмичный пульс. Тахипноэ, дыхание Чейна–Стокса. Гепатомегалия, асцит. Похолодание конечностей. Олигурия. Низкое пульсовое давление. |
СД является мощным фактором риска развития ХСН.
Сочетание СД и ХСН ассоциируется с более высоким риском общей и сердечно-сосудистой смертности, а также с повышенным риском неблагоприятных клинических исходов.
Неудовлетворительный контроль гликемии связан с повышенным риском развития ХСН: на каждый 1% повышения уровня HbA1c риск развития ХСН повышается на 8–36%. Более того, наличие предиабета при ХСН также связано с высоким риском смерти и неблагоприятных исходов ХСН.
Классификация
Классификация ХСН в зависимости от фракции выброса (ФВ) левого желудочка (ЛЖ):
- ХСН со сниженной ФВ ЛЖ (ХСНнФВ) – ФВ менее 40%;
- ХСН с умеренно сниженной ФВ ЛЖ (ХСНунФВ) – ФВ 40-49%;
- ХСН с сохраненной ФВ ЛЖ (ХСНсФВ) – ФВ 50% и более.
Диагностика
Диагностика ХСН при СД не отличается от диагностики без СД.
Алгоритм диагностики ХСН

Примечания: ИБС – ишемическая болезнь сердца; ХСН – хроническая сердечная недостаточность; ЭКГ – электрокардиография; Эхо-КГ – эхокардиография; BNP – натрийуретический пептид В-типа, NT-proBNP – N-концевой натрийуретический пропептид.
При подозрении на наличие ХСН у больных СД с целью диагностики рекомендуется исследование уровня натрийуретических пептидов (натрийуретический пептид В-типа и N-терминальный фрагмент натрийуретического пропептида В мозгового гормона (NT-proBNP)) в крови. Исследование уровня натрийуретических пептидов у пациентов с СД во многих случаях позволит определить генез одышки, особенно у пациентов с нефропатией. Другим важным методом диагностики является эхокардиография (Эхо-КГ). Данное исследование позволяет оценить структуры и функции миокарда в целях уточнения диагноза ХСН (с сохраненной, промежуточной или сниженной ФВ) и определить тактику лечения. Качество Эхо-КГ-исследования зависит от квалификации специалиста, что особенно важно при диагностике ХСНсФВ. В связи с этим в практическом плане более важно определение натрийуретических пептидов.
У больных СД и с предиабетом часто встречается ХСНсФВ. Диагностика данного фенотипа ХСН является трудоемкой и непростой задачей. В основе ХСНсФВ лежит нарушение диастолической функции ЛЖ, что проявляется нарушениями расслабления, податливости миокарда и наполнения ЛЖ. Согласно рекомендациям Европейского кардиологического общества по диагностике и лечению сердечной недостаточности, для постановки диагноза ХСНсФВ необходимы: 1) симптомы или признаки ХСН; 2) сохраненная ФВ ЛЖ (≥50%); 3) эхокардиографические доказательства диастолической дисфункции и повышенный уровень мозгового натрийуретического гормона. Основным гемодинамическим нарушением при ХСНсФВ является повышение давления наполнения ЛЖ (или среднего давления в левом предсердии), обусловленное диастолической дисфункцией. Для постановки диагноза ХСНсФВ требуется обнаружение ультразвуковых признаков повышенного давления наполнения ЛЖ.
Рекомендации ESC для постановки диагноза ХСНсФВ
|
Критерии |
Функциональные |
Морфологические |
Биомаркеры |
Биомаркеры |
|
Большие критерии |
е септальная <7 см/с е латеральная <10 см/с* или Е/е ср. ≥15 или ТР >2,8 м/с (СДЛА >35 мм рт.ст.) |
ИОЛП >34 мл/м2* или ИММЛЖ ≥149/122 г/м2(мужчины/женщины) и ОТС >0,42 |
NT-proBNP >220 пг/мл или BNP>80 пг/мл |
NT-proBNP >660 пг/мл или BNP>240 пг/мл |
|
Малые критерии |
Е/е ср. 9–14 или GLS <16% |
ИОЛП 29–34 мл/м2* или ИММЛЖ >115/95 г/м2 (мужчины/женщины) или ОТС >0,42 или Толщина стенок ЛЖ ≥12 мм |
NT-proBNP 125–220 пг/мл или BNP 35–80 пг/мл |
NT-proBNP 365–660 пг/мл или BNP 105–240 пг/мл |
Примечания: ESC – Европейское общество кардиологов; Е – скорость раннего диастолического наполнения ЛЖ; e – скорость движения фиброзного кольца митрального клапана в фазу раннего наполнения; e септальная – септальная пиковая скорость фиброзного кольца митрального клапана; е латеральная – латеральная пиковая скорость фиброзного кольца митрального клапана; ТР – трикуспидальная регургитация; СДЛА – систолическое давление в легочной артерии; GLP – показатель продольного систолического укорочения ЛЖ по длинной оси; ИММЛЖ – индекс массы миокарда левого желудочка; ИОЛП – индексированный объем левого предсердия; ОТС – относительная толщина стенок; ЛЖ – левый желудочек; NT-proBNP –N-концевой натрийуретический пропептид; BNP – натрийуретический пептид В-типа.
Правила оценки
Большой критерий – 2 балла, малый критерий – 1 балл.
Каждый раздел – максимально 2 балла, баллы в одном разделе не суммируются.
≥5 баллов: ХСНсФВ.
2–4 балла: диастолический стресс-тест (ДСТ) или инвазивное исследование.
<1 балла: рассмотреть другие причины, диагноз маловероятен.
Критерии положительного ДСТ:
Е/е ср. ≥15 – 2 балла.
Е/е ср. ≥15 + ТР >3,4 м/с – 3 балла.
Баллы суммируются с исходными.
При оценке соотношения Е/e ср. следует усреднять значения скоростей e, измеренных в медиальной и латеральной частях митрального фиброзного кольца.
*Дополнительно:
|
Критерии |
Возраст |
Индексированный объем левого предсердия |
|
|
синусовый ритм |
фибрилляция предсердий |
||
|
Большие критерии |
<75 лет: е септальная <7 см/с или ≥75 лет: е септальная <5 см/с или |
>34 мл/м2 |
>40 мл/м2 |
|
Малые критерии |
- |
29–34 мл/м2 |
34–40 мл/м2 |
ВЕДЕНИЕ ХСН ПРИ СД
Лечение ХСН у пациентов с СД в основном такое же, как и лечение ХСН у пациентов без СД. Общие подходы включают в себя изменение образа жизни, отказ от вредных привычек, правильное питание, контроль артериального давления, соблюдение питьевого режима и контроль веса, ограничение потребления соли, дозированные физические нагрузки. Стратегия назначения терапии зависит от ФВ ЛЖ.
Лечение пациентов с ХСНнФВ
Ингибиторы ангиотензинпревращающего фермента/антагонисты рецепторов ангиотензина II/ингибитор неприлизина и антагонист рецепторов ангиотензина II сакубитрил/валсартан рекомендованы пациентам с симптоматической ХСН (функциональный класс II–IV) и сниженной ФВ (ХСНнФВ). Назначение данных препаратов начинают с малых доз и титруют до целевых или максимально переносимых. При титрации доз ингибиторов ренин-ангиотензин-альдостероновой системы необходим тщательный контроль биохимического анализа крови (креатинин, мочевина, калий) и при необходимости своевременная коррекция терапии.
Агонисты минералкортикоидных рецепторов также снижают риск смерти и госпитализаций по поводу ХСН при ХСНнФВ. Назначение данной группы препаратов проводить с осторожностью при нарушенной функции почек и гиперкалиемии (более 5 ммоль/л)
Бета-адреноблокаторы имеют сходные преимущества в отношении снижения риска госпитализации из-за ХСН и смертности как при СД, так и без него. Основные рекомендованные препараты: бисопролол, карведилол, метопролола сукцинат, небиволол. Бета-адреноблокаторы не ухудшают контроль гликемии.
Ингибиторы If-каналов (ивабрадин) рекомендованы пациентам только с синусовым ритмом, ФВ менее 35%, симптомами ХСН и уровнем ЧСС ≥70 ударов в минуту, несмотря на проводимую терапию бета-адреноблокаторами в рекомендованной дозе.
Дигоксин не улучшает прогноз пациентов с ХСН, однако снижает количество госпитализаций, улучшает симптомы ХСН и улучшает качество жизни.
Диуретики рекомендованы для улучшения симптомов ХСН, повышения физической активности у пациентов с симптомами задержки жидкости.
Хирургические методы лечения ХСНнФВ
Имплантация кардиовертера-дефибриллятора, сердечная ресинхронизирующая терапия, реваскуляризация миокарда (стентирование коронарных артерий/коронарное шунтирование), операции на клапанах сердца проводятся по показаниям независимо от наличия СД. При терминальной ХСН может рассматриваться трансплантация сердца. Однако наличие СД с множественными осложнениями, поражением органов-мишеней (кроме непролиферативной диабетической ретинопатии), стойким неудовлетворительным контролем гликемии (HbA1c >7,5%) является относительным противопоказанием для успешной трансплантации сердца. В то же время тщательно отобранным пациентам с СД без осложнений и значимого нарушения функции почек возможно проведение успешной трансплантации сердца со сходной посттрансплантационной выживаемостью.
При лечении ХСНунФВ и ХСНсФВ используют те же классы препаратов. Однако ни один из них не доказал свою эффективность как при лечении ХСНнФВ. Вероятно, это обусловлено другими патофизиологическими механизмами, сопутствующими заболеваниями, приводящими к развитию ХСН.
Сахароснижающая терапия при ХСН
Ингибиторы натрий-глюкозного котранспортера 2-го типа
Пациентам с ХСН и СД 2 типа в качестве терапии первой линии должны быть назначены препараты группы иНГЛТ-2. Назначение иНГЛТ-2 также рекомендовано пациентам с СД с высоким риском развития ХСН.
Метформин
Метформин ассоциируется с более низким риском смертности и госпитализаций вследствие ХСН по сравнению с инсулинотерапией и препаратами сульфонилмочевины. Назначение метформина безопасно у пациентов с СД и ХСН при стабильном уровне рСКФ >30 мл/мин/1,73 м2.
Агонисты рецепторов глюкагоноподобного пептида-1
арГПП-1 являются безопасными при ХСН и не влияют на риск госпитализации вследствие ХСН.
Препараты сульфонилмочевины
Безопасность данных препаратов для сердечно-сосудистой системы остается неопределенной. Они могут усугублять ХСН и должны использоваться с осторожностью.
Ингибиторы дипептидилпептидазы-4
Терапия саксаглиптином ассоциируется с повышением частоты госпитализаций по поводу ХСН, в связи с чем она не рекомендуется для лечения СД у пациентов с ХСН или высоким риском развития ХСН. Терапия алоглиптином связана с незначительным повышением частоты госпитализации. Ситаглиптин и линаглиптин не ассоциируются с риском развития ХСН и частотой госпитализации вследствие ХСН. Вилдаглиптин не оказывает значимого влияния на ФВ ЛЖ. Таким образом, препараты этой группы в целом нейтральны по отношению к риску развития сердечно-сосудистых осложнений и не ухудшают прогноз.
Тиазолидиндионы
Тиазолидиндионы не рекомендованы при СД и симптомах ХСН, так как эти препараты приводят к задержке натрия и воды и повышают риск декомпенсации ХСН.
Инсулины
Инсулин является гормоном, задерживающим натрий, что в совокупности с подавлением глюкозурии задерживает выведение жидкости и может привести к нарастанию ХСН. Инсулинотерапия может быть рассмотрена у пациентов с выраженной систолической ХСНнФВ для достижения целевых значений гликемии.
|
Лечение больных СД с ХСН должно осуществляться совместно эндокринологом и кардиологом. |
12. ДИАБЕТИЧЕСКАЯ НЕЙРОПАТИЯ
|
Диабетическая нейропатия – комплекс клинических и субклинических синдромов, каждый из которых характеризуется диффузным или очаговым поражением периферических и/или автономных нервных волокон в результате СД. |
КЛАССИФИКАЦИЯ
A. Диффузная нейропатия.
2. Дистальная нейропатия.
- С преимущественным поражением тонких нервных волокон (сенсорная).
- С преимущественным поражением толстых нервных волокон (моторная).
- Смешанная (сенсо-моторная – наиболее распространенная).
3. Автономная нейропатия.
- Кардиоваскулярная. Снижение вариабельности сердечного ритма.
• Тахикардия покоя.
• Ортостатическая гипотензия.
• Внезапная смерть (злокачественная аритмия). - Гастроинтестинальная.
• Диабетический гастропарез (гастропатия).
• Диабетическая энтеропатия (диарея).
• Снижение моторики толстого кишечника (констипация). - Урогенитальная.
• Диабетическая цистопатия (нейрогенный мочевой пузырь).
• Эректильная дисфункция.
• Женская сексуальная дисфункция. - Судомоторная дисфункция.
• Дистальный гипогидроз, ангидроз. - Нарушение распознавания гипогликемий.
Б. Мононейропатия (мононевриты различной локализации) (атипичные формы).
4. Изолированные поражения черепно-мозговых или периферических нервов.
5. Мононевриты различной локализации (в том случае, если полинейропатия исключена).
В. Радикулопатия или полирадикулопатия (атипичные формы).
6. Радикулоплексопатия (пояснично-крестцовая полирадикулопатия, проксимальная моторная амиелотрофия).
7. Грудная радикулопатия.
Недиабетические нейропатии, сопутствующие СД.
- Туннельные синдромы.
- Хроническая воспалительная демиелинизирующая полинейропатия.
- Радикулоплексопатия.
- Острая болевая нейропатия с поражением тонких нервных волокон.
СТАДИИ
I. Доклиническая.
II. Клинических проявлений.
III. Осложнений.
ГРУППЫ РИСКА
- Больные СД 1 типа с недостижением целевых уровней гликемического контроля спустя 5 лет от дебюта заболевания.
- Больные СД 2 типа с момента диагностики заболевания.
Скрининг диабетической периферической нейропатии проводится у всех пациентов с СД 1 типа спустя 5 лет от дебюта заболевания, а при СД 2 типа – с момента установления диагноза. Скрининговое обследование должно проводиться ежегодно.
Этапность диагностики и лечения
|
Мероприятия |
Кто выполняет |
|
Выявление групп риска (скрининг) |
Эндокринолог |
|
Обязательные методы исследования |
Эндокринолог или невролог |
|
Определение клинической формы нейропатии |
Эндокринолог или невролог |
|
Выбор специфического метода лечения |
|
|
– периферической нейропатии |
– Невролог или эндокринолог |
|
– автономной нейропатии |
– Эндокринолог и врачи других специальностей (кардиолог, гастроэнтеролог, уролог и др.) |
Электронейромиография или направление к неврологу крайне редко необходимы на этапе скрининга, за исключением атипичных клинических случаев (нехарактерные клинические признаки, быстрое начало и асимметричность симптомов, подозрение на иную этиологию поражения нервной системы и т.п.).
ДИАГНОСТИКА
Для диагностики диабетической нейропатии применяются следующие методы.
- Оценка клинических симптомов (жалоб). Характерными считают жалобы на боли в стопах различной интенсивности в покое, чаще в ночные и вечерние часы, онемение, парестезии, зябкость стоп, судороги в мышцах голеней и стоп.
- Определение клинических признаков поражения периферических нервов (осмотр, оценка состояния периферической чувствительности). Осмотр позволяет выявить сухость кожи, атрофию мышц, характерную деформацию пальцев (молоткообразная деформация). Для оценки периферической чувствительности используют методики, указанные далее в таблице.
Оцениваемые показатели
|
Форма нейропатии |
Клинические проявления |
Методы |
|
|
обязательные |
дополнительные |
||
|
Сенсорная |
Нарушение чувствительности |
||
|
Вибрационной |
Градуированный камертон (128 Гц) на медиальной поверхности головки I плюсневой кости |
Биотезиометр |
|
|
Температурной |
Касание теплым/холодным предметом (ТипТерм) |
||
|
Болевой |
Покалывание неврологической иглой |
||
|
Тактильной |
Касание монофиламентом (массой 10 г) подошвенной поверхности стопы в проекции головок плюсневых костей и дистальной фаланги I пальца |
||
|
Проприоцептивной |
Пассивное сгибание в суставах пальцев стопы в положении больного лежа с закрытыми глазами |
||
|
Моторная |
Мышечная слабость Мышечная атрофия |
Определение сухожильных рефлексов (ахиллова, коленного) с помощью неврологического молоточка |
Электронейромиография* |
|
Автономная |
Кардиоваскулярная форма |
См. раздел 12.1 КАРДИОВАСКУЛЯРНАЯ АВТОНОМНАЯ НЕЙРОПАТИЯ |
|
|
Гастроинтестинальная форма |
Опрос и осмотр (дисфагия, боли в животе, чередование диареи и запоров; ночная диарея; ощущение переполнения желудка; боли и тяжесть в правом подреберье, тошнота) |
Рентгенография желудочно- кишечного тракта Эзофагогастро-дуоденоскопия Сцинтиграфия желудка Электрогастро-графия |
|
|
Урогенитальная форма |
Опрос и осмотр (отсутствие позывов к мочеиспусканию, проявления эректильной дисфункции; ретроградная эякуляция) |
Урофлоуметрия УЗИ мочевого пузыря (объем остаточной мочи) УЗДГ и дуплексное сканирование сосудов полового члена |
|
* Электронейромиография абсолютно показана при неэффективности стандартной терапии диабетической нейропатии в течение 6 мес для выявления редко встречающихся форм поражения периферических нервов при СД или сопутствующей неврологической патологии.
Показатели периферической чувствительности
|
Методы диагностики состояния периферической чувствительности |
Показатели периферической чувствительности |
|
Оценка вибрационной чувствительности • по градуированному камертону 128 Гц в разных возрастных группах: |
|
|
18–40 лет 41–60 лет 61–71 год 72 года и старше |
5–8 ед. 4–8 ед. 3–8 ед.ч 2–8 ед. |
|
• по биотезиометру |
10-25 В–умеренная нейропатия >25 В–выраженная нейропатия |
|
Оценка температурной чувствительности |
Не чувствует разницы температур – признак нейропатии |
|
Оценка тактильной чувствительности с помощью монофиламента 10 г. |
Чувствительность не нарушена, если пациент ощущает более 2 прикосновений из 3 Чувствительность нарушена, если пациент чувствует менее 2 прикосновений из 3 |
|
Оценка болевой чувствительности с помощью неврологической иглы |
Чувствует более 2 покалываний из 3 – нет снижения чувствительности, чувствует менее 2 покалываний из 3 – чувствительность снижена |
Для диагностики симметричной полинейропатии достаточно тщательно собранного анамнеза, определения порога температурной (или тактильной) чувствительности, а также вибрационной чувствительности с помощью градуированного камертона 128 Гц.
Всем пациентам необходимо проводить исследование с помощью монофиламента 10 г для определения риска формирования трофических язв стоп и ампутации.
Необходимо выявлять возможные симптомы и признаки автономной нейропатии у пациентов с диабетическими микроангиопатиями.
Для диагностики диабетической нейропатии можно использовать диагностические шкалы, например:
- шкала симптомов нейропатии (Neuropathy Symptom Score, NSS). Сумма баллов >5 говорит о наличии выраженной нейропатии (см. приложение 11);
- визуально-аналоговая шкала (для оценки болевого синдрома);
- Мичиганский опросник для скрининга нейропатии (The Michigan Neuropath Screening Instrument, MNSI). Сумма баллов >2 позволяет подозревать наличие нейропатии (см. приложение 12);
- Опросник DN4 для диагностики болевой нейропатии. Сумма баллов >4 свидетельствует о нейропатическом характере боли (приложение 13).
Для ранней диагностики нейропатии с поражением немиелинизированных нервных волокон выполняется конфокальная микроскопия роговицы (при возможности).
Лечение болевой формы диабетической нейропатии
|
Основой успешного лечения диабетической нейропатии является достижение и поддержание индивидуальных целевых показателей гликемического контроля. |
Оптимизация гликемического контроля позволяет предотвратить или отсрочить развитие полинейропатии у пациентов с СД 1 типа и замедлить ее прогрессирование у больных СД 2 типа.

Медикаментозная терапия
|
Класс препаратов |
Механизм действия |
Препараты (средняя терапевтическая доза) |
|
Антиконвульсанты |
Модулирование электрического потенциала кальциевых каналов |
Прегабалин (150–600 мг/сут) Габапентин (300–3600 мг/сут) |
|
Модулирование электрического потенциала натриевых каналов |
Окскарбазепин (600–1800 мг/сут) (только при атипичной нейропатии) |
|
|
Трициклические антидепрессанты |
Неспецифичное ингибирование обратного захвата серотонина и норадреналина |
Амитриптилин (25–150 мг/сут) |
|
Антидепрессанты – селективные ингибиторы обратного захвата серотонина и норадреналина |
Высокоспецифичное ингибирование обратного захвата серотонина и норадреналина |
Дулоксетин (60–120 мг/сут) |
|
Опиаты |
Блокада μ-опиоидных рецепторов |
Трамадол (100–400 мг/сут) |
|
Препараты местного действия |
Местно-раздражающее |
Капсаицин |
|
Местно-обезболивающее |
Лидокаин |
ПРОФИЛАКТИКА
|
Достижение и поддержание индивидуальных целевых показателей гликемического контроля |
12.1. КАРДИОВАСКУЛЯРНАЯ АВТОНОМНАЯ НЕЙРОПАТИЯ
|
Кардиоваскулярная автономная нейропатия (КАН) – одна из форм диабетической автономной нейропатии, при которой происходит нарушение регуляции сердечной деятельности и тонуса сосудов вследствие повреждения нервных волокон вегетативной нервной системы, иннервирующих сердце и кровеносные сосуды. |
КАН является независимым ФР сердечно-сосудистой смертности и сердечно-сосудистых событий. Распространенность КАН у больных СД составляет 25%.
Факторы риска развития КАН
|
СД 1 типа |
СД 2 типа |
|
• Высокие значения HbA1c. • Гипергликемия. • Артериальная гипертензия. • Дистальная диабетическая полинейропатия. • Диабетическая ретинопатия |
• Возраст. • Длительность СД. • Ожирение. • Курение |
Стадии КАН
- Начальная (доклиническая) стадия.
- Стадия клинических проявлений.
Клинические проявления КАН
- Тахикардия покоя.
- Ортостатическая гипотензия (ОГ) – снижение САД ≥20 мм рт.ст. или ДАД ≥10 мм рт.ст.
- Синдром постуральной тахикардии.
- Снижение переносимости физических нагрузок.
- «Немая» ишемия миокарда.
Следует предпринять диагностический поиск других причин, которые могут вызывать схожие с КАН симптомы – сопутствующие заболевания, действие ряда лекарственных препаратов или их взаимодействие между собой.
Дифференциальная диагностика при КАН
|
Симптом |
Признаки |
Другие состояния |
|
Тахикардия покоя |
ЧСС более 100 ударов в минуту |
– Анемия. – Тиреотоксикоз. – Лихорадка. – Нарушения ритма сердца (фибрилляция и трепетание предсердий и другие). – Дегидратация. – Надпочечниковая недостаточность. – Действие лекарственных препаратов (например, препараты, содержащие симпатомиметики – бронхолитики для лечения бронхиальной астмы и комбинированные препараты для лечения простуды, содержащие эфедрин и псевдоэфедрин, некоторые БАД, имеющие в составе, например, алкалоиды эфедры и др.), кофеина, алкоголя, никотина, ряда наркотических веществ (кокаин, амфетамин, метамфетамин и др.) |
|
Ортостатическая гипотензия |
Снижение САД ≥20 или ДАД ≥10 мм рт.ст. |
– Надпочечниковая недостаточность. – Уменьшение объема циркулирующей крови (острая кровопотеря, дегидратация). – Беременность и послеродовой период. – Сердечно-сосудистые заболевания (аритмии, сердечная недостаточность, миокардиты, перикардиты, клапанные пороки сердца). – Употребление алкоголя. – Лекарственные препараты (антиадренергические, антиангинальные, антиаритмические, антихолинергические препараты, диуретики, иАПФ и БРА, седативные препараты, нейролептики, антидепрессанты). – Наркотические средства |
Диагностика КАН
Так называемые «прикроватные» тесты являются золотым стандартом диагностики КАН.
|
Название теста |
Описание теста |
|
ЧСС в покое |
ЧСС более 100 уд./мин характерно для КАН |
|
Вариация ЧСС |
Мониторирование с помощью ЭКГ ЧСС в покое лежа при медленном глубоком дыхании (6 дыхательных движений в минуту). Нормальные значения – разница более 15 уд./мин. Патологическая разница – менее 10 уд./мин. Нормальное соотношение интервалов R–R на выдохе к R–R на вдохе – более 1,17 у лиц 20–24 лет. С возрастом этот показатель снижается: возраст 25–29 – 1,15; 30–34 – 1,13; 35–39 – 1,12; 40–44 – 1,10; 45–49 – 1,08; 50–54 – 1,07; 55–59 – 1,06; 60–64 – 1,04; 65–69 – 1,03; 70–75 – 1,02 |
|
Реакция ЧСС в ответ на ортостатическую пробу |
Во время продолжительного мониторирования ЭКГ интервалы R–R измеряются через 15 и 30 ударов сердца после вставания. В норме рефлекторную тахикардию сменяет брадикардия, а отношение 30:15 составляет более 1,03, значения 1,01–1,03 являются пограничными. При отношении 30:15 1,0 и менее диагностируется КАН |
|
Проба Вальсальвы |
Во время мониторирования ЭКГ пациент в течение 15 с дует в мундштук, соединенный с манометром, поддерживая в нем давление 40 мм рт.ст. В норме ЧСС увеличивается с последующей компенсаторной брадикардией. Наиболее длинный интервал R–R после нагрузки делят на самый короткий R–R во время нагрузки, при этом высчитывается коэффициент Вальсальвы. Норма более 1,20. Показатель 1,20 и менее говорит о наличии КАН. Следует избегать при наличии пролиферативной ретинопатии вследствие риска кровоизлияний |
|
Реакция АД в ответ на ортостатическую пробу |
АД измеряется в положении лежа, а затем спустя 3 мин после вставания. Снижение САД на 20 мм рт.ст. и более и/или ДАД на 10 и мм рт.ст. более свидетельствует о КАН. Для пациентов с исходно повышенным АД в положении лежа (САД 150 мм рт.ст. и выше и/или ДАД 90 мм рт.ст. и выше) снижение САД на 30 мм рт.ст. и/или ДАД на 15 мм рт.ст. может считаться более подходящим критерием диагностики |
|
Реакция диастолического АД в ответ на изометрическую нагрузку (проба с динамометром) |
Пациент сжимает ручной динамометр до максимального значения. Затем рукоятка сжимается на 30% от максимума и удерживается в течение 5 мин. В норме ДАД на другой руке повышается более, чем на 16 мм рт.ст. Повышение ДАД менее чем на 10 мм рт.ст. говорит о КАН |
Два и более патологических (аномальных) результата тестов позволяют установить диагноз КАН.
Показатели вариабельности сердечного ритма (SDNN, rMSSD) являются высокочувствительными маркерами состояния звеньев автономной нервной системы и позволяют выявить КАН на ранней доклинической стадии, однако применение данного метода требует соответствующего технического оснащения.
Удлинение интервала Q–Tc на ЭКГ ≥460 мс у женщин и ≥450 мс у мужчин – высокочувствительный, но низкоспецифичный признак в диагностике КАН, длительность интервала Q–T может меняться в зависимости от различных причин (электролитные нарушения, гипогликемия, гиперинсулинемия, прием ряда лекарственных препаратов), однако его значение может подтолкнуть врача к проведению дальнейшего обследования на выявление КАН.
Пациенты с СД 2 типа должны обследоваться на предмет выявления КАН сразу при постановке диагноза и далее 1 раз в год, а больные СД 1 типа– спустя 5 лет после начала заболевания и далее 1 раз в год.
Профилактика КАН
В основе профилактики развития КАН лежит тщательный контроль гликемии и сердечно-сосудистых ФР:
- достижение и поддержание индивидуальных целевых показателей гликемического контроля.
Ранний и тщательный контроль гликемии позволяет предотвратить или отсрочить развитие КАН и рекомендован пациентам с СД 1 типа.
Для пациентов с СД 2 типа, помимо достижения оптимального гликемического контроля, рекомендовано оказывать влияние и на другие ФР и модификацию образа жизни:
- физические нагрузки (регулярные, аэробные);
- отказ от курения;
- достижение индивидуальных целевых значений АД;
- достижение индивидуальных целевых значений липидного спектра.
Лечение КАН
Применение различных терапевтических подходов, направленных на патогенез КАН, при развитии симптомов заболевания не привело к желаемому результату. Имеются данные о потенциальной пользе применения различных групп препаратов, однако на сегодняшний день их влияние на предотвращение прогрессирования КАН при развитии клинических проявлений не доказано.
Главным образом в лечении КАН следует воздействовать на выраженные клинические проявления. КАН в этой стадии практически необратима, таким образом, лечение в основном носит симптоматический характер.
Рекомендовано применение кардиоселективных бета-адреноблокаторов с целью коррекции тахикардии покоя при КАН.
Лечение ОГ
Для практикующего врача лечение ОГ часто вызывает затруднения и требует применения комплексного подхода.
Комплексный подход в лечении ОГ
|
Основные подходы к лечению ОГ |
Перечень мер |
Комментарий |
|
Тщательный контроль гликемии и сердечно-сосудистых ФР |
||
|
Немедикаментозные методы |
избегание провоцирующих ситуаций |
резкая смена положения тела, резкое вставание |
|
физические упражнения и поощрение физической активности |
детренированность усиливает проявления ОГ и ухудшает течение КАН |
|
|
позиционные маневры перед вставанием |
перекрещивание ног, сидение на корточках, сокращение мышц нижних конечностей и живота |
|
|
употребление достаточного количества жидкости и поваренной соли при отсутствии противопоказаний |
в том числе рекомендуется «болюсное» питье перед вставанием с постели – подготовить заранее 480 мл воды комнатной температуры, в течение 5 минут пациент выпивает, сколько может |
|
|
соблюдение режима питания |
избегать приема горячей пищи и напитков, больших порций |
|
|
избегание приема ряда лекарственных средств, которые могут усиливать гипотензию |
трициклические антидепрессанты, психотропные и противопаркинсонические препараты, миорелаксанты, средства для лечения эректильной дисфункции и другие |
|
|
ношение компрессионного трикотажа |
эластическое белье второго класса компрессии на всю длину ног и/или плотно прилегающий к животу и тазу пациента эластический пояс |
|
|
Медикаментозная терапия |
мидодрин (периферический селективный агонист альфа1-адренорецепторов) |
в начальной дозе 2,5 мг 2–3 р/день с постепенным увеличением до максимальной дозы 10 мг 3 р/день. Назначается с рекомендацией пациенту больше сохранять положение стоя или сидя с целью минимизировать повышение артериального давления в положении лежа |
|
Флудрокортизон (минералокортикостероид) |
начальная доза составляет 0,05 мг вечером с последующей титрацией до максимально допустимой суточной дозы 0,2 мг. Прием данного препарата также увеличивает риск развития артериальной гипертензии в положении лежа |
В качестве первого шага в лечении ОГ рекомендуется выбрать немедикаментозные методы и исключить другие причины ОГ (см. таблицу «Дифференциальная диагностика при КАН»), а также пересмотреть лекарственную терапию сопутствующих заболеваний, при возможности избегать препаратов, провоцирующих постуральное снижение АД.
При сохранении выраженных симптомов ОГ после вышеуказанных мер следует рассмотреть возможность назначения медикаментозной терапии. Потенциальная польза от назначения препарата должна быть соотнесена с рисками терапии.
Медикаментозная терапия ОГ зачастую представляется затруднительной, поскольку непросто соблюсти баланс между понижением артериального давления при вставании и избеганием значимого повышения АД в положении лежа.
Симптоматическая терапия ОГ проводится мидодрином или флудрокортизоном, а в случае резистентности к монотерапии – комбинацией данных препаратов. При этом следует тщательно обдумать соотношение польза/риск назначения любой лекарственной терапии ОГ.
13. ДИАБЕТИЧЕСКАЯ НЕЙРООСТЕОАРТРОПАТИЯ
|
Диабетическая нейроостеоартропатия (ДНОАП, артропатия Шарко) – относительно безболевая, прогрессирующая, деструктивная артропатия одного или нескольких суставов, сопровождающаяся неврологическим дефицитом. |
Клинические стадии ДНОАП:
- острая;
- хроническая.
Классификация ДНОАП на основании клинической картины, результатов МСКТ/МРТ
(E.A. Chantelau, G. Grutzner, 2014)
|
Стадии/Фазы |
Клинические проявления |
МСКТ/МРТ признаки |
|
Активная стадия Фаза 0 |
Умеренно выраженное воспаление (отек, локальная гипертермия, иногда боль, повышенный риск травматизации при ходьбе), нет выраженных деформаций |
Обязательные: отек костного мозга и мягких тканей, нет нарушения кортикального слоя. Возможные: субхондральные трабекулярные микротрещины, повреждение связок |
|
Активная стадия Фаза 1 |
Выраженное воспаление (отек, локальная гипертермия, иногда боль, повышенный риск травматизации при ходьбе), выраженная деформация |
Обязательные: переломы с нарушением кортикального слоя, отек костного мозга и/или отек мягких тканей. Возможные: остеоартрит, кисты, повреждение хряща, остеохондроз, внутрисуставной выпот, скопление жидкости в суставах, костные эрозии/некрозы, лизис кости, деструкция и фрагментация кости, вывихи/подвывихи суставов, повреждение связок, теносиновииты, дислокация костей |
|
Неактивная стадия Фаза 0 |
Нет признаков воспаления, нет деформации |
Отсутствие изменений или незначительный отек костного мозга, субхондральный склероз, кисты кости, остеоартроз, повреждение связок |
|
Неактивная стадия Фаза 1 |
Нет воспаления, стойкая выраженная деформация, анкилозы |
Остаточный отек костного мозга, кортикальная мозоль, выпот, субхондральные кисты, деструкция и дислокация суставов, фиброз, образование остеофитов, ремоделирование кости, нарушения хряща и связок, анкилоз, псевдоартроз |
Группы риска:
- длительно болеющие СД;
- пациенты с периферической нейропатией любого генеза;
- перенесшие хирургическое вмешательство на стопе;
- получающие лечение глюкокортикоидами, иммуносупрессорами;
- больные на заместительной почечной терапии (гемодиализ).
Этапность диагностики и лечения
|
Мероприятия |
Кто выполняет |
|
Выявление групп риска |
Эндокринолог |
|
Обязательные методы исследования |
Эндокринолог, специалист отделения/кабинета диабетической стопы |
|
Определение клинической стадии ДНОАП |
Эндокринолог, специалист отделения/кабинета диабетической стопы |
|
Лечение и динамическое наблюдение |
– Эндокринолог – Специалист отделения/кабинета диабетической стопы |
Диагностика
|
Стадия ДНОАП |
Клинические проявления |
Методы |
|
|
Обязательные |
Дополнительные |
||
|
Острая |
Проявления диабетической нейропатии (см. выше) |
||
|
При осмотре – отек и гиперемия пораженной стопы, локальная гипертермия |
Инфракрасная термометрия пораженной и непораженной конечности (градиент температуры >2°С свидетельствует об острой стадии ДНОАП) |
МРТ пораженного участка конечности (выявление отека костного мозга в зоне пораженного сустава) |
|
|
Хроническая |
При осмотре – характерная деформация стопы и/или голеностопного сустава |
Рентгенография пораженного участка конечности в прямой и боковой проекциях (определяются остеопороз, параоссальные обызвествления, гиперостозы, вывихи и подвывихи суставов, фрагментация костных структур) |
МСКТ пораженного участка конечности |
Принципы лечения ДНОАП
- Достижение и поддержание индивидуальных целевых показателей гликемического контроля.
- Разгрузка пораженной конечности (индивидуальная разгрузочная повязка) на острой стадии. Длительность использования повязки – 6 мес, частота замены – каждые 3–4 нед.
- Системная антибиотикотерапия (клиндамицин, фторхинолоны, цефалоспорины, даптомицин) при язвенных дефектах с признаками инфекции и ранах 2-й ст. и глубже (по Wagner).
- При наличии раневых дефектов – использование современных атравматических перевязочных средств, соответствующих стадии раневого процесса.
Лечение острой стадии ДНОАП
|
Единственным эффективным методом лечения острой стадии ДНОАП является разгрузка пораженного сустава с помощью индивидуальной разгрузочной повязки Total Contact Cast, которая должна быть наложена пациенту сразу после установления диагноза. |
В качестве дополнительного по отношению к разгрузке пораженного сустава методом лечения острой стадии ДНОАП может стать назначение препаратов из группы бисфосфонатов (алендронат, памидронат).
Лечение хронической стадии ДНОАП
- Постоянное ношение сложной ортопедической обуви.
- При поражении голеностопного сустава постоянное ношение индивидуально изготовленного ортеза.
- Адекватный подиатрический уход с целью профилактики развития хронических раневых дефектов в зонах избыточного нагрузочного давления на стопе.
- При формировании выраженных деформаций стопы и рецидивирующих раневых дефектах в зоне деформации–хирургическая ортопедическая коррекция.
Профилактика ДНОАП
- Достижение и поддержание индивидуальных целевых показателей гликемического контроля.
- Своевременное выявление и динамическое наблюдение за пациентами группы риска развития ДНОАП.
14. СИНДРОМ ДИАБЕТИЧЕСКОЙ СТОПЫ
|
Синдром диабетической стопы (СДС) объединяет патологические изменения периферической нервной системы, артериального и микроциркуляторного русла, костно-суставного аппарата стопы, представляющие непосредственную угрозу или развитие язвенно-некротических процессов игангрены стопы. |
ГРУППЫ РИСКА СДС
- Пациенты с дистальной полинейропатией на стадии клинических проявлений.
- Лица с заболеваниями периферических артерий любого генеза.
- Больные с деформациями стоп любого генеза.
- Слепые и слабовидящие.
- Больные с диабетической нефропатией и ХБП C3-5.
- Одинокие и пожилые пациенты.
- Злоупотребляющие алкоголем.
- Курильщики.
КЛАССИФИКАЦИЯ (ФОРМУЛИРОВКА ДИАГНОЗА)
- Нейропатическая форма СДС:
• трофическая язва стопы;
• диабетическая нейроостеоартропатия. - Ишемическая форма СДС.
- Нейроишемическая форма СДС.
Классификация раневых дефектов при СДС (по Wagner)
|
Степень |
Проявления |
|
0 |
Раневой дефект отсутствует, но есть сухость кожи, клювовидная деформация пальцев, выступание головок метатарзальных костей, другие костные и суставные аномалии |
|
1 |
Поверхностный язвенный дефект без признаков инфицирования |
|
2 |
Глубокая язва, обычно инфицированная, но без вовлечения костной ткани |
|
3 |
Глубокая язва с вовлечением в процесс костной ткани, наличием остеомиелита |
|
4 |
Ограниченная гангрена (пальца или стопы) |
|
5 |
Гангрена всей стопы |
ДИАГНОСТИКА
|
• Сбор анамнеза • Осмотр нижних конечностей • Оценка неврологического статуса • Оценка состояния артериального кровотока нижних конечностей • Рентгенография стоп и голеностопных суставов в прямой и боковой проекциях • Бактериологическое исследование тканей раны |
Анамнез
|
Нейропатическая форма |
Ишемическая форма |
|
Длительное течение СД |
Артериальная гипертензия и/или дислипидемия |
|
Наличие в анамнезе трофических язв стоп, ампутаций пальцев или отделов стопы, деформаций стоп, ногтевых пластинок |
Наличие в анамнезе ИБС, цереброваскулярных заболеваний |
|
Злоупотребление алкоголем |
Курение |
Осмотр нижних конечностей
|
Нейропатическая форма |
Ишемическая форма |
|
Сухая кожа, участки гиперкератоза в областях избыточного нагрузочного давления на стопах |
Кожа бледная или цианотичная, атрофична, часто трещины |
|
Специфичная для СД деформация стоп, пальцев, голеностопных суставов |
Деформация пальцев стопы носит неспецифичный характер |
|
Пульсация на артериях стоп сохранена с обеих сторон |
Пульсация на артериях стоп снижена или отсутствует |
|
Язвенные дефекты в зонах избыточного нагрузочного давления, безболезненные |
Акральные некрозы, резко болезненные |
|
Субъективная симптоматика отсутствует |
Перемежающаяся хромота* |
* У больных с диабетической нейропатией может отсутствовать.
При осмотре раны следует учитывать:
- локализация раны;
- размер раны:
• длина и ширина;
• площадь;
• глубина;
• объем; - тип ткани, присутствующий в ране:
• струп, некротические ткани, грануляционная ткань, подлежащие структуры (сухожилия, капсулы суставов, кости);
• оценить цвет и консистенцию;
• процент от всей площади раны, покрытой каждым типом ткани; - экссудат:
• количество (+, ++, +++);
• цвет;
• вязкость;
• наличие гнойного отделяемого; - края раны:
• приподнятый край;
• гиперкератоз;
• карманы (глубина, длина); - окружающая кожа:
• мацерация;
• гиперемия;
• отек; - запах;
- боль (локальная болезненность, степень);
- признаки инфекции (местные, системные).
Оценка неврологического статуса.
См. обязательные методы исследования диабетической нейропатии.
Оценка состояния артериального кровотока (см. раздел 10.3).
Алгоритм местного лечения ран при СДС (адаптировано Frykberg & Banks, 2016)

Критический интервал после начала лечения составляет 4 нед, когда уменьшение площади раны менее чем на 50% указывает на маловероятное заживление раневого дефекта.
ПРИНЦИПЫ МЕСТНОГО ЛЕЧЕНИЯ
- Хирургическая обработка
Хирургическая обработка в условиях перевязочного кабинета является важным аспектом лечения ран и направлена на устранение фибрина, некротически изменённых тканей и гиперкератозов по краям раны. В ряде случаев для ускорения очищения раны могут быть использованы повязки, стимулирующие аутолиз. Обработка раневых дефектов может быть допустима только после разрешения критической ишемии.
- Очищение
При промывании раны рекомендуется использовать физиологический р-р для неинфицированных ран или р-р антисептика для инфицированных.
- Контроль экссудации
Контроль уровня экссудата является важным компонентом в лечении ран и играет определяющую роль в выборе перевязочного средства. Повязка должна создавать оптимальную среду для ускорения миграции клеток, облегчать аутолиз нежизнеспособных тканей, предотвращать при этом мацерацию краёв раны. Выбранная повязка должна поддерживать влажную среду в ране, контролировать уровень экссудата и препятствовать мацерации краев. Она должна быть хорошо зафиксирована на ране, чтобы не травмировать ее за счет своей подвижности.
- Разгрузка конечности
Для разгрузки могут быть использованы:
• кресло-каталка;
• индивидуальная разгрузочная повязка (Total Сontact Сast) – золотой стандарт для лечения нейропатической формы СДС;
• разгрузочный полубашмак;
• пневмоортез (AirCast), тутор;
• специализированные ячеистые стельки;
• волкеры.
Несъемные устройства демонстрируют более высокие показатели заживления, чем съемные устройства.
- Адъювантная терапия
Если раневой дефект за 4 нед стандартного лечения не уменьшился на 50% от исходного размера, несмотря на проводимые обработки, разгрузку, устранение ишемии и адекватную антибактериальную терапию, стоит рассмотреть вторую или адъювантную линию. Адъювантная терапия может включать в себя использование генно-инженерных аналогов кожи, местное введение факторов роста, ацеллюлярный матрикс или терапию стволовыми плюрипотентными клетками, использование коллагенсодержащих повязок или терапию отрицательным давлением. В отечественной клинической практике доступными являются препараты на основе эпидермального ростового фактора. Использование отрицательного давления (NPWT) возможноу пациентов с нейропатической и нейроишемической (после восстановления кровотока) формой синдрома. Абсолютно противопоказано использование NPWT у больных с критической ишемией конечности (TcpO2 <30 мм рт.ст.), остеомиелитом, флегмоной и гангреной стопы.
- Устранение инфекции
Наличие инфекции в ране устанавливается по двум или более из указанных клинических признаков:
• местный отек или уплотнение тканей;
• локальная гиперемия;
• повышенная чувствительность или боль;
• локальная гипертермия;
• гнойное отделяемое.
Периферическая нейропатия или заболевание периферических артерий могут маскировать симптомы и признаки инфекции. Около 50% пациентов с СДС могут не иметь клинических признаков инфекции. В таких случаях распознать наличие инфицированной раны можно, опираясь на следующие косвенные признаки:
• увеличение количества раневого экссудата;
• рыхлая, бледная грануляционная ткань;
• рыхлые «подрытые» края раны;
• неприятный запах.
Основным методом диагностики инфекционного процесса в ране является бактериологическое исследование. Для анализа необходимо брать образцы тканей из разных участков, так как микрофлора может различаться в разных областях дефекта. Упациентов с нейроишемической и ишемической формой СДС необходимо выявлять не только аэробные, но и анаэробные микроорганизмы и определять их чувствительность к современным антибактериальным препаратам. Клинически значимым считается содержание бактериальных тел выше 1х106 на грамм ткани или обнаружение β-гемолитического стрептококка. Материал для исследования может быть получен при биопсии или кюретаже дна раны. Менее информативно исследование раневого экссудата или мазка с предварительно очищенного и промытого стерильным физиологическим раствором дна раны.
Выделяют следующие степени тяжести раневой инфекции при СДС [IWGDF, 2003]:
- Неинфицированная язва/рана.
- Легкая инфекция. Инфекционный процесс, вовлекающий лишь кожу и подкожную клетчатку.
рисутствуют вышеописанные признаки раневой инфекции без признаков вовлечения глубжележащих структур и системного воспалительного ответа. Радиус зоны эритемы – менее 2 см. - Инфекция средней тяжести. Обширное воспаление кожи и подкожной клетчатки (те же признаки инфекции + радиус зоны эритемы – более 2 см) ИЛИ вовлечение лежащих глубже структур (абсцесс, остеомиелит, гнойный артрит, фасциит).
- Тяжелая инфекция. Синдром системной воспалительной реакции (SIRS), соответствующий современному пониманию сепсиса. Для его констатации необходимо наличие двух и более из нижеперечисленных признаков:
• температура тела более 38 или менее 36 градусов;
• ЧСС >90 уд/мин;
• Одышка (ЧДД >20 в мин);
• PaCO2 (парциальное давление CO2 в артериальной крови) <32 мм рт.ст.;
• уровень лейкоцитов более 12 или менее 4 тыс. в мкл;
• сдвиг лейкоцитарной формулы влево (10% и более незрелых (палочкоядерных) форм лейкоцитов).
Принципы назначения антибактериальной терапии
|
Тяжесть инфекции |
Сопутствующие факторы |
Обычные возбудители |
Потенциальная эмпирическая антибактериальная терапия |
|
Легкая |
Без осложнений |
ГПК |
S-S pen; цеф. 1-го поколения |
|
Аллергия или непереносимость β-лактамов |
ГОП |
Клиндамицин; ФХ; Т/S; макролид; докси |
|
|
Недавно проведенная антибактериальная терапия |
ГПК + ГОП |
β-L-ase 1; Т/S; докси; макролид; ФХ |
|
|
Высокий риск МРЗС |
МРЗС |
Линезолид; Т/S; докси; макролид; ФХ |
|
|
Средняя и тяжелая |
Без осложнений |
ГПК ± ГОП |
β-L-ase 1; цеф 2/3 поколения |
|
Недавно проведенная антибактериальная терапия |
ГПК ± ГОП |
β-L-ase 2; цеф 3 поколения, карбапенемы 1 группы (зависит от прежней терапии, нужна консультация клинического фармаколога) |
|
|
Размягчение (мацерация) язвенного дефекта |
ГОП, включая Pseudomonas |
β-L-ase 2; S-S pen + цефтазидим, S-S pen + Cipro, карбапенемы 2 группы |
|
|
Ишемия конечности/ некроз/газообразование |
ГПК ± ГОП ± анаэробы |
β-L-ase 1 или 2; карбапенем 1 или 2 группы; цеф 2/3 поколения + клиндамицин + метронидазол |
|
|
Факторы риска МРЗС |
МРЗС |
Рассмотреть добавление или заменить на: гликопептиды; линезолид; даптомицин; фузидиевая к-та; T/S (± rif); докси; ФХ |
|
|
Факторы риска резистентных ГОП |
ESBL |
Карбапенемы, ФХ, аминогликозид, колистин |
Примечания: ГПК – грамположительные кокки (стафилококки, стрептококки); ГОП – грамотрицательные палочки; МРЗС – метициллинрезистентный золотистый стафилококк; ESBL – организм, продуцирующий бета-лактамазу расширенного спектра; S-S pen – полусинтетический пенициллиназоустойчивый пенициллин; β-L-ase – ингибитор β-лактама, β-лактамазы; β-L-ase 1 – амоксициллин/клавунат, ампициллин/сульбактам; β-L-ase 2 – тикарциллин/клавуланат, пиперациллин/тазобактам; докси – доксициклин; карбапенем 1 группы – эртапенем; карбапенем 2 группы – имипенем, меропенем, дорипенем; цеф – цефалоспорин; ФХ – фторхинолон с высокой активностью против аэробных грамположительных кокков (например, левофлоксацин или моксифлоксацин; Cipro – противосинегнойный фторхинолон (например, ципрофлоксацин; T/S – триметоприм/сульфаметоксазол; T/S (± rif) – триметоприм/сульфаметоксазол независимо от сочетания с рифампицином (в настоящее время считается, что рифампицин следует использовать только при остеомиелите).
При выявлении остеомиелита – удаление пораженной кости с последующей антибактериальной терапией.
- Устранение ишемии
При наличии критической ишемии, угрожающей потерей конечности, показано проведение реваскуляризации пораженной конечности (эндоваскулярная хирургия, шунтирующее вмешательство) (см. раздел 10.3).
- Устранение отека
Отек нижних конечностей может увеличить риск повреждения кожи от повязок, пластырей или фиксаторов. Причина отечного синдрома должна быть верифицирована (например, венозная недостаточность или лимфедема, сердечная или дыхательная недостаточность, заболевания почек) и вовремя скорректирована. Уменьшение выраженности отека может быть достигнуто компрессионной терапией при отсутствии клинически значимой артериальной недостаточности. Это снизит риск давления на нижнюю конечность при ношении разгрузочных средств.
Местное лечение ран

Современные средства закрытия ран
|
Категория |
Характеристики |
|
Влажные марлевые салфетки |
Салфетки, смоченные физиологическим или гипертоническим раствором. При длительном использовании вызывают мацерацию окружающей рану здоровой кожи |
|
Нетканые абсорбирующие композиционные повязки |
Многослойные раневые покрытия, полностью исключающие или значительно уменьшающие прилипание, содержащие такие впитывающие волокна как целлюлоза, хлопок или вискозу. |
|
Пленки |
Поддерживают влажную среду, прозрачные, водоустойчивые, плотно фиксируются к ране. |
|
Пены |
Пенообразующие растворы полимеров, впитывающая способность зависит от толщины повязки. |
|
Гидроколлоиды |
В состав входят желатин и пектин. Абсорбирующая способность низкая и зависит от толщины повязки. Плотно фиксируются к коже, непроницаемы для воздуха и воды. |
|
Гидрогели |
Полимерные соединения, набухающие при взаимодействии с экссудатом раны, обладающие высокой впитывающей способностью |
|
Аморфные гидрогели |
Вода, полимеры и другие ингредиенты, соединенные таким образом, что способны поддержать влажность раны. |
|
Альгинаты |
Нетканая повязка, созданная на основе морских водорослей. При контакте с экссудатом превращается в гель |
|
Комбинация гидрогелей и гидрополимеров |
Содержат волокна с высокой абсорбирующей способностью, посредством которых экссудат отводится от раны |
|
Повязки, содержащие антибиотики и антисептики |
Повязки, способные постепенно отдавать в рану содержащиеся противомикробные препараты |
|
Комбинированные и импрегнированные повязки |
Марлевые и нетканые повязки, импрегнированные солями цинка или антисептиками |
|
Коллагенсодержащие повязки |
Повязки на основе свиного, бычьего, человеческого коллагена с добавлением окисленной целлюлозы или альгината |
ПРОФИЛАКТИКА
- Достижение и поддержание индивидуальных целевых показателей гликемического контроля.
- Обучение больных и их родственников правилам ухода за ногами (см. Приложение 9) и выбора обуви (см. Приложение 11).
- Раннее выявление больных, входящих в группу риска СДС.
- Адекватная ортопедическая помощь больным с деформациями стоп, перенесшим ампутации в пределах стопы (см. Приложение 10).
- Регулярное посещение кабинета диабетической стопы для осмотра и подиатрического ухода*
* Кратность визитов в кабинет диабетической стопы в зависимости от категории риска развития СДС
|
Категория риска |
Характеристика |
Частота визитов |
|
Низкий |
Нет нейропатии |
1 раз в год |
|
Умеренный |
Есть нарушение чувствительности |
1 раз в 6 мес |
|
Высокий |
Есть нарушение чувствительности в сочетании с признаками нарушения магистрального кровотока и/или деформациями стоп |
1 раз в 3 мес |
|
Очень высокий |
Язвы и ампутации в анамнезе |
1 раз в 1–3 мес |
15. САХАРНЫЙ ДИАБЕТ И АРТЕРИАЛЬНАЯ ГИПЕРТЕНЗИЯ
Распространенность артериальной гипертензии (АГ) среди пациентов с СД достаточно высока. АГ развивается у 67% больных СД 1 типа с длительностью заболевания 30 лет и у 60% пациентов с СД 2 типа.
Классификация артериальной гипертензии по уровню АД (EHS/ESC 2018)
|
Категории АД |
САД (мм рт.ст.) |
ДАД (мм рт.ст.) |
|
|
Оптимальное |
<120 |
и |
<80 |
|
Нормальное |
120–129 |
и/или |
80–84 |
|
Высокое нормальное |
130–139 |
и/или |
85–89 |
|
АГ 1-й степени |
140–159 |
и/или |
90–99 |
|
АГ 2-й степени |
160–179 |
и/или |
100–109 |
|
АГ 3-й степени |
≥180 |
и/или |
≥110 |
|
Изолированная систолическая АГ |
≥140 |
и |
<90 |
Примечания: АГ – артериальная гипертензия; АД – артериальное давление; САД – систолическое артериальное давление; ДАД – диастолическое артериальное давление; EHS – Европейское общество гипертонии; ESC – Европейское общество кардиологов.
- Если уровни САД и ДАД пациента попадают в разные категории, то диагностируется более высокая степень АГ.
- Изолированная систолическая АГ также может подразделяться на степени в соответствии с уровнем повышения САД.
Диагностика АГ
|
Клиническое измерение АД по методу Короткова офисное и домашнее |
Правила измерения • После ≥5 мин отдыха и не ранее чем через 1 ч после употребления кофе, крепкого чая и 30 мин после курения. • В положении сидя с опорой спины, манжетка на уровне сердца (нижний край на 2 см выше локтевого сгиба). • Нагнетание воздуха в манжетку быстро до уровня, превышающего исчезновение тонов Короткова примерно на 20 мм рт.ст. • Скорость снижения давления в манжетке – не более 2 мм рт.ст. в 1 с. • Измерения не менее 2 раз с интервалом не менее 1 мин на каждой руке. При разнице САД на двух руках более 10 мм рт.ст. следует ориентироваться на результаты измерения на руке с более высокими значениями АД. Оценивают среднее значение всех измерений. • При окружности плеча >32 см следует пользоваться широкой манжетой. • С целью диагностики ортостатической гипотензии у пациентов с СД рекомендовано измерять АД через 2 минуты пребывания в вертикальном положении. Снижение САД более 20 мм рт.ст. или ДАД более 10 мм рт.ст. через 2 минуты после пребывания в положении стоя свидетельствует о наличии ортостатической гипотензии |
|
|
Суточное мониторирование АД |
Целесообразно назначать: • при высоком нормальном АД по данным неоднократных клинических измерений с целью диагностики скрытой АГ; • существенной разнице офисного и домашнего АД; • подозрении на АГ «белого халата»; • значительных колебаниях офисного АД в ходе одного или разных посещений врача; • резистентной к терапии АГ; • эпизодах гипотензии; • для оценки «диппинга» – степени снижения ночного АД; • для оценки вариабельности АД, утреннего пика АД. В норме отмечается снижение ночного АД. Степень снижения ночного АД характеризует суточный индекс.
|
|
|
Типы суточных кривых в зависимости от величины СИ: |
||
|
• Диппер» 10–20% |
благоприятный прогноз. |
|
|
• «Нон-диппер» <10% • «Найт-пикер» <0% • «Овер-диппер» >20% |
неблагоприятный прогноз: – риск сердечно-сосудистых осложнений; – риск ночной гипоперфузии сердца и головного мозга |
|
Примечания: АД – артериальное давление; АГ – артериальная гипертензия; САД – систолическое артериальное давление; ДАД – диастолическое артериальное давление.
Определение АГ по офисным и внеофисным значениям АД (EHS/ESC 2018)
|
Категории |
САД, мм рт.ст. |
ДАД, мм рт.ст. |
|
|
Офисное АД |
≥140 |
и/или |
≥90 |
|
Амбулаторное АД |
|||
|
• Дневное (бодрствование) |
≥135 |
и/или |
≥85 |
|
• Ночное (сон) |
≥120 |
и/или |
≥70 |
|
• Суточное |
≥130 |
и/или |
≥80 |
|
Домашнее АД |
≥130 |
и/или |
≥85 |
Примечания: АГ – артериальная гипертензия; АД – артериальное давление; САД – систолическое артериальное давление, ДАД – диастолическое артериальное давление.
Стратегия лечения АГ при СД

Мероприятия по изменению образа жизни
- Ограничение употребления поваренной соли до 5 г/сут.
- Увеличение потребления овощей до 300 г в сутки, орехов, ненасыщенных жирных кислот – оливкового масла; низкое потребление красного мяса; потребление молочных продуктов с низким содержанием жира; употребление рыбы не реже 2 раз в неделю.
- Контроль массы тела (поддерживать ИМТ 20–25 кг/м², окружность талии менее 102 см у мужчин и менее 88 см у женщин).
- Употребление алкоголя не более 14 единиц в неделю для мужчин и 7 единиц в неделю для женщин (1 единица = 125 мл вина или 250 мл пива).
- Отказ от курения.
- Регулярные аэробные физические нагрузки по 30-40 минут 5–7 дней в неделю.
Алгоритм медикаментозного лечения АГ при СД

Примечания: АГ – артериальная гипертензия; ЛС – лекарственные средства; иАПФ – ингибитор ангиотензинпревращающего фермента; БРА – блокатор рецепторов ангиотензина II; ТД – тиазидный диуретик; ТПД – тиазидоподобный диуретик; АК – антагонист кальция; ББ – бета-блокатор; АБ – альфа-блокатор; ИБС – ишемическая болезнь сердца; ХСН – хроническая сердечная недостаточность, САД – систолическое артериальное давление.
1 При рСКФ <45 мл/мин/1,73 м2 начинать с более низких доз, контроль рСКФ и калия плазмы через 1 неделю после инициирования терапии или увеличения дозы.
2 При рСКФ <30 мл/мин/1,73 м2 только назначение петлевого диуретика (фуросемид, торасемид).
3 При рСКФ <60 мл/мин/1,73 м2 не рекомендовано назначать агонисты минералокортикоидных рецепторов (спиронолактона, эплеренона) – высокий риск резкого ухудшения функции почек и развития гиперкалиемии.
4 Шаг 3 – лечение резистентной АГ : на фоне комбинированной терапии, включающей диуретик значения артериального давления ≥140/90 мм рт.ст. Подбор терапии на данном этапе целесообразно проводить совместно с кардиологом.
Целевые значения АД на фоне терапии АГ у пациентов с СД (при условии хорошей переносимости)
|
Возраст |
Систолическое АД, мм рт.ст. |
Диастолическое АД, мм рт.ст. |
|
18–65 лет |
≥120 и <130 |
≥70 и <80 |
|
>65 лет |
≥130 и <140 |
Характеристика антигипертензивных препаратов
Тремя основными классами антигипертензивных препаратов являются:
- ингибиторы ангиотензинпревращающего фермента (иАПФ)/ блокаторы рецепторов ангиотензина II (БРА)/ сакубитрил-валсартан;
- диуретики;
- антагонисты кальция (АК).
Препараты, блокирующие ренин-ангиотензиновую систему: иАПФ, блокаторы рецепторов ангиотензина II (БРА), сакубитрил-валсартан.
- Не оказывают негативного воздействия на углеводный и липидный обмен, снижают инсулинорезистентность периферических тканей.
- Обладают нефропротективным действием, которое не зависит от их антигипертензивного эффекта. Больным СД 1 и 2 типов их назначают с целью нефропротекции при выявлении микроальбуминурии и протеинурии даже при нормальном уровне АД.
- Терапию следует проводить под контролем уровня креатинина и калия сыворотки (особенно при наличии ХБП С3-5).
- При гиперкалиемии >6 ммоль/л или повышении креатинина сыворотки >30% от исходных значений через 2 недели после инициации терапию этими препаратами следует отменить.
- Противопоказаны при беременности и лактации.
Диуретики
- Тиазидные диуретики (ТД) в дозах 12,5–25 мг/сут не вызывают значимых метаболических нарушений (гипергликемии, дислипидемии, гипокалиемии).
- ТД и тиазидоподобные диуретики противопоказаны больным с рСКФ <30 мл/мин/1,73 м2 и пациентам с подагрой.
- Пациентам с АГ при СД петлевые диуретики назначают при наличии ХСН, а также пациентам с АГ при рСКФ <30 мл/мин/1,73 м2.
- Назначение калийсберегающих диуретиков можно рассмотреть при резистентной АГ в схеме с использованием более 3 антигипертензивных препаратов, если рСКФ >60 мл/мин/1,73 м2. При рСКФ <60 мл/мин/1,73 м2 назначение спиронолактона иэплеренона сопряжено с высоким риском ухудшения функции почек и развития гиперкалиемии.
- Назначение калийсберегающих диуретиков целесообразно при ХСН для коррекции АД у пациентов с первичным гиперальдостеронизмом.
- Осмотические диуретики не применяются для лечения АГ при СД.
Антагонисты кальция (АК)
- Все АК метаболически нейтральны, не влияют на углеводный, липидный и пуриновый обмен и не повышают риска развития СД 2 типа.
- АК обладают нефропротективным эффектом, снижают выраженность микроальбуминурии, замедляют прогрессирование диабетической нефропатии.
- Дигидропиримидиновые АК длительного действия – препараты выбора для лечения изолированной систолической АГ.
- АК являются препаратами 1-й линии, используемые для лечения АГ при беременности. Их предпочтительно назначать женщинам с АГ репродуктивного возраста, планирующим беременность.
Бета-блокаторы (ББ) (используют только при наличии других показаний, помимо лечения АГ)
- ББ–назначают пациентам с АГ и СД в следующих клинических ситуациях: пациентам с ИБС (перенесенный инфаркт миокарда, стенокардия), хронической сердечной недостаточностью, нарушениями ритма сердца.
- Пациентам с АГ и СД рекомендовано назначение кардиоселективных ББ (бисопролол, метопролол) и ББ с вазодилатирующим эффектом (карведилол, небиволол). Последние не оказывают отрицательного влияния на углеводный и липидный обмен, способны повышать чувствительность тканей к инсулину.
Дополнительные препараты в лечении АГ
- Препараты центрального действия из группы агонистов II-имидазолиновых рецепторов (моксонидин) обладают благоприятным метаболическим профилем: снижают инсулинорезистентность, гипергликемию, нейтральны по отношению к липидному обмену. Их рекомендуется назначать в составе комбинированной терапии у пациентов с отсутствием контроля АД и ожирением. У данных пациентов возможно рассмотреть комбинированную терапию блокатором ренин-ангиотензин-альдостероновой системы (иАПФ или БРА), моксонидином и АК или диуретиком.
- Альфа-блокаторы (АБ) следует применять в составе комбинированной терапии АГ у больных СД с доброкачественной гиперплазией предстательной железы.
- АБ следует с осторожностью назначать больным СД с выраженной автономной нейропатией, проявляющейся ортостатической гипотензией, которую может провоцировать прием данной группы препаратов.
ОСНОВНЫЕ ПОЛОЖЕНИЯ
- Диагностика и определение степени АГ у больных с СД проводится по тем же принципам, что и в общей популяции.
- Медикаментозная терапия АГ при СД предполагает применение антигипертензивных лекарственных средств прежде всего обладающих ангио- и нефропротекцией, это препараты из группы блокаторов ренин-ангиотензиновой системы.
- Пациентам с АГ и СД целесообразно назначение метаболически нейтральных лекарственных средств.
- Выбор антигипертензивной терапии и режим дозирования проводят в соответствии с показателями функции почек.
- Старт медикаментозной терапии АГ следует проводить с назначения допустимой комбинации двух лекарственных средств, преимущественно в одной таблетке.
- При резистентной АГ к основной трехкомпонентной терапии добавляют лекарственные средства дополнительного ряда – агонисты имидазолиновых рецепторов, или спиронолактон, или АБ, или ББ.
16. БЕРЕМЕННОСТЬ И САХАРНЫЙ ДИАБЕТ
Беременность, развившаяся на фоне СД, сопровождается риском для здоровья матери и плода
|
Риск для матери с СД |
Риск для плода/ребенка |
|
• Прогрессирование сосудистых осложнений • Более частое развитие гипогликемии, кетоацидоза • Более частые осложнения беременности (преэклампсия, эклампсия, инфекция, многоводие) • Материнская смертность |
• Перинатальная смертность • Врожденные пороки развития • Неонатальные осложнения • Родовой травматизм • Риск развития СД 1 типа в течение жизни: – около 2% – при СД 1 типа у матери – около 6% – при СД 1 типа у отца – 30–35% – при СД 1 типа у обоих родителей |
Планирование беременности
Зачатие нежелательно:
- при уровне HbA1c >7,0%;
- уровне креатинина сыворотки >120 мкмоль/л, рСКФ <60 мл/мин/1,73 м2, суточной протеинурии ≥3,0 г, неконтролируемой артериальной гипертензии;
- пролиферативной ретинопатии и макулопатии до проведения ЛКС;
- ИБС;
- неконтролируемой артериальной гипертензии (АД >130/80 мм рт.ст. на фоне разрешенной во время беременности антигипертензивной терапии);
- тяжелой гастроэнтеропатии: гастропарез, диарея – беременность возможна только при условии использования помповой инсулинотерапии;
- наличии острых и обострении хронических инфекционно-воспалительных заболеваний.
При СД беременность должна планироваться: эффективный метод контрацепции следует применять до тех пор, пока не будет проведено надлежащее обследование и подготовка к беременности:
- обучение в «Школе для пациентов с сахарным диабетом»;
- информирование пациентки с СД и членов ее семьи о возможном риске для матери и плода;
- перевод на инсулинотерапию при СД 2 типа;
- достижение целевых уровней гликемического контроля за 3–4 мес до зачатия:
• глюкоза плазмы натощак/перед едой/на ночь/ночью <6,1 ммоль/л;
• глюкоза плазмы через 2 ч после еды <7,8 ммоль/л;
• HbA1c <6,5%; - контроль АД (не более 130/80 мм рт.ст.), при артериальной гипертензии – антигипертензивная терапия (отмена ингибиторов АПФ и БРА до наступления беременности);
- определение уровня тиреотропного гормона (ТТГ) и свободного тироксина (Т4) + антитела к тиреопероксидазе (ТПО) у пациенток с СД 1 типа (повышенный риск заболеваний щитовидной железы);
- фолиевая кислота 400–800 мкг в сутки;
- йодид калия 150 мкг в сутки – при отсутствии противопоказаний, использование йодированной соли;
- консультация офтальмолога – оценка тяжести ретинопатии (осмотр глазного дна с расширенным зрачком);
- оценка стадии ХБП, консультация нефролога при необходимости;
- отмена пероральных сахароснижающих препаратов при наступлении беременности.
- отказ от курения;
- максимально точное подтверждение беременности (определение бета-ХГЧ, УЗИ органов малого таза), ранняя явка в женскую консультацию.
Ведение беременности
- Рациональное сбалансированное питание для адекватного обеспечения потребностей матери и плода: питание с достаточным количеством углеводов (в среднем 175 г углеводов в сутки) для предупреждения «голодного» кетоза, исключение легко усваиваемых углеводов, дополнительный прием углеводов (≈12–15 г) перед сном или в ночное время при появлении кетонурии или повышении кетонемии. Равномерное распределение суточного объема пищи на 4–6 приемов.
- Любые ПССП противопоказаны.
- Разрешено использование препаратов инсулина человека короткого и средней продолжительности действия, аналогов инсулина ультракороткого (лизпро, аспарт), сверхбыстрого и длительного (детемир, гларгин 100 ЕД/мл) действия.
- Ежедневный самоконтроль гликемии: не менее 7 раз в сутки (перед и через 1 или 2 ч после приемов пищи, на ночь), при плохом самочувствии, при необходимости (риск гипогликемии, титрация дозы пролонгированного инсулина)–в 3 и 6 ч.
- Самоконтроль кетонурии или кетонемии утром натощак 1 раз в 2 недели, а также при интеркуррентных заболеваниях; при явлениях раннего токсикоза; при гипергликемии >11,0 ммоль/л.
- Цели гликемического контроля:
• глюкоза плазмы натощак/перед едой/на ночь/ночью <5,3 ммоль/л;
• глюкоза плазмы через 1 ч после еды <7,8 ммоль/л или через 2 ч после еды <6,7 ммоль/л;
• HbA1c <6,0%;
• стандартизованные показатели непрерывного мониторирования глюкозы и их целевые значения у беременных женщин с СД 1 типа
|
Показатель |
Целевое значение |
|
Основные |
|
|
Количество дней ношения устройства НМГ |
≥14 дней |
|
Доля времени с активным устройством НМГ |
≥70% |
|
Среднее значение уровня глюкозы |
– |
|
Время выше целевого диапазона:% измерений (время) в диапазоне >7,8 ммоль/л (Уровень 1) |
<25% (<6 ч) |
|
Время в целевом диапазоне:% измерений (время) в диапазоне 3,5-7,8 ммоль/л |
>70% (>16 ч 48 мин) |
|
Время ниже целевого диапазона:% измерений (время) в диапазоне <3,5 ммоль/л (Уровень 1)* |
<4% (<1 ч) |
|
Дополнительные |
|
|
Индикатор контроля уровня глюкозы |
– |
|
Коэффициент вариабельности уровня глюкозы |
≤36% |
|
Время ниже целевого диапазона:% измерений (время) в диапазоне <3,0 ммоль/л (Уровень 2) |
<1% (<15 мин) |
* Включая значения <3,0 ммоль/л.
Индивидуально могут быть определены другие целевые показатели гликемического контроля (при наличии сосудистых осложнений СД).
- Контроль HbA1c – 1 раз в 6–8 нед.
- Продолжение приема фолиевой кислоты согласно акушерским показаниям.
- Осмотр офтальмологом (глазное дно с расширением зрачка, препараты, используемые для мидриаза не противопоказаны при беременности) – 1 раз в триместр, при развитии пролиферативной диабетической ретинопатии или выраженном ухудшении препролиферативной диабетической ретинопатии – безотлагательная лазеркоагуляция.
- Наблюдение акушера-гинеколога, эндокринолога или терапевта (измерение массы тела, АД, оценка уровня гликемии, коррекция инсулинотерапии), мультидисциплинарный подход к ведению беременности.
- Общий анализ мочи, анализ мочи на соотношение альбумин/креатинин, СКФ (проба Реберга) – не менее 1 раза в триместр.
- При развитии и прогрессировании осложнений СД и присоединении сопутствующих заболеваний вопрос о частоте наблюдения и обследований решается индивидуально (не менее 1 раза в 2–3 недели), при необходимости госпитализация встационар.
- Антибиотикотерапия при выявлении инфекции мочевыводящих путей (пенициллины в I триместре, пенициллины или цефалоспорины – во II или III триместрах).
- Антенатальная оценка состояния плода (УЗИ, кардиотокография по назначению акушера-гинеколога).
Риск развития гипогликемических состояний увеличивается:
- В I триместре беременности с 7–8 по 12–13-ю недели беременности.
- После 36-й недели беременности.
- В послеродовом периоде.
Риск кетоацидоза во время беременности увеличивается в следующих ситуациях
- Ранний токсикоз тяжелой степени.
- Дефицит инсулина (пропуск инъекции инсулина, поломка инсулиновой помпы, неадекватное увеличение доз).
- Инфекции.
- Интеркуррентные заболевания.
- Гастропарез.
- Введение глюкокортикостероидов с целью профилактики респираторного дистресс-синдрома плода.
- Токолиз β-адреномиметиками (гексопреналин, тербуталин, сальбутамол)
- Стресс.
- Недостаточный самоконтроль гликемии.
- Отсутствие контроля гликемии через 1–2 ч после еды.
- Отсутствие контроля кетонемии или кетонурии.
- Кетоацидоз при беременности может развиться в течение 6–12 ч при гликемии >11,0 ммоль/л.
Помповая инсулинотерапия
Применение помповой инсулинотерапии во время беременности возможно только после обучения пациентки, перевод желательно осуществлять не позднее 12–13 нед беременности, при условии наличия персонала, имеющего опыт ведения больных с использованием данного метода лечения.
Во время беременности ПРОТИВОПОКАЗАНЫ:
- любые ПССП;
- ингибиторы АПФ и БРА;
- антибиотики (аминогликозиды, тетрациклины, макролиды и др.);
- статины.
Наступление беременности на фоне приема данных препаратов не является показанием к прерыванию беременности.
Антигипертензивная терапия во время беременности
- Препарат выбора – метилдопа.
- При недостаточной эффективности метилдопы могут назначаться:
• блокаторы кальциевых каналов (нифедипин);
• β1-селективные адреноблокаторы (метопролол);
• диуретики – по жизненным показаниям (олигурия, отек легких, сердечная недостаточность).
Ведение родов при СД 1 типа
- Плановая госпитализация для подготовки к родам не позднее 37 недели беременности (индивидуальное решение при отягощенном течении беременности)
- Срок и метод родоразрешения – определяются акушерскими показаниями.
Инсулинотерапия во время родов через естественные родовые пути
- Контроль гликемии в родах проводится каждые 1–2 ч с целю профилактики гипогликемических и гипергликемических эпизодов.
- В родах через естественные родовые пути потребность в инсулине снижается, необходима своевременная коррекция инсулинотерапии.
- Целевые показатели глюкозы плазмы в родах 4,5–7,0 ммоль/л (профилактика неонатальной гипогликемии, гипоксии плода).
- При гипергликемии более 7,9 ммоль/л необходимо введение коррекционного болюса под контролем гликемии.
- При уровне глюкозы плазмы <4,5 ммоль/л: в I периоде родов прием 12 г углеводов, во II и III периоде родов в/в введение 5% или 10% раствора глюкозы.
- При уровне глюкозы плазмы >11,0 ммоль/л и признаках кетоацидоза начать в/в инфузию инсулина (инфузомат) из расчета 0,1–0,13 ЕД/кг/ч.
Инсулинотерапия во время родов путем кесарева сечения
- При плановом оперативном родоразрешении и использовании режима многократных инъекций инсулина дозу инсулина продленного действия накануне операции уменьшить на 50%. При целевом уровне гликемии перед операцией инсулин невводить.
- После извлечения новорожденного начать в/в введение 5% раствора глюкозы в течение 6–12 ч для предотвращения развития метаболического ацидоза.
- При использовании инсулинотерапии в режиме непрерывной подкожной инфузии накануне операции с 21.00 скорость введения инсулина уменьшить на 50%, за 1-2 ч перед операцией на 70% от ранее водимой базальной скорости (под контролем гликемии).
Инсулинотерапия при экстренном родоразрешении
- При использовании режима многократных инъекций инсулина начать в/в введение 5–10% раствора глюкозы в течение 12-24 ч.
- При использовании режима непрерывной подкожной инфузии инсулина снизить базальную скорость на 75% (установить один стандартный режим на 24 ч).
Ведение послеродового периода
- Контроль гликемии каждые 2-4 ч. Целевой уровень глюкозы плазмы в пределах 6,0–8,5 ммоль/л.
- Углеводный коэффициент на еду, как правило, не превышает 1 ЕД ИУКД (ИСБД, ИКД) на 10-12 г углеводов (1 ХЕ).
- У больных СД 2 типа инсулин отменить при достижении целевых значений гликемии на фоне диеты.
Грудное вскармливание
- СД не является противопоказанием для лактации. При грудном вскармливании доза болюсного инсулина уменьшается на 30–50%.
- При необходимости проведения терапии ингибиторами АПФ или БРА II лактация противопоказана (для прерывания лактации каберголин 0,5 мг, 1 таб. в день, в течение 2 дней).
17. ГЕСТАЦИОННЫЙ САХАРНЫЙ ДИАБЕТ
|
Гестационный сахарный диабет (ГСД) – это заболевание, характеризующееся гипергликемией, впервые выявленной во время беременности, но не соответствующей критериям «манифестного» СД. |
Диагностика нарушения углеводного обмена во время беременности проводится следующим образом:
- При первом обращении беременной к врачу любой специальности на сроке с 6-7 недели до 24 нед рекомендуется определение глюкозы венозной плазмы натощак.
- При подозрении на манифестный СД рекомендуется определение гликемии в любое время дня независимо от приема пищи или HbA1c.
- Всем женщинам, у которых не было выявлено нарушение углеводного обмена на ранних сроках беременности, между 24 и 28 неделями рекомендуется проводить пероральный глюкозотолерантный тест (ПГТТ) с 75 г глюкозы (тест может быть проведен вплоть до 32 недели беременности).
Пороговые значения глюкозы венозной плазмы для диагностики ГСД
|
ГСД, при первичном обращении |
|
|
Глюкоза венозной плазмы1 |
ммоль/л |
|
Натощак |
≥5,1, но <7,0 |
|
ГСД, в ходе ПГТТ с 75 г глюкозы на 24–28 неделе беременности |
|
|
Глюкоза венозной плазмы2 |
ммоль/л |
|
Натощак |
≥5,1, но <7,0 |
|
Через 1 ч |
≥10,0 |
|
Через 2 ч |
≥8,5, но <11,1 |
1Исследуется только уровень глюкозы в венозной плазме. Использование проб цельной капиллярной крови не рекомендуется.
2По результатам ПГТТ для установления диагноза ГСД достаточно хотя бы одного значения уровня глюкозы венозной плазмы из трех, которое было бы равным или выше порогового. При получении аномальных значений в исходном измерении нагрузка глюкозой не проводится; при получении аномальных значений во второй точке, третьего измерения не требуется.
Пороговые значения глюкозы венозной плазмы и HbA1c для диагностики манифестного (впервые выявленного) СД во время беременности
|
Манифестный (впервые выявленный) СД у беременных1 |
|
|
Глюкоза венозной плазмы натощак |
≥7,0 ммоль/л |
|
Глюкоза венозной плазмы через 2 ч в ходе ПГТТ с 75 г глюкозы |
≥11,1 ммоль/л |
|
HbA1c2 |
≥6,5% |
|
Глюкоза венозной плазмы вне зависимости от времени суток и приема пищи при наличии симптомов гипергликемии |
≥11,1 ммоль/л |
1 Если аномальные значения были получены впервые и нет симптомов гипергликемии, то предварительный диагноз манифестного СД во время беременности должен быть подтвержден уровнем глюкозы венозной плазмы натощак или HbA1c с использованием стандартизированных тестов. При наличии симптомов гипергликемии для установления диагноза СД достаточно одного определения в диабетическом диапазоне (гликемии или HbA1c). В случае выявления манифестного СД он должен быть в ближайшие сроки квалифицирован в какую-либо диагностическую категорию согласно действующей классификации ВОЗ, например, СД 1 типа, СД 2 типа и т.д.
2 Исследование должно быть выполнено с использованием метода определения HbA1c, сертифицированного в соответствии с National Glycohemoglobin Standartization Program (NGSP) или International Federation of Clinical Chemists (IFCC) и стандартизованного в соответствии с референсными значениями, принятыми в DCCT (Diabetes Control and Complications Study).
Если глюкоза венозной плазмы натощак <5,1 ммоль и через 1 ч в ходе перорального глюкозотолерантного теста <10,0 ммоль, а через 2 ч ≥7,8 ммоль и <8,5 ммоль, что соответствует нарушенной толерантности к глюкозе у небеременных, то для беременных это будет вариантом нормы.
Алгоритм диагностики нарушений углеводного обмена во время беременности

ЛЕЧЕНИЕ
- Модификация образа жизни:
• Питание с полным исключением легко усваиваемых углеводов и ограничением жиров. Рекомендованное количество углеводов – 175 г для адекватного обеспечения потребностей матери и плода или не менее 40% от расчетной суточной калорийности питания под контролем гликемии и кетоновых тел в моче. При появлении кетонурии увеличить количество разрешенных углеводов. Углеводы распределяются на 3 основных приема пищи и 2-3 перекуса в день. Каждый прием пищи должен содержать медленно усваиваемые углеводы, белки, моно- и полиненасыщенные жиры, пищевые волокна. Суточное количество пищевых волокон должно быть не менее 28 грамм суммарно из клетчатки, разрешенных овощей, фруктов, листовых салатов, злаковых и отрубей.
• Дозированные аэробные физические нагрузки в виде ходьбы не менее 150 минут в неделю, плавание в бассейне, акваэробика и йога для беременных, скандинавская ходьба. - Ежедневный самоконтроль гликемии с помощью портативных приборов (глюкометров), калиброванных по плазме: натощак, через 1 час от начала основных приемов пищи, если пациентка находится только на диетотерапии. При назначении инсулинотерапии – ежедневный самоконтроль гликемии: не менее 7 раз в сутки (перед и через 1 час после приемов пищи, на ночь), при плохом самочувствии, при необходимости (риск гипогликемии, титрация дозы пролонгированного инсулина) – в3 и 6 ч.
- Цели гликемического контроля:
• глюкоза плазмы натощак/перед едой/на ночь/ночью <5,1 ммоль/л;
• глюкоза плазмы через 1 час после еды <7,0 ммоль/л. - Самоконтроль кетонурии 1 раз в 2 недели.
- Показания к инсулинотерапии: невозможность достижения целевых показателей гликемии (два и более нецелевых значений гликемии при соблюдении рекомендаций по диетотерапии) в течение 1–2 нед самоконтроля. Схема инсулинотерапии подбирается индивидуально.
Стартовые дозы инсулинов
При повышении гликемии выше целевого уровня через 1 час после начала приема пищи–инициация терапии ИУКД (ИСБД, ИКД). Стартовая доза ИУКД (ИСБД, ИКД): 1 ЕД на 10–12 г углеводов (1 ХЕ), вводится за 15–20/20–30 минут до приема пищи, сопровождавшегося постпрандиальной гипергликемией. Титрация дозы проводится каждые 3–4 дня с увеличением на 1–2 ЕД до достижения целевого значения постпрандиальной гликемии. С учетом инсулинорезистентности во второй половине беременности возможно введение ИУКД (ИСБД) за 20–30 минут до еды, ИКД – за 40–60 минут до еды.
При повышении гликемии натощак выше целевого уровня – инициация терапии инсулином длительного/средней продолжительности действия. Стартовая доза базального инсулина 0,1 ЕД/кг массы тела (0,16–0,2 ЕД/кг при избыточной массе тела/ожирении до беременности), вводится 1 раз в сутки в 22.00–24.00. Титрация дозы проводится каждые 3 дня с увеличением на 1–2 ЕД до достижения целевого значения гликемии натощак. При дозе базального инсулина >40 ЕД/сутки целесообразно рассмотреть двукратный режим введения (30% дозы утром и 70% на ночь, если продолжительность действия препарата менее 20 ч).
При выявлении манифестного СД–инициация базис-болюсной инсулинотерапии. Стартовая суточная доза инсулина 0,4 ЕД/кг массы тела (0,5 ЕД/кг при избыточной массе тела/ожирении), распределяется по 50% на базальный и болюсный инсулины. Базальный инсулин вводится 1 раз в сутки в 22.00–24.00 Болюсный инсулин распределяется на 3 введения за 15–20 минут (ИУКД, ИСБД) или 20–30 минут (ИКД) до основных приемов пищи в пропорциях: 40% перед завтраком и по 30% перед обедом и ужином. Титрация доз проводится под контролем гликемии каждые 3 дня по алгоритмам, представленным выше.
При выявлении УЗ-признаков диабетической фетопатии рекомендуется немедленная коррекция питания, дополнительный контроль гликемии через 2 ч от начала приема пищи (целевой уровень менее 6,7 ммоль/л) с целью выявления возможного смещения пиков гипергликемии при употреблении большого количества жира и белка и рассмотрение вопроса о назначении прандиального инсулина при выявлении гипергликемии.
Ведение родов при ГСД
- Плановая госпитализация в стационар.
- Срок и метод родоразрешения – определяется акушерскими показаниями.
- ГСД не является показанием для операции кесарева сечения. Рекомендуется руководствоваться общепринятыми в акушерстве показаниями к абдоминальному родоразрешению.
Тактика после родов при ГСД
- После родов у всех пациенток с ГСД отменяются инсулинотерапия и диета.
- В течение первых 2 суток после родов обязательное измерение уровня глюкозы венозной плазмы натощак с целью выявления возможного нарушения углеводного обмена.
- Через 4–12 нед после родов всем женщинам с уровнем глюкозы венозной плазмы натощак <7,0 ммоль/л проводится ПГТТ с 75 г глюкозы (исследование глюкозы плазмы натощак и через 2 ч после нагрузки) для реклассификации степени нарушения углеводного обмена.
- Диета, направленная на снижение массы при ее избытке.
- Расширение физической активности.
- Планирование последующих беременностей.
Необходимо информирование педиатров о необходимости контроля за состоянием углеводного обмена и профилактики СД 2 типа у ребенка, мать которого перенесла ГСД.
18. КОНТРАЦЕПЦИЯ ПРИ САХАРНОМ ДИАБЕТЕ
Медицинские критерии приемлемости методов контрацепции (ВОЗ, Пятое издание, 2015 г.)
Классификация категорий и использование шкал категорий на практике
|
Категория |
Описание |
|
1 |
Состояние/заболевание, при котором нет никаких противопоказаний к использованию данного метода контрацепции. |
|
2 |
Состояние/заболевание, при котором ожидаемая польза от применяемого метода контрацепции в целом превосходит теоретические и доказанные риски |
|
3 |
Состояние/заболевание, при котором теоретические и доказанные риски в целом превосходят ожидаемую пользу от применения данного метода контрацепции |
|
4 |
Состояние/заболевание, при котором использование данного метода контрацепции абсолютно противопоказано |
|
Категория |
Клиническое обследование проведено в полном объеме |
Провести клиническое обследование в полном объеме не представляется возможным |
|
1 |
Использование метода допускается при любых обстоятельствах |
Да (метод допускается использовать) |
|
2 |
В большинстве случаев нет противопоказаний к использованию метода |
|
|
3 |
Использовать метод, как правило, не рекомендуется, за исключением тех случаев, когда более подходящее средство контрацепции или его использование является неприемлемым для клиента |
Нет (использовать метод не рекомендуется) |
|
4 |
Использование метода абсолютно противопоказано |
|
Категория |
Примечания |
|
|
A |
Операция возможна |
Нет никаких причин медицинского характера, заставляющих отказать в стерилизации |
|
C |
Операцию можно провести, но с осторожностью |
Операцию выполняют в плановом порядке, но с более тщательной подготовкой, принятием определенных мер предосторожности и проведением консультаций |
|
D |
Операцию следует отложить |
Операцию откладывают до тех пор, пока не будет уточнен диагноз, проведено лечение или пока состояние больной не изменится. На некоторое время можно предложить другой метод контрацепции |
|
S |
Необходимы особые условия |
Операция возможна только при достаточном опыте хирурга и прочего персонала и хорошей оснащенности медицинского учреждения (в том числе наличии оборудования для общей анестезии). Следует определиться с наиболее подходящими для пациента методикой операции и методом обезболивания. Если больной необходимы дополнительные консультации или операция откладывается по иным причинам, на некоторое время можно предложить другой метод контрацепции. |
Допустимость применения методов контрацепции по категориям в зависимости от состояния пациентки
|
Категория больных |
КОК |
КГКП |
КГКВК |
КГИК |
ППП |
МПАД/ НЭСЭ |
ЛНГ/ ЭГ |
КОКЭ |
ЛНГЭ |
УА |
Cu- ВМС |
ЛНГ- ВМС |
БМ |
ХС |
|
Гестационный СД в анамнезе |
1 |
1 |
1 |
1 |
1 |
1 |
1 |
нд |
нд |
нд |
1 |
1 |
1 |
A |
|
СД 1 типа БЕЗ сосудистых осложнений |
2 |
2 |
2 |
2 |
2 |
2 |
2 |
нд |
нд |
нд |
1 |
2 |
1 |
C |
|
СД 2 типа БЕЗ сосудистых осложнений |
2 |
2 |
2 |
2 |
2 |
2 |
2 |
нд |
нд |
нд |
1 |
2 |
1 |
C |
|
СД в сочетании с нейропатией/ретинопатией/нефропатией |
3/4 |
3/4 |
3/4 |
3/4 |
2 |
3 |
2 |
нд |
нд |
нд |
1 |
2 |
1 |
S |
|
СД продолжительностью более 20 лет либо наличие макрососудистых осложнений |
3/4 |
3/4 |
3/4 |
3/4 |
2 |
3 |
2 |
нд |
нд |
нд |
1 |
2 |
1 |
S |
Примечания: КОК–комбинированные оральные контрацептивы; КГКП–комбинированные гормональные контрацептивные пластыри; КГКВК–комбинированное гормональное контрацептивное вагинальное кольцо; КГИК–комбинированный гормональный инъекционный контрацептив; ППП –пероральные прогестагенные препараты; МПАД–медроксипрогестерона ацетата депо; НЭСЭ–норэтистерона энантат в инъекционной форме; ЛНГ/ЭТ–имплант, содержащий левоноргестрел или этоногестрел; КОКЭ–КОК для экстренной контрацепции; ЛНГЭ–левоноргестрел для экстренной контрацепции; УА–улипристала ацетат для экстренной контрацепции; нд–нет данных; Cu-ВМС–медь-содержащее внутриматочное средство; ЛНГ-ВМС – левоноргестрел-высвобождающая внутриматочная контрацептивная система; БМ–барьерные методы контрацепции (презервативы, спермициды, диафрагмы); ХС–хирургическая стерилизация.
Выбор метода контрацепции
|
Состояние здоровья женщины с СД |
Метод контрацепции |
|
|
Таблетированные препараты |
Механические, местные |
|
|
Больные СД 1 типа, достигшие целей гликемического контроля, без выраженных сосудистых осложнений |
• Клайра (контрацептив с динамическим режимом дозирования и эстрадиолом, идентичным эндогенному); • Зоэли (контрацептив с монофазным режимом дозирования, содержащий эстрадиол идентичный натуральному эндогенному эстрогену); • КОК с эстрадиолом, низко- и микродозированные КОК. |
• Вагинальные гормональные контрацептивы–«НоваРинг» • Внутриматочная контрацепция (безусые Cu- ВМС; ЛНГ – ВМС «Мирена») |
|
Больные СД 2 типа, достигшие целей гликемического контроля, без выраженных сосудистых осложнений |
• Клайра (контрацептив с динамическим режимом дозирования и эстрадиолом идентичным эндогенному); • Зоэли (контрацептив с монофазным режимом дозирования, содержащий эстрадиол, идентичный натуральному эндогенному эстрогену); • Джес Плюс (+кальция левомефолат 0,451 мг), Джес во флекс-картридже; • Ярина Плюс (+кальция левомефолат 0,451 мг); • КОК с эстрадиолом, низко- и микродозированные КОК, чистые прогестагены, содержащие 15–30 мкг этинилэстрадиола). |
|
|
Больные СД |
Не показаны |
• ЛНГ–ВМС –«Мирена» |
|
Больные СД 1 типа и СД 2 типа, не достигшие целей гликемического контроля и/или с выраженными сосудистыми осложнениями |
Не показаны КОК и чистые прогестагены. |
Механические (безусые Cu-ВМС; ЛНГ–ВМС «Мирена») и химические (спринцевания, пасты) |
|
Больные СД 1 типа, имеющие 2 и более детей и/или тяжелое течение основного заболевания |
Не показаны |
ЛНГ–ВМС «Мирена»; добровольная хирургическая стерилизация |
Больным СД не рекомендуются следующие методы контрацепции:
- чистые прогестагены у больных СД 1 типа (кроме ЛНГ-ВМС «Мирена»);
- влагалищная диафрагма;
- ритмический метод контрацепции.
Негормональные методы контрацепции у больных СД
- Больные СД могут успешно и безопасно применять барьерные методы контрацепции.
- Хирургическая стерилизация у больных СД представляет собой эффективный метод контрацепции, однако само оперативное вмешательство у больных СД даже в отсутствие сосудистых осложнений чревато более медленным заживлением операционной раны, а наличие таких осложнений повышает риск осложненного течения послеоперационного периода (в частности, инфекционных осложнений). В связи с этим, в случае решения использовать этот метод контрацепции рекомендуется назначение профилактических курсов антибиотиков.
В период лактации рекомендуются следующие методы контрацепции:
- прогестагены предпоследнего поколения (Дезогестрел – «Чарозетта»);
- механические (безусые Cu-ВМС – не ранее чем через 6 нед после родов;
- ЛНГ–ВМС «Мирена» – не ранее чем через 6 нед после родов;
- химические (спринцевания, пасты).
19. САХАРНЫЙ ДИАБЕТ У ДЕТЕЙ И ПОДРОСТКОВ
19.1. САХАРНЫЙ ДИАБЕТ 1 ТИПА
Целевые показатели гликемического контроля в детском возрасте
(Адапт. ISPAD 2018)
|
Глюкоза плазмы (ммоль/л) |
Натощак/перед едой |
4,0-7,0 |
|
Через 2 ч после еды |
5,0-10,0 |
|
|
На ночь/ночью |
4,4-7,8 |
|
|
НbА1с1 (%) |
<7,02 |
|
1 Нормальный уровень в соответствии со стандартами DCCT: до 6%.
2 Целевые уровни глюкозы крови и НbА1с должны быть индивидуализированы для каждого пациента:
• Более низкий уровень НbА1с (<6,5%) допустим только при отсутствии необоснованного риска тяжелой гипогликемии, частых эпизодов легкой гипогликемии и снижения качества жизни ребенка и родителей;
• Более высокий уровень НbА1с (<7,5%) целесообразен у детей, которые не могут сообщить о симптомах гипогликемии, с нарушением восприятия гипогликемии/тяжелой гипогликемией в анамнезе, недостаточным контролем уровня глюкозы крови.
Примечание: Необходимыми условиями достижения целевого уровня гликемического контроля являются:
• Регулярный контроль НbА1с.
• Использование непрерывного мониторирования глюкозы или регулярный самоконтроль гликемии 6-10 раз в сутки.
• Регулярная оценка и коррекция лечения.
Рекомендации по мониторингу контроля углеводного обмена (ISPAD, 2018)
- Пациентам, находящимся на интенсифицированной инсулинотерапии или на терапии с помощью инсулиновой помпы, рекомендуется проводить исследование гликемии от 6 до 10 раз в сутки.
- Количество исследований может повышаться при подборе дозы инсулина у пациентов с недостижением целевых уровней гликемического контроля, при стрессах, интеркуррентных заболеваниях и физических нагрузках.
- Исследование кетоновых тел в крови или моче должно проводиться при заболеваниях с повышением температуры и/или рвотой, при плохом самочувствии и уровне ГП выше 14 ммоль/л, особенно при помповой инсулинотерапии, полиурии, сонливости, болях в животе, одышке.
- Частота проведения анализов на HbA1c составляет минимум 1 раз в 3 мес.
Рекомендации по питанию
Суточное количество ХЕ индивидуально, зависит от возраста и пола ребенка, с учетом индекса массы тела, образа жизни (ниже представлены средние значения):
- 4–6 лет 12–13 ХЕ
- 7–10 лет 15–16 ХЕ
- 11–14 лет 18–20 ХЕ (мальчики), 16–17 ХЕ (девочки)
- 15–18 лет 19–21 ХЕ (мальчики), 17–18 ХЕ (девочки)
У подростков с избыточной массой тела количество ХЕ должно быть ниже рекомендуемых по возрасту.
Потребность в инсулине в детском возрасте
|
Возрастной период |
Средняя суточная потребность, ЕД/кг массы тела |
|
Фаза частичной ремиссии |
менее 0,5 |
|
Препубертатный |
0,7–1,0 |
|
Пубертатный |
1,2–2,0 |
Особенности диабетического кетоацидоза (ДКА) у детей и подростков
Лечение следует проводить в центрах, имеющих опыт работы с ДКА у детей и подростков, и где могут регулярно проверять показатели жизненно важных функций, неврологический статус и лабораторные результаты. Если для этого имеются географические ограничения, до перевода в специализированный центр следует организовать телефонную связь с врачом, обладающим экспертными знаниями в области ДКА.
Возмещение жидкости следует начать до инсулиновой терапии. По необходимости расширяют объем для восстановления периферической циркуляции. Рассчитывают дальнейший объем приема жидкости, включая обеспечение суточной физиологической потребности, стремясь равномерно восполнить предполагаемый дефицит жидкости за 48 ч.
Замещающий объем приема жидкости обычно не должен превышать суточную физиологическую потребность более чем в 1,5–2 раза. Суточная физиологическая потребность зависит от возраста ребенка и составляет:
- в возрасте до 1 года – 120–140 мл/кг;
- в возрасте 2 лет – 115–125 мл/кг;
- в возрасте 5 лет – 90–100 мл/кг;
- в возрасте 10 лет – 70–85 мл/кг;
- в возрасте 14 лет – 50–60 мл/кг;
- в возрасте 18 лет – 40–50 мл/кг.
Упрощенное количество вводимой при ДКА жидкости составляет: при весе ребенка менее 10 кг–4 мл/кг/ч, при весе ребенка 11–20 кг–40 мл/ч+2 мл/кг/ч, при весе ребенка более 20 кг–60 мл/ч+1 мл/кг/ч. К рассчитанной физиологической потребности в зависимости от степени дегидратации добавляют 25-50 мл/кг/сут. В первые 8 ч вводится примерно 50% рассчитанного объема, оставшиеся 50% – в течение остальных 16 ч.
Инсулинотерапию начинают с 0,05–0,1 ЕД/кг/ч в течение 1–2 ч после начала терапии возмещения жидкости, до разрешения ДКА, с последующей коррекций.
Во время первоначального восполнения объема уровень ГП резко снижается. После начала инсулинотерапии концентрация ГП обычно снижается со скоростью 2–5 ммоль/л в час в зависимости от времени и количества назначаемой глюкозы.
- Для предотвращения чрезмерно быстрого снижения концентрации ГП и гипогликемии необходимо добавить 5% раствор глюкозы к в/в вводимым растворам, когда уровень ГП снизится примерно до 14–17 ммоль/л или раньше, если скорость снижения очень высока. Может возникнуть необходимость использования 10% раствора глюкозы при продолжающемся введении инсулина для коррекции метаболического ацидоза.
- Если уровень ГП снижается очень быстро (>5 ммоль/л в час) после первоначального восполнения жидкости, необходимо рассмотреть вопрос о дополнительном назначении глюкозы даже до того, как уровень ГП снизится до 17 ммоль/л.
- Калий. Если у пациента наблюдается гипокалиемия, необходимо задержать возмещающую терапию калия до тех пор, пока не появится диурез. В противном случае, начинают с концентрации калия 40 ммоль/л для пациентов, получающих жидкость вобъеме более 10 мл/кг/ч.
Введение бикарбоната не рекомендуется, за исключением лечения гиперкалиемии, угрожающей жизни.
- Отек головного мозга – грозное осложнение ДКА. Распространенность составляет 0,5–0,9%, показатель смертности – 21–24%. Редко проявляется позже подросткового возраста. Возможные ФР развития отека мозга при диагностике или при терапии ДКА:
- выраженная гиперкапния при первичном осмотре после определения степени ацидоза;
- повышенный уровень мочевины при первичном обследовании;
- тяжелый ацидоз при первичном обследовании;
- терапия бикарбонатом для коррекции ацидоза;
- быстрое снижение эффективной осмолярности плазмы;
- затухающее повышение измеренного уровня натрия плазмы или раннее снижение натрия, скорректированного глюкозой, в ходе терапии;
- большие объемы жидкости, назначаемые в первые 4 ч;
- инсулинотерапия в течение первого ч инфузионной терапии.
Признаки и симптомы отека головного мозга
- Головные боли и замедление частоты сердечных сокращений.
- Изменения неврологического статуса (беспокойство, раздражительность, повышенная сонливость, недержание мочи).
- Специфические неврологические признаки (например, парезы черепно-мозговых нервов).
- Повышение АД.
- Снижение насыщения O2.
Лечение отека головного мозга начинают, как только возникнут подозрения на его развитие
- Уменьшают скорость введения жидкостей на треть.
- Вводят маннитол в дозе 0,5–1,0 г/кг в/в в течение 10–15 мин и повторяют назначение, если нет ответной реакции в период от 30 мин до 2 ч.
- Гипертонический солевой раствор (3%) в дозе 2,5–5,0 мл/кг в течение 10–15 мин может быть альтернативой маннитолу, если нет первичной ответной реакции на маннитол.
- Гиперосмолярные агенты должны быть доступны у постели больного.
- Необходимо приподнять изголовье кровати до 30°.
- Интубация может быть необходима для пациентов с угрозой дыхательной недостаточности.
- После начала терапии отека головного мозга провести компьютерную томографию для исключения состояний, требующие срочной нейрохирургической операции (внутричерепное кровотечение, цереброваскулярный тромбоз и пр.).
Особенности осложнений СД 1 типа у детей и подростков
Скрининг на диабетические осложнения
Ретинопатия – проводится ежегодно, начиная с возраста 11 лет при длительности заболевания более 2 лет.
Нефропатия – проводится ежегодно, начиная с возраста 11 лет при длительности заболевания более 2 лет.
Нейропатия – проводится ежегодно, начиная с возраста 11 лет при длительности заболевания более 2 лет.
Макроангиопатия – липидный профиль при диагностике СД, затем каждые 2 года с возраста 11 лет, АД – ежегодно.
При появлении микроальбуминурии – исключить заболевания/состояния, которые могут быть причиной появления белка в моче:
- декомпенсация СД с кетозом;
- фебрильная температура;
- инфекция мочевыводящих путей;
- интенсивная физическая нагрузка;
- высокобелковая диета (>1,5 г/кг массы тела);
- повышенная подвижность почек;
- ортостатическая протеинурия (отмечается у подростков в период интенсивного роста; исключается путем определения протеинурии в моче, собранной отдельно в дневные и ночные часы, причем в ночное время – строго в положении лежа).
Ограниченная подвижность суставов (ОПС), или хайропатия
- ОПС – двусторонние безболезненные контрактуры суставов, в первую очередь кистей рук, при прогрессировании–лучезапястных, локтевых суставов, шейного отдела позвоночника и др.
- В основе развития ОПС лежит избыточное гликирование коллагена.
- Развивается при длительности СД >3 лет, в основном в препубертатном и пубертатном возрасте.
- Наблюдается у длительно декомпенсированных больных, часто – в сочетании с другими осложнениями
- СД, в том числе с задержкой физического развития и катарактой.
- Диагностика: визуальная–путем складывания кистей рук ладонной поверхностью внутрь.
- Методы терапии отсутствуют.
19.2. НЕИММУННЫЕ ФОРМЫ СД
Неиммунные формы СД («СД не 1 типа») могут составлять до 10% всех случаев СД у детей и подростков:
- СД 2 типа;
- МОDY (СД «зрелого типа» у молодых);
- неонатальный СД;
- СД, ассоциированный с генетическими синдромами (DIDMOAD, синдром Альстрема, синдром Прадера-Вилли и др.).
Возможность других типов СД следует рассмотреть у ребенка, не имеющего аутоантител, ассоциированных с СД 1 типа в следующих случаях:
- аутосомно-доминантный семейный анамнез СД (MODY);
- возраст менее 12 мес и особенно в первые 6 мес жизни (неонатальный СД);
- гипергликемия натощак 6,1-8,5 ммоль, особенно при отсутствии симптомов СД;
- длительный «медовый месяц» (более 1 года) или необычно низкая потребность в инсулине (≤0.5 ЕД/кг/сутки) при длительности СД более 1 года;
- ассоциированные заболевания, такие как глухота, оптическая атрофия, или другие синдромальные особенности (митохондриальная болезнь);
- в анамнезе применение препаратов с известной токсичностью для β-клеток или вызывающие инсулинорезистентность причины (например, иммуносупрессивные препараты такие как такролимус, циклоспорин; глюкокортикоиды или некоторые антидепрессанты).
Алгоритм дифференциальной диагностики СД у детей и подростков

СД 2 типа
|
• Может развиваться не только у молодых лиц, но и у пациентов пубертатного и препубертатного возраста. • В 90% случаев развивается на фоне ожирения. • Возможно быстрое развитие и прогрессирование сосудистых осложнений при развитии СД 2 типав детском возрасте. |
Особенности манифестации СД 2 типа у детей и подростков
- У большинства больных начало бессимптомное или малосимптомное.
- У 5–25% подростков, которые впоследствии классифицируются как СД 2 типа, в начале заболевания имеется выраженный дефицит инсулина из-за глюко- и липотоксичности.
- Обнаружение специфичных для СД 1 типа аутоантител у пациентов, классифицируемых клинически как СД 2 типа, свидетельствует в пользу СД 1 типа и ранней потребности в инсулинотерапии.
- У 30–40% подростков СД 2 типа манифестирует с кетозом, в отдельных случаях–с гиперосмолярным гипергликемическим состоянием.
Диагностические критерии гипергликемического гиперосмолярного состояния:
- глюкоза плазмы ≥33 ммоль/л;
- осмолярность плазмы ≥330 мосм/л;
- умеренный ацидоз – бикарбонаты ≥15 ммоль/л;
- незначительная кетонурия ≤1,5 ммоль/л.
Все случаи СД у детей и подростков с ожирением, в том числе и при острой манифестации, требуют исключения СД 2 типа.
СД 2 типа вероятен при наличии следующих признаков:
- ожирение;
- возраст ребенка старше 10 лет;
- случаи СД 2 типа в семейном анамнезе;
- аcantosis nigricans;
- расовая или этническая группа высокого риска;
- отсутствие панкреатических аутоантител;
- нормальный или высокий уровень С-пептида;
- инсулинорезистентность.
Определение инсулинорезистентности проводится с учетом концентрации иммунореактивного инсулина и уровня глюкозы плазмы натощак и в ходе ПГТТ
|
Параметр оценки |
Формула расчета |
Норма3 |
|
Индекс HOMA-IR1 |
ИРИ 0 * ГПН / 22,5 |
<3,2 |
|
Индекс Caro1 |
ГПН / ИРИ 0 |
>0,3 |
|
Индекс Matsuda |
|
>2,6 |
ПГТТ – пероральный глюкозотолерантный тест
1ИРИ 0 – базальное значение иммунореактивного инсулина, мкЕд/мл; ГПН – глюкоза плазмы натощак, ммоль/л
2ИРИ 0 – базальное значение иммунореактивного инсулина, мкЕд/мл; ГПН – глюкоза плазмы натощак, мг/дл; ИРИ ср. – среднее значение иммунореактивного инсулина в течение ПГТТ, мкЕд/мл; ГП ср. – среднее значение глюкозы плазмы в течение ПГТТ, мг/дл.
3Условные значения для детей и подростков, для взрослых индекс HOMA-IR <2,77, индекс Matsuda >3,4
Скрининг детей на СД 2 типа
|
Частота |
Каждые 2 года, начиная с 10-летнего возраста |
|
Группы риска, в которых проводится скрининг |
–Избыточная масса тела (ИМТ ≥85 перцентили) –Наличие СД 2 типа у родственников 1-й и 2-й степени родства –Принадлежность к этнической группе с высокой распространенностью СД 2 типа |
|
Метод |
–Определение глюкозы плазмы натощак, при необходимости–ПГТТ |
Особенности течения СД 2 типа у детей и подростков
- Может возникать временная потребность в инсулине на фоне стрессов и интеркуррентных заболеваний.
- Рано возникает инсулинозависимость.
- Характерны ранние микро- и макрососудистые осложнения, в том числе уже при манифестации заболевания.
Лечение СД 2 типа у детей и подростков
|
Цели гликемического контроля |
Не отличаются от таковых при СД 1 типа (см. раздел 19.1) |
|
Методы |
–Гипокалорийная диета, физические нагрузки –Метформин* –Инсулин –арГПП-1 (лираглутид*) |
* У детей старше 10 лет
Алгоритм лечения СД 2 типа у детей и подростков

Мониторинг углеводного обмена
- Самоконтроль гликемии должен включать определение уровня ГП как натощак, так и постпрандиально, а частота определения зависит от вида сахароснижающей терапии и степени достижения целевого уровня гликемического контроля:
–на интенсифицированной инсулинотерапии: от 6 до 10 раз в сутки;
–на пероральной сахароснижающей терапии и/или базальном инсулине: не менее 1 раза в сутки в разное время + 1 гликемический профиль (не менее 4 раз в сутки) в неделю, возможно уменьшение частоты при использовании только препаратов снизким риском гипогликемии;
–количество исследований может повышаться у пациентов с недостижением целевых уровней гликемического контроля, при стрессах, интеркуррентных заболеваниях и физических нагрузках. - Уровень HbA1c определяется минимум 1 раз в 3 мес.
Тестирование на сопутствующие заболевания и осложнения
- Микро- и макроальбуминурия, консультация окулиста, установление неалкогольной жировой дистрофии печени – при установлении диагноза и впоследствии ежегодно.
- Контроль АД – при установлении диагноза артериальной гипертензии и при каждом последующем визите.
- Дислипидемия исследуется при установлении диагноза, скрининг проводится после стабилизации метаболических показателей.
- Анализ течения пубертата, менструальных нарушений и наличия обструктивного апноэ во сне – при установлении пубертата и регулярно впоследствии.
Моногенные формы СД
СД зрелого типа у молодых (Maturity-Onset Diabetes of the Young, MODY)
Характеристики:
- дисфункция β-клеток;
- начало в молодом возрасте (до 25 лет);
- аутосомно-доминантное наследование;
- мягкое течение, не требующее инсулинотерапии или с небольшой потребностью в инсулине, в большинстве случаев высокая чувствительность к ПСМ;
- наличие как минимум 14 подтипов MODY, различающихся клинически и генетически;
- отсутствие инсулинорезистентности.
MODY должен быть заподозрен:
–при отсутствии специфичных для СД 1 типа аутоантител и сохранной секреции С-пептида при длительности заболевания более 3 лет;
–при развитии СД до 25 лет;
–при наличии СД в родословной данной семьи в двух или трех поколениях.
MODY представляет собой моногенную форму СД или нарушения углеводного обмена, которая характеризуется ранним началом, аутосомно-доминантным способом наследования, мягким, в большинстве случаем, течением, и, как правило, первичным дефектом функции β-клеток поджелудочной железы. К настоящему времени идентифицировано более 14 генов MODY, которые не описывают все случаи, клинически похожие на MODY. Таким образом, существуют еще неизвестные гены, приводящие к развитию MODY, и их еще предстоит идентифицировать. Мутации в генах GCK (MODY2), HNF1A (MODY3), HNF4A (MODY1) являются наиболее частыми причинами MODY.
Жалобы при GCK-MODY обычно отсутствуют, диагностика случайная, заболевание проявляется как умеренная гипергликемия натощак (от 6,1 до 8,0 ммоль/л, HbA1c в диапазоне от 5,8 до 7,6%, которые могут выявляться с рождения, в дальнейшем отмечается небольшое прогрессирование заболевания. Выраженная гипергликемия и микрососудистые осложнения встречаются крайне редко. Терапия в основном заключается в соблюдении диеты с ограничением легкоусвояемых углеводов, а также достаточных физических нагрузках. Осложнения СД развиваются крайне редко, поэтому медикаментозная терапия назначается в 6–12% случаев, как правило, в пожилом возрасте в связи с невозможностью соблюдать активный образ жизни. Терапия необходима во время беременности в связи с возможным развитием диабетической фетопатии у плода.
Пациенты с мутацией HNF-1α (MODY3) обычно имеют нормогликемию до подросткового возраста. Характерно развитие глюкозурии еще до нарушения углеводного обмена, что связано со снижением реабсорбции глюкозы в почках. В дальнейшем появляется постпрандиальная гипергликемия. При проведении ПГТТ уровень глюкозы плазмы через 2 ч может быть 12,0 ммоль/л и выше, даже если уровень глюкозы плазмы натощак был в пределах нормы. Описаны единичные случаи развития кетоацидоза во взрослом возрасте. Риски микрососудистых и макрососудистых осложнений сходны с таковыми при СД 1 и 2 типов. Для лечения в первую очередь используются ПСМ, что обусловлено их высокой чувствительностью к данной терапии. Причем пациенты могут безопасно переходить с инсулинотерапии на ПСМ. Через 25–35 лет от манифестации заболевания большинство пациентов вынуждено переходить на инсулинотерапию в связи с прогрессирующей недостаточностью бета-клеток.
Дифференциальный диагноз между СД 1 и 2 типа, моногенным СД и другими формами СД имеет принципиальное значение для выбора соответствующего патогенетического метода терапии, особенностей обучения, прогноза течения заболевания. Диагностические инструменты, которые могут помочь в подтверждении типа СД, если диагноз неясен, включают в себя:
Ассоциированные с СД 1 типа аутоантитела: антитела к глютаматдекарбоксилазе (GADА); к тирозинфосфатазе (IA2); инсулиновые аутоантитела (IAA); и специфические для бета-клеток аутоантитела к транспортеру 8 цинка (ZnT8А). Наличие одногоиз этих антител подтверждает диагноз СД 1 типа.
Молекулярно-генетическое исследование может помочь в верификации диагноза и выборе метода терапии у детей, подозрительных на наличие моногенного СД.
Неонатальный СД (НСД)
|
СД, диагностируемый в первые 6 месяцев жизни. Характеризуется выраженной клинической игенетической гетерогенностью. |
Варианты НСД
- Транзиторный: потребность в инсулине исчезает спустя несколько месяцев от манифестации, рецидивы возникают в дальнейшем в 50% случаев.
- Перманентный: перерыва в потребности в инсулинотерапии не наблюдается.
НСД может быть компонентом ряда генетических синдромов (IPEX-синдром, синдром Уолкотт–Роллисона, НСД в сочетании с аплазией или гипоплазией поджелудочной железы, некоторые подтипы MODY и др.).
При НСД обнаруживается множество мутаций генов, наибольшее практическое значение из которых имеет мутация в генах KCNI11 и АВСС8, кодирующих Kir 6.2 и SUR1-субъединицы АТФ-зависимых калиевых каналов, поскольку до 90% пациентов сэтими мутациями могут быть успешно переведены с инсулина на ПСМ, независимо от длительности СД.
НСД вероятен в следующих случаях:
- СД у новорожденных или в возрасте до 12 мес и особенно в первые 6 мес жизни;
- семейная форма СД с поражением одного из родителей;
- умеренное повышение глюкозы плазмы натощак (6,1–8,5 ммоль/л), особенно при семейной форме СД;
- низкая потребность в инсулине вне ремиссии, возможность обходиться без инсулина либо выраженная инсулинорезистентность;
Наиболее часто встречающиеся генетические синдромы, связанные с СД
|
Синдром |
Тип наследования. |
Возраст манифестации СД |
Инсулинозависимость |
Уровень инсулина |
Другие клинические проявления |
|
Вольфрама |
АРН WES1 |
6 лет (5–8) |
Да |
Низкий |
Атрофия диска зрительного нерва, тугоухость, несахарный диабет, поражение мочевыделительной системы и ЦНС |
|
Роджерса |
АРН SLC19A2 |
Да. В начале заболев. – чувств. к тиамину |
Низкий |
Мегалобластическая анемия, сенсорная глухота |
|
|
MODY5 |
АДН HNF-1В |
После 10 лет |
Да |
Умеренно снижен |
Поликистоз почек, аномалии внутренних половых органов, ранняя недиабетическая протеинурия |
|
Лепречаунизм |
АДН Инсулин. Рецептора |
Врожденный |
Да |
Очень высокий |
Измененные черты лица, большие гениталии, низкий вес и рост, Acantosis nigricans, редко выживают до 6 мес |
|
Рабсона–Менделхолла |
АДН Инсулин. Рецептора |
Врожденный |
Да |
Очень высокий |
Выраженная задержка роста, ненормальное расположение зубов, Acanthosis nigricans, СПЯ |
|
Инсулинорезистентность, тип А |
АДН Инсулин. Рецептора |
Подростковый |
Да |
Очень высокий |
Инсулинорезистентность без избытка массы тела, Acanthosis nigricans, СПЯ |
|
Липодистрофия |
Генерализованная –BSCL2,AGPAT2 (АРН), парциальная –LMNA, PPARG и др. (АДН) |
Любой |
Да. На ранних стадиях может быть эффективен метформин |
Высокий |
Потеря ПЖК, акромегалоидные черты, пупочная грыжа, acanthosis nigricans, гирсутизм, гепатомегалия, дислипидемия, панкреатиты, нарушения менструального цикла и поликистозные яичники |
|
Альстрема |
АРН ALSM 1 |
После 10 лет |
Эффективен метформин |
От высокого до очень высокого |
Ожирение, светобоязнь, дистрофия сетчатки–до 1 года, тугоухость, может быть острая кардиомиопатия |
Примечания: АРН – аутосомно-рецессивное наследование; АДН – аутосомно-доминантное наследование; ЦНС – центральная нервная система; СПЯ – синдром поликистоза яичников; ПЖК – подкожно-жировая клетчатка.
Благодаря успехам молекулярной генетики были идентифицированы гены, связанные со многими клиническими подгруппами СД. Это объясняет клиническую гетерогенность течения заболевания, сроков диагностики, например, неонатальный СД иMODY. В настоящее время для диагностики моногенных форм СД используются молекулярно-генетические исследования, что дает возможность точно верифицировать заболевание и лечение детей с СД. В связи с высокой стоимостью таких исследований их следует применять для диагностики больных, клиника которых дает основание подозревать моногенную форму СД.
19.3. МЕДИКО-ГЕНЕТИЧЕСКОЕ КОНСУЛЬТИРОВАНИЕ СЕМЕЙ БОЛЬНЫХ СД
СД относится к заболеваниям с наследственной предрасположенностью. По наследству передается предрасположенность к тому же типу СД, что и у пробанда. Здоровые родственники должны быть информированы о риске развития заболевания у них.
Эмпирический риск развития СД 1 типа для родственников больных СД 1 типа
|
Родственная связь по отношению к пробанду с СД |
Риск |
|
Один сибс |
5% |
|
Два сибса |
10–12% |
|
Потомки отцов с СД |
6% |
|
Потомки матерей с СД |
2% |
|
Потомки двух больных СД родителей |
30–35% |
|
Монозиготные близнецы |
30–50% |
|
Дизиготные близнецы |
5% |
Ступенчатый комплексный анализ молекулярно-генетических, иммунологических и гормонально-метаболических маркеров СД 1 типа позволяет оценить риск заболевания с вероятностью более 90%.
19.4. ПЕРЕХОД БОЛЬНОГО СД ИЗ ПЕДИАТРИЧЕСКОЙ ВО ВЗРОСЛУЮ МЕДИЦИНСКУЮ СЛУЖБУ
Подростковый период – переходная фаза развития между детством и взрослой жизнью, которая включает биологические и психосоциальные изменения, свойственные пубертату. В подростковом возрасте начинается период формирования независимого взрослого, и это может приводить как к успеху, так и к неудачам и ошибкам. Должен быть рассмотрен запланированный, целенаправленный переход подростка или молодого человека с хроническим заболеванием из медицинской системы, ориентированной на лечение детей (и семей), в медицинскую систему здравоохранения, ориентированную на помощь взрослым. Обеспечение плавного перехода от педиатрической медицинской помощи к медицинской помощи взрослым должно происходить в наиболее подходящее время. Официально переход из педиатрической и подростковой медицинской службы в Российской Федерации происходит в 18 лет.
Необходимо обеспечить помощь родителям с учетом изменений их роли от полной ответственности за ребенка до постепенного перехода к самостоятельному ведению заболевания самим молодым человеком.
Есть потенциальная опасность, что при переходе во взрослую сеть молодые люди могут быть потеряны для наблюдения и прекратят регулярно посещать специализированные службы. Это с большой вероятностью приводит к плохой приверженности терапии и повышению риска острых и хронических осложнений СД, включая увеличение смертности.
Для успешного перехода в систему здравоохранения взрослых необходимо рассмотреть следующие шаги:
- Выявление взрослой службы (конкретное лечебное учреждение и врач-эндокринолог), которая сможет обеспечить потребности молодого взрослого с СД.
- Должен быть налажен контакт между педиатрической и взрослой медицинскими службами, который может помочь переходу молодого человека во взрослую службу, заранее, до достижения 18 лет. В частности, необходимо разработать четкий, документированный план для перехода, подготовлен медицинский эпикриз подростка, включая показатели контроля, результаты скрининга на осложнения и информацию по каким- либо сопутствующим заболеваниям, которые могут повлиять надальнейшее ведение пациента.
- Надо добиться того, чтобы не было существенного промежутка в предоставлении медицинской помощи, когда пациент оставляет педиатрическую медицинскую службу и попадает во взрослую систему, таким образом, чтобы подросток не был потерян для дальнейшего динамического наблюдения.
- Взрослая медицинская служба должна быть построена таким образом, чтобы обеспечивать длительное динамическое наблюдение и оценку показателей конечных исходов у лиц с развитием СД в детском и подростковом возрасте, так как у них чаще наблюдается неудовлетворительный гликемический контроль и чаще развиваются осложнения.
- Современные технологии (помповая инсулинотерапия, непрерывное мониторирование глюкозы), а также дистанционное консультирование могут улучшить приверженность молодых людей к лечению.
- Необходимо дать советы по трудовой карьере в областях, которые могут подходить и не подходить для людей с СД. Благоприятное медицинское заключение от врачей может убедить работодателей в том, что наличие болезни не должно быть проблемой при устройстве на работу.
- Обеспечение специфической информацией (контрацепция и беременность, вождение автомобиля, вред от употребления алкоголя, наркотических препаратов, курения) приобретают все большее значение по мере того, как растет независимость подростка от семьи, особенно когда ему приходится жить далеко от дома в связи с работой, обучением в колледже или университете.
Успешный переход от педиатрической к взрослой службе может иметь такое же большое значение для качества жизни молодых людей, как и специфическое лечение СД.
20. САХАРНЫЙ ДИАБЕТ В ПОЖИЛОМ ВОЗРАСТЕ
Единого определения понятия «пожилой возраст» не существует.
Применительно к медицинским рекомендациям в развитых странах наиболее часто определение «пожилой возраст» относится к лицам старше 65 лет.
Диагностика
- Диагностические критерии СД в пожилом возрасте не отличаются от таковых для всей популяции в целом (см. раздел 2)*.
* У части пожилых больных показатели HbA1c могут быть неточными из-за сопутствующих заболеваний, влияющих на продолжительность жизни эритроцитов.
Особенности СД 2 типа у лиц пожилого возраста
1.Клинические
|
• Часто бессимптомное течение (отсутствие специфических жалоб на полиурию, жажду, сухостьво рту) • Нередко наличие микро- и макроангиопатий уже на момент выявления СД • Множественная коморбидная патология |
2.Лабораторные
|
• Отсутствие гипергликемии натощак у ряда больных • Частое преобладание изолированной постпрандиальной гипергликемии • Повышение почечного порога для глюкозы с возрастом |
3.Психосоциальные
|
• Часто социальная изоляция и недостаточная материальная обеспеченность • Нарушение когнитивных функций (снижение памяти, обучаемости и др.) |
У пожилых пациентов с СД 2 типа необходимо проводить регулярный скрининг когнитивных нарушений, депрессии и основных гериатрических синдромов.
Цели лечения пожилых больных СД 2 типа зависят от:
- ожидаемой продолжительности жизни больного;
- коморбидной патологии, прежде всего состояния сердечно-сосудистой системы;
- риска гипогликемических состояний;
- сохранности когнитивных функций (в том числе способности выполнять контрольные и лечебные мероприятия;
- категории функциональной активности
Функциональные категории пожилых больных СД
Пациенты пожилого и старческого возраста могут значительно отличаться друг от друга по уровню функциональной активности, характеризующей наличие и степень зависимости от посторонней помощи.
1.Категория пациентов: функционально независимые
Пациенты, которые не нуждаются в помощи при выполнении мероприятий повседневной активности, или нуждаются в ней в минимальном объеме (например, при необходимости добраться до мест, расположенных вне привычной дистанции).
2.Категория пациентов: функционально зависимые
Пожилые люди, регулярно нуждающиеся в посторонней помощи в ежедневной активности по причине ухудшения их функционального статуса. Для них характерна более низкая ожидаемая продолжительность жизни и более высокий риск госпитализаций.
Отдельного рассмотрения требуют две подгруппы пациентов – с синдромом старческой астении и с деменцией.
Подкатегория А:
Старческая астения–ассоциированный с возрастом синдром, основными клиническими проявлениями которого являются повышенная утомляемость, непреднамеренная потеря веса, снижение мобильности и мышечной силы. В основе развития старческой астении лежит саркопения – возраст-ассоциированная мышечная атрофия. Для скрининга синдрома старческой астении может быть использован опросник «Возраст не помеха» (см. приложение 14).
Подкатегория В:
Деменция. Пациенты с деменцией имеют тяжелые нарушения когнитивных функций – памяти, мышления, внимания, ориентации во времени и в пространстве и т.д., что приводит к постепенной потери способности к самообслуживанию и зачастую сопровождается развитием поведенческих и психических нарушений. При этом в физическом отношении пациенты с деменцией могут оставаться длительное время достаточно сохранными.
3.Категория пациентов: завершающий этап жизни
Ожидаемая продолжительность жизни менее 6 мес.
Индивидуальные целевые показатели углеводного обмена при СД в пожилом возрасте
Алгоритм индивидуализированного выбора целей терапии при СД в пожилом возрасте по HbA1c1
|
Категории пациентов
|
Пожилой возраст |
|||
|
Функционально независимые |
Функционально зависимые |
|||
|
Без старческой астении и/или деменции |
Старческая астения и/или деменция |
Завершающий этап жизни |
||
|
Нет атеросклеротических сердечно-сосудистых заболеваний2 и/или риска тяжелой гипогликемии3 |
7,5% |
<8,0% |
<8,5% |
Избегать гипогликемий и симптомов гипергликемии |
|
Есть атеросклеротические сердечно-сосудистые заболевания и/или риск тяжелой гипогликемии |
<8,0% |
|||
|
При низкой ожидаемой продолжительности жизни (<5 лет) цели лечения могут быть менее строгими |
||||
1 Нормальный уровень в соответствии со стандартами DCCT: до 6%.
2 ИБС (инфаркт миокарда в анамнезе, шунтирование/стентирование коронарных артерий, стенокардия); нарушение мозгового кровообращения в анамнезе; заболевания артерий нижних конечностей (с симптоматикой).
3 Основными критериями риска тяжелой гипогликемии являются: тяжелая гипогликемия в анамнезе, бессимптомная гипогликемия, большая продолжительность СД, ХБП С3-5, деменция.
Примечание: Следует учесть, что даже в пожилом возрасте ожидаемая продолжительность жизни может быть достаточно высокой и в этих случаях не следует допускать завышения индивидуальных целей лечения.
При хорошем общем состоянии здоровья у некоторых пожилых пациентов с СД 2 типа могут быть избраны более низкие индивидуальные целевые уровни HbA1c. Кроме того, необходимо учитывать, что в пожилом возрасте значимо чаще встречаются состояния, при которых уровень HbA1c может быть искажен (например, анемия и ХБП).
ЛЕЧЕНИЕ
Особенности питания
|
• Диетические ограничения, в том числе для снижения массы тела, следует использовать с осторожностью и лишь в том случае, если они приводят к клинически значимому улучшению углеводного или липидного обмена, уровня АД или других важных показателей состояния здоровья. Следует помнить о потенциально неблагоприятном влиянии гипокалорийного питания на костную ткань, поступление витаминов, развитие саркопении • Нет необходимости рекомендовать строго определенное количество углеводов пожилым больным с нормальной массой тела, не получающим инсулинотерапию. При использовании ИКД (ИУКД, ИСБД) возможна практически ориентированная оценка количества углеводов в пище. |
Особенности физической активности
|
• Регулярный физические нагрузки очень желательны, но они должны быть строго индивидуализированы в соответствии с общим физическим состоянием больного, наличием и тяжестью осложнений и сопутствующих заболеваний. • Рекомендуются прогулки по 30–60 мин ежедневно или через день. |
Медикаментозная терапия
У лиц пожилого возраста предпочтение следует отдавать использованию сахароснижающих препаратов с низким риском гипогликемий.
|
• В целом, алгоритм сахароснижающей терапии такой же, как при СД 2 типа (см. разделы 6.1.3-6.1.6). • Требования к сахароснижающим препаратам у пожилых больных СД 2 типа: –минимальный риск гипогликемии; –отсутствие нефро-, гепато- и кардиотоксичности; –отсутствие взаимодействия с другими препаратами; –удобство применения. • Метформин не имеет ограничений по возрасту (при условии его применения с учетом противопоказаний) и рекомендуется в качестве стартового препарата. В случае неэффективности монотерапии следует рассмотреть присоединение к метформину других сахароснижающих препаратов. • Препараты из группы иДПП-4 характеризуются рядом преимуществ, важных для пожилых пациентов: обладают наиболее благоприятным профилем безопасности, в том числе вотношении развития гипогликемии и возможностью применения при любой стадии ХБП; неувеличивают массу тела, не увеличивают риск сердечно-сосудистых событий. Предпочтительнеепо сравнению с ПСМ для интенсификации терапии у пожилых в связи с низким риском гипогликемий. • ПСМ пожилым больным следует назначать с осторожностью из-за увеличивающегося риска гипогликемий по мере старения: –прием ПСМ начинают с доз, вполовину меньших, чем в более молодом возрасте; –у лиц с нерегулярным режимом питания прием ПСМ длительного действия нежелателен; вотдельных случаях более предпочтительны короткодействующие препараты. –глибенкламид не рекомендован лицам старше 60 лет (рекомендация ВОЗ, 2012). • иНГЛТ-2 показали значимые преимущества у лиц с АССЗ, ХСН и ХБП, при этом пожилые пациенты получают преимущества, сопоставимые с лицами более молодого возраста. Следует учитывать, что риск развития осложнений, связанных с гиповолемией у пожилых несколько выше. Осторожность при риске переломов. • арГПП-1 (лираглутид, дулаглутид, семаглутид) показали значимые преимущества у пациентов c АССЗ, однако у некоторых пациентов снижение массы тела, характерное для этих препаратов, может быть нежелательно. Инъекционный путь введения может создавать сложности у отдельных лиц в силу снижения зрения, двигательных и когнитивных функций (пероральная форма имеетсяу семаглутида). • ТЗД не показаны. Могут способствовать задержке жидкости и ухудшать течение часто встречающейся у пожилых ХСН, а также увеличивать риск переломов. • Инсулинотерапия в целом не отличается от схем, предложенных для больных СД 2 типа (см. раздел 6.1.7): –начинать инсулинотерапию следует с наиболее простых режимов: с базальных инсулинов (НПХ, гларгин, детемир, деглудек) или комбинированных препаратов (готовых смесей инсулинов/аналогов инсулина и готовой комбинации аналогов инсулина). –интенсифицированная инсулинотерапия возможна только при сохранении когнитивных функций пожилого пациента, после обучения основным правилам инсулинотерапии исамоконтроля уровня гликемии. –у пациентов с СД 2 типа, ранее длительно получавших интенсифицированную инсулинотерапию, в случае появления когнитивных нарушений следует рассмотреть более простой режим (например, перевод на готовые смеси инсулина). |
Следует учитывать, что достаточно часто у пожилых пациентов сахароснижающая терапия может быть избыточной, что увеличивает риск гипогликемий. В этом случае может быть проведен депрескрайбинг (деинтенсификация, упрощение) лечения, особенно у пациентов с достигнутым в рамках индивидуальной цели HbA1c. Депрескрайбинг может быть осуществлен посредством уменьшения дозы, переводом на препарат с низким риском гипогликемий, отмены медикаментозной терапии.
21. СИНДРОМ ГИПОГОНАДИЗМА У МУЖЧИН С САХАРНЫМ ДИАБЕТОМ
Гипогонадизм у мужчин – это клинический и биохимический синдром, связанный с низким уровнем тестостерона, а также нечувствительностью рецепторного аппарата к андрогенам. Установлено, что уровни тестостерона у пациентов с СД 2 типа ниже таковых у здоровых мужчин в среднем на 2,5 нмоль/л, а распространенность гипогонадизма при СД выше, чем в общей популяции, и при СД 2 типа может превышать 50%. Гипогонадизм диагностируется при наличии клинических симптомов (основными являются снижение либидо и эректильная дисфункция), подтвержденных результатами лабораторного исследования уровня тестостерона. Забор крови для определения уровня тестостерона показано производить натощак, между 7 и11 чми утра. Пороговым значением, позволяющим разграничить нормальное состояние и потенциальный дефицит тестостерона, следует считать 12,1 нмоль/л для общего тестостерона крови. При уровне общего тестостерона от 8 до 12 нмоль/л целесообразно определить уровень глобулина, связывающего половые стероиды, с дальнейшим расчетом уровня свободного тестостерона, нижняя граница нормы которого составляет 243 пмоль/л.
В литературе не представлены исследования, демонстрирующие конкретный уровень HbA1c, при котором необходимо сначала приступить к коррекции углеводного обмена, и только при достижении целевого уровня этого показателя оценивать андрогенный статус мужчины и при необходимости проводить лечение гипогонадизма. Поэтому допустимо одновременное лечение гипогонадизма наряду с мероприятиями по компенсации углеводного обмена.
Рекомендуется в амбулаторной практике ежегодно определять уровни тестостерона у всех мужчин с ожирением и СД 2 типа вне зависимости от наличия симптомов, ассоциированных с дефицитом тестостерона, с целью выявления гипогонадизма вусловиях планового амбулаторного обследования.
Необходимым и достаточным показанием к лечению является наличие гипогонадизма. Целью лечения является облегчение его симптомов путем восстановления уровней тестостерона до нормальных физиологических значений. В случаях обратимого гипогонадизма, например, у молодых людей с недостижением целевых уровней гликемического контроля, терапия тестостероном не показана, так как физиологическое восстановление уровня тестостерона возможно при лечении основного заболевания. Однако при невозможности добиться целевых показателей терапии основного заболевания возможно назначение препаратов тестостерона короткого действия. В случаях необратимого гипогонадизма, когда нет необходимостив сохранении репродуктивной функции, рекомендуется тестостерон-заместительная терапия. На начальном этапе лечения следует отдать предпочтение препаратам короткого действия, особенно у пациентов с ФР. Мужчинам, имеющим в анамнезе рак грудной и/или предстательной железы, терапия препаратами тестостерона противопоказана. Развитие гипергемоглобинемии с уровнем гемоглобина >180 г/л и/или гематокрита >54% на фоне лечения тестостероном требует уменьшения используемой дозы препаратов вплоть до отмены или изменение режима терапии.
Терапия препаратами тестостерона у мужчин с гипогонадизмом может повышать чувствительность к инсулину. Влияние тестостерон-заместительной терапии на углеводный обмен становится очевидным спустя 3-12 мес. Установлен благоприятный эффект препаратов тестостерона в отношении либидо, эрекции и эякуляции, а также в улучшении ответа на терапию ингибиторами фосфодиэстеразы 5 типа, часто используемыми при лечении эректильной дисфункции на фоне СД.
Пациентам, получающим препараты тестостерона, показано периодическое гематологическое обследование (до назначения лечения, затем через 3, 6 и 12 мес терапии, далее ежегодно). Состояние предстательной железы должно оцениваться путем пальцевого или ультразвукового исследования и по показателю простатспецифического антигена (у мужчин старше 40 лет) до назначения лечения, далее спустя 3, 6 и 12 мес, а в последующем–ежегодно.
22. ПЕРИОПЕРАЦИОННОЕ ВЕДЕНИЕ БОЛЬНЫХ САХАРНЫМ ДИАБЕТОМ
СД определяет высокий хирургический и анестезиологический риск, НО НЕ ЯВЛЯЕТСЯ ПРОТИВОПОКАЗАНИЕМ К ОПЕРАЦИЯМ
В периоперационном периоде повышен риск следующих осложнений:
|
Осложнение |
Причины и провоцирующие факторы |
|
Метаболическая декомпенсация с развитием ДКА |
Усиление инсулинорезистентности и инсулиновой недостаточности с контринсулярной реакцией и симпатикотонией вследствие периоперационного и анестезиологического стресса |
|
Раневые и системные инфекции |
Снижение иммунитета при гипергликемии |
|
Инфаркт миокарда |
Высокая частота ИБС, периоперационный стресс и симпатикотония |
|
Застойная сердечная недостаточность |
Кардиомиопатия, перегрузка жидкостью |
|
Тромбоэмболии |
Гипергликемия, иммобилизация, ожирение, старческий возраст, тяжелые инфекции, синдром диабетической стопы |
|
Артериальная гипотензия |
Диабетическая автономная нейропатия |
|
Почечная недостаточность |
Дегидратация, гипоперфузия почек/гиповолемия |
|
Атония желудка и кишечника, аспирация, тошнота и рвота |
Диабетическая автономная нейропатия |
|
Атония мочевого пузыря |
Диабетическая автономная нейропатия |
|
Гемофтальм |
Длительные операции в положении лицом вниз/на животе; применение антикоагулянтов |
|
Гипогликемия |
Недостаточный периоперационный контроль гликемии, неадекватная сахароснижающая терапия |
Обследование больного СД для снижения периоперационного риска
- Гликемия, кетонурия, HbA1c перед плановыми операциями.
- Степень гидратации (АД, диурез), КЩС (как минимум, рН и бикарбонат), К+, Na+.
- Сердечно-сосудистая система (перед средними и большими операциями):
• ЭКГ, АД; перед плановыми операциями при высоком риске ИБС – обследование по стандартному алгоритму (см. раздел 10.1);
• подробный анамнез и ортостатические пробы для диагностики диабетической кардиоваскулярной автономной нейропатии. - Почки и мочевыводящие пути: креатинин сыворотки, протеинурия, рСКФ, сбор анамнеза для диагностики автономной нейропатии мочевого пузыря.
- Желудочно-кишечный тракт: сбор анамнеза для диагностики диабетической автономной нейропатии (гастропарез, энтеропатия).
- Офтальмоскопия с расширением зрачка.
- Коагулограмма.
Выбор метода анестезии: при диабетической автономной нейропатии высокая эпидуральная и высокая спинальная анестезия противопоказана.
Целевые значения уровня глюкозы плазмы (ГП) в периоперационном периоде и отделении реанимации и интенсивной терапии
- У большинства пациентов как с СД, так и со стрессовой гипергликемией для улучшения клинических исходов следует поддерживать уровень ГП в диапазоне 7,8–10,0 ммоль/л.
- У отдельных пациентов может быть выбран более низкий целевой диапазон уровня ГП (6,1–7,8 ммоль/л), если его удается достичь без увеличения частоты гипогликемий.
- Поддержание ГП на уровне менее 6,1 ммоль/л не рекомендуется.
- Гипогликемии и превышения уровня ГП 12 ммоль/л следует максимально избегать.
Управление гликемией в периоперационном периоде
Экстренные операции: при исходно нецелевых уровнях гликемического контроля–максимально возможная предоперационная коррекция гликемии, степени гидратации, калия и рН (принципы–см. раздел 8.1).
Плановые операции
1. накануне операции при исходно целевых уровнях гликемического контроля:
а) Малые оперативные вмешательства (местное обезболивание, амбулаторные): специальная подготовка не требуется.
б) Средние и большие оперативные вмешательства (в условиях стационара, требующие изменения питания, регионарной анестезии или наркоза):
|
Терапия до операции |
Если ужинать можно |
Если ужинать нельзя |
|
Вечером ИКД (ИУКД, ИСБД) + инсулин продленного действия |
Обычная доза ИКД (ИУКД, ИСБД) + инсулин продленного действия |
Обычная доза инсулина продленного действия |
|
Вечером только инсулин продленного действия |
Обычная доза инсулина продленного действия |
Дозу инсулина продленного действия уменьшают на 20–50% |
|
ПСМ, глиниды |
Прием в обычной дозе |
Уменьшение дозы вдвое |
|
иДПП-4, ТЗД, арГПП-1 |
Прием в обычной дозе |
|
|
Метформин, иНГЛТ-2 |
Отменяют за 2 суток до операции |
|
2. в день операции и в послеоперационном периоде, при исходно целевых уровнях гликемического контроля
|
Терапия до операции |
Терапия в периоперационном периоде |
|
Малые оперативные вмешательства и инвазивные диагностические процедуры |
|
|
Диета |
Определять уровень ГП каждые 3–4 ч |
|
ПССП |
Определять уровень ГП каждые 3–4 ч. Возобновить прием ПССП/арГПП-1 при первом приеме пищи (при условии уровня ГП в целевом диапазоне). |
|
Инсулин |
До операции – не завтракать, ввести 50% обычной утренней дозы инсулина продленного действия. До и во время операции – в/в инфузия 5% раствора глюкозы, определять уровень ГП ежечасно |
|
Средние оперативные вмешательства |
|
|
Диета |
В/в инфузия 5% раствора глюкозы до первого приема пищи, определять уровень ГП каждые 2–3 ч |
|
ПССП |
В/в инфузия 5% раствора глюкозы до первого приема пищи, определять уровень ГП ежечасно. Инсулин иметь наготове. Возобновить прием ПССП/арГПП-1 при первом приеме пищи. Метформин и иНГЛТ-2 возобновить через 2 суток после операции |
|
Инсулин |
До и во время операции–в/в инфузия 5–10% раствора глюкозы, определять уровень ГП ежечасно. Инсулинотерапия: –вариант 1: перед операцией–50% (СД 2 типа) или 80–100% (СД 1 типа) обычной утренней дозы инсулина продленного действия –вариант 2: непрерывная в/в инфузия инсулина (НВИИ), определять уровень ГП ежечасно (алгоритм см. далее) |
|
Большие оперативные вмешательства с последующим парентеральным питанием |
|
|
Диета |
Парентеральное питание. Определять уровень ГП ежечасно, инсулин иметь наготове |
|
ПССП или инсулин |
До и во время операции – в/в инфузия 5–10% раствора глюкозы, определять уровень ГП ежечасно. Инсулинотерапия – как при средних оперативных вмешательствах |
При исходно нецелевых уровнях гликемического контроля для периоперационного управления гликемией желательно применять НВИИ.
Алгоритм НВИИ
- НВИИ проводится через отдельный инфузомат с применением раствора ИКД (ИУКД, ИСБД) с концентрацией 1 ЕД/1 мл 0,9% раствора NaCl (приготовление см. раздел 8.1). В отсутствие инфузомата ИКД (ИУКД, ИСБД) вводится в/в капельно (недостатки метода см. раздел 8.1).
- Крайне важно определять уровень ГП 1 раз в час до ее стабилизации в выбранном целевом диапазоне минимум 4 ч; затем 1 раз в 2 ч в течение 4 ч; в дальнейшем –1 раз в 4 ч. У пациентов в критическом состоянии –1 раз в час даже при стабильно целевом уровне ГП.
- Средняя начальная скорость НВИИ в периоперационном периоде (GPP):
|
Группы больных СД |
Начальная скорость инфузии инсулина |
||
|
Уже находящиеся в целевом диапазоне гликемии |
Не находящиеся в целевом диапазоне гликемии |
Не находящиеся в целевом диапазоне гликемии + кетоацидоз |
|
|
Взрослые |
0,5–1 ЕД/ч |
2–3 ЕД/ч |
0,1 ЕД/кг массы тела в час (но не более 15 ЕД в час) |
|
Дети и подростки |
0,3–0,4 ЕД/ч |
0,5–1 ЕД/ч |
0,05–0,1 ЕД/кг массы тела в час |
- Более низкая начальная скорость (<0,5 ЕД/ч у взрослых и <0,3 ЕД/ч у детей и подростков) используется при дефиците массы тела, почечной, печёночной или надпочечниковой недостаточности.
- Более высокая начальная скорость (>3 ЕД/ч у взрослых и >1 ЕД/ч у детей и подростков) используется при очень высокой гипергликемии и инсулинорезистентности (ожирение, инфекции, хроническая терапия стероидами и др.).
- Одновременно с НВИИ–инфузия 5–10% раствора глюкозы (около 5 г/ч), через разные инфузионные системы, так как требуется частая раздельная коррекция скорости инфузии двух растворов. При уровне ГП >14 ммоль/л глюкозу не вводят.
Алгоритм коррекции скорости инфузии инсулина*
|
Алгоритм 1 |
Алгоритм 2 |
Алгоритм 3 |
Алгоритм 4 |
||||
|
ГП, ммоль/л |
ЕД/ч |
ГП, ммоль/л |
ЕД/ч |
ГП, ммоль/л |
ЕД/ч |
ГП, ммоль/л |
ЕД/ч |
|
<3,9 |
Не вводить |
<3,9 |
Не вводить |
<3,9 |
Не вводить |
<3,9 |
Не вводить |
|
3,9–6,1 |
0,2 |
3,9–6,1 |
0,5 |
3,9–6,1 |
1 |
3,9–6,1 |
1,5 |
|
6,2–6,6 |
0,5 |
6,2–6,6 |
1 |
6,2–6,6 |
2 |
6,2–6,6 |
3 |
|
6,7–8,3 |
1 |
6,7–8,3 |
1,5 |
6,7–8,3 |
3 |
6,7–8,3 |
5 |
|
8,4–9,9 |
1,5 |
8,4–9,9 |
2 |
8,4–9,9 |
4 |
8,4–9,9 |
7 |
|
10–11,6 |
2 |
10–11,6 |
3 |
10–1,6 |
5 |
10–11,6 |
9 |
|
11,7–13,3 |
2 |
11,7–13,3 |
4 |
11,7–13,3 |
6 |
11,7–13,3 |
12 |
|
13,4–14,9 |
3 |
13,4–14,9 |
5 |
13,4–14,9 |
8 |
13,4–14,9 |
16 |
|
15–16,6 |
3 |
15–16,6 |
6 |
15–16,6 |
10 |
15–16,6 |
20 |
|
16,7–18,3 |
4 |
16,7–18,3 |
7 |
16,7–18,3 |
12 |
16,7–18,3 |
24 |
|
18,4–19,9 |
4 |
18,4–19,9 |
8 |
18,4–19,9 |
14 |
18,4–19,9 |
28 |
|
>20 |
6 |
>20 |
10 |
>20 |
16 |
>20 |
32 |
* Алгоритм 1: начальный для большинства больных. Алгоритм 2: если на алгоритме 1 не достигнут контроль; начальный алгоритм при аортокоронарном шунтировании, трансплантациях, на фоне терапии глюкокортикоидами и у больных, ранее получавших более 80 ЕД инсулина в сутки. Алгоритм 3: если на алгоритме 2 не достигнут контроль. Алгоритм 4: если на алгоритме 3 не достигнут контроль.
На более высокий алгоритм переходят, если уровень ГП не попадает в целевой диапазон или при исходной гипергликемии не снижается на 3,3 ммоль/л в час; на более низкий алгоритм переходят при уровне ГП <3,9 ммоль/л два раза подряд.
- При уровне ГП <3,9 ммоль/л: остановить НВИИ, в/в ввести 30–60 мл 40% раствора глюкозы, при необходимости повторять каждые 20 минут. После двукратного подтверждения уровня ГП ≥3,9 ммоль/л – возобновить НВИИ с меньшей скоростью.
- В послеоперационном периоде НВИИ продолжают до начала самостоятельного приёма пищи и перевода на п/к инсулинотерапию. НВИИ прекращают утром, через 1–2 ч после первой п/к инъекции ИКД (ИУКД, ИСБД) или через 2-3 ч после первой инъекции инсулина продленного действия.
- Принципы управления гликемией при лапароскопических и открытых операциях одинаковые.
- Обязательно определение уровня К+ до и после операции. При нормальной функции почек и нормальном уровне К+ – по 18–20 мл 4% раствора KCl на каждый литр 5% раствора глюкозы (при гипокалиемии – больше).
Полное парентеральное питание и энтеральное зондовое питание в периоперационном периоде при СД
- Полное парентеральное питание (ППП) или энтеральное зондовое питание больного СД принципиально не отличаются от питания больного без СД.
- Средняя суточная потребность таких больных в углеводах составляет 200–300 г.
- Парентерально углеводы вводят в виде растворов глюкозы различной концентрации и легко компенсируют увеличением скорости НВИИ.
- Применять только безуглеводные смеси для питания неправильно и может спровоцировать «голодный кетоз» и ухудшение состояния больного.
- ППП у больных с гипергликемией сильнее повышает уровень ГП, чем энтеральное питание.
- Потребность в инсулине при ППП может быть довольно высокой (в среднем 100 ЕД/сут). В связи с этим ППП проводят на фоне НВИИ по описанным выше правилам.
При энтеральном болюсном питании вводится 1 ЕД инсулина на каждые 10–15 г углеводов п/к в дополнение к НВИИ или проводится активная коррекция скорости НВИИ.
В послеоперационном периоде в хирургическом отделении:
- регулярное питание, включая промежуточные приемы пищи;
- экспресс-анализ гликемии в отделении и быстрая коррекция дозы инсулина;
- больных СД 2 типа, ранее компенсированных на диете или ПССП, переводить с инсулина на ПССП/диету до выписки из стационара только при полной уверенности в отсутствии гнойно-воспалительных осложнений и хорошем заживлении раны (оптимально–не ранее снятия швов).
Общие принципы периоперационного ведения больных СД, не относящиеся к управлению гликемией
|
• Плановые оперативные вмешательства у больных, получающих медикаментозную сахароснижающую терапию, проводятся утром (в первую очередь). • С учетом высокого риска раневых и системных инфекций, интраоперационная антибиотикопрофилактика показана при любых операциях, в том числе «чистого» типа. • Особо тщательная профилактика тошноты, рвоты и атонии ЖКТ–при диабетической автономной нейропатии и при декомпенсации СД. • Контроль за регулярным опорожнением мочевого пузыря для профилактики восходящей инфекции при автономной нейропатии. • Обязательная немедикаментозная и медикаментозная профилактика венозных тромбозов/эмболий, особенно у декомпенсированных больных СД. |
23. ХИРУРГИЧЕСКОЕ ЛЕЧЕНИЕ САХАРНОГО ДИАБЕТА
Метаболическая (бариатрическая) хирургия
Метаболическая хирургия, или хирургия ожирения, у лиц с СД ставит целью не просто уменьшить массу тела пациента, но также добиться благоприятных метаболических эффектов (нормализации гликемии, липидного обмена).
- Метаболическая хирургия рекомендуется для лечения СД 2 типа у взрослых пациентов с ИМТ ≥35 кг/м2 (≥32,5 кг/м2 для азиатской популяции), не достигших контроля гликемии после нескольких попыток нехирургического лечения ожирения (изменения образа жизни и медикаментозной терапии). Метаболическая хирургия может рассматриваться у лиц с ИМТ ≥30 кг/м2 (≥27,5 кг/м2 для азиатской популяции), не достигших снижения массы тела и контроля гликемии на фоне нехирургического лечения.
- Метаболические хирургические операции рекомендовано выполнять квалифицированным хирургам, имеющими большой опыт в выполнении таких операций. Решение о проведении операции должно основываться на мнении мультидисциплинарной команды, включающей эндокринолога, хирурга, терапевта/кардиолога, диетолога, психиатра, при необходимости–других специалистов.
- Хирургическое лечение СД 1 типа не рекомендовано, за исключением пациентов с ИМТ ≥40 кг/м2.
- Метаболическая хирургия не рекомендована лицам с обострением язвенной болезни желудка и двенадцатиперстной кишки; онкологическими заболеваниями, продолжительность ремиссии которых после лечения составляет менее 5 лет; психическими расстройствами: тяжелыми депрессиями, психозами (в том числе, хроническими), злоупотреблением психоактивными веществами (алкоголем, наркотическими и иными психотропными), некоторыми видами расстройств личности (психопатиями); заболеваниями, угрожающими жизни в ближайшее время, тяжелыми необратимыми изменениями со стороны жизненно важных органов (ХСН III-IV функциональных классов, печеночная, почечная недостаточность и др.); беременным женщинам.
- В раннем послеоперационном периоде рекомендуется частый мониторинг гликемии–не менее 4 раз в сутки. При возникновении гипогликемии на фоне исходной сахароснижающей терапии рекомендуется постепенная отмена препаратов.
- В послеоперационном периоде рекомендуется длительное, часто пожизненное наблюдение с определением статуса усвоения макро- и микронутриентов. При необходимости рекомендовано восполнение дефицита витаминов/нутриентов.
Цель метаболической хирургии – достижение целевых уровней гликемического контроля, вплоть до ремиссии СД 2 типа. Частота достижения и длительность ремиссии СД 2 типа зависит от вида бариатрической операции (наибольшей эффективностью обладают шунтирующие операции).
Определение ремиссии СД 2 типа:
- частичная
-поддержание уровня HbA1c<6,5%;
-поддержание уровня глюкозы плазмы натощак 6,1–6,9 ммоль/л на протяжении, по крайней мере, 1 года после операции в отсутствие фармакотерапии; - полная
-поддержание уровня HbA1c<6,0%;
-поддержание уровня глюкозы плазмы натощак <6,1 ммоль/л на протяжении, по крайней мере, 1 года после операции в отсутствие фармакотерапии; - длительная
-наличие полной ремиссии на протяжении 5 лет наблюдения.
Послеоперационное наблюдение
|
Самоконтроль гликемии |
В первые 7 суток – минимум 4 раза в сутки, далее индивидуально в зависимости от наличия ремиссии СД 2 типа, получаемой сахароснижающей терапии |
|
Гликированный гемоглобин HbA1c |
1 раз в 3 мес У лиц с ремиссией СД 2 типа на протяжении более 1 года – 1 раз в 6 мес |
|
Оценка выраженности осложнений СД |
У лиц без ремиссии/с частичной/полной СД – как при СД 2 типа У лиц с длительной ремиссией СД без предшествующих осложнений СД–кратность оценки осложнений может быть уменьшена |
|
Сахароснижающая терапия |
• Активное выявление гипогликемий • Последующая коррекция терапии, вплоть до полной отмены сахароснижающих препаратов при частых гипогликемиях/нормогликемии на фоне минимальных доз сахароснижающих препаратов • Препараты выбора в послеоперационном периоде (низкий риск гипогликемий): метформин, иДПП-4, иНГЛТ-2, арГПП-1, ТЗД |
|
Оценка уровня микронутриентов и витаминов |
Через 1, 3, 6, 12, 18, 24 мес после операции (при необходимости чаще), далее ежегодно: • Клинический анализ крови • Биохимический анализ крови (общий белок, альбумин, креатинин, общий кальций, калий, натрий, магний, фосфор, общий билирубин, АЛТ, АСТ, железо, ферритин) • Оценка витаминного статуса: витамин В1, витамин В12, фолиевая кислота, 25(ОН)витамин D Ежегодно (при необходимости чаще): • Цинк, медь, селен • Паратиреоидный гормон • Дополнительно после мальабсорбтивных операций: витамины А, Е, К |
|
Нутритивная поддержка (пожизненный прием после мальабсорбтивных операций) |
• Поливитамины, в т.ч. группа А, D, Е, К, В1, В12, фолиевая кислота • Белок (не менее 60 г в сутки – до 1,5 г/кг массы тела) • Коррекция дефицита железа, кальция, цинка, меди, селена |
24. ПРОФИЛАКТИКА САХАРНОГО ДИАБЕТА 2 ТИПА
Факторы риска развития СД 2 типа
|
• Возраст ≥45 лет. • Избыточная масса тела и ожирение (ИМТ ≥25 кг/м2*). • Семейный анамнез СД (родители или сибсы с СД 2 типа). • Привычно низкая физическая активность. • Нарушенная гликемия натощак или нарушенная толерантность к глюкозе в анамнезе. • Гестационный СД или рождение крупного плода в анамнезе. • Артериальная гипертензия (≥140/90 мм рт.ст. или медикаментозная антигипертензивная терапия). • Уровень ХЛВП ≤0,9 ммоль/л и/или уровень триглицеридов ≥2,82 ммоль/л. • Синдром поликистозных яичников. • Наличие сердечно-сосудистых заболеваний. |
* Применимо к лицам европеоидной расы (≥23 кг/м2 для азиатской популяции).
Предиабет
|
• Любое из ранних нарушений углеводного обмена: • Нарушенная гликемия натощак (НГН)* • Нарушенная толерантность к глюкозе (НТГ)* |
* Критерии диагностики см. раздел 2.1.
Скрининг
|
Возраст начала скрининга |
Группы, в которых проводится скрининг |
Частота обследования |
|
Любой взрослый |
С ИМТ>25 кг/м2 + 1 из факторов риска |
При нормальном результате – 1 раз в 3 года Лица с предиабетом – 1 раз в год |
|
Любой взрослый |
Высокий риск при проведении анкетирования (результат опросника FINDRISC* ≥12) |
|
|
>45 лет |
С нормальной массой тела в отсутствие ФР |
* См. приложение 15.
Скрининговые тесты:
- глюкоза плазмы натощак*
или
- ПГТТ с 75 г глюкозы*
или
- HbA1c 6,0-6,4%* (целесообразно с последующим выполнением ПГТТ либо определением глюкозы плазмы натощак).
* Критерии диагностики и правила проведения ПГТТ см. разделы 2.1 и 2.2.
При выборе теста для скрининга следует учитывать преимущества и недостатки каждого из них.
ПГТТ является единственным способом выявления НТГ. Однако, как скрининговый метод имеет существенные недостатки, ограничивающие его использование: является время- и трудозатратным (требует подготовки в течение нескольких дней перед его проведением и 2 ч времени непосредственно для выполнения, необходима явка пациента натощак и соблюдение определенных правил при его выполнении, рутинное соблюдение которых затруднительно в медицинских организациях (см. раздел 2.2). Кроме того, ПГТТ имеет высокую вариабельность.
Анализ на HbA1c в качестве скринингового метода обладает определенными преимуществами: не требует предварительного голодания и может быть проведен в любое время, имеет низкую вариабельность, характеризует метаболизм глюкозы задлительный период времени (с учетом этого выполнение анализа на HbA1c у лиц с предиабетом предпочтительно в условиях проведения диспансеризации). Возможно искажение результатов при некоторых заболеваниях (гемоглобинопатии, анемии, выраженная печеночная и почечная недостаточность и др.).
Принципы профилактики
- Активное выявление групп риска.
- Активное изменение образа жизни.
- Медикаментозная терапия.
Необходимо проводить оценку и коррекцию других сердечно-сосудистых ФР, особенно у лиц с предиабетом (!)
Изменение образа жизни
- Снижение массы тела: умеренно гипокалорийное питание с преимущественным ограничением жиров и простых углеводов. Очень низкокалорийные диеты дают кратковременные результаты и не рекомендуются. Голодание противопоказано. У лиц спредиабетом целевым является снижение массы тела на 5–7% от исходной.
- Регулярная физическая активность умеренной интенсивности (быстрая ходьба, плавание, велосипед, танцы) длительностью не менее 30 мин в большинство дней недели (не менее 150 мин в неделю).
Физическая активность подбирается индивидуально, с учетом возраста пациента, осложнений, сопутствующих заболеваний, а также переносимости.
Рекомендации по питанию
В целом не отличаются от таковых при СД 2 типа (см. раздел 6.1.1)
Медикаментозная терапия
Медикаментозная терапия возможна (при отсутствии противопоказаний), если мероприятия по изменению образа жизни не привели к нормализации показателей углеводного обмена или ранее эти попытки уже были неуспешны.
- применение метформина по 500–850 мг 2 раза в сутки или метформина с пролонгированным высвобождением 500-750 мг по 2 таб. 1 раз в сутки (в зависимости от переносимости) может быть рассмотрено у лиц с предиабетом – особенно у лиц моложе 60 лет, у лиц с ИМТ ≥35 кг/м2 и у женщин с ГСД в анамнезе. При длительном приеме следует учитывать возможность развития дефицита витамина B12.
Длительность проведения медикаментозной терапии определяется индивидуально.
25. ВАКЦИНАЦИЯ
Важность плановой вакцинации для лиц с СД повысилась в связи с пандемией коронавирусной инфекции 2019 года (COVID-19). Предотвращение устранимых инфекций не только напрямую предотвращает заболеваемость, но и снижает количество госпитализаций, что может дополнительно снизить риск заражения инфекциями, такими как COVID-19. Взрослым пациентам с СД следует делать прививки в соответствии с возрастными рекомендациями и эпидемическими показаниями.
Рекомендуется обеспечить стандартно рекомендуемую вакцинацию взрослых пациентов с СД в соответствии с национальным календарем прививок и календарем профилактических прививок по эпидемическим показаниям для профилактики заболевания гриппом, пневмококковой инфекцией, гепатитом В, новой коронавирусной инфекцией.
Вакцинации против гриппа в предэпидемический период в первую очередь подлежат лица, относящиеся к категории высокого риска заболевания гриппом и неблагоприятных осложнений при заболевании.
Лица с СД имеют повышенный риск бактериальной формы пневмонии, преимущественно внутрибольничной, с высоким риском смертности (до 50%). Иммунизацию против пневмококковой инфекции можно проводить в течение всего года.
По сравнению с населением в целом, лица с СД чаще заболевают гепатитом B. Это может быть связано с контактом с инфицированной кровью или с неправильным использованием оборудования (устройств для измерения уровня глюкозы крови или инфицированных игл). Вакцинация против гепатита В в связи с более высокой вероятностью передачи рекомендуется взрослым с СД в возрасте до 60 лет. Взрослым в возрасте 60 лет и старше вакцина против гепатита В может вводиться поусмотрению лечащего врача, исходя из вероятности заражения пациента гепатитом В.
При вакцинации коррекции дозы сахароснижающих препаратов или препаратов инсулина не требуется.
Пациенты с СД имеют в 3-4 раза более высокие риски госпитализации, осложненного течения заболевания и неблагоприятных исходов новой коронавирусной инфекции COVID-19, вызванной вирусом SARS-CоV-2, по сравнению с людьми без СД. Наиболее существенными факторами риска более тяжелого течения заболевания и летальных исходов COVID-19 у больных СД являются недостижение целевых значений гликемического контроля (HbA1c>9%), возраст старше 65 лет, наличие ожирения, осложнений СД).
Общие противопоказания к вакцинации:
- гиперчувствительность к какому-либо компоненту вакцины или вакцины, содержащей аналогичные компоненты;
- тяжелые аллергические реакции в анамнезе;
- тяжелые поствакцинальные осложнения (анафилактический шок, тяжелые генерализированные аллергические реакции, судорожный синдром, температура выше 40 °C и т.д.) на введение первого компонента вакцины являются противопоказанием для введения второго компонента вакцины;
- острые инфекционные и неинфекционные заболевания, обострение хронических заболеваний (в этих случаях вакцинацию проводят через 2-4 недели после выздоровления или ремиссии. При нетяжелых ОРВИ, острых инфекционных заболеваниях ЖКТ вакцинацию проводят после нормализации температуры).
Дополнительные противопоказания к вакцинации пациентов с СД:
- острые осложнения СД (диабетический кетоацидоз, гиперосмолярное гипергликемическое состояние, лактатацидоз).
Осторожность при проведении вакцинации:
- требуется пациентам с выраженной декомпенсацией СД.
26. ФЕДЕРАЛЬНЫЙ РЕГИСТР БОЛЬНЫХ САХАРНЫМ ДИАБЕТОМ
http://www.diaregistry.ru
По данным Федерального регистра СД (ФРСД) в РФ на 1 января 2022 г. состояло на диспансерном учете около 4,9 млн человек (3,34% населения), из них: 92,3% (4,5 млн) – СД 2 типа, 5,6% (271,5 тыс.) – СД 1 типа и 2,1% (101,6 тыс.) – другие типы СД,в том числе 9729 женщин с гестационным СД. Ниже представлено распределение пациентов с СД по типам и возрасту.
|
СД 1 типа |
СД 2 типа |
Другие типы |
Всего |
|
|
Дети |
33 623 |
668 |
554 |
34 845 |
|
Подростки |
12 204 |
265 |
180 |
12 649 |
|
Взрослые |
225 641 |
4 497 893 |
100 835 |
4 824 369 |
|
Всего |
271 468 |
4 498 826 |
101 569 |
4 871 863 |
Клинико-эпидемиологический мониторинг СД в Российской Федерации с 1996 года осуществляется посредством Федерального регистра пациентов с СД (ФРСД), методологическим и организационным референс-центром которого является ФГБУ «Национальный медицинский исследовательский центр эндокринологии» Минздрава России.
ФРСД (ранее Государственный регистр СД–ГРСД) был создан Приказом Министерства Здравоохранения РФ №404 от 10 декабря 1996 года в рамках реализации ФЦП «Сахарный диабет». В настоящее время название ГРСД рассматривается как историческое в связи с переименованием в Федеральный регистр пациентов с СД.
За 25-летний период работа регистра сыграла ключевую роль в оценке распространенности СД и диабетических осложнений в Российской Федерации. Однако до последнего времени анализ данных проводился на основе суммирования баз данных пациентов отдельных субъектов РФ, информация оценивалась статически, представляя собой одномоментный срез на период окончания календарного года.
С 2014 года регистр трансформирован в единую федеральную онлайн базу данных с авторизированным кодом доступа, не требующую передачи локальных баз региональных сегментов (http://www.registry.ru). Отличительными чертами современного регистра являются возможность онлайн ввода данных по мере их поступления и динамический мониторинг показателей на любом уровне от отдельного учреждения до области, региона и РФ в целом. Целью новой системы является повышение эффективности работы регистра в качестве научно-аналитической платформы, позволяющей получать максимально полную информацию для анализа и прогнозирования развития службы диабетологической помощи в РФ:
- оценки распространенности СД и диабетических осложнений в России в целом и в субъектах РФ;
- анализа и прогнозирования заболеваемости СД;
- анализа уровня и причин смертности больных СД;
- анализа структуры медикаментозной терапии больных СД;
- оценки и прогнозирования потребности в лекарственных препаратах и средствах самоконтроля;
- прогнозирования потребности в подготовке специализированных медицинских кадров и объектов системы здравоохранения в диабетологии;
- анализа соответствия реальной клинической практики существующим стандартам оказания медицинской помощи;
- анализа эффективности внедрения и доступности новых диагностических и лечебных методов.
Ключевые параметры оценки качества данных регистра:
- заполнение данных HbA1c;
- заполнение данных о сахароснижающей терапии;
- заполнение данных о наличии диабетических осложнений;
- количество дублей пациентов и «ошибочных социально-демографических характеристик»;
- % обновления данных в текущем году*.
* Необходимым является заполнение 1-го визита в год, включая регистрацию как минимум 1-го значения HbA1c, изменений в сахароснижающей терапии, развития/прогрессирования осложнений.
В настоящее время система регистра включает более 60 преднастроенных отчетов в различных разделах оценки параметров диабетологической помощи адресно в конкретном учреждении или регионе, и оснащена автоматической системой контроля качества заполнения данных (дублей, ошибочных социально-демографических характеристик, типа СД и т.д.), а также опциями, направленными на контроль назначений рациональной медикаментозной терапии в соответствии ссовременными клиническими рекомендациями, что позволяет позиционировать регистр в качестве не только статистической, но именно клинической информационно-аналитической платформы, направленной на повышение качества мониторинга итерапии пациентов с СД.
Возможности регистра:
- Автоматически настроенные отчеты:
• По эпидемиологии (16 шт.), включая данные по распространенности, заболеваемости, смертности, продолжительности жизни.
• По медицинским изделиям (7 шт.), возможность расчета количества тест-полосок, изделий для непрерывного мониторирования глюкозы, расходных материалов для инсулиновых помп и инсулиновых игл.
• По терапии (6 шт.), отчеты по потребности в лекарственных препаратах по ТН и МНН, анализ схем терапии и видов применяемых инсулинов.
• По осложнениям (15 шт.), оценка распространенности и заболеваемости основных диабетических осложнений.
• По качеству (3 шт.), оценка соответствия критериям качества.
• По учету пациентов (12 шт.), формирование отчета по стандартной форме №12, анализ динамику осуществления активного скрининга. - Автоматический расчет:
• Показателей: индекса массы тела, скорости клубочковой фильтрации.
• Определения стадии ХБП или Артериальной гипертензии.
• Соответствия критериям группы риска высокой сердечно-сосудистой смертности.
• Встроенная система поиска дублей, ошибок при постановке диагноза (в т.ч. типа СД) и рациональной лекарственной терапии (в разработке находится система принятия решений о назначении лекарственных препаратов).
• Гибкая система вывода пофамильных списков с возможностью индивидуальной донастройки:
• Пофамильные списки пациентов по виду терапии (ССП, инсулины, арГПП-1, в т.ч. на помповой терапии).
• Формирование пофамильных списков пациентов, имеющих показания для изменения терапии–резерв лекарственной заявки.
• Списки пациентов на федеральной и региональной льготе. - Готовые печатные шаблоны.
• Печать карты пациента из регистра.
• Формирование «Протокола врачебной комиссии» назначаемой лекарственной терапии.
• Формирование формы 30 (карты диспансерного учета).
Нормативные документы:
Работа регистра СД осуществляется в полном соответствии с нормами Федерального закона №152-ФЗ «О персональных данных» от 27.07.2006 г., в соответствии с Приказами Минздрава РФ № 193 от 31.05.2000, № 405 от 15.11.2001 и Приказом Минздрава РФ № 899н от 12.11.2012 г. «Об утверждении порядка оказания медицинской помощи взрослому населению по профилю «Эндокринология».
Приказ Министерства здравоохранения РФ № 66 от 13 февраля 2013 г. «Об утверждении стратегии лекарственного обеспечения населения Российской Федерации на период до 2025 года и плана ее реализации»
(http://www.garant.ru/products/ipo/prime/doc/70217532/#ixzz439xJmfEc)
В качестве основных этапов реализации «Стратегии» утверждены следующие положения функционирования регистров:
- Ведение регистра (регистров) пациентов на федеральном и региональном уровнях, обеспечивающего принятие решений по льготному лекарственному обеспечению с учетом персональных данных.
- Формирование единого федерального регистра лиц, имеющих право на лекарственное обеспечение бесплатно или со скидкой при оказании медицинской помощи в амбулаторных условиях.
Данные нормативные документы подчеркивают важнейшее значение работы по развитию ФРСД и консолидирования регионов в единую федеральную базу данных, что может стать надежной основой для реализации государственной политики всфере повышения качества диагностики, мониторинга и лечения больных СД.
27. ПРИЛОЖЕНИЯ
ПРИЛОЖЕНИЕ 1.
ХАРАКТЕРИСТИКА ПРЕПАРАТОВ ИНСУЛИНА
|
Вид инсулина |
Международное непатентованное наименование |
Торговые наименования, зарегистрированные в России |
Действие |
||
|
начало |
пик |
длительность |
|||
|
Сверхбыстрого действия (аналоги инсулина человека) |
Инсулин аспарт (имеющий в составе вспомогательные вещества никотинамид и аргинин) |
• Фиасп |
через 1-10 мин |
через 45-90 мин |
3-5 ч |
|
Инсулин лизпро 100 ЕД/мл (имеющий в составе вспомогательные вещества трепростинил и цитрат натрия) |
• Люмжев |
||||
|
Инсулин лизпро 200 ЕД/мл1 (имеющий в составе вспомогательные вещества трепростинили цитрат натрия) |
• Люмжев 200 |
||||
|
Ультракороткого действия (аналоги инсулина человека) |
Инсулин лизпро 100 ЕД/мл |
• Хумалог • Инсулин лизпро • РинЛиз |
через 5–15 мин |
через 1–2 ч |
4–5 ч |
|
Инсулин лизпро 200 ЕД/мл1 |
• Хумалог 200 |
||||
|
Инсулин аспарт |
• НовоРапид • РинФаст • Росинсулин аспарт Р |
||||
|
Инсулин глулизин |
• Апидра |
||||
|
Короткого действия |
Инсулин растворимый человеческий генно-инженерный |
• Актрапид НМ • Хумулин Регуляр • Инсуман Рапид ГТ • Биосулин Р • Генсулин Р • Ринсулин Р • Росинсулин Р Медсинтез • Возулим-Р • Моноинсулин ЧР |
через 20–30 мин |
через 2–4 ч |
5–6 ч |
|
Cредней продолжительности действия2 |
Инсулин-изофан человеческий генно-инженерный |
• Протафан HM • Хумулин НПХ • Инсуман Базал ГТ • Биосулин Н • Генсулин Н • Ринсулин НПХ • Росинсулин С Медсинтез • Возулим-Н • Протамин-инсулин ЧС |
через 2 ч |
через 6–10 ч |
12–16 ч |
|
Длительного действия (аналоги инсулина человека) |
Инсулин гларгин 100 ЕД/мл |
• Лантус • Инсулин гларгин • РинГлар • Базаглар |
через 1–2 ч |
не выражен |
до 29 ч |
|
Инсулин гларгин 300 ЕД/мл |
• Туджео • Росинсулин гларгин 300 • РинГлар 300# |
до 36 ч |
|||
|
Инсулин детемир |
• Левемир |
до 24 ч |
|||
|
Сверхдлительного действия (аналоги инсулина человека) |
Инсулин деглудек |
• Тресиба |
через 30–90 мин |
отсутствует |
более 42 ч |
|
Готовые смеси инсулинов короткого действия и НПХ- инсулинов2 |
Инсулин двухфазный человеческий генно-инженерный |
• Хумулин М3 • Инсуман Комб 25 ГТ • Биосулин 30/70 • Генсулин М30 • Ринсулин Микс 30/70 • Росинсулин М микс 30/70 Медсинтез • Возулим-30/70 |
Такие же, как у инсулинов короткого действия и НПХ-инсулинов, т.е. в смеси они действуют раздельно |
||
|
Готовые смеси аналогов инсулина ультракороткого действия и протаминированных аналогов инсулина ультракороткого действия2 |
Инсулин лизпро двухфазный |
• Хумалог Микс 25 • Хумалог Микс 50 • РинЛиз Микс 25 |
Такие же, как у аналогов инсулина ультракороткого действия и НПХ- инсулинов, т.е. в смеси они действуют раздельно |
||
|
Инсулин аспарт двухфазный |
• НовоМикс 30 • РинФаст Микс 30 |
Такие же, как у аналогов инсулина ультракороткого действия и НПХ- инсулинов, т.е. в смеси они действуют раздельно |
|||
|
Готовые комбинации аналогов инсулина сверхдлительного действия и аналогов инсулина ультракороткого действия |
Инсулин деглудек + инсулин аспарт в соотношении 70/30 |
• Райзодег |
Такие же, как у аналогов инсулина сверхдлительного действия и аналогов инсулина ультракороткого действия, т.е. в комбинации они действуют раздельно |
||
1 Не использовать для в/в введения, помповой инсулинотерапии и набора в инсулиновый шприц.
2 Перед введением следует тщательно перемешать.
# Регистрация препарата в РФ ожидается в 2022 г.
ПРИЛОЖЕНИЕ 2.
ЗАМЕНА ПРОДУКТОВ ПО СИСТЕМЕ ХЛЕБНЫХ ЕДИНИЦ (ХЕ)
1 ХЕ = количество продукта, содержащее 10–12 г углеводов.
|
Единицы измерения |
Продукты |
Количество на 1 ХЕ |
|
Хлеб и хлебобулочные изделия1 |
||
|
1 кусок |
Белый хлеб |
20 г |
|
1 кусок |
Черный хлеб |
25 г |
|
Сухари |
15 г |
|
|
Крекеры (сухое печенье) |
15 г |
|
|
1 ст. ложка |
Панировочные сухари |
15 г |
|
1 Пельмени, блины, оладьи, пирожки, сырники, вареники, котлеты также содержат углеводы, но количество ХЕ зависит от размера и рецепта изделия. |
||
|
Макаронные изделия |
||
|
1–2 ст. ложки в зависимости от формы изделия |
Вермишель, лапша, рожки, макароны2 |
15 г |
|
2 В сыром виде; в вареном виде 1 ХЕ содержится в 2–4 ст. ложках продукта (40-50 г), в зависимости от формы изделия. |
||
|
Крупы, кукуруза, мука |
||
|
1 ст. ложка |
Крупа (любая)3 |
15 г |
|
1/2 початка, среднего |
Кукуруза |
100 г |
|
3 ст. ложки (без жидкости) |
Кукуруза консервированная |
60 г |
|
2 ст. ложки |
Кукурузные хлопья |
15 г |
|
10 ст. ложек |
Попкорн («воздушная» кукуруза) |
15 г |
|
1 ст. ложка |
Мука |
15 г |
|
1 ст. ложка |
Овсяные хлопья3 |
15 г |
|
3 Сырая крупа; в вареном виде (каша) 1 ХЕ содержится в 2 ст. ложках с горкой (50 г). |
||
|
Картофель |
||
|
1 штука, средняя (без кожуры) |
Сырой и вареный картофель |
65 г |
|
2 ст. ложки |
Картофельное пюре |
75 г |
|
2 ст. ложки |
Жареный картофель |
35-45 г |
|
Сухой картофель (чипсы) |
25 г |
|
|
Молоко и жидкие молочные продукты |
||
|
1 стакан |
Молоко |
200 мл |
|
1 стакан |
Кефир |
250 мл |
|
1 стакан |
Ряженка |
250 мл |
|
1 стакан |
Сливки |
200 мл |
|
Йогурт натуральный |
150-200 г |
|
|
Фрукты и ягоды (с косточками и кожурой) |
||
|
2 штуки, средних |
Абрикосы |
110 г |
|
1 штука, крупная |
Айва |
140 г |
|
1 кусок (поперечный срез) |
Ананас |
140 г |
|
1 штука, средний |
Апельсин |
150 г |
|
1 кусок |
Арбуз |
270 г |
|
1/2 штуки, среднего |
Банан |
70 г |
|
7 ст. ложек |
Брусника |
140 г |
|
Фрукты и ягоды (с косточками и кожурой) |
||
|
12 штук, небольших |
Виноград |
70 г |
|
15 штук |
Вишня |
90 г |
|
1 штука, средний |
Гранат |
170 г |
|
1/2 штуки, крупного |
Грейпфрут |
170 г |
|
1 штука, маленькая |
Груша |
90 г |
|
1 кусок |
Дыня |
100 г |
|
8 ст. ложек |
Ежевика |
140 г |
|
1 штука |
Инжир |
80 г |
|
1 штука, крупный |
Киви |
110 г |
|
10 штук, средних |
Клубника |
160 г |
|
6 ст. ложек |
Крыжовник |
120 г |
|
8 ст. ложек |
Малина |
160 г |
|
1/2 штуки, небольшого |
Манго |
110 г |
|
2 штуки, средних |
Мандарины |
150 г |
|
1 штука, средний |
Персик |
120 г |
|
3 штуки, маленьких |
Сливы |
90 г |
|
7 ст. ложек |
Смородина |
120 г |
|
1 штука, средний |
Финик |
15 г |
|
1/2 штуки, средней |
Хурма |
70 г |
|
12 штук |
Черешня |
90 г |
|
7 ст. ложек |
Черника |
90 г |
|
1 штука, маленькое |
Яблоко |
90 г |
|
1/2 стакана |
Фруктовый сок |
100 мл |
|
Сухофрукты |
20 г |
|
|
Овощи, бобовые, орехи |
||
|
3 штуки, средних |
Морковь |
200 г |
|
1 штука, средняя |
Свекла |
150 г |
|
7 ст. ложек |
Арахис |
100 г |
|
1 ст. ложка, сухих |
Бобы |
20 г |
|
7 ст. ложек, свежего |
Горошек зеленый |
100 г |
|
3 ст. ложки, вареной |
Фасоль |
50 г |
|
Орехи (очищенные) |
60–90 г4 |
|
|
Семечки подсолнечника (неочищенные) |
200 г |
|
|
4 В зависимости от вида. |
||
|
Другие продукты |
||
|
2 ч. ложки |
Сахар-песок |
10 г |
|
2 куска |
Сахар кусковой |
10 г |
|
1/2 стакана |
Газированная вода на сахаре |
100 мл |
|
1 стакан |
Квас |
250 мл |
|
Мороженое |
65 г |
|
|
Шоколад |
20 г |
|
|
Мед |
12 г |
|
ПРИЛОЖЕНИЕ 3.
ОРИЕНТИРОВОЧНАЯ ПОТРЕБНОСТЬ В УГЛЕВОДАХ (ХЕ) В СУТКИ
Применима только к взрослым больным СД 1 типа и СД 2 типа, получающим инсулин1
|
Категория пациентов |
Количество ХЕ в сутки |
|
Пациенты с близкой к нормальной массой тела2 |
|
|
Тяжелый физический труд |
25–30 |
|
Среднетяжелый физический труд |
20–24 |
|
Работа «сидячего» типа |
16–19 |
|
Малоподвижный образ жизни |
12–15 |
|
Пациенты с избыточной массой тела или ожирением |
|
|
Тяжелый физический труд |
20–25 |
|
Среднетяжелый физический труд |
16–19 |
|
Работа «сидячего» типа |
13–15 |
|
Малоподвижный образ жизни |
10–12 |
|
Пациенты с дефицитом массы тела |
|
|
Любой образ жизни |
25–30 |
1 В пределах каждой категории мужчины обычно потребляют ХЕ ближе к верхней границе диапазона, женщины–ближе к нижней.
2 Близкая к нормальной масса тела указывает на адекватность соотношения между питанием пациента и расходом энергии, поэтому эти пациенты, как правило, не нуждаются в рекомендациях по количеству ХЕ в сутки.
ПРИЛОЖЕНИЕ 4.
ПИТАНИЕ ПРИ ИЗБЫТОЧНОМ ВЕСЕ
Продукты, которые следует употреблять без ограничения
|
• капуста (все виды) • огурцы • салат листовой • зелень • помидоры • перец • кабачки • баклажаны • свекла • морковь • стручковая фасоль • редис, редька, репа • зеленый горошек (молодой) • шпинат, щавель • грибы |
• чай, кофе без сахара и сливок • минеральная вода • напитки на сахарозаменителях ► Овощи можно употреблять в сыром, отварном, запеченном виде. ► Использование жиров (масла, майонеза, сметаны) в приготовлении овощных блюд должно быть минимальным. |
Продукты, которые следует употреблять в умеренном количестве
|
◊ нежирное мясо (постная говядина, телятина) ◊ нежирная рыба (треска, судак, хек) ◊ молоко и кисломолочные продукты (нежирные) ◊ сыры менее 30% жирности ◊ творог менее 5% жирности ◊ картофель ◊ кукуруза ◊ зрелые зерна бобовых (горох, фасоль, чечевица) |
◊ крупы ◊ макаронные изделия ◊ хлеб и хлебобулочные изделия (не сдобные) ◊ фрукты ◊ яйца ► «Умеренное количество» означает половину от Вашей привычной порции. |
Продукты, которые необходимо исключить или максимально ограничить
|
▪ масло сливочное ▪ масло растительное* ▪ сало ▪ сметана, сливки ▪ сыры более 30% жирности ▪ творог более 5% жирности ▪ майонез ▪ жирное мясо, копчености ▪ колбасные изделия ▪ полуфабрикаты (изделия из фарша, пельмени, замороженная пицца и т. П.) ▪ пироги ▪ жирная рыба** ▪ кожа птицы ▪ консервы мясные, рыбные и растительные вмасле ▪ орехи, семечки |
▪ сахар, мед ▪ варенье, джемы, сухофрукты ▪ конфеты, шоколад ▪ пирожные, торты и др. кондитерские изделия ▪ печенье, изделия из сдобного теста ▪ мороженое ▪ сладкие напитки (лимонады, фруктовые соки) ▪ алкогольные напитки ► Следует по возможности исключить такой способ приготовления пищи как жарение. ► Старайтесь использовать посуду, позволяющую готовить пищу без добавления жира. * Растительное масло является необходимой частью ежедневного рациона, однако достаточно употреблять его в очень небольших количествах ** В жирных сортах рыбы содержатся полезные вещества, поэтому ограничение на нее менее строгое, чем на жирное мясо |
ПРИЛОЖЕНИЕ 5.
ХАРАКТЕРИСТИКА САХАРОСНИЖАЮЩИХ ПРЕПАРАТОВ
|
Группа препаратов |
Международное непатентованное наименование |
Торговые наименования, зарегистрированные в России (выпускаемые дозы, мг) |
Суточная доза (мг) |
Кратность приема (раз/сутки) |
Длительность действия (часы) |
|
Производные сульфонил- мочевины |
Глибенкламид микронизированный |
Манинил 1,75 (1,75) Манинил 3,5 (3,5) Глибенкламид (1,75; 3,5) |
1,75–10,5 |
1–2 |
16–24 |
|
Глибенкламид немикронизированный |
Манинил 5 (5) Глибенкламид (5) Глибенкламида таблетки 0,005 г (5) Статиглин (5) Глибекс (5) |
2,5–15 |
1–2 |
16–24 |
|
|
Гликлазид |
Глидиаб (80) Гликлазид (80) Диабефарм (80) Диабинакс (20; 40; 80) |
80–320 |
1–2 |
16–24 |
|
|
Гликлазид с модифицированным высвобождением |
Диабетон МВ (30; 60) Глидиаб МВ (30) Диабефарм МВ (30) Гликлада (30; 60; 90) Диабеталонг (30; 60) Гликлазид МВ (30; 60) Гликлазид МВ Фармстандарт (30; 60) Гликлазид Канон (30; 60) Гликлазид-СЗ (60) Голда МВ (60) Гликлазид МВ-ВЕРТЕКС (30; 60) Гликлазид Пролонг- АКОС (30; 60) |
30–120 |
1 |
24 |
|
|
Глимепирид |
Амарил (1; 2; 3; 4) Глюмедекс (2) Глимепирид (1; 2; 3; 4; 6) Диамерид (1;2; 3; 4) Глемауно (1; 2; 3; 4) Глимепирид Канон (1; 2; 3; 4) Глайм (1; 3; 4) Инстолит (1; 2; 3; 4) Глимепирид-С3 (2; 3; 4) Глимепирид-ВЕРТЕКС (1; 2; 3; 4; 6) |
1–6 |
1 |
24 |
|
|
Гликвидон |
Глюренорм (30) Юглин (30) |
30–180 |
1–3 |
8–12 |
|
|
Глиниды (меглитиниды) |
Репаглинид |
НовоНорм (0,5; 1; 2) Диаглинид (0,5; 1; 2) Иглинид (0,5; 1; 2) |
0,5–16 |
3–4 |
3–4 |
|
Бигуаниды |
Метформин |
Сиофор 500 (500) Сиофор 850 (850) Сиофор 1000 (1000) Глюкофаж (500; 850; 1000) Метформин (500; 850; 1000) Метформин-Рихтер (500; 850; 1000) Форметин (500; 850; 1000) Метформин-Тева (500; 850; 1000) Метформин Канон (500; 850; 1000) Диасфор (500; 850; 1000) Метформин МС (500; 850; 1000) Мерифатин (500; 850; 1000) Метформин-Акрихин (500; 850; 1000) Метформин-ВЕРТЕКС (500; 850; 1000) МЕТФОРМИН АВЕКСИМА (500; 850) Метфорвел (500; 850) Метформин Санофи (500; 850; 1000) Ринформин (500; 850; 1000) Метформин АЛСИ (500; 850) |
500–3000 |
1–3 |
8–12 |
|
Метформин с пролонгированным высвобождением (пролонгированного действия) |
Глюкофаж Лонг (500; 750; 1000) Метадиен (500) Диаформин ОД (500) Метформин МВ (500; 750; 850; 1000) Метформин МВ-Тева (500) Метформин Лонг (500; 750; 850; 1000) Метформин Лонг Канон (500; 750; 1000) Метформин лонг (500; 750; 1000) Форметин Лонг (500; 750; 850; 1000) Метформин Пролонг-Акрихин (750; 1000) Мерифатин МВ (500; 750; 1000) Ринформин Лонг (500; 750) Метформин-СЗ (500; 750; 1000) |
500–2250 |
1–2 |
12–24 |
|
|
Тиазолидин-дионы (глитазоны) |
Пиоглитазон |
Пиоглар (15; 30) Пиоглит (15; 30) Астрозон (30) |
15–45 |
1 |
16–24 |
|
Агонисты рецепторов глюкагоно-подобного пептида-1 |
Эксенатид |
Баета (5, 10 мкг), для п/к инъекций |
10–20 мкг |
2 |
12 |
|
Лираглутид |
Виктоза (0,6; 1,2; 1,8), для п/к инъекций |
0,6–1,8 |
1 |
24 |
|
|
Ликсисенатид |
Ликсумия (10; 20 мкг), для п/к инъекций |
10–20 мкг |
1 |
24 |
|
|
Дулаглутид |
Трулисити (0,75; 1,5), для п/к инъекций |
– |
1 раз в неделю |
168 |
|
|
Семаглутид |
Оземпик (0,25; 0,5; 1,0), для п/к инъекций |
– |
1 раз в неделю |
168 |
|
|
Ребелсас (3; 7; 14), в таблетках |
3–14 |
1 |
24 |
||
|
Ингибиторы дипептидил- пептидазы-4 (глиптины) |
Ситаглиптин |
Янувия (25; 50; 100) Яситара (25; 50; 100) Кселевия (100) Сиглетик (25; 50; 100) Асиглия (25; 50; 100) Ситадиаб (100) |
25–100 |
1 |
24 |
|
Вилдаглиптин |
Галвус (50) Вилдаглиптин Медисорб (50) Агарта (50) Вилдаглиптин (50) Глипвило (50) Вилдаглиптин Канон (50) Вилдаглиптин С3 (50) |
50–100 |
1–2 |
16–24 |
|
|
Саксаглиптин |
Онглиза (2,5; 5) |
2,5–5 |
1 |
24 |
|
|
Линаглиптин |
Тражента (5) |
5 |
1 |
24 |
|
|
Алоглиптин |
Випидия (12,5; 25) |
12,5–25 |
1 |
24 |
|
|
Гозоглиптин |
Сатерекс (20; 30) |
20–30 |
1 |
24 |
|
|
Гемиглиптин |
Земигло (50) |
50 |
1 |
24 |
|
|
Эвоглиптин |
Эводин (5) |
5 |
1 |
24 |
|
|
Ингибиторы натрий-глюкозного котранспортера 2 типа (глифлозины) |
Дапаглифлозин |
Форсига (5; 10) Дапаглифлозин Канон (5; 10) |
5–10 |
1 |
24 |
|
Эмпаглифлозин |
Джардинс (10; 25) |
10–25 |
1 |
24 |
|
|
Канаглифлозин |
Инвокана (100; 300) |
100–300 |
1 |
24 |
|
|
Ипраглифлозин |
Суглат (50) |
50-100 |
1 |
24 |
|
|
Эртуглифлозин |
Стиглатра (5; 15) |
5-15 |
1 |
24 |
|
|
Комбинированные препараты |
Глибенкламид + метформин |
Глибомет (2,5/400) Глюкованс (2,5/500; 5/500) Глюконорм (2,5/400) Глюконорм Плюс (2,5/500; 5/500) Метглиб (2,5/400) Метглиб Форс (2,5/500; 5/500) Глибенфаж (2,5/500; 5/500) Глибенкламид + Метформин (2,5/400; 2,5/500; 5/500) Глибенфор (2,5/500; 5/500) |
– |
1–2 |
16–24 |
|
Гликлазид + метформин |
Глимекомб (40/500) |
– |
1–2 |
16–24 |
|
|
Комбинированные препараты |
Глимепирид + Метформин |
Амарил М (1/250; 2/500; 2/1000; 4/1000) Глидика М (1/250; 2/500) |
– |
1–2 |
24 |
|
Вилдаглиптин + Метформин |
Галвус Мет (50/500; 50/850; 50/1000) Метаглиптин Медисорб (50/500; 50/850; 50/1000) |
– |
1–2 |
16–24 |
|
|
Ситаглиптин + Метформин |
Янумет (50/500; 50/850; 50/1000) Велметия (50/850; 50/1000) Форсиглекс (50/500; 50/850; 50/1000) Асиглия Мет (50/850; 50/1000) |
– |
1–2 |
24 |
|
|
Ситаглиптин+ метформин с пролонгированным высвобождением |
Янумет Лонг (50/500; 50/1000; 100/1000) |
– |
1 |
24 |
|
|
Саксаглиптин + метформин с пролонгированным высвобождением |
Комбоглиз Пролонг (2,5/1000; 5/500; 5/1000) |
– |
1 |
24 |
|
|
Алоглиптин + метформин |
Випдомет (12,5/500; 12,5/1000) Випдомет 850 (12,5/850) |
– |
2 |
24 |
|
|
Эмпаглифлозин + метформин |
Синджарди (5/500; 5/850; 5/1000; 12,5/500; 12,5/850; 12,5/1000) |
– |
2 |
24 |
|
|
Дапаглифлозин + метформин с пролонгированным высвобождением |
Сигдуо Лонг (5/1000, 10/1000) |
– |
1 |
24 |
|
|
Линаглиптин + эмпаглифлозин |
Гликсамби (5/10; 5/25) |
– |
1 |
24 |
|
|
Саксаглиптин + дапаглифлозин |
Кутерн (5/10) |
– |
1 |
24 |
|
|
Алоглиптин + пиоглитазон |
Инкресинк (25/15; 25/30) |
– |
1 |
24 |
|
|
Инсулин деглудек + лираглутид |
Сультофай (100 ЕД/мл + 3,6 мг/мл), для п/к инъекций |
– |
1 |
24 |
|
|
Инсулин гларгин 100 ЕД/мл + ликсисенатид |
Соликва |
– |
1 |
24 |
ПРИЛОЖЕНИЕ 6.
КЛАССИФИКАЦИЯ ДИАБЕТИЧЕСКОЙ РЕТИНОПАТИИ ETDRS (1991 Г.)
|
Уровень по ETDRS (баллы) |
Стадия ретинопатии |
Офтальмоскопическая картина |
|
Непролиферативная диабетическая ретинопатия |
||
|
10 |
нет ретинопатии |
Микроаневризмы и другие изменения отсутствуют. Может быть расширение венул сетчатки. |
|
14-35 |
начальная |
Незначительное количество микроаневризм и микрогеморрагий. Могут выявляться «твердые» и «мягкие» экссудаты. |
|
43 |
умеренная |
Один из признаков: – умеренное количество микроаневризм и микрогеморрагий; – умеренно выраженные интраретинальные микрососудистые аномалии (ИРМА) в одном квадранте. |
|
47 |
выраженная |
Оба признака 43 уровня или один из признаков: – множественные микроаневризмы и микрогеморрагии в двух-трех квадрантах; – множественные зоны ИРМА в одном-трех квадрантах; – четкообразность венул хотя бы в одном квадранте |
|
53 |
тяжелая |
Сочетание двух-трех признаков 47 уровня или один из признаков: – множественные микроаневризмы и микрогеморрагии во всех квадрантах; – выраженные ИРМА хотя бы в одном квадранте; – четкообразность венул в двух и более квадрантах. |
|
Пролиферативная диабетическая ретинопатия |
||
|
61 |
начальная |
Один из признаков: – фиброз на диске зрительного нерва (ДЗН) или сетчатке без неоваскуляризации; – неоваскуляризация сетчатки меньше половины площади ДЗН. |
|
65 |
выраженная |
Один из признаков: – неоваскуляризация сетчатки более половины площади ДЗН; – неоваскуляризация ДЗН менее трети его площади; – неоваскуляризация сетчатки менее половины площади ДЗН без неоваскуляризации ДЗН, но при наличии преретинальной или витреальной геморрагии площадью менее 1,5 ДЗН. |
|
71 |
тяжелая (высокого риска 1) |
Один из признаков: – преретинальная или витреальная геморрагия площадью более 1,5 ДЗН; – преретинальная или витреальная геморрагия площадью менее 1,5 ДЗН в сочетание с неоваскуляризацией сетчатки более половины площади ДЗН; – преретинальная или витреальная геморрагия площадью менее 1,5 ДЗН в сочетании с неоваскуляризация ДЗН менее трети его площади; – неоваскуляризация ДЗН более трети его площади. |
|
75 |
тяжелая (высокого риска 2) |
Неоваскуляризация ДЗН более трети его площади и преретинальная или витреальная геморрагия площадью более 1,5 ДЗН. |
|
81-85 |
далеко зашедшая |
Один и более признаков: – невозможно оценить площадь неоваскуляризации; – глазное дно офтальмоскопируется частично или не офтальмоскопируется в заднем полюсе; – преретинальная или витреальная геморрагия в заднем полюсе площадью более 4 ДЗН; – ретиношизис в макулярной зоне. |
|
90 |
градация невозможна |
Глазное дно не офтальмоскопируется даже фрагментарно. |
Пример диагноза: ОU–выраженная пролиферативная диабетическая ретинопатия (ETDRS-65)
ПРИЛОЖЕНИЕ 7.
НОМОГРАММА ДЛЯ ВЫЧИСЛЕНИЯ ПЛОЩАДИ ПОВЕРХНОСТИ ТЕЛА ПО РОСТУ И МАССЕ ТЕЛА (ИСПОЛЬЗУЕТСЯ ДЛЯ РАСЧЕТА ИСТИННОЙ СКФ)
Инструкция к применению
Соединить линейкой шкалы с ростом и массой тела конкретного человека. На пересечении со шкалой площади поверхности тела получаем цифру, соответствующую площади тела данного человека.
Истинная СКФ = СКФ, рассчитанная по формуле Кокрофта–Голта, умноженная на 1,73 м2 и деленная на полученную по номограмме площадь поверхности тела конкретного человека.

ПРИЛОЖЕНИЕ 8.
КЛАССИФИКАЦИЯ WIFI (WOUND, ISCHEMIA, FOOT INFECTION), УЧИТЫВАЕТ ТЯЖЕСТЬ МОРФОЛОГИЧЕСКОГО ПОРАЖЕНИЯ ТКАНЕЙ СТОПЫ, ПЕРФУЗИЮ НИЖНИХ КОНЕЧНОСТЕЙ, ТЯЖЕСТЬ ИНФЕКЦИОННОГО ПРОЦЕССА
Классификация WIfI (Wound, Ischemia, foot Infection)
|
Глубина поражения тканей стопы |
|||
|
Степень |
Язва |
Гангрена |
Клиническая картина |
|
0 |
нет |
нет |
Ишемические боли в покое, раны нет |
|
1 |
Маленькая, поверхностная язва (язвы) в дистальном отделе голени или стопы; нет вовлечения костных структур, за исключением дистальных фаланг пальцев. |
Нет |
Минимальное повреждение тканей. Показаны малые дистальные ампутации (1 или 2 пальцев) или кожная пластика. |
|
2 |
Глубокая язва с вовлечением костей, суставов или сухожилий; в основном без вовлечения пяточной области, возможны поверхностные язвы пятки без вовлечения пяточной кости. |
Гангренозные изменения ограничиваются фалангами пальцев |
Выраженное повреждение тканей, требующее ампутации нескольких пальцев (3 и более) или трасметатарзальной ампутации с/без пластики кожи. |
|
3 |
Обширная глубокая язва, распространяющаяся на передний и/или средний отдел стопы; глубокая язва пяточной области с вовлечением пяточной кости. |
Гангрена, распространяющаяся на передний и/или средний отдел стопы; глубокий некроз пяточной области ± вовлечение пяточной кости. |
Распространенное поражение тканей, требующее комплексного лечения стопы или нестандартной трансметатарзальной ампутации (по Шапару или Лисфранку). |
|
Ишемия |
|||
|
Если применение ЛПИ неинформативно или невозможно, для оценки используются определение пальцевого давления или транскутанное напряжение кислорода. |
|||
|
Степень |
ЛПИ |
Систолическое АД в артерии голени (мм рт.ст.). |
Пальцевое давление |
|
0 |
≥0,8 |
>100 |
≥60 |
|
1 |
0,6-0,79 |
70-100 |
40-59 |
|
2 |
0,4-0,59 |
50-70 |
30-39 |
|
3 |
≤0,39 |
<50 |
< 30 |
|
Инфекция стопы |
|||
|
0 |
Нет симптомов и признаков инфекции |
||
|
1 |
Инфекция есть, если отмечаются 2 из перечисленных признаков: Местный отек или инфильтрация Эритема от >0,5 до ≤2 см вокруг раны Местное напряжение и болезненность Локальная гипертермия Гнойное отделяемое |
||
|
2 |
Локальная инфекция с гиперемией >2 см или с вовлечением более глубоких, чем кожа и подкожная клетчатка, структур (абсцесс, остеомиелит, септический артрит, фасциит). Отсутствие системных признаков воспаления. |
||
|
3 |
Местная инфекция с признаками системного воспаления (присутствие двух и более из перечисленных признаков): Температура тела >38° или <36° С ЧСС >90 уд./мин. ЧД >20 в мин. Или PaCO2 <32 мм рт.ст. Лейкоцитоз >12000 или <4000 или 10% юных форм |
||
Риск потери нижней конечности в течение 1 года (по системе WIfI)
|
I-0 |
I-1 |
|||||||
|
W-0 |
ОН |
ОН |
Н |
У |
ОН |
Н |
У |
В |
|
W-1 |
ОН |
ОН |
Н |
У |
ОН |
Н |
У |
В |
|
W-2 |
Н |
Н |
У |
В |
У |
У |
В |
В |
|
W-3 |
У |
У |
В |
В |
В |
В |
В |
В |
|
fI-0 |
fI-1 |
fI-2 |
fI-3 |
fI-0 |
fI-1 |
fI-2 |
fI-3 |
|
|
I-2 |
I-3 |
|||||||
|
W-0 |
Н |
Н |
У |
В |
Н |
У |
У |
В |
|
W-1 |
Н |
У |
В |
В |
У |
У |
В |
В |
|
W-2 |
У |
В |
В |
В |
В |
В |
В |
В |
|
W-3 |
В |
В |
В |
В |
В |
В |
В |
В |
|
fI-0 |
fI-1 |
fI-2 |
fI-3 |
fI-0 |
fI-1 |
fI-2 |
fI-3 |
|
Оценка показаний к реваскуляризации нижней конечности при условии контроля инфекции (польза/риск)
|
I-0 |
I-1 |
|||||||
|
W-0 |
ОН |
ОН |
ОН |
ОН |
ОН |
Н |
Н |
У |
|
W-1 |
ОН |
ОН |
ОН |
ОН |
Н |
У |
У |
У |
|
W-2 |
ОН |
ОН |
ОН |
ОН |
У |
У |
В |
В |
|
W-3 |
ОН |
ОН |
ОН |
ОН |
У |
У |
У |
В |
|
fI-0 |
fI-1 |
fI-2 |
fI-3 |
fI-0 |
fI-1 |
fI-2 |
fI-3 |
|
|
I-2 |
I-3 |
|||||||
|
W-0 |
Н |
Н |
У |
У |
У |
В |
В |
В |
|
W-1 |
У |
В |
В |
В |
В |
В |
В |
В |
|
W-2 |
В |
В |
В |
В |
В |
В |
В |
В |
|
W-3 |
В |
В |
В |
В |
В |
В |
В |
В |
|
fI-0 |
fI-1 |
fI-2 |
fI-3 |
fI -0 |
fI-1 |
fI-2 |
fI-3 |
|
W (wound)–рана; I (ischemia)–ишемия; fI (foot infection)–инфекция стопы. ОН–очень низкий, Н–низкий, У–умеренный; В–высокий
Четыре класса риска потери конечности
|
Очень низкий–ОН = клиническая стадия 1 |
|
Низкий–Н = клиническая стадия 2 |
|
Умеренный–У = клиническая стадия 3 |
|
Высокий–В = клиническая стадия 4 |
Клиническая стадия 5–несохраняемая стопа
ПРИЛОЖЕНИЕ 9.
ПРАВИЛА УХОДА ЗА НОГАМИ ПРИ САХАРНОМ ДИАБЕТЕ
- Ежедневно самостоятельно или с участием членов семьи осматривайте стопы, состояние кожи, включая промежутки между пальцами.
- Немедленно сообщите лечащему врачу о наличии потертостей, порезов, трещин, царапин, ран и других повреждений кожи.
- Ежедневно мойте ноги теплой водой (температура ниже 37°С), просушивайте стопы аккуратно, мягким полотенцем, не забывая о межпальцевых промежутках.
- При наличии ороговевшей кожи обработайте эти участки пемзой или специальной пилкой для кожи (не металлической). Не пользуйтесь для этих целей лезвием или ножницами.
- Не используйте химические препараты или пластыри для удаления мозолей и ороговевшей кожи.
- При сухой коже стоп после мытья смажьте их кремом, содержащим мочевину, кроме межпальцевых промежутков.
- Осторожно обрабатывайте ногти, не закругляя уголки, используя пилочку, а не острые и режущие инструменты.
- Для согревания ног пользуйтесь теплыми носками, а не грелкой или горячей водой, которые могут вызвать ожог из-за снижения чувствительности.
- Носите бесшовные (или со швами наружу) носки/колготы, меняйте их ежедневно.
- Не ходите без обуви дома и на улице, не надевайте обувь на босую ногу.
- Проконсультируйтесь со специалистом кабинета «Диабетическая стопа» или ортопедом, нужно ли вам носить профилактическую или сложную ортопедическую обувь.
- Ежедневно осматривайте обувь: нет ли в ней инородного предмета, не завернулась ли стелька, так как это может привести к потертости кожи стоп.
- При повреждении кожи (трещина, царапина, порез) не используйте спиртосодержащие и красящие растворы. Используйте для обработки бесцветные водные антисептические растворы.
ПРИЛОЖЕНИЕ 10.
ОРТОПЕДИЧЕСКАЯ ОБУВЬ ДЛЯ ПАЦИЕНТОВ С САХАРНЫМ ДИАБЕТОМ
Главная задача:
- снижать давление на перегруженные участки подошвенной поверхности (на которых уже могут быть предъязвенные изменения).
Именно для реализации этого пункта и необходима специальная конструкция ортопедической обуви и стелек.
Прочие задачи ортопедической обуви
- Предотвращать горизонтальное трение на подошвенной поверхности стопы.
- Не сдавливать стопу сбоку и сверху (даже при деформациях), не травмировать жестким верхом передний отдел стопы (пальцы).
- Фиксировать, стабилизировать суставы стопы и, при необходимости, голеностопный сустав.
- Защищать стопу от травматизации и неблагоприятных факторов внешней среды.
- Обеспечивать достаточную вентиляцию стопы, комфорт, удобство при одевании и снятии, возможность регулировки объема в течение дня.
Особенности конструкции
Общие требования для всех категорий пациентов c СД без учёта вида (сложности) ортопедической обуви, степени риска синдрома диабетической стопы (СДС) и отдельных клинических ситуаций:
- Ригидная (жёсткая, не сгибаемая) подошва с искусственным перекатом.
- Минимальное количество швов на подкладке («бесшовность»).
- Отсутствие подноска: эластичный (растяжимый) материал верха и подкладки в носочной части обуви.
- Увеличенная полнота и дополнительный объем в носочной части обуви.
- Возможность регулировать внутренний объем обуви (шнурки/застежки «липучки»).
- Плотный (твёрдый) задник, с дополнительным смягчением со стороны подкладки.
- Каблук со скошенным передним краем или сплошная подошва без каблука.
Выбор обуви в зависимости от риска СДС
Низкий риск СДС
- Чувствительность сохранена, стопа без деформации:
• ношение готовой обуви, купленной в обычном магазине, но с соблюдением правил подбора обуви. - Чувствительность снижена или отсутствует, стопа без деформации + размеры ее укладываются в имеющиеся колодки:
• «обувь по готовой колодке» с типовой амортизирующей стелькой (подбор совместно с ортопедом).
Умеренный риск СДС
- умеренные деформации (Hallux valgus I–II степени), умеренно выраженные клювовидные и молоткообразные пальцы, плоскостопие, нерезко выраженный пролапс головок плюсневых костей и др.):
• Готовая (серийно изготовленная) обувь – «Обувь по готовой колодке»* (обычно повышенной глубины) с индивидуально изготовленной стелькой (подбор совместно с ортопедом)
Высокий и очень высокий риск СДС
- Тяжелые деформации (Hallux valgus III-IV степени и др.), деформации вследствие диабетической нейроостеоартропатии, предъязвенные изменения кожи, трофические раны в анамнезе (связанные с перегрузкой стоп при ходьбе), перенесенные ампутации в пределах стопы.
• Обувь по индивидуальной колодке с индивидуально изготовленной стелькой (подбор совместно с ортопедом)
* Стопа без тяжелых деформаций + размеры укладываются в имеющиеся колодки (с учетом их различных размеров и полноты).
! Выраженные нарушения чувствительности и большая двигательная активность (а также признаки неэффективности изготовленной обуви) часто требуют отнесения пациента к более высокой категории.
ПРАВИЛА ношения обуви:
- Она приносит пользу лишь при ежедневном рутинном использовании.
- Обувь и стелька – единое целое: нельзя перекладывать ортопедические стельки в обычную стандартную обувь.
- Не реже 2 раз в год необходимо изготовление новых стелек (или частичная замена материалов используемой стельки) и оценка износа подошвы.
- Обязательно носить ортопедическую обувь не только на улице, но и в домашних условиях.
Оценка эффективности ортопедической обуви.
Эффективность обуви – это ее способность предотвращать развитие или рецидивирование раневых дефектов, связанных с травматизацией стоп при ходьбе.
Эффективность обуви можно оценить следующими методами:
- C помощью педобарографии внутри обуви.
- По уменьшению предъязвенных изменений в «зонах риска».
- По снижению частоты новых язв (исключая не связанные с обувью) при условии постоянного ее ношения.
ПРИЛОЖЕНИЕ 11.
ШКАЛА БАЛЛЬНОЙ ОЦЕНКИ СИМПТОМОВ НЕЙРОПАТИИ (NEUROPATHY SYMPTOM SCORE)
|
Название симптома |
Баллы |
|
Жжение, онемение, покалывание |
2 |
|
Утомляемость, судороги, боли |
1 |
|
Локализация: – стопы – икры – другая |
2 1 0 |
|
Время возникновения: – только ночью – ночью и днем – днем – сразу после пробуждения |
2 1 0 1 |
|
Уменьшение симптоматики: – при ходьбе – стоя – лежа |
2 1 0 |
|
Сумма баллов |
Интерпретация результата:
3–4 балла – умеренная нейропатия
5–6 баллов – выраженная нейропатия
7–9 баллов – тяжелая нейропатия.
ПРИЛОЖЕНИЕ 12.
МИЧИГАНСКИЙ ОПРОСНИК ДЛЯ СКРИНИНГА НЕЙРОПАТИИ
(THE MICHIGAN NEUROPATH SCREENING INSTRUMENT, MNSI)
|
А. Анамнез |
||
|
Ответьте на следующие вопросы, отметив «да=1» или «нет=0» на основании своих обычных ощущений |
||
|
1. Бывает ли у вас ощущение онемения в ногах и стопах? |
Да |
Нет |
|
2. Испытывали ли вы когда-либо жгучую боль в ногах или стопах? |
Да |
Нет |
|
3. Ваши стопы очень чувствительны к прикосновению? |
Да |
Нет |
|
4. У вас были судороги мышц ног или стоп? |
Да |
Нет |
|
5. Вы отмечали когда-либо ощущение покалывания в ногах или стопах? |
Да |
Нет |
|
6. Вызывает ли у вас болезненные ощущения прикосновение постельного белья или одеяла к коже? |
Да |
Нет |
|
7. Когда вы входите в ванну или в душ, можете определить холодная вода или горячая? |
Да |
Нет |
|
8. Была ли у вас когда-либо незаживающая рана на коже стоп? |
Да |
Нет |
|
9. Говорил ли вам когда-либо лечащий врач, что у вас диабетическая нейропатия? |
Да |
Нет |
|
10. Ощущаете ли вы общую слабость большую часть времени? |
Да |
Нет |
|
11. Усиливаются ли ваши симптомы в ночное время? |
Да |
Нет |
|
12. Болят ли у вас ноги во время ходьбы? |
Да |
Нет |
|
13. Вы чувствуете свои стопы во время ходьбы? |
Да |
Нет |
|
14. Кожа ваших стоп настолько сухая, что появляются трещины? |
Да |
Нет |
|
15. Были ли у вас ампутации нижних конечностей? |
Да |
Нет |
|
Сумма баллов: |
||
|
Б. Физикальное обследование |
|||||
|
1. Внешний вид стоп |
|||||
|
Правая |
Левая |
||||
|
а) Нормальный Да=0 Нет=1 |
а) Нормальный Да=0 Нет=1 |
||||
|
б) Если нет, отметьте все нарушения, которые есть у пациента |
б) Если нет, отметьте все нарушения, которые есть у пациента |
||||
|
Деформации |
Да |
Нет |
Деформации |
Да |
Нет |
|
Сухая кожа, омозолелости |
Да |
Нет |
Сухая кожа, омозолелости |
Да |
Нет |
|
Инфицирование |
Да |
Нет |
Инфицирование |
Да |
Нет |
|
Трещины |
Да |
Нет |
Трещины |
Да |
Нет |
|
Другое |
Да |
Нет |
Другое |
Да |
Нет |
|
Укажите, какие именно изменения отмечаются помимо, перечисленных |
Укажите, какие именно изменения отмечаются помимо, перечисленных |
||||
|
Правая |
Левая |
||||
|
2. Изъязвления |
Нет=0 Есть=1 |
Нет=0 Есть=1 |
|||
|
3. Ахиллов рефлекс |
Вызывается = 0 Вызывается при помощи приема Ендрассика = 0,5 Отсутствует = 1 |
Вызывается = 0 Вызывается при помощи приема Ендрассика = 0,5 Отсутствует = 1 |
|||
|
4. Вибрационная чувствительность у основания 1 пальца |
Нормальная = 0 Снижена = 0,5 Отсутствует = 1 |
Нормальная = 0 Снижена = 0,5 Отсутствует = 1 |
|||
|
5. Тактильная чувствительность |
Нормальная = 0 Снижена = 0,5 Отсутствует = 1 |
Нормальная = 0 Снижена = 0,5 Отсутствует = 1 |
|||
|
Сумма баллов: |
|||||
Cумма баллов: >2–позволяет подозревать наличие нейропатии
ПРИЛОЖЕНИЕ 13.
ОПРОСНИК DN4 ДЛЯ ДИАГНОСТИКИ БОЛЕВОЙ НЕЙРОПАТИИ
БЕСЕДА С ПАЦИЕНТОМ
Соответствует ли боль, которую испытывает пациент, одному или нескольким из следующих определений?
|
Да |
Нет |
||
|
1. |
Ощущение жжения |
||
|
2. |
Болезненное ощущение холода |
||
|
3. |
Ощущение как от ударов током |
Сопровождается ли боль одним или несколькими из следующих симптомов в области ее локализации?
|
Да |
Нет |
||
|
4. |
Пощипыванием, ощущением ползания мурашек |
||
|
5. |
Покалыванием |
||
|
6. |
Онемением |
||
|
7. |
Зудом |
ОСМОТР ПАЦИЕНТА
Локализована ли боль в той же области, где осмотр выявляет один или оба следующих симптома:
|
Да |
Нет |
||
|
8. |
Пониженная чувствительность к прикосновению |
||
|
9. |
Пониженная чувствительность к покалыванию |
Можно ли вызвать или усилить боль в области ее локализации:
|
Да |
Нет |
||
|
10. |
Проведя в этой области кисточкой |
Cумма баллов (количество ответов «Да»):
Если сумма составляет 4 и более баллов, это указывает на то, что боль у пациента является нейропатической, или имеется нейропатический компонент боли.
ПРИЛОЖЕНИЕ 14.
ОПРОСНИК «ВОЗРАСТ НЕ ПОМЕХА» ДЛЯ СКРИНИНГА СИНДРОМА СТАРЧЕСКОЙ АСТЕНИИ
|
Похудели ли Вы на 5 кг и более за последние 6 месяцев*? |
Да/Нет |
|
Испытываете ли Вы какие-либо ограничения в повседневной жизни из-за ограничения зрения и слуха? |
Да/Нет |
|
Были ли у Вас в течение последнего года травмы, связанные с падением, или падения без травм? |
Да/Нет |
|
Чувствуете ли Вы себя подавленным, грустным или встревоженным на протяжении нескольких нед |
Да/Нет |
|
Есть ли у Вас проблемы с памятью, пониманием, ориентацией или способностью планировать? |
Да/Нет |
|
Страдаете ли Вы недержанием мочи? |
Да/Нет |
|
Испытываете ли Вы трудности в перемещении по дому или на улице? (Ходьба до 100 м или подъем на 1 лестничный пролет) |
Да/Нет |
* Имеется ввиду непреднамеренное снижение веса. Если пациент похудел намеренно – за счет специальной диеты или регулярной физической активности, балл не засчитывается
Ключ (интерпретация):
За каждый положительный ответ начисляется 1 балл.
Результат 2 балла и менее – нет старческой астении,
3–4 балла – вероятная преастения,
5–7 баллов – вероятная старческая астения.
Подробнее см. Клинические рекомендации «Старческая астения». 2020.
ПРИЛОЖЕНИЕ 15
Есть ли у вас предиабет или сахарный диабет 2 типа?
Опросник FINDRISC
(http://www.idf.org/type-2-diabetes-risk-assessment/)
Инструкция
- Ответьте на все 8 вопросов опросника.
- Для каждого вопроса выберите 1 правильный ответ и отметьте его в соответствующем квадратике.
- Сложите все баллы, соответствующие Вашим ответам на вопросы
- Используйте Ваш суммарный балл для определения Вашего риска развития сахарного диабета 2 типа или предиабета.
- Передайте заполненный опросник Вашему врачу/медсестре и попросите их объяснить Вам результаты опросника.
- Возраст
|
До 45 лет |
0 баллов |
|
45–54 года |
2 балла |
|
55–64 года |
3 балла |
|
Старше 65 лет |
4 балла |
- Индекс массы тела
Индекс массы тела позволяет выявить наличие у Вас избыточного веса или ожирения. Вы можете подсчитать свой индекс массы тела сами:
Вес _______ кг: (рост _______ м)2 = _______ кг/м2
|
Менее 25 кг/м2 |
0 баллов |
|
25–30 кг/м2 |
1 балл |
|
Более 30 кг/м2 |
3 балла |
- Окружность талии
Окружность талии также указывает на наличие у Вас избыточного веса или ожирения.
|
Мужчины |
Женщины |
|
|
<94 см |
<80 см |
0 баллов |
|
94–102 см |
80–88 см |
3 балла |
|
>102 см |
>88 см |
4 балла |
- Как часто Вы едите овощи, фрукты или ягоды?
|
Каждый день |
0 баллов |
|
Не каждый день |
1 балл |
- Занимаетесь ли Вы физическими упражнениями регулярно?
Делаете ли вы физические упражнения по 30 минут каждый день или 3 ч в течение недели?
|
Да |
0 баллов |
|
Нет |
2 балла |
- Принимали ли Вы когда-либо регулярно лекарства для снижения артериального давления?
|
Нет |
0 баллов |
|
Да |
2 балла |
- Обнаруживали ли у Вас когда-либо уровень глюкозы (сахара) крови выше нормы
(во время диспансеризации, проф. Осмотра, во время болезни или беременности)?
|
Нет |
0 баллов |
|
Да |
5 баллов |
- Был ли у Ваших родственников сахарный диабет 1 или 2 типа?
|
Нет |
0 баллов |
|
Да: дедушка/бабушка, тетя/дядя, |
3 балла |
|
Да: родители, брат/сестра или |
5 баллов |
РЕЗУЛЬТАТЫ:
Сумма баллов _______
Ваш риск развития сахарного диабета в течение 10 лет составит:
|
Общее количество баллов |
Уровень риска СД 2 типа |
Вероятность развития СД 2 типа |
|
Менее 7 |
Низкий риск |
1 из 100, или 1% |
|
7–11 |
Слегка повышен |
1 из 25, или 4% |
|
12–14 |
Умеренный |
1 из 6, или 17% |
|
15–20 |
Высокий |
1 из 3, или 33% |
|
Более 20 |
Очень высокий |
1 из 2, или 50% |
- Если Вы набрали менее 12 баллов: у Вас хорошее здоровье и Вы должны продолжать вести здоровый образ жизни.
- Если Вы набрали 12–14 баллов: возможно, у вас предиабет. Вы должны посоветоваться со своим врачом, как Вам следует изменить образ жизни.
- Если Вы набрали 15–20 баллов: возможно, у Вас предиабет или сахарный диабет 2 типа. Вам желательно проверить уровень глюкозы (сахара) в крови. Вы должны изменить свой образ жизни. Не исключено, что Вам понадобятся и лекарства для снижения уровня глюкозы (сахара) в крови.
- Если Вы набрали более 20 баллов: по всей вероятности, у Вас есть сахарный диабет 2 типа. Вы должны проверить уровень глюкозы (сахара) в крови и постараться его нормализовать. Вы должны изменить свой образ жизни и Вам понадобятся илекарства для контроля за уровнем глюкозы (сахара) в крови.
Снижение риска возникновения предиабета или сахарного диабета 2 типа
Вы не можете повлиять на свой возраст или наследственную предрасположенность к предиабету и сахарному диабету, но Вы можете изменить Ваш образ жизни и снизить тем самым риск развития этих заболеваний.
Вы можете снизить массу тела, стать более активным физически и потреблять более здоровую пищу. Эти изменения образа жизни особенно необходимы по мере увеличения возраста или при наличии у Вас наследственной отягощенности посахарному диабету.
Здоровый образ жизни необходим и в том случае, если у Вас уже диагностировали предиабет или сахарный диабет 2 типа.
Для снижения уровня глюкозы (сахара) в крови, массы тела и уменьшения неблагоприятного прогноза заболевания может понадобиться лекарственная терапия.
СПИСОК СОКРАЩЕНИЙ
АГ – артериальная гипертензия
АД – артериальное давление
АК – антагонисты кальция
иАПФ – ингибиторы ангиотензинпревращающего фермента
АССЗ – атеросклеротические сердечно-сосудистые заболевания
в/в – внутривенный
БРА – блокаторы рецепторов ангиотензина II
ГГС – гиперосмолярное гипергликемическое состояние
ГП – глюкоза плазмы
ГПП-1 – глюкагоноподобный пептид-1
арГПП-1 – агонисты рецепторов ГПП-1
ГСД – гестационный сахарный диабет
ДАД – диастолическое артериальное давление
ДКА – диабетический кетоацидоз
ДМО – диабетический макулярный отек
ДН – диабетическая нефропатия
ДНОАП – диабетическая нейроостеоартропатия
иДПП-4 – ингибитор дипептидилпептидазы 4 типа
ДР – диабетическая ретинопатия
ЗАНК – заболевания артерий нижних конечностей
ИБС – ишемическая болезнь сердца
ИКД – инсулин короткого действия
ИМ – инфаркт миокарда
ИМТ – индекс массы тела
ИСБД – инсулин сверхбыстрого действия
ИУКД – инсулин ультракороткого действия
КАН – кардиоваскулярная автономная нейропатия
КИНК – критическая ишемия нижних конечностей
КЩС – кислотно-щелочное состояние
ЛЖ – левый желудочек
ЛКС – лазерная коагуляция сетчатки
ЛПИ – лодыжечно-плечевой индекс
МПК – минеральная плотность костей
МРТ – магнитно-резонансная томография
МСКТ – мультиспиральная компьютерная томография
НВИИ – непрерывная внутривенная инфузия инсулина
иНГЛТ-2 – ингибитор натрий-глюкозного котранспортера 2 типа
НГН – нарушенная гликемия натощак
НМГ – непрерывное мониторирование глюкозы
НПИИ – непрерывная подкожная инфузия инсулина
НПХ – нейтральный протамин Хагедорна
НСД – неонатальный сахарный диабет
НТГ – нарушенная толерантность к глюкозе
ОГ – ортостатическая гипотензия
ОКС – острый коронарный синдром
ОПЖ – ожидаемая продолжительность жизни
ПГТТ – пероральный глюкозотолерантный тест
п/к – подкожный
ПСМ – производные сульфонилмочевины
ПССП – пероральные сахароснижающие препараты
ПХ – перемежающаяся хромота
САД – систолическое артериальное давление
СД – сахарный диабет
СДС – синдром диабетической стопы
СИ – суточный индекс
СКФ – скорость клубочковой фильтрации
рСКФ – расчетная скорость клубочковой фильтрации
СПЯ – синдром поликистоза яичников
ССЗ – сердечно-сосудистые заболевания
ССЭ – средства, стимулирующие эритропоэз
ТЗД – тиазолидиндионы
ТсрО2 – транскутанное насыщение кислородом
ФА – физическая активность
ФМГ – флеш-мониторирование глюкозы
ФР – факторы риска
ХБП – хроническая болезнь почек
ХЕ – хлебная единица
ХЛВП – холестерин липопротеинов высокой плотности
ХЛНП – холестерин липопротеинов низкой плотности
ХСН – хроническая сердечная недостаточность
ЦВД – центральное венозное давление
ЧКВ – чрескожное коронарное вмешательство
ЭКГ – электрокардиография, электрокардиограмма
Список литературы
1. Галстян Г.Р., Токмакова А.Ю., Егорова Д.Н., и др. Клинические рекомендации по диагностике и лечению синдрома диабетической стопы. // Раны и раневые инфекции. Журнал имени проф. Б.М. Костючёнка.–2015.–Т. 2.–№ 3.–С. 63-83. [Galstyan GR, Tokmakova AY, Egorova DN, et al. Clinical guidelines for diagnosis and treatment of diabetic foot syndrome. Wounds and wound infections. The prof. B.M. Kostyuchenok journal. 2015;2(3):63-83.] doi: 10.17650/2408-9613-2015-2-3-63-83
2. Дедов И.И., Краснопольский В.И., Сухих Г.Т., от имени рабочей группы. Российский национальный консенсус «Гестационный сахарный диабет: диагностика, лечение, послеродовое наблюдение». // Cахарный диабет.–2012.–Т. 15.–№ 4.–С. 4–10. [Dedov I, Krasnopol’skiy V, Sukhikh G. Russian National Consensus Statement on gestational diabetes: diagnostics, treatment and postnatal care. Diabetes mellitus.–2012.–Т.15.–№4.–С.4-10.] doi: 10.14341/2072-0351-5531
3. Дедов И.И., Мельниченко Г.А., Шестакова М.В., и др. Национальные клинические рекомендации по лечению морбидного ожирения у взрослых. 3-ий пересмотр (лечение морбидного ожирения у взрослых). // Ожирение и метаболизм. — 2018. — Т.15. — № 1 — С.53-70. [Dedov II, Mel’nichenko GA, Shestakova MV, et al. Russian national clinical recommendations for morbid obesity treatment in adults. 3rd revision (Morbid obesity treatment in adults). Obesity and metabolism. 2018;15(1):53-70.] doi: 10.14341/OMET2018153-70
4. Дедов И.И., Петеркова В.А., Кураева Т.Л. Российский консенсус по терапии сахарного диабета у детей и подростков. // Cахарный диабет.–2010.–Т.13. – №5.–С. 1-8. [Dedov I, Peterkova V, Kuraeva T. Rossiyskiy andomize po terapii sakharnogo diabeta u detey i podrostkov. Diabetes mellitus. 2010;13(5):1-8.] doi: 10.14341/2072-0351-6048
5. Дедов И.И., Шестакова М.В., Александров А.А., и др. Алгоритмы специализированной медицинской помощи больным сахарным диабетом (5-й выпуск). Под редакцией И.И. Дедова, М.В. Шестаковой. // Cахарный диабет.–2011.–Т.14.–№ 3 (приложение)–С. 2-72. [Dedov II, Shestakova MV, Aleksandrov AA, et al. Algorithms of Specialized Medical Care for Diabetes Mellitus Patients. Edited by Dedov II, Shestakova MV (5th edition). Diabetes mellitus. 2011;14(3s):2-72.] doi: 10.14341/2072-0351-5612
6. Дедов И.И., Шестакова М.В., Александров А.А., и др. Клинические рекомендации «Алгоритмы специализированной медицинской помощи больным сахарным диабетом» (6-й выпуск). Под редакцией И.И. Дедова, М.В. Шестаковой. // Cахарный диабет.–2013.–Т.16.–№1S–C. 1-121. [Dedov II, Shestakova MV, Aleksandrov AA, et al. Standards of specialized diabetes care. Edited by Dedov II, Shestakova MV. (6th edition). Diabetes mellitus. 2013;16(1S):1-121.] doi: 10.14341/DM20131S1-121
7. Дедов И.И., Шестакова М.В., Аметов А.С., и др. Инициация и интенсификация сахароснижающей терапии у больных сахарным диабетом 2 типа: обновление консенсуса совета экспертов Российской ассоциации эндокринологов (2015 г.). // Сахарный диабет.–2015.–Т. 18.–№1.–С.4-22. [Dedov I, Shestakova M, Ametov A, et al. Initiation and intensification of antihyperglycemic therapy in type 2 diabetes mellitus: Update of Russian Association of Endocrinologists expert consensus document (2015). Diabetes mellitus. 2015;18(1):4-22.] doi: 10.14341/DM201515-23
8. Дедов И.И., Шестакова М.В., Аметов А.С., и др. Консенсус совета экспертов Российской ассоциации эндокринологов по инициации и интенсификации сахароснижающей терапии у больных сахарным диабетом 2 типа. // Cахарный диабет.–2011.–Т. 14.–№4.–С.6-17. [Dedov I, Shestakova M, Ametov A, et al. Russian Association of Endocrinologists expert consensus document on initiation and intensification of antyhiperglycaemic therapy in type 2 diabetes mellitus. Diabetes mellitus. 2011;14(4):6-17.] doi: 10.14341/2072-0351-5810
9. Дедов И.И., Шестакова М.В., Викулова О.К., и др. Клинические рекомендации «Алгоритмы специализированной медицинской помощи больным сахарным диабетом» (7-й выпуск). Под редакцией И.И. Дедова, М.В. Шестаковой. // Cахарный диабет.–2015. –№1S–C. 1-112. [Dedov II, Shestakova MV, Vikulova OK, et al. Standards of specialized diabetes care. Edited by Dedov II, Shestakova MV (7th edition). Diabetes mellitus. 2015;18(1S):1-112.] doi: 10.14341/DM20151S1-112
10. Дедов И.И., Шестакова М.В., и др. Оптимизация и интенсификация инсулинотерапии при СД 2 типа (клинические рекомендации). // Cахарный диабет.–2010.–Т.13.–№5.–С.9-16. [Dedov I, Shestakova M, et al. Optimizatsiya i intensifikatsiya insulinoterapii pri sakharnom diabete 2 tipa (klinicheskie rekomendatsii). Diabetes mellitus. 2010;13(5):9-16.] doi: 10.14341/2072-0351-6049
11. Дедов И.И., Шестакова М.В., Майоров А.Ю., и др. Клинические рекомендации «Алгоритмы специализированной медицинской помощи больным сахарным диабетом» (8-й выпуск). Под редакцией И.И. Дедова, М.В. Шестаковой, А.Ю. Майорова. // Cахарный диабет.–2017. –№1S–C. 1-112. [Dedov II, Shestakova MV, Mayorov AY, et al. Standards of specialized diabetes care. Edited by Dedov II, Shestakova MV, Mayorov AY (8th edition). Diabetes mellitus. 2017;20(1S):1-112.] doi: 10.14341/DM20171S8
12. Дедов И.И., Шестакова М.В., Майоров А.Ю., и др. Клинические рекомендации «Алгоритмы специализированной медицинской помощи больным сахарным диабетом» (9-й выпуск). Под редакцией И.И. Дедова, М.В. Шестаковой, А.Ю. Майорова. // Cахарный диабет.–2019. –№1S–C. 1-112. [Dedov II, Shestakova MV, Mayorov AY, et al. Standards of specialized diabetes care. Edited by Dedov II, Shestakova MV, Mayorov AY (9th edition). Diabetes mellitus. 2019;22(1S):1-144.] doi: 10.14341/DM221S1
13. Дедов И.И., Шестакова М.В., Майоров А.Ю., и др. Клинические рекомендации. Сахарный диабет 1 типа у взрослых. Сахарный диабет. 2020;23(1S):42-114. [Dedov I.I., Shestakova M.V., Mayorov A.Yu., et al. Clinical guidelines. Diabetes mellitus type 1 in adults. Diabetes mellitus. 2020;23(1S):42-114. (In Russ.)] doi: 10.14341/DM12505
14. Дедов И.И., Шестакова М.В., Майоров А.Ю., и др. Клинические рекомендации. Сахарный диабет 2 типа у взрослых. Сахарный диабет. 2020;23(2S):4-102. [Dedov I.I., Shestakova M.V., Mayorov A.Yu., et al. Clinical guidelines. Diabetes mellitus type 2 in adults. Diabetes mellitus. 2020;23(2S):4-102. (In Russ.)] doi: 10.14341/DM12507
15. Майоров А.Ю., Мельникова О.Г., Котешкова О.М., Мисникова И.В., Черникова Н.А. Техника инъекций и инфузии при лечении сахарного диабета. Методическое руководство. ООО «АРТИНФО», Москва, 2018–64 с. [Mayorov AY, Melnikova OG, Koteshkova OM, Misnikoba IV, Chernikova NA. Tekhnika in’ektsiy I infuzii pri lechenii sakharnogo diabeta. Metodicheskoe rukovodstvo. OOO “ARTINFO”, Moscow, 2018 -64 p.].
16. Общероссийская общественная организация «Российская ассоциация геронтологов и гериатров». Клинические рекомендации «Старческая астения». 2020. [Obshcherossiiskaya obshchestvennaya organizatsiya “Rossiiskaya assotsiatsiya gerontologov i geriatrov”. Klinicheskie rekomendatsii “Starcheskaya asteniya”. 2020.]
17. Осложнения сахарного диабета: лечение и профилактика/Под ред. И.И. Дедова, М.В. Шестаковой.–М.: ООО «Издательство «Медицинское информационное агентство», 2017. [Dedov II, Shestakova MV, eds. Complications of diabetes mellitus: treatment and prevention. Moscow: Meditsinskoe informatsionnoe agentstvo; 2017].
18. Петеркова В.А., Безлепкина О.Б., Кураева Т.Л. и др. Клинические рекомендации. Сахарный диабет 2 типа у детей. [Peterkova V.A., Bezlepkina O.B., Kuraeva T.L., et al. Clinical guidelines. Diabetes mellitus type 2 in childhood. (In Russ.)] https://cr.minzdrav.gov.ru/schema/622_4
19. Петеркова В.А., Шестакова М.В., Безлепкина О.Б., и др. Клинические рекомендации. Сахарный диабет 1 типа у детей. Сахарный диабет. 2020;23(1S):4-40. [Peterkova V.A., Shestakova M.V., Bezlepkina O.B., et al. Clinical guidelines. Diabetes mellitus type 1 in childhood. Diabetes mellitus. 2020;23(1S):4-40. (In Russ.)] doi: https://doi.org/10.14341/DM12504
20. Потемкин В.В., Старостина Е.Г. Руководство по неотложной эндокринологии.–М: Медицинское информационное агентство, 2008. 393 с. [Potemkin VV, Starostina EG. Rukovodstvo po neotlozhnoy endokrinologii. Moscow: Meditsinskoe informatsionnoe agentstvo; 2008. 393p.].
21. Cахарный диабет типа 1: реалии и перспективы/Под ред. И.И. Дедова, М.В. Шестаковой.–М.: ООО «Издательство «Медицинское информационное агентство», 2016. [Dedov II, Shestakova MV, eds. Diabetes mellitus Type 1: reality and perspectives. Moscow: Meditsinskoe informatsionnoe agentstvo; 2016].
22. Cахарный диабет типа 2: от теории к практике/Под ред. И.И. Дедова, М.В. Шестаковой.–М.: ООО «Издательство «Медицинское информационное агентство», 2016. [Dedov II, Shestakova MV, eds. Diabetes mellitus Type 2: from theory to practice. Moscow: Meditsinskoe informatsionnoe agentstvo; 2016].
23. Cахарный диабет: многообразие клинических форм/Под ред. И.И. Дедова, М.В. Шестаковой.–М.: ООО «Издательство «Медицинское информационное агентство», 2016. [Dedov II, Shestakova MV, eds. Diabetes mellitus: andomizedy of clinical forms. Moscow: Meditsinskoe informatsionnoe agentstvo; 2016].
24. Сахарный диабет и репродуктивная система/Под ред. И.И. Дедова, М.В. Шестаковой.–М.: ООО «Издательство «Медицинское информационное агентство», 2016. [Dedov II, Shestakova MV, eds. Diabetes mellitus and reproductive system. Moscow: Meditsinskoe informatsionnoe agentstvo; 2016].
25. Шестакова М.В., Дедов И.И. Сахарный диабет и хроническая болезнь почек.–М.: Медицинское информационное агентство, 2009. 500 с. [Shestakova MV, Dedov II. Diabetes mellitus and chronic kidney disease. Moscow: Meditsinskoe informatsionnoe agentstvo; 2009. 500 p.].
26. Aboyans V, Ricco JB, Bartelink MEL, et al. 2017 ESC Guidelines on the Diagnosis and Treatment of Peripheral Arterial Diseases, in collaboration with the European Society for Vascular Surgery (ESVS): Document covering atherosclerotic disease of extracranial carotid and vertebral, mesenteric, renal, upper and lower extremity arteries. Eur Heart J. 2018;39(9):763-816. Doi: 10.1093/eurheartj/ehx095
27. American Diabetes Association. Standards of medical care in diabetes–2021. Diabetes Care. 2021;44(Suppl 1):S1-232.
28. de Boer IH, Caramori ML, Chan JCN, et al. KDIGO 2020 Clinical Practice Guideline for Diabetes Management in Chronic Kidney Disease. Kidney Int 2020; 98: S1–S115.
29. Busetto L et al. Practical Recommendations of the Obesity Management Task Force of the European Association for the Study of Obesity for the Post-Bariatric Surgery Medical Management. Obes Facts. 2017;10:597–632.
30. Buse JB, Wexler DJ, Tsapas A, et al. 2019 Update to: Management of Hyperglycemia in Type 2 Diabetes, 2018. A Consensus Report by the American Diabetes Association (ADA) and the European Association for the Study of Diabetes (EASD). Diabetes Care. 2020;43: 487-493. Doi: 10.2337/dci19-0066
31. Classification of diabetes mellitus. World Health Organization. 2019.
32. Collet J-P, Thiele H, Barbato E, et al. 2020 ESC Guidelines for the management of acute coronary syndromes in patients presenting without persistent ST-segment elevation. Eur Heart J. 2021;42(14):1289–1367. Doi: 10.1093/eurheartj/ehaa575
33. Cosentino F, Grant PJ, Aboyans V, et al. 2019 ESC Guidelines on diabetes, pre-diabetes, and cardiovascular diseases developed in collaboration with the EASD. Eur Heart J. 2020;41(2):255-323. Doi:10.1093/eurheartj/ehz486
34. Cummings DE, Rubino F. Metabolic surgery for the treatment of type 2 diabetes in obese individuals. Diabetologia. 2018;61:257–264.
35. Danne T, Nimri R, Battelino T, et al. International consensus on use of continuous glucose monitoring. Diabetes Care. 2017;40(12):1631–1640.
36. Davies MJ, D’Alessio DA, Fradkin J, et al. Management of hyperglycemia in type 2 diabetes, 2018. A consensus report by the American Diabetes Association (ADA) and the European Association for the Study of Diabetes (EASD). Diabetes Care. 2018;41:2669–2701. Doi:10.2337/dci18-0033
37. Definition and diagnosis of diabetes mellitus and intermediate hyperglycemia. Report of WHO/IDF Consultation. 2006.
38. Definition, Diagnosis, and Classification of Diabetes Mellitus and Its Complications: Report of a WHO consultation. Part 1: Diagnosis and Classification of Diabetes Mellitus (WHO/NCD/NCS/99.2). Geneva: World Health Organization; 1999.
39. Diagnostic criteria and classification of hyperglycaemia first detected in pregnancy. WHO Guideline. 2013.
40. Garber AJ, Handelsman Y, Grunberger G, et al. Consensus Statement by the American Association of Clinical Endocrinologists and American College of Endocrinology on the Comprehensive Type 2 Diabetes Management Algorithm–2020 Executive Summary. Endocr Pract. 2020;26(1):107-139. Doi: 10.4158/CS-2019-0472
41. Gough SC. A review of human and analogue insulin trials. Diabetes research and clinical practice. 2007;77(1):1-15. Doi: 10.1016/j.diabres.2006.10.015
42. Grunberger G, Sherr J, Allende M, et al. American Association of Clinical Endocrinology Clinical Practice Guideline: The Use of Advanced Technology in the Management of Persons With Diabetes Mellitus. Endocr Pract. 2021;27(6):505-537. Doi: 10.1016/j.eprac.2021.04.008
43. Holt RIG, DeVries JH, Hess-Fischl A, et al. The Management of Type 1 Diabetes in Adults. A Consensus Report by the American Diabetes Association (ADA) and the European Association for the Study of Diabetes (EASD). Diabetes Care. 2021; 44(11):2589-2625. Doi.org/10.2337/dci21-0043
44. International Diabetes Federation. IDF Diabetes Atlas, 10th edn. Brussels, Belgium: International Diabetes Federation, 2021.
45. International Diabetes Federation. Global Guideline for Type 2 diabetes. 2012.
46. International Diabetes Federation. Guideline for management of postmeal glucose. 2011.
47. International Diabetes Federation. Managing older people with Type 2 Diabetes. Global Guideline. 2013.
48. ISPAD Clinical Practice Consensus Guidelines 2018. Pediatric Diabetes. 2018;19:1-338.
49. Kaul S. Mitigating Cardiovascular Risk in Type 2 Diabetes With Antidiabetes Drugs: A Review of Principal Cardiovascular Outcome Results of EMPA-REG OUTCOME, LEADER, and SUSTAIN-6 Trials. Diabetes Care. 2017;40(7):821-831. Doi: 10.2337/dc17-0291
50. Mann JFE, Ørsted DD, Brown-Frandsen K, Marso SP, Poulter NR, Rasmussen S, Tornøe K, Zinman B, Buse JB; LEADER Steering Committee and Investigators. Liraglutide and Renal Outcomes in Type 2 Diabetes. N Engl J Med. 2017;377(9):839-848. Doi: 10.1056/NEJMoa1616011
51. Marso SP, Bain SC, Consoli A, Eliaschewitz FG, Jódar E, Leiter LA, Lingvay I, Rosenstock J, Seufert J, Warren ML, Woo V, Hansen O, Holst AG, Pettersson J, Vilsbøll T; SUSTAIN-6 Investigators. Semaglutide and Cardiovascular Outcomes in Patients with Type 2 Diabetes. N Engl J Med. 2016;375(19):1834-1844.
52. Marso SP, Daniels GH, Brown-Frandsen K, et al. Liraglutide and Cardiovascular Outcomes in Type 2 Diabetes. N Engl J Med. 2016;375(4):311-322. Doi: 10.1056/NEJMoa1603827
53. Marso SP, McGuire DK, Zinman B, Poulter NR, Emerson SS, Pieber TR, Pratley RE, Haahr PM, Lange M, Frandsen KB, Rabøl R, Buse JB. Design of DEVOTE (Trial Comparing Cardiovascular Safety of Insulin Degludec vs Insulin Glargine in Patients With Type 2 Diabetes at High Risk of Cardiovascular Events)–DEVOTE-1. Am Heart J. 2016;179:175-83. Doi: 10.1016/j.ahj.2016.06.004
54. Marx N, Rosenstock J, Kahn SE, Zinman B, Kastelein JJ, Lachin JM, Espeland MA, Bluhmki E, Mattheus M, Ryckaert B, Patel S, Johansen OE, Woerle HJ. Design and baseline characteristics of the CARdiovascular Outcome Trial of LINAgliptin Versus Glimepiride in Type 2 Diabetes (CAROLINA®). Diab Vasc Dis Res. 2015;12(3):164-74.
55. Matthews DR, Paldánius PM, Proot P, Chiang Y, Stumvoll M, Del Prato S; VERIFY study group. Glycaemic durability of an early combination therapy with vildagliptin and metformin versus sequential metformin monotherapy in newly diagnosed type 2 diabetes (VERIFY): a 5-year, multicenter, randomized, double-blind trial. Lancet. 2019;394(10208):1519-1529. Doi: 10.1016/S0140-6736(19)32131-2
56. McDonagh T, Metra M, Adamo M, et al. 2021 ESC Guidelines for the diagnosis and treatment of acute and chronic heart failure. Eur Heart J. 2021;42(36):3599-3726. Doi:10.1093/eurheartj/ehab368
57. Mills JL Sr, Conte MS, Armstrong DG, et al. The Society for Vascular Surgery Lower Extremity Threatened Limb Classification System: risk stratification based on wound, ischemia, and foot infection (WIfI). J Vasc Surg. 2014;59(1):220-34.e1-2. Doi: 10.1016/j.jvs.2013.08.003
58. Neal B, Perkovic V, Mahaffey KW, de Zeeuw D, Fulcher G, Erondu N, Shaw W, Law G, Desai M, Matthews DR. CANVAS Program Collaborative Group. Canagliflozin and Cardiovascular and Renal Events in Type 2 Diabetes. N Engl J Med. 2017;377(7):644-657. Doi: 10.1056/NEJMoa1611925
59. Pfeffer MA, Claggett B, Diaz R, et al. Lixisenatide in Patients with Type 2 Diabetes and Acute Coronary Syndrome. N Engl J Med. 2015;373(23):2247-2257. Doi: 10.1056/NEJMoa1509225
60. Rubino F, Nathan DM, Eckel RH et al. Metabolic surgery in the treatment algorithm for type 2 diabetes: a joint statement by international diabetes organizations. Diabetes Care 2016;39:861–877.
61. Schaper NC, Van Netten JJ, Apelqvist J, et al. Prevention and management of foot problems in diabetes: a Summary Guidance for Daily Practice 2015, based on the IWGDF Guidance Documents. Diabetes Metab Res Rev. 2016;(Suppl 1):7-15. Doi: 10.1002/dmrr.2695
62. Skyler JS, Bergenstal R, Bonow RO, et al. Intensive glycemic control and the prevention of cardiovascular events: implications of the ACCORD, ADVANCE, and VA diabetes trials: a position statement of the American Diabetes Association and a scientific statement of the American College of Cardiology Foundation and the American Heart Association. Diabetes Care. 2009;32(1):187-192. Doi: 10.2337/dc08-9026
63. Use of Glycated Haemoglobin (HbA1c) in the Diagnosis of Diabetes Mellitus. Abbreviated Report of a WHO Consultation (WHO/NMH/CHP/CPM/11.1). World Health Organization; 2011.
64. Visseren FLJ, Mach F, Smulders YM, et al. 2021 ESC Guidelines on cardiovascular disease prevention in clinical practice. Eur Heart J. 2021;42(34):3227-3337. Doi:10.1093/eurheartj/ehab484
65. Wanner C, Lachin JM, Inzucchi SE, Fitchett D, Mattheus M, George J, Woerle HJ, Broedl UC, von Eynatten M, Zinman B; EMPA-REG OUTCOME Investigators. Empagliflozin and Clinical Outcomes in Patients With Type 2 Diabetes Mellitus, Established Cardiovascular Disease, and Chronic Kidney Disease. Circulation. 2018 Jan 9;137(2):119-129. Doi: 10.1161/CIRCULATIONAHA.117.028268
66. Williams B, Mancia G, Spiering W, et al. 2018 ESC/ESH Guidelines for the management of arterial hypertension. Eur Heart J. 2018;39:3021–3104. Doi: 10.1093/eurheartj/ehy339
67. Wiviott SD, Raz I, Bonaca MP, et al. Dapagliflozin and Cardiovascular Outcomes in Type 2 Diabetes. N Engl J Med. 2019;380(4):347-357. Doi: 10.1056/NEJMoa1812389
68. World Union of Wound Healing Societies (WUWHS), Florence Congress, Position Document. Local management of diabetic foot ulcers. Wounds International, 2016.
69. Zinman B, Wanner C, Lachin JM, et al. Empagliflozin, Cardiovascular Outcomes, and Mortality in Type 2 Diabetes. N Engl J Med. 2015;373(22):2117-2128. Doi: 10.1056/NEJMoa1504720
Об авторах
Иван Иванович ДедовРоссия
акад. РАН, проф., президент ФГБУ «Национальный медицинский исследовательский центр эндокринологии» Министерства здравоохранения Российской Федерации, главный внештатный специалист эндокринолог Министерства здравоохранения Российской Федерации, президент ОО «Российская ассоциация эндокринологов»
Марина Владимировна Шестакова
Россия
акад. РАН, проф., д.м.н., директор Института диабета, зав. кафедрой диабетологии и диетологии Института высшего и дополнительного профессионального образования
Александр Юрьевич Майоров
Россия
д.м.н., зав. отделом прогнозирования и инноваций диабета Института диабета, профессор кафедры диабетологии и диетологии Института высшего и дополнительного профессионального образования ФГБУ «Национальный медицинский исследовательский центр эндокринологии» Министерства здравоохранения Российской Федерации, президент ОООИ «Российская диабетическая ассоциация»
Наталья Георгиевна Мокрышева
Россия
чл.-корр. РАН, проф., директор ФГБУ «Национальный медицинский исследовательский центр эндокринологии» Министерства здравоохранения Российской Федерации, заведующая кафедрой персонализированной и трансляционной медицины Института высшего и дополнительного профессионального образования
Ольга Константиновна Викулова
Россия
д.м.н., зав. отделом эпидемиологии эндокринопатий, доцент кафедры диабетологии и диетологии Института высшего и дополнительного профессионального образования
Гагик Радикович Галстян
Россия
д.м.н., зав. отделением диабетической стопы Института диабета, профессор кафедры диабетологии и диетологии Института высшего и дополнительного профессионального образования
Тамара Леонидовна Кураева
Россия
проф., д.м.н., главный научный сотрудник детского отделения сахарного диабета Института детской эндокринологии
Валентина Александровна Петеркова
Россия
акад. РАН, проф., научный руководитель Института детской эндокринологии, зав. кафедрой детской эндокринологии-диабетологии Института высшего и дополнительного профессионального образования ФГБУ «Национальный медицинский исследовательский центр эндокринологии» Министерства здравоохранения Российской Федерации, главный внештатный специалист детский эндокринолог Министерства здравоохранения Российской Федерации
Ольга Михайловна Смирнова
Россия
проф., д.м.н., главный специалист редакционно-издательского отдела
Елена Георгиевна Старостина
Россия
д.м.н., профессор кафедры эндокринологии ФУВ
Елена Викторовна Суркова
Россия
д.м.н., главный научный сотрудник отделения терапии диабета Института диабета
Ольга Юрьевна Сухарева
Россия
к.м.н., ведущий научный сотрудник отделения диабетической болезни почек и посттрансплантационной реабилитации Института диабета, доцент кафедры диабетологии и диетологии Института высшего и дополнительного профессионального образования
Алла Юрьевна Токмакова
Россия
д.м.н., главный научный сотрудник отделения диабетической стопы Института диабета
Минара Шамхаловна Шамхалова
Россия
д.м.н., зав. отделением диабетической болезни почек и посттрансплантационной реабилитации
Института диабета, профессор кафедры диабетологии и диетологии Института высшего
и дополнительного профессионального образования
Ивона Яновна Ярек-Мартынова
Россия
к.м.н., зам. главного врача, ведущий научный сотрудник отделения диабетической болезни почек и посттрансплантационной реабилитации Института диабета
Екатерина Викторовна Артемова
Россия
научный сотрудник отделения диабетической стопы Института диабета
Диана Джемаловна Бешлиева
Россия
врач отдела кардиологии и сосудистой хирургии Института диабета
Ольга Николаевна Бондаренко
Россия
к.м.н., ведущий научный сотрудник отделения диабетической стопы Института диабета
Наталья Никитична Волеводз
Россия
д.м.н., зам. директора по научной и консультативно-диагностической работе, профессор кафедры диабетологии и диетологии Института высшего и дополнительного профессионального образования
Ирина Сергеевна Гомова
Россия
к.м.н., врач отдела кардиологии и сосудистой хирургии Института диабета
Ольга Рафаэльевна Григорян
Россия
д.м.н., главный научный сотрудник отделения эндокринной гинекологии Института репродуктивной медицины, профессор кафедры эндокринологии Института высшего и дополнительного профессионального образования
Зера Нусредовна Джемилова
Россия
научный сотрудник отделения диабетической стопы Института диабета
Роза Михайловна Есаян
Россия
к.м.н., зав. терапевтическим отделением
Людмила Ибрагимовна Ибрагимова
Россия
к.м.н., ведущий научный сотрудник центра «Диабет и беременность» Института диабета, доцент кафедры диабетологии и диетологии Института высшего и дополнительного профессионального образования ФГБУ
Виктор Юрьевич Калашников
Россия
чл.-корр. РАН, д.м.н., руководитель Координационного совета – заместитель директора по координации эндокринологической службы, зав. отделом кардиологии и сосудистой хирургии Института диабета, профессор кафедры эндокринологии Института высшего и дополнительного профессионального образования
Ирина Владимировна Кононенко
Россия
к.м.н., руководитель отдела по вопросам исследований и разработок Координационного совета, доцент кафедры диабетологии и диетологии Института высшего и дополнительного профессионального образования
Дмитрий Никитич Лаптев
Россия
д.м.н., зав. детским отделением сахарного диабета Института детской эндокринологии, профессор кафедры детской эндокринологии-диабетологии Института высшего и дополнительного профессионального образования
Дмитрий Валентинович Липатов
Россия
д.м.н., зав. отделением диабетической ретинопатии и офтальмохирургии Института диабета
Ольга Георгиевна Мельникова
Россия
к.м.н., ведущий научный сотрудник отделения терапии диабета Института диабета
Маргарита Сергеевна Михина
Россия
врач отделения терапии диабета Института диабета
Марина Сергеевна Мичурова
Россия
научный сотрудник отдела кардиологии и сосудистой хирургии Института диабета
Олег Геннадьевич Мотовилин
Россия
к.психол.н., ведущий научный сотрудник отделения терапии диабета Института диабета
Татьяна Васильевна Никонова
Россия
д.м.н., руководитель отдела по вопросам лекарственного обеспечения и регулирования обращения медицинских изделий Координационного совета, профессор кафедры диабетологии и диетологии Института высшего и дополнительного профессионального образования
Роман Викторович Роживанов
Россия
д.м.н., главный научный сотрудник отделения андрологии и урологии Института репродуктивной медицины, профессор кафедры эндокринологии Института высшего и дополнительного профессионального образования
Игорь Александрович Скляник
Россия
к.м.н., старший научный сотрудник отделения терапии диабета Института диабета
Екатерина Алексеевна Шестакова
Россия
д.м.н., ведущий научный сотрудник отделения терапии диабета Института диабета, доцент кафедры диабетологии и диетологии Института высшего и дополнительного профессионального образования
Дополнительные файлы
|
|
1. 6.1.4. Рекомендуемый темп интенсификации лечения у больных СД 2 типа в зависимости от уровня HbA1c в дебюте | |
| Тема | ||
| Тип | Исследовательские инструменты | |
Посмотреть
(6MB)
|
Метаданные ▾ | |
|
|
2. 6.1.6.1. Выбор предпочтительного сахароснижающего препарата в зависимости от доминирующей клинической проблемы | |
| Тема | ||
| Тип | Исследовательские инструменты | |
Посмотреть
(4MB)
|
Метаданные ▾ | |
|
|
3. Общая схема рекомендаций по инициации, оптимизации и интенсификации инсулинотерапии (ИТ) при СД 2 типа | |
| Тема | ||
| Тип | Исследовательские инструменты | |
Посмотреть
(3MB)
|
Метаданные ▾ | |
|
|
4. Алгоритм диагностики ЗАНК у пациентов с СД | |
| Тема | ||
| Тип | Исследовательские инструменты | |
Посмотреть
(3MB)
|
Метаданные ▾ | |
|
|
5. Антитромботическая терапия у пациентов с ЗАНК | |
| Тема | ||
| Тип | Исследовательские инструменты | |
Посмотреть
(2MB)
|
Метаданные ▾ | |
|
|
6. Антитромботическая терапия у пациентов с ЗАНК, которым требуется терапия оральными антикоагулянтами | |
| Тема | ||
| Тип | Исследовательские инструменты | |
Посмотреть
(2MB)
|
Метаданные ▾ | |
|
|
7. Тактика ведения пациентов с КИНК с риском потери конечности | |
| Тема | ||
| Тип | Исследовательские инструменты | |
Посмотреть
(4MB)
|
Метаданные ▾ | |
|
|
8. Алгоритм диагностики ХСН | |
| Тема | ||
| Тип | Исследовательские инструменты | |
Посмотреть
(2MB)
|
Метаданные ▾ | |
|
|
9. Лечение болевой формы диабетической нейропатии | |
| Тема | ||
| Тип | Исследовательские инструменты | |
Посмотреть
(1MB)
|
Метаданные ▾ | |
|
|
10. Алгоритм местного лечения ран при СДС (адаптировано Frykberg & Banks, 2016) | |
| Тема | ||
| Тип | Исследовательские инструменты | |
Посмотреть
(2MB)
|
Метаданные ▾ | |
|
|
11. Местное лечение ран | |
| Тема | ||
| Тип | Исследовательские инструменты | |
Посмотреть
(5MB)
|
Метаданные ▾ | |
|
|
12. Стратегия лечения АГ при СД | |
| Тема | ||
| Тип | Исследовательские инструменты | |
Посмотреть
(401KB)
|
Метаданные ▾ | |
|
|
13. Алгоритм медикаментозного лечения АГ при СД | |
| Тема | ||
| Тип | Исследовательские инструменты | |
Посмотреть
(2MB)
|
Метаданные ▾ | |
|
|
14. Алгоритм диагностики нарушений углеводного обмена во время беременности | |
| Тема | ||
| Тип | Исследовательские инструменты | |
Посмотреть
(2MB)
|
Метаданные ▾ | |
|
|
15. Алгоритм дифференциальной диагностики СД у детей и подростков | |
| Тема | ||
| Тип | Исследовательские инструменты | |
Посмотреть
(1MB)
|
Метаданные ▾ | |
|
|
16. Алгоритм лечения СД 2 типа у детей и подростков | |
| Тема | ||
| Тип | Исследовательские инструменты | |
Посмотреть
(2MB)
|
Метаданные ▾ | |
|
|
17. Приложение 7. Номограмма для вычисления площади поверхности тела по росту и массе тела (используется для расчета истинной СКФ). | |
| Тема | ||
| Тип | Исследовательские инструменты | |
Посмотреть
(3MB)
|
Метаданные ▾ | |
Рецензия
Для цитирования:
Дедов И.И., Шестакова М.В., Майоров А.Ю., Мокрышева Н.Г., Викулова О.К., Галстян Г.Р., Кураева Т.Л., Петеркова В.А., Смирнова О.М., Старостина Е.Г., Суркова Е.В., Сухарева О.Ю., Токмакова А.Ю., Шамхалова М.Ш., Ярек-Мартынова И.Я., Артемова Е.В., Бешлиева Д.Д., Бондаренко О.Н., Волеводз Н.Н., Гомова И.С., Григорян О.Р., Джемилова З.Н., Есаян Р.М., Ибрагимова Л.И., Калашников В.Ю., Кононенко И.В., Лаптев Д.Н., Липатов Д.В., Мельникова О.Г., Михина М.С., Мичурова М.С., Мотовилин О.Г., Никонова Т.В., Роживанов Р.В., Скляник И.А., Шестакова Е.А. «Алгоритмы специализированной медицинской помощи больным сахарным диабетом». Под редакцией И.И. Дедова, М.В. Шестаковой, А.Ю. Майорова. 10-й выпуск. Сахарный диабет. 2021;24(1S):1-148. https://doi.org/10.14341/DM12802
For citation:
Dedov I.I., Shestakova M.V., Mayorov A.Yu., Mokrysheva N.G., Vikulova O.K., Galstyan G.R., Kuraeva T.L., Peterkova V.A., Smirnova O.M., Starostina E.G., Surkova E.V., Sukhareva O.Y., Tokmakova A.Y., Shamkhalova M.S., Jarek-Martynova I.R., Artemova E.V., Beshlieva D.D., Bondarenko O.N., Volevodz N.N., Gomova I.S., Grigoryan O.R., Dzhemilova Z.N., Esayan R.M., Ibragimova L.I., Kalashnikov V.Y., Kononenko I.V., Laptev D.N., Lipatov D.V., Melnikova O.G., Mikhina M.S., Michurova M.S., Motovilin O.G., Nikonova T.V., Rozhivanov R.V., Sklyanik I.A., Shestakova E.A. Standards of specialized diabetes care. Edited by Dedov I.I., Shestakova M.V., Mayorov A.Yu. 10th edition. Diabetes mellitus. 2021;24(1S):1-148. (In Russ.) https://doi.org/10.14341/DM12802
Контент доступен под лицензией Creative Commons Attribution-NonCommercial-NoDerivatives 4.0 International License (CC BY-NC-ND 4.0).











































